MAX8574High-Efficiency LCD Boost with True Shutdown | Special Purpose Regulators | 2 | Active | The MAX8570 family of LCD step-up converters uses an internal n-channel switch and an internal p-channel output isolation switch. These converters operate from a 2.7V to 5.5V supply voltage and deliver up to 28V at the output.A unique control scheme provides the highest efficiency over a wide range of load conditions. The internal MOSFET switch reduces external component count and a high switching frequency (up to 800kHz) allows for tiny surface-mount components. Three current-limit options are available. The MAX8570 and MAX8572 use a 110mA current limit to reduce ripple and component size in low-current applications. For high-power requirements, the MAX8574 and MAX8575 use a 500mA current limit and supply up to 20mA at 20V. The MAX8571 and MAX8573 use a 250mA current limit for a compromise between ripple and power. Built-in safety features protect the internal switch and down-stream components from fault conditions.Additional features include a low quiescent current and a True Shutdown™ mode to save power. The MAX8570/MAX8571/MAX8574 allow the user to set the output voltage between 3V and 28V, and the MAX8572/MAX8573/MAX8575 have a preset 15V output. These step-up converters are ideal for small LCD panels with low current requirements, but can also be used in other applications. The MAX8571 evaluation kit is available to help reduce design time.ApplicationsCell Phones/Cordless PhonesHandy TerminalsLCD Bias GeneratorsOrganizersPalmtop ComputersPDAs and Other Handheld DevicesPolymer LEDs (OLED) |
MAX8575High-Efficiency LCD Boost with True Shutdown | Integrated Circuits (ICs) | 4 | Active | The MAX8570 family of LCD step-up converters uses an internal n-channel switch and an internal p-channel output isolation switch. These converters operate from a 2.7V to 5.5V supply voltage and deliver up to 28V at the output.A unique control scheme provides the highest efficiency over a wide range of load conditions. The internal MOSFET switch reduces external component count and a high switching frequency (up to 800kHz) allows for tiny surface-mount components. Three current-limit options are available. The MAX8570 and MAX8572 use a 110mA current limit to reduce ripple and component size in low-current applications. For high-power requirements, the MAX8574 and MAX8575 use a 500mA current limit and supply up to 20mA at 20V. The MAX8571 and MAX8573 use a 250mA current limit for a compromise between ripple and power. Built-in safety features protect the internal switch and down-stream components from fault conditions.Additional features include a low quiescent current and a True Shutdown™ mode to save power. The MAX8570/MAX8571/MAX8574 allow the user to set the output voltage between 3V and 28V, and the MAX8572/MAX8573/MAX8575 have a preset 15V output. These step-up converters are ideal for small LCD panels with low current requirements, but can also be used in other applications. The MAX8571 evaluation kit is available to help reduce design time.ApplicationsCell Phones/Cordless PhonesHandy TerminalsLCD Bias GeneratorsOrganizersPalmtop ComputersPDAs and Other Handheld DevicesPolymer LEDs (OLED) |
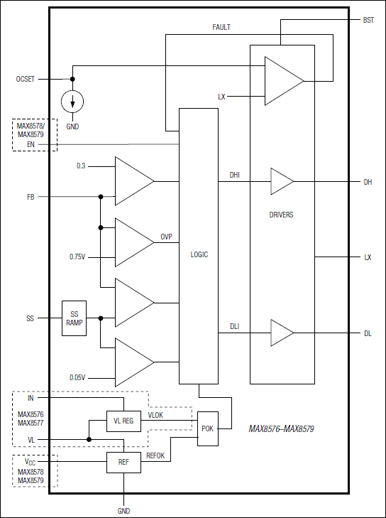
MAX85763V to 28V Input, Low-Cost, Hysteretic Synchronous Step-Down Controllers | Power Management (PMIC) | 2 | Active | The MAX8576–MAX8579 synchronous PWM buck controllers use a hysteretic voltage-mode control algorithm to achieve a fast transient response without requiring loop compensation. The MAX8576/MAX8577 contain an internal LDO regulator allowing the controllers to function from only one 3V to 28V input supply. The MAX8578/MAX8579 do not contain the internal LDO and require a separate supply to power the IC when the input supply is higher than 5.5V. The MAX8576–MAX8579 output voltages are adjustable from 0.6V to 0.9 x VINat loads up to 15A.Nominal switching frequency is programmable over the 200kHz to 500kHz range. High-side MOSFET sensing is used for adjustable hiccup current-limit and short-circuit protection. The MAX8576/MAX8578 can start up into a precharged output without pulling the output voltage down. The MAX8577/MAX8579 have startup output overvoltage protection (OVP), and will pull down a precharged output.ApplicationsAGP and PCI Express® Power SuppliesGraphic-Card Power SuppliesMotherboard Power SuppliesPoint-of-Load Power SuppliesSet-Top Boxes |
| Power Management (PMIC) | 3 | Active | |
MAX85783V to 28V Input, Low-Cost, Hysteretic Synchronous Step-Down Controllers | DC DC Switching Controllers | 2 | Active | The MAX8576–MAX8579 synchronous PWM buck controllers use a hysteretic voltage-mode control algorithm to achieve a fast transient response without requiring loop compensation. The MAX8576/MAX8577 contain an internal LDO regulator allowing the controllers to function from only one 3V to 28V input supply. The MAX8578/MAX8579 do not contain the internal LDO and require a separate supply to power the IC when the input supply is higher than 5.5V. The MAX8576–MAX8579 output voltages are adjustable from 0.6V to 0.9 x VINat loads up to 15A.Nominal switching frequency is programmable over the 200kHz to 500kHz range. High-side MOSFET sensing is used for adjustable hiccup current-limit and short-circuit protection. The MAX8576/MAX8578 can start up into a precharged output without pulling the output voltage down. The MAX8577/MAX8579 have startup output overvoltage protection (OVP), and will pull down a precharged output.ApplicationsAGP and PCI Express® Power SuppliesGraphic-Card Power SuppliesMotherboard Power SuppliesPoint-of-Load Power SuppliesSet-Top Boxes |
| DC DC Switching Controllers | 2 | Obsolete | |
MAX8583.3V/5V or Adjustable Output, Step-Up DC-DC Converters | Special Purpose Regulators | 7 | Active | The MAX856-MAX859 are high-efficiency, CMOS, step-up, DC-DC switching regulators for small, low input voltage or battery-powered systems. The MAX856/MAX858 accept a positive input voltage between 0.8V and VOUTand convert it to a higher, pin-selectable output voltage of 3.3V or 5V. The MAX857/MAX859 adjustable versions accept 0.8V to 6.0V input voltages and generate higher adjustable output voltages in the 2.7V to 6.0V range. Typical efficiencies are greater than 85%. Typical quiescent supply current is 25µA (1µA in shutdown).The MAX856-MAX859 combine ultra-low quiescent supply current and high efficiency to give maximum battery life. An internal MOSFET power transistor permits high switching frequencies. This benefit, combined with internally set peak inductor current limits, permits the use of small, low-cost inductors. The MAX856/MAX857 have a 500mA peak inductor current limit. The MAX858/MAX859 have a 125mA peak inductor current limit.Applications2-Cell and 3-Cell Battery-Operated Equipment3.3V to 5V Step-Up ConversionGlucose MetersMedical InstrumentationPalmtop ComputersPersonal Data Communicators/ComputersPortable Data-Collection Equipment |
MAX85812.5MHz/1.5MHz Step-Down Converters with 60mΩ Bypass in TDFN for CDMA PA Power | RF and Wireless | 1 | Active | The MAX8581/MAX8582 high-frequency step-down converters are optimized for dynamically powering the power amplifier (PA) in CDMA handsets. They integrate a high-efficiency PWM step-down converter for medium- and low-power transmission and a 60mΩ (typ) bypass mode to power the PA directly from the battery during high-power transmission. They use an analog input driven by an external DAC to control the output voltage linearly for continuous PA power adjustment. The MAX8581/MAX8582 use an internal feedback network, and the switching frequency is internally set to 2.5MHz and 1.5MHz, respectively.Fast switching (up to 2.5MHz) and fast soft-start allowthe use of ceramic 2.2µF input and output capacitors while maintaining low voltage ripple. The small 1.5µH to 3.3µH inductor size can be optimized for efficiency.The MAX8581/MAX8582 are available in 10-pin, 3mm x3mm TDFN packages (0.8mm max height).ApplicationsWCDMA/NCDMA Cell PhonesWireless PDAs, Smartphones |
MAX85822.5MHz/1.5MHz Step-Down Converters with 60mΩ Bypass in TDFN for CDMA PA Power | RF and Wireless | 1 | Obsolete | The MAX8581/MAX8582 high-frequency step-down converters are optimized for dynamically powering the power amplifier (PA) in CDMA handsets. They integrate a high-efficiency PWM step-down converter for medium- and low-power transmission and a 60mΩ (typ) bypass mode to power the PA directly from the battery during high-power transmission. They use an analog input driven by an external DAC to control the output voltage linearly for continuous PA power adjustment. The MAX8581/MAX8582 use an internal feedback network, and the switching frequency is internally set to 2.5MHz and 1.5MHz, respectively.Fast switching (up to 2.5MHz) and fast soft-start allowthe use of ceramic 2.2µF input and output capacitors while maintaining low voltage ripple. The small 1.5µH to 3.3µH inductor size can be optimized for efficiency.The MAX8581/MAX8582 are available in 10-pin, 3mm x3mm TDFN packages (0.8mm max height).ApplicationsWCDMA/NCDMA Cell PhonesWireless PDAs, Smartphones |
| Integrated Circuits (ICs) | 2 | Active | |