| Integrated Circuits (ICs) | 1 | Obsolete | |
| Voltage Regulators - Linear, Low Drop Out (LDO) Regulators | 7 | Active | |
| Integrated Circuits (ICs) | 17 | Active | |
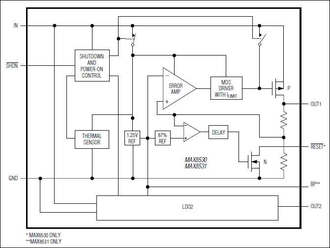
MAX8531Dual Low-Dropout Linear Regulator with Reset or Low-Noise Output in UCSP or QFN | Power Management (PMIC) | 2 | Active | The MAX8530/MAX8531 offer the benefits of low-dropout voltage and ultra-low power regulation in subminiaturized UCSP and QFN packages with an integrated microprocessor reset circuit (MAX8530 only). The devices operate from a 2.5V to 6.5V input and deliver up to 200mA and 150mA outputs with low dropout of 100mV (typ) at 100mA. Designed with an internal P-channel MOSFET pass transistor, the supply current is kept at a low 130µA (with both LDOs on), independent of the load current and dropout voltage. Other features include short-circuit protection and thermal-shutdown protection.The MAX8530 provides microprocessor open-drain, active-low reset output to monitor OUT1, eliminating external components and adjustments. The MAX8530 asserts a 100ms (min) RESET-bar signal when OUT1 drops below 87% of the nominal output voltage. The MAX8531 includes a reference bypass pin for low output noise (40µVRMS).Both devices include a logic-controlled shutdown input and are available in 6-bump UCSP and 6-pin thin QFN exposed pad packages.ApplicationsCell Phones/Cordless PhonesDigital CamerasHandheld Instruments (PDAs, Palmtops)Notebook ComputersPCMCIA CardsPDAs and Palmtop ComputersWireless Local Area Networks (WLANs) |
MAX8532Low-Noise, Low-Dropout, 200mA Linear Regulator in UCSP | Voltage Regulators - Linear, Low Drop Out (LDO) Regulators | 3 | Active | The MAX8532 offers the benefits of low-dropout voltage and ultra-low power regulation in a subminiaturized UCSP, making it ideal for space-restricted portable equipment. The device operates from a 2.5V to 6.5V input and delivers up to 200mA, with low dropout of 100mV (typ) at 100mA. Designed with an internal P-channel MOSFET pass transistor, the supply current is kept at a low 80µA, independent of the load current and dropout voltage. Other features include short-circuit protection and thermal-shutdown protection.The MAX8532 includes a reference bypass pin for low output noise (40µVRMS) and a logic-controlled shutdown input. The device is available in a tiny 6-pin UCSP.ApplicationsCell Phones/Cordless PhonesDigital CamerasHandheld Instruments (PDAs, Palmtops)Notebook ComputersPCMCIA CardsPDAs and Palmtop ComputersWireless Local Area Networks (WLANs) |
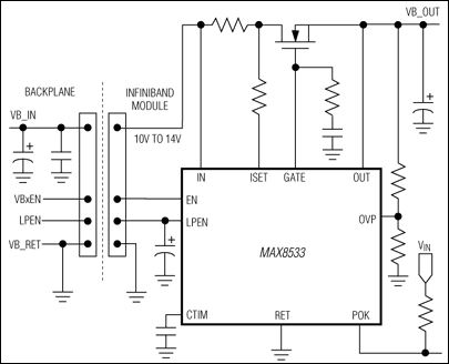
MAX8533Smallest, Most Reliable, 12V, InfiniBand-Compliant Hot-Swap Controller | PMIC | 3 | Active | The MAX8533 is a single-port, 12V, InfiniBand®-compliant (IB) versatile hot-swap controller. The device can be implemented in both IB Class I (nonisolated) and Class II (isolated) power-topology applications. Additionally, the MAX8533 can be used as a reliable power controller on hot-swappable blade servers, RAID cards, and network switches or routers that are powered from a 12V bus.The MAX8533 integrates several features that allow reliable insertion and removal of the circuit card, as well as real-time monitoring of abnormal occurrences. The MAX8533 allows for an adjustable soft-start ramp during turn-on of the input voltage, while providing overcurrent protection. It also provides accurate and consistent current-regulated outputs for a programmable period of time to latch off and soft-start in the presence of overcurrent conditions (OC). Additionally, it provides a second level of severe overcurrent (SOC) protection by responding to a dead short in 100ns. The MAX8533 also includes adjustable overvoltage protection.The MAX8533 incorporates undervoltage lockout (UVLO) and a power-good (POK) signal to the DC-to-DC converters to confirm the status of output voltage rails during operation. Two enable inputs EN (logic enable) and LPEN (local power enable) provide flexible sequencing. The MAX8533 is specified across the extended temperature range and has an absolute maximum rating of 16V to withstand inductive kickback during board removal.The MAX8533 is available in the space-saving 10-pin µMAX package.Applications12V Hot-SwapBlade ServersHot-Swap/Plug/Dock Power ManagementInfiniBand® Bulk PowerNetwork Routers and SwitchesRAID |
| Power Management (PMIC) | 3 | Active | |
| Integrated Circuits (ICs) | 2 | Active | |
MAX8537Dual-Synchronous Buck Controllers for Point-of-Load, Tracking, and DDR Memory Power Supplies | Integrated Circuits (ICs) | 3 | Active | The MAX8537/MAX8539 controllers provide a complete power-management solution for both double-data-rate (DDR) and combiner supplies. The MAX8537 and MAX8539 are configured for out-of-phase and in-phase DDR power-supply operations, respectively, and generate three outputs: the main memory voltage (VDDQ), the tracking sinking/sourcing termination voltage (VTT), and the termination reference voltage (VTTR). The MAX8538 is configured as a dual out-of-phase controller for point-of-load supplies. Each buck controller can source or sink up to 25A of current, while the termination reference can supply up to 15mA output.The MAX8537/MAX8538/MAX8539 use constant-frequency voltage-mode architecture with operating frequencies of 200kHz to 1.4MHz. An internal high- bandwidth (25MHz) operational amplifier is used as an error amplifier to regulate the output voltage. This allows fast transient response, reducing the number of output capacitors. An all-N-FET design optimizes efficiency and cost. The MAX8537/MAX8538/MAX8539 have a 1% accurate reference. The second synchronous buck controller in the MAX8537/MAX8539 and the VTTRamplifier generate 1/2 VDDQvoltage for VTTand VTTR, and track the VDDQwithin ±1%.This family of controllers uses a high-side current-sense architecture for current limiting. ILIM pins allow the setting of an adjustable, lossless current limit for different combinations of load current and RDSON. Alternately, more accurate overcurrent limit is achieved by using a sense resistor in series with the high-side FET. Overvoltage protection is achieved by latching off the high-side MOSFET and latching on the low-side MOSFET when the output voltage exceeds 17% of its set output. Independent enable, power-good, and soft-start features enhance flexibility.ApplicationsBroadband RoutersDDR Memory Power SuppliesNetworking SystemsNotebooks and DesknotesPower Combiner in Advanced VGA CardsPower DSP Core SuppliesRAMBUS Memory Power SuppliesServers and Storage SystemsxDSL Modems and Routers |
MAX8538Dual-Synchronous Buck Controllers for Point-of-Load, Tracking, and DDR Memory Power Supplies | Special Purpose Regulators | 2 | Active | The MAX8537/MAX8539 controllers provide a complete power-management solution for both double-data-rate (DDR) and combiner supplies. The MAX8537 and MAX8539 are configured for out-of-phase and in-phase DDR power-supply operations, respectively, and generate three outputs: the main memory voltage (VDDQ), the tracking sinking/sourcing termination voltage (VTT), and the termination reference voltage (VTTR). The MAX8538 is configured as a dual out-of-phase controller for point-of-load supplies. Each buck controller can source or sink up to 25A of current, while the termination reference can supply up to 15mA output.The MAX8537/MAX8538/MAX8539 use constant-frequency voltage-mode architecture with operating frequencies of 200kHz to 1.4MHz. An internal high- bandwidth (25MHz) operational amplifier is used as an error amplifier to regulate the output voltage. This allows fast transient response, reducing the number of output capacitors. An all-N-FET design optimizes efficiency and cost. The MAX8537/MAX8538/MAX8539 have a 1% accurate reference. The second synchronous buck controller in the MAX8537/MAX8539 and the VTTRamplifier generate 1/2 VDDQvoltage for VTTand VTTR, and track the VDDQwithin ±1%.This family of controllers uses a high-side current-sense architecture for current limiting. ILIM pins allow the setting of an adjustable, lossless current limit for different combinations of load current and RDSON. Alternately, more accurate overcurrent limit is achieved by using a sense resistor in series with the high-side FET. Overvoltage protection is achieved by latching off the high-side MOSFET and latching on the low-side MOSFET when the output voltage exceeds 17% of its set output. Independent enable, power-good, and soft-start features enhance flexibility.ApplicationsBroadband RoutersDDR Memory Power SuppliesNetworking SystemsNotebooks and DesknotesPower Combiner in Advanced VGA CardsPower DSP Core SuppliesRAMBUS Memory Power SuppliesServers and Storage SystemsxDSL Modems and Routers |