A
Analog Devices Inc./Maxim Integrated
| Series | Category | # Parts | Status | Description |
|---|---|---|---|---|
| Part | Spec A | Spec B | Spec C | Spec D | Description |
|---|---|---|---|---|---|
| Series | Category | # Parts | Status | Description |
|---|---|---|---|---|
| Part | Spec A | Spec B | Spec C | Spec D | Description |
|---|---|---|---|---|---|
| Part | Category | Description |
|---|---|---|
Analog Devices Inc./Maxim Integrated LTC1879EGN#TRUnknown | Integrated Circuits (ICs) | IC REG BUCK ADJ 1.2A 16SSOP |
Analog Devices Inc./Maxim Integrated LTC2208CUP#TRUnknown | Integrated Circuits (ICs) | IC ADC 16BIT 130MSPS 64-QFN |
Analog Devices Inc./Maxim Integrated ADP2108ACBZ-1.1-R7Obsolete | Integrated Circuits (ICs) | IC REG BUCK 1.1V 600MA 5WLCSP |
Analog Devices Inc./Maxim Integrated EV1HMC832ALP6GObsolete | Development Boards Kits Programmers | EVAL BOARD FOR HMC832ALP6GE |
Analog Devices Inc./Maxim Integrated LTC488ISWUnknown | Integrated Circuits (ICs) | IC LINE RCVR RS485 QUAD 16-SOIC |
Analog Devices Inc./Maxim Integrated LTC6946IUFD-2Obsolete | Integrated Circuits (ICs) | IC CLK/FREQ SYNTH 28QFN |
Analog Devices Inc./Maxim Integrated MAX5556ESA+TObsolete | Integrated Circuits (ICs) | IC DAC/AUDIO 16BIT 50K 8SOIC |
Analog Devices Inc./Maxim Integrated EVAL-FLTR-LD-1RZUnknown | Unclassified | EVAL BRD FOR AD800 SERIES |
Analog Devices Inc./Maxim Integrated | Development Boards Kits Programmers | BOARD EVAL FOR AD9963 |
Analog Devices Inc./Maxim Integrated LTC1296CCSW#TRUnknown | Integrated Circuits (ICs) | IC DATA ACQ SYS 12BIT 5V 20SOIC |
| Series | Category | # Parts | Status | Description |
|---|---|---|---|---|
| Supervisors | 28 | Active | ||
| Supervisors | 7 | Active | ||
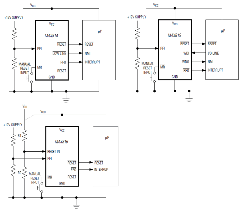
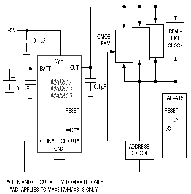
MAX817+5V Microprocessor Supervisory Circuits | Supervisors | 19 | Active | The MAX817/MAX818/MAX819 microprocessor (µP) supervisory circuits simplify power-supply monitoring, battery control, and chip-enable gating in µP systems by reducing the number of components required. These devices are designed for use in +5V-powered systems. Low supply current (11µA typical) and small package size make these devices ideal for portable applications. The MAX817/MAX818/MAX819 are specifically designed to ignore fast transients on VCC. Other supervisory functions include active-low reset, backup-battery switchover, watchdog input, battery freshness seal, and chip-enable gating. The Selector Guide in the full data sheet lists the specific functions available from each device.These devices offer two pretrimmed reset threshold voltages for ±5% or ±10% power supplies: 4.65V for the L versions and 4.40V for the M versions. The MAX817/ MAX818/MAX819 are available in space-saving µMAX® packages, as well as 8-pin DIP/SO.ApplicationsBattery-Powered Computers/ControllersCritical µP MonitoringEmbedded ControllersIntelligent InstrumentsPortable Equipment |
MAX818+5V Microprocessor Supervisory Circuits | Integrated Circuits (ICs) | 13 | Active | The MAX817/MAX818/MAX819 microprocessor (µP) supervisory circuits simplify power-supply monitoring, battery control, and chip-enable gating in µP systems by reducing the number of components required. These devices are designed for use in +5V-powered systems. Low supply current (11µA typical) and small package size make these devices ideal for portable applications. The MAX817/MAX818/MAX819 are specifically designed to ignore fast transients on VCC. Other supervisory functions include active-low reset, backup-battery switchover, watchdog input, battery freshness seal, and chip-enable gating. The Selector Guide in the full data sheet lists the specific functions available from each device.These devices offer two pretrimmed reset threshold voltages for ±5% or ±10% power supplies: 4.65V for the L versions and 4.40V for the M versions. The MAX817/ MAX818/MAX819 are available in space-saving µMAX® packages, as well as 8-pin DIP/SO.ApplicationsBattery-Powered Computers/ControllersCritical µP MonitoringEmbedded ControllersIntelligent InstrumentsPortable Equipment |
| Supervisors | 16 | Active | ||
| Supervisors | 20 | Active | ||
MAX8214-Pin, µP Voltage Monitors with Pin-Selectable Power-On Reset Timeout Delay | Integrated Circuits (ICs) | 18 | Active | The MAX821/MAX822 microprocessor (µP) supervisory circuits monitor power supplies in µP and digital systems. They provide excellent circuit reliability and low cost by eliminating external components and adjustments when used with 5V-powered or 3V-powered circuits. The MAX821/MAX822 also provide a power-on reset timeout delay that is pin selectable to 1ms (max), 20ms (min), or 100ms (min).These devices perform a single function: they assert a reset signal whenever the VCCsupply voltage falls below a preset threshold, and they keep reset asserted for the pin-selected reset timeout delay after VCChas risen above the reset threshold. The only difference between the two devices is that the MAX821 has an active-low RESET output (which is guaranteed to be in the correct state for VCCdown to 1V), while the MAX822 has an active-high RESET output. The reset comparator is designed to ignore fast transients on VCC. Reset thresholds suitable for operation with a variety of supply voltages are available.Low supply current makes the MAX821/MAX822 ideal for use in portable equipment. These devices come in a 4-pin SOT143 package.ApplicationsBar-Code ScannersComputers: Desktop, Workstation, ServerControllersCritical µP and µC Power MonitoringIntelligent InstrumentsPortable Battery-Powered Equipment |
MAX8211Microprocessor Voltage Monitors with Programmable Voltage Detection | Power Management (PMIC) | 19 | Active | Maxim's MAX8211 and MAX8212 are CMOS micropower voltage detectors that warn microprocessors (µPs) of power failures. Each contains a comparator, a 1.15V bandgap reference, and an open-drain n-channel output driver. Two external resistors are used in conjunction with the internal reference to set the trip voltage to the desired level. A hysteresis output is also included, allowing the user to apply positive feedback for noise-free output switching.The MAX8211 provides a 7mA current-limited output sink whenever the voltage applied to the threshold pin is less than the 1.15V internal reference. In the MAX8212, a voltage greater than 1.15V at the threshold pin turns the output stage on (no current limit).The CMOS MAX8211/MAX8212 are plug-in replacements for the bipolar ICL8211/ICL8212 in applications where the maximum supply voltage is less than 16.5V. They offer several performance advantages, including reduced supply current, a more tightly controlled bandgap reference, and more available current from the hysteresis output.ApplicationsµP Voltage MonitoringBattery-Backup SwitchingLow-Battery DetectionOvervoltage DetectionPower-Supply Fault MonitoringUndervoltage Detection |
MAX8212Microprocessor Voltage Monitors with Programmable Voltage Detection | Power Management (PMIC) | 14 | Active | Maxim's MAX8211 and MAX8212 are CMOS micropower voltage detectors that warn microprocessors (µPs) of power failures. Each contains a comparator, a 1.15V bandgap reference, and an open-drain n-channel output driver. Two external resistors are used in conjunction with the internal reference to set the trip voltage to the desired level. A hysteresis output is also included, allowing the user to apply positive feedback for noise-free output switching.The MAX8211 provides a 7mA current-limited output sink whenever the voltage applied to the threshold pin is less than the 1.15V internal reference. In the MAX8212, a voltage greater than 1.15V at the threshold pin turns the output stage on (no current limit).The CMOS MAX8211/MAX8212 are plug-in replacements for the bipolar ICL8211/ICL8212 in applications where the maximum supply voltage is less than 16.5V. They offer several performance advantages, including reduced supply current, a more tightly controlled bandgap reference, and more available current from the hysteresis output.ApplicationsµP Voltage MonitoringBattery-Backup SwitchingLow-Battery DetectionOvervoltage DetectionPower-Supply Fault MonitoringUndervoltage Detection |
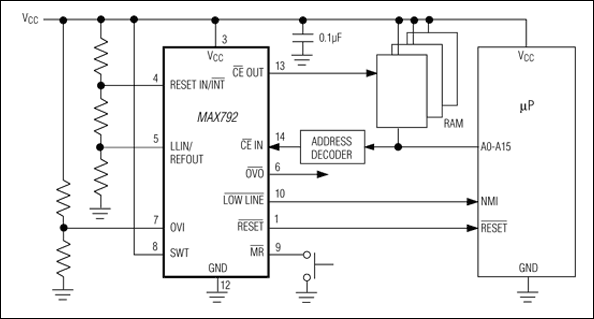
MAX8213Five Universal Voltage Monitors, Complete µP Voltage Monitoring | Supervisors | 20 | Active | The MAX8213 and MAX8214 contain four precision voltage comparators capable of monitoring undervoltage and overvoltage conditions for both positive and negative supplies. Accurate trip-point setting is facilitated by the internal 1.25V reference. Not only is trip-level accuracy guaranteed to ±1% over the commercial temperature range, but the trip levels of all channels are guaranteed to match each other within ±1%. A fifth comparator channel monitors microprocessor voltages and generates delayed reset signals. The MAX8213 has open-drain outputs, while active pull-up outputs are incorporated in the MAX8214.ApplicationsAppliancesAutomotive and Industrial EquipmentIndustrial ControllersMicroprocessor Voltage MonitoringMobile RadiosOver/Under/Window Voltage DetectionPortable ComputersPortable InstrumentsPrecision Battery MonitoringTelephones |