A
Analog Devices Inc./Maxim Integrated
| Series | Category | # Parts | Status | Description |
|---|---|---|---|---|
| Part | Spec A | Spec B | Spec C | Spec D | Description |
|---|---|---|---|---|---|
| Series | Category | # Parts | Status | Description |
|---|---|---|---|---|
| Part | Spec A | Spec B | Spec C | Spec D | Description |
|---|---|---|---|---|---|
| Part | Category | Description |
|---|---|---|
Analog Devices Inc./Maxim Integrated LTC1879EGN#TRUnknown | Integrated Circuits (ICs) | IC REG BUCK ADJ 1.2A 16SSOP |
Analog Devices Inc./Maxim Integrated LTC2208CUP#TRUnknown | Integrated Circuits (ICs) | IC ADC 16BIT 130MSPS 64-QFN |
Analog Devices Inc./Maxim Integrated ADP2108ACBZ-1.1-R7Obsolete | Integrated Circuits (ICs) | IC REG BUCK 1.1V 600MA 5WLCSP |
Analog Devices Inc./Maxim Integrated EV1HMC832ALP6GObsolete | Development Boards Kits Programmers | EVAL BOARD FOR HMC832ALP6GE |
Analog Devices Inc./Maxim Integrated LTC488ISWUnknown | Integrated Circuits (ICs) | IC LINE RCVR RS485 QUAD 16-SOIC |
Analog Devices Inc./Maxim Integrated LTC6946IUFD-2Obsolete | Integrated Circuits (ICs) | IC CLK/FREQ SYNTH 28QFN |
Analog Devices Inc./Maxim Integrated MAX5556ESA+TObsolete | Integrated Circuits (ICs) | IC DAC/AUDIO 16BIT 50K 8SOIC |
Analog Devices Inc./Maxim Integrated EVAL-FLTR-LD-1RZUnknown | Unclassified | EVAL BRD FOR AD800 SERIES |
Analog Devices Inc./Maxim Integrated | Development Boards Kits Programmers | BOARD EVAL FOR AD9963 |
Analog Devices Inc./Maxim Integrated LTC1296CCSW#TRUnknown | Integrated Circuits (ICs) | IC DATA ACQ SYS 12BIT 5V 20SOIC |
| Series | Category | # Parts | Status | Description |
|---|---|---|---|---|
| Power Management (PMIC) | 1 | Active | ||
| Power Management (PMIC) | 3 | Active | ||
MAX835Micropower, Latching Voltage Monitors in SOT23-5 | Supervisors | 1 | Active | The MAX834/MAX835 micropower voltage monitors contain a 1.204V precision bandgap reference, comparator, and latched output in a 5-pin SOT23 package. Using the latched output prevents deep discharge of batteries. The MAX834 has an open-drain, n-channel output driver, while the MAX835 has a push-pull output driver. Two external resistors set the trip-threshold voltage.The MAX834/MAX835 feature a level-sensitive latch, eliminating the need to add hysteresis to prevent oscillations in battery-load-disconnect applications.ApplicationsBattery-Powered ApplicationsLoad SwitchingPrecision Battery MonitoringThreshold Detectors |
| Power Management (PMIC) | 4 | Active | ||
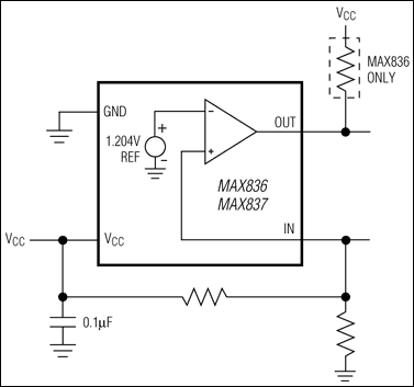
MAX8374-Pin Micropower Voltage Monitors | Supervisors | 3 | Active | The MAX836/MAX837 micropower voltage monitors contain a 1.204V precision bandgap reference and a comparator in a SOT143 package. The MAX836 has an open-drain, N-channel output driver, while the MAX837 has a push-pull output driver. Two external resistors set the trip threshold voltage.ApplicationsBattery-Powered SystemsLoad SwitchingPrecision Battery MonitoringThreshold Detectors |
| Integrated Circuits (ICs) | 5 | Active | ||
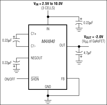
MAX843Low-Noise, Regulated, -2V GaAsFET Bias | PMIC | 4 | Active | The MAX840/MAX843/MAX844 low-noise, inverting charge-pump power supplies are ideal for biasing GaAsFETs in cellular telephone transmitter amplifiers. They operate with inputs down to 2.5V.The MAX840 offers both a -2V preset output and a -0.5V to -9.4V adjustable output. The MAX843/MAX844 use an external positive control voltage to set the negative output voltage. Input voltage range for all the devices is 2.5V to 10V, and output current is 4mA with VIN> 2.7V. These circuits can operate with small capacitors, as low as 0.22µF.An internal linear regulator reduces the MAX840's output voltage ripple to 1mVp-p. With a well-filtered control voltage (VCTRL), the MAX843/MAX844 also achieve less than 1mVp-p typical output ripple. Supply current is 750µA, and reduces to less than 1µA in shutdown (MAX840/MAX843). The MAX844's unregulated output is active in shutdown, with the charge pump switching at 20kHz. It provides a low-power LCD supply.ApplicationsCell PhonesContinuously Adjustable GaAsFET BiasGaAsFET Power Amplifier ModulesLCD-Bias Contrast ControlPersonal Communicators, PDAsRegulated Negative Power SuppliesWireless Data Loggers |
| Power Management (PMIC) | 4 | Active | ||
| Evaluation Boards | 11 | Active | ||
| Battery Chargers | 5 | Active | ||