MAX8214Five Universal Voltage Monitors, Complete µP Voltage Monitoring | Supervisors | 15 | Active | The MAX8213 and MAX8214 contain four precision voltage comparators capable of monitoring undervoltage and overvoltage conditions for both positive and negative supplies. Accurate trip-point setting is facilitated by the internal 1.25V reference. Not only is trip-level accuracy guaranteed to ±1% over the commercial temperature range, but the trip levels of all channels are guaranteed to match each other within ±1%. A fifth comparator channel monitors microprocessor voltages and generates delayed reset signals. The MAX8213 has open-drain outputs, while active pull-up outputs are incorporated in the MAX8214.ApplicationsAppliancesAutomotive and Industrial EquipmentIndustrial ControllersMicroprocessor Voltage MonitoringMobile RadiosOver/Under/Window Voltage DetectionPortable ComputersPortable InstrumentsPrecision Battery MonitoringTelephones |
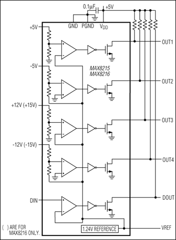
MAX8215±5V, ±12V (±15V) Dedicated Microprocessor Voltage Monitors | Supervisors | 8 | Active | The MAX8215 contains five voltage comparators; four are for monitoring +5V, -5V, +12V, and -12V, and the fifth monitors any desired voltage. The MAX8216 is identical, except it monitors ±15V supplies instead of ±12V. The resistors required to monitor these voltages and provide comparator hysteresis are included on-chip. All comparators have open-drain outputs. These devices consume 250µA max supply current over temperature.ApplicationsData Acquisition SystemsIndustrial ControllersIndustrial EquipmentMicroprocessor Voltage Monitor: +5V, -5V, +12V, -12V Supply Monitoring (MAX8215), +5V, -5V, +15V, -15V Supply Monitoring (MAX8216)Mobile RadiosOvervoltage/Undervoltage Detection with Uncommitted ComparatorPortable Instruments |
| Supervisors | 9 | Active | |
MAX8224-Pin, µP Voltage Monitors with Pin-Selectable Power-On Reset Timeout Delay | Power Management (PMIC) | 11 | Active | The MAX821/MAX822 microprocessor (µP) supervisory circuits monitor power supplies in µP and digital systems. They provide excellent circuit reliability and low cost by eliminating external components and adjustments when used with 5V-powered or 3V-powered circuits. The MAX821/MAX822 also provide a power-on reset timeout delay that is pin selectable to 1ms (max), 20ms (min), or 100ms (min).These devices perform a single function: they assert a reset signal whenever the VCCsupply voltage falls below a preset threshold, and they keep reset asserted for the pin-selected reset timeout delay after VCChas risen above the reset threshold. The only difference between the two devices is that the MAX821 has an active-low RESET output (which is guaranteed to be in the correct state for VCCdown to 1V), while the MAX822 has an active-high RESET output. The reset comparator is designed to ignore fast transients on VCC. Reset thresholds suitable for operation with a variety of supply voltages are available.Low supply current makes the MAX821/MAX822 ideal for use in portable equipment. These devices come in a 4-pin SOT143 package.ApplicationsBar-Code ScannersComputers: Desktop, Workstation, ServerControllersCritical µP and µC Power MonitoringIntelligent InstrumentsPortable Battery-Powered Equipment |
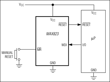
MAX8235-Pin Microprocessor Supervisory Circuits with Watchdog Timer and Manual Reset | Supervisors | 25 | Active | The MAX823/MAX824/MAX825 microprocessor (µP) supervisory circuits combine reset output, watchdog, and manual reset input functions in 5-pin SOT23 and SC70 packages. They significantly improve system reliability and accuracy compared to separate ICs or discrete components. The MAX823/MAX824/MAX825 are specifically designed to ignore fast transients on VCC.Seven preprogrammed reset threshold voltages are available (seeReset Threshold Tablein the full data sheet). All three devices have an active-low reset output, which is guaranteed to be in the correct state for VCCdown to 1V. The MAX823 also offers a watchdog input and manual reset input. The MAX824 offers a watchdog input and a complementary active-high reset. The MAX825 offers a manual reset input and a complementary active-high reset. The Selector Guide explains the functions offered in this series of parts.ApplicationsAutomotive ElectronicsComputers and ControllersCritical µP MonitoringEmbedded ControllersIntelligent InstrumentsPortable Battery-Powered Equipment |
MAX8245-Pin Microprocessor Supervisory Circuits with Watchdog Timer and Manual Reset | Uncategorized | 24 | Active | The MAX823/MAX824/MAX825 microprocessor (µP) supervisory circuits combine reset output, watchdog, and manual reset input functions in 5-pin SOT23 and SC70 packages. They significantly improve system reliability and accuracy compared to separate ICs or discrete components. The MAX823/MAX824/MAX825 are specifically designed to ignore fast transients on VCC.Seven preprogrammed reset threshold voltages are available (seeReset Threshold Tablein the full data sheet). All three devices have an active-low reset output, which is guaranteed to be in the correct state for VCCdown to 1V. The MAX823 also offers a watchdog input and manual reset input. The MAX824 offers a watchdog input and a complementary active-high reset. The MAX825 offers a manual reset input and a complementary active-high reset. The Selector Guide explains the functions offered in this series of parts.ApplicationsAutomotive ElectronicsComputers and ControllersCritical µP MonitoringEmbedded ControllersIntelligent InstrumentsPortable Battery-Powered Equipment |
| Integrated Circuits (ICs) | 22 | Active | |
MAX828Switched-Capacitor Voltage Inverters | Integrated Circuits (ICs) | 3 | Active | The ultra-small MAX828/MAX829 monolithic, CMOS charge-pump inverters accept input voltages ranging from +1.5V to +5.5V. The MAX828 operates at 12kHz, and the MAX829 operates at 35kHz. Their high efficiency (greater than 90% over most of the load-current range) and low operating current (60µA for the MAX828) make these devices ideal for both battery-powered and board-level voltage-conversion applications.The MAX828/MAX829 combine low quiescent current and high efficiency. Oscillator control circuitry and four power MOSFET switches are included on-chip. Applications include generating a -5V supply from a +5V logic supply to power analog circuitry. Both parts come in a 5-pin SOT23-5 package and can deliver 25mA with a voltage drop of 500mV.For a similar device with logic-controlled shutdown, refer to the MAX1719/MAX1720/MAX1721. For applications requiring more power, the MAX860 delivers up to 50mA with a voltage drop of 600mV, in a space-saving µMAX® package.ApplicationsBattery-Powered ApplicationsCell PhonesHandy-Terminals, PDAsMedical InstrumentsSmall LCD Panels |
| Voltage Regulators - DC DC Switching Regulators | 1 | Active | |
| Evaluation Boards | 1 | Obsolete | |