| Power Management (PMIC) | 1 | Obsolete | |
| Supervisors | 13 | Active | |
| Supervisors | 8 | Active | |
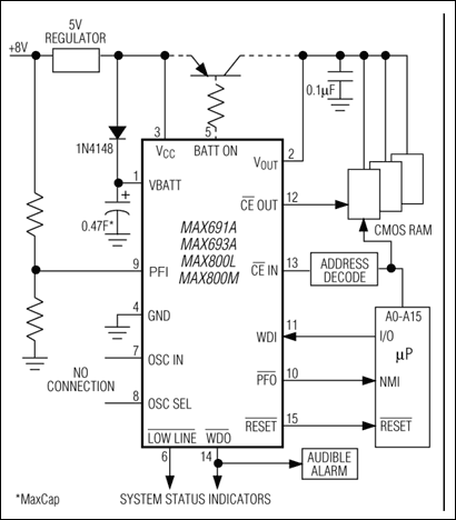
MAX8023.0V/3.3V Microprocessor Supervisory Circuits | Supervisors | 24 | Active | The MAX690A/MAX692A/MAX802L/MAX802M/MAX805L reduce the complexity and number of components required for power-supply monitoring and battery-control functions in microprocessor (µP) systems. They significantly improve system reliability and accuracy compared to separate ICs or discrete components.These parts provide four functions:1) A reset output during power-up, power-down, and brownout conditions.2) Battery-backup switching for CMOS RAM, CMOS µP, or other low-power logic.3) A reset pulse if the optional watchdog timer has not been toggled within 1.6sec.4) A 1.25V threshold detector for power-fail warning or low-battery detection, or to monitor a power supply other than +5V.The parts differ in their reset-voltage threshold levels and reset outputs. The MAX690A/MAX802L/MAX805L generate a reset pulse when the supply voltage drops below 4.65V, and the MAX692A/MAX802M generate a reset below 4.40V. The MAX802L/MAX802M guarantee power-fail accuracies to ±2%. The MAX805L is the same as the MAX690A except that RESET is provided instead of active-low RESET.All parts are available in 8-pin DIP and SO packages. The MAX690A/MAX802L are pin compatible with the MAX690 and MAX694. The MAX692A/MAX802M are pin compatible with the MAX692.ApplicationsBattery-Powered Computers/ControllersCritical µP MonitoringIntelligent Instruments |
MAX802LMicroprocessor Supervisory Circuits | Power Management (PMIC) | 1 | Active | The MAX690A/MAX692A/MAX802L/MAX802M/MAX805L reduce the complexity and number of components required for power-supply monitoring and battery-control functions in microprocessor (µP) systems. They significantly improve system reliability and accuracy compared to separate ICs or discrete components.These parts provide four functions:1) A reset output during power-up, power-down, and brownout conditions.2) Battery-backup switching for CMOS RAM, CMOS µP, or other low-power logic.3) A reset pulse if the optional watchdog timer has not been toggled within 1.6sec.4) A 1.25V threshold detector for power-fail warning or low-battery detection, or to monitor a power supply other than +5V.The parts differ in their reset-voltage threshold levels and reset outputs. The MAX690A/MAX802L/MAX805L generate a reset pulse when the supply voltage drops below 4.65V, and the MAX692A/MAX802M generate a reset below 4.40V. The MAX802L/MAX802M guarantee power-fail accuracies to ±2%. The MAX805L is the same as the MAX690A except that RESET is provided instead of active-low RESET.All parts are available in 8-pin DIP and SO packages. The MAX690A/MAX802L are pin compatible with the MAX690 and MAX694. The MAX692A/MAX802M are pin compatible with the MAX692.ApplicationsBattery-Powered Computers/ControllersCritical µP MonitoringIntelligent Instruments |
| Integrated Circuits (ICs) | 13 | Active | |
| Integrated Circuits (ICs) | 12 | Obsolete | |
| Power Management (PMIC) | 16 | Active | |
MAX805LMicroprocessor Supervisory Circuits | Supervisors | 1 | Active | The MAX690A/MAX692A/MAX802L/MAX802M/MAX805L reduce the complexity and number of components required for power-supply monitoring and battery-control functions in microprocessor (µP) systems. They significantly improve system reliability and accuracy compared to separate ICs or discrete components.These parts provide four functions:1) A reset output during power-up, power-down, and brownout conditions.2) Battery-backup switching for CMOS RAM, CMOS µP, or other low-power logic.3) A reset pulse if the optional watchdog timer has not been toggled within 1.6sec.4) A 1.25V threshold detector for power-fail warning or low-battery detection, or to monitor a power supply other than +5V.The parts differ in their reset-voltage threshold levels and reset outputs. The MAX690A/MAX802L/MAX805L generate a reset pulse when the supply voltage drops below 4.65V, and the MAX692A/MAX802M generate a reset below 4.40V. The MAX802L/MAX802M guarantee power-fail accuracies to ±2%. The MAX805L is the same as the MAX690A except that RESET is provided instead of active-low RESET.All parts are available in 8-pin DIP and SO packages. The MAX690A/MAX802L are pin compatible with the MAX690 and MAX694. The MAX692A/MAX802M are pin compatible with the MAX692.ApplicationsBattery-Powered Computers/ControllersCritical µP MonitoringIntelligent Instruments |
| Supervisors | 14 | Active | |