| Integrated Circuits (ICs) | 2 | Obsolete | |
| Data Acquisition | 2 | Unknown | |
| Integrated Circuits (ICs) | 11 | Active | |
| Supervisors | 31 | Active | |
| Specialty Equipment | 22 | Active | |
MAX79356ZENO Flexible Narrowband OFDM Powerline Communication Modem with Integrated Analog Front End | Telecom | 5 | Active | ZENO™(MAX79356) is a programmable narrowband orthogonal frequency division multiplexing (OFDM)-based powerline communication (PLC) modem system-on-chip (SoC) device that provides standards compliant high performance and secured powerline communication in a small package. ZENO integrates two pipelined 32-bit RISC (MAXQ®30E) processors to offer high performance and future-proof flexibility. These two 32-bit RISC processors perform dedicated PHY signal processing functions and MAC layer functionality. Maxim provided, certified firmware images allow faster time to market. Factory or infield firmware update feature allows adoption of changes and updates in PLC communication standards. The integrated high-speed AES-CCM* engine ensures standards compliant data communication security and integrity.ApplicationsAdvanced Metering Infrastructure (AMI)AMI ConcentratorsElectric Vehicle ChargingFactory and Building AutomationHome Energy MonitoringSmart Grid CommunicationsSmart MetersSolar and Renewable Energy ManagementStreet Lighting Automation and Lighting Control |
| Supervisors | 6 | Active | |
| Integrated Circuits (ICs) | 17 | Active | |
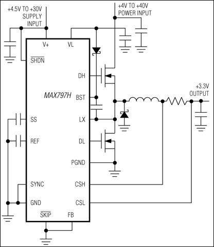
MAX797Step-Down Controllers with Synchronous Rectifier for CPU Power | Evaluation Boards | 13 | Active | The MAX797H high-performance, step-down DC-DC converter provides main CPU power in battery-powered systems. A 40V rating on the power stage's input allows operation with high-cell-count batteries and a wide range of AC adapters. This buck controller achieves 96% efficiency by using synchronous rectification and Maxim's proprietary Idle Mode™ control scheme to extend battery life at full-load (up to 10A) and no-load outputs. Excellent dynamic response corrects output transients caused by the latest dynamic-clock CPUs within five 300kHz clock cycles. Unique bootstrap circuitry drives inexpensive N-channel MOSFETs, reducing system cost and eliminating the crowbar switching currents found in some PMOS/NMOS switch designs.The MAX797H has a logic-controlled and synchronizable fixed-frequency, pulse-width-modulating (PWM) operating mode, which reduces noise and RF interference in sensitive mobile-communications and pen-entry applications. The SKIP override input allows automatic switchover to idle-mode operation (for high-efficiency pulse skipping) at light loads, or forces fixed-frequency mode for lowest noise at all loads. The MAX797H is pin compatible with the popular MAX797, but has a higher input voltage range.The MAX797H comes in a 16-pin narrow SO package.ApplicationsIndustrial ControlsNotebook and Subnotebook Computers |
| DC DC Switching Controllers | 2 | Obsolete | |