| Display Drivers | 3 | Active | |
MAX69624-Wire Serially Interfaced 8 x 8 Matrix Graphic LED Drivers | Integrated Circuits (ICs) | 1 | Obsolete | The MAX6960–MAX6963 are compact cathode-row display drivers that interface microprocessors to 8 x 8 dot-matrix red, green, and yellow (R,G,Y) LED displays through a high-speed 4-wire serial interface.The MAX6960–MAX6963 drive two monocolor 8 x 8 matrix displays, or a single RGY 8 x 8 matrix display with no external components. The driver can also be used with external pass transistors to control red, green, blue (RGB) and other displays at higher currents and voltages.The MAX6960–MAX6963 feature open- and short-circuit LED detection, and provide both analog and digital tile segment current calibration to allow 8 x 8 displays from different batches to be compensated or color matched.A local 3-wire bus synchronizes multiple interconnected MAX6960–MAX6963s and automatically allocates memory map addresses to suit the user's display-panel architecture.The MAX6960–MAX6963s' 4-wire interface connects multiple drivers, with display memory mapping shared and allocated among the drivers. A single global write operation can send a command to all MAX6960s in a panel.The MAX6963 drives monocolor displays with two-step intensity control. The MAX6962 drives monocolor displays with two-step or four-step intensity control. The MAX6961 drives monocolor or RGY displays with two-step intensity control. The MAX6960 drives monocolor or RGY displays with two-step or four-step intensity control.ApplicationsAudio/Video EquipmentGaming MachinesIndustrial ControlsMessage Boards |
| Integrated Circuits (ICs) | 2 | Active | |
| Evaluation Boards | 6 | Active | |
| LED Drivers | 5 | Active | |
| Evaluation Boards | 6 | Active | |
| Power Management (PMIC) | 3 | Active | |
| Integrated Circuits (ICs) | 6 | Active | |
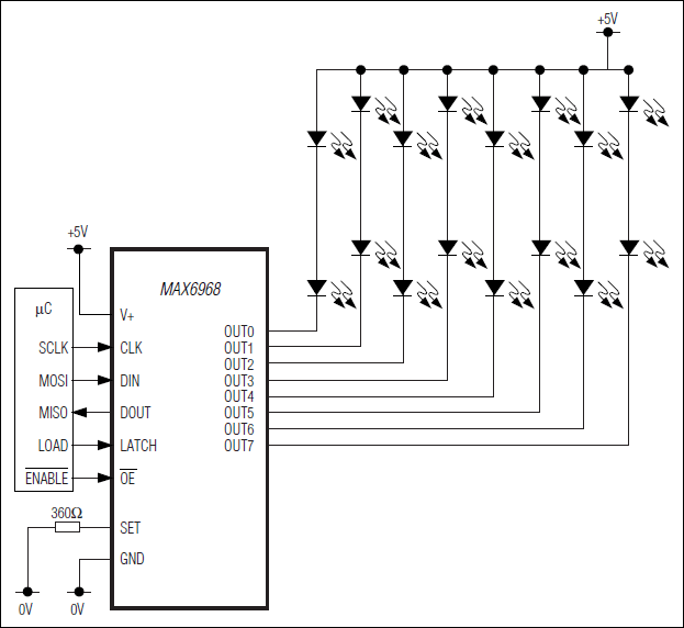
MAX696916-Port, 5.5V Constant-Current LED Driver | Development Boards, Kits, Programmers | 6 | Active | The MAX6969 serial-interfaced LED driver provides 16 open-drain, constant-current-sinking LED driver outputs rated at 5.5V. The MAX6969 operates from a 3V to 5.5V supply. The MAX6969 supply and the LEDs' supply or supplies can power up in any order. The constant-current outputs are programmed together to up to 55mA using a single external resistor. The MAX6969 operates with a 25Mb, industry-standard, 4-wire serial interface.The MAX6969 uses the industry-standard, shift-register-plus-latch-type serial interface. The driver accepts data shifted into a 16-bit shift register using data input DIN and clock input CLK. Input data appears at the DOUT output 16 clock cycles later to allow cascading of multiple MAX6969s. The latch-enable input, LE, loads the 16 bits of shift register data into a 16-bit output latch to set which LEDs are on and which are off. The output-enable, active-low OE, gates all 16 outputs on and off, and is fast enough to be used as a PWM input for LED intensity control.For applications requiring LED fault detection, refer to the MAX6984*, which automatically detects open-circuit LEDs.For safety-related applications requiring a watchdog timer, refer to the MAX6979, which includes a fail-safe feature that blanks the display if the serial interface becomes inactive for more than 1s.The MAX6969 is one of a family of 12 shift-register-plus-latch-type LED drivers. The family includes 8-port and 16-port types, with 5.5V- or 36V-rated LED outputs, with and without open-circuit LED detection and watchdog. All versions operate from a 3V to 5.5V supply, and are specified over the -40°C to +125°C temperature range.ApplicationsArchitectural LightingGaming FeaturesMarquee DisplaysPoint-of-Order SignsTraffic SignsVariable Message Signs |
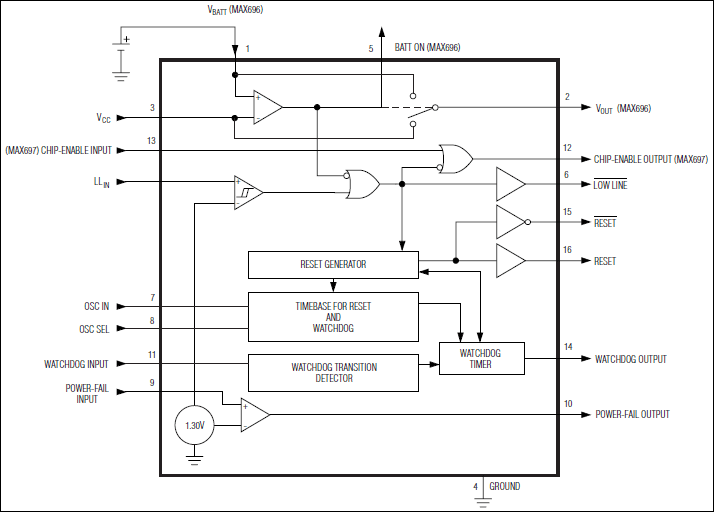
MAX697Microprocessor Supervisory Circuits | Evaluation Boards | 9 | Active | The MAX696/MAX697 supervisory circuits reduce the complexity and number of components required for power-supply monitoring and battery-control functions in microprocessor (µP) systems. These include µP reset and backup-battery switchover, watchdog timer, CMOS RAM write protection, and power-failure warning. The MAX696/MAX697 significantly improve system reliability and accuracy compared to that obtained with separate ICs or discrete components.The MAX696 and MAX697 are supplied in 16-pin packages and perform six functions:A reset output during power-up, power-down, and brownout conditions. The threshold for this "lowline" reset is adjustable by an external voltage-divider.A reset pulse if the optional watchdog timer has not been toggled within a specified time.Individual outputs for low-line and watchdog fault conditions.The reset time may be left at its default value of 50ms, or may be varied with an external capacitor or clock pulses.A separate 1.3V threshold detector for power-fail warning, low-battery detection, or to monitor a power supply other than VCC.The MAX696 also has battery-backup switching for CMOS RAM, CMOS microprocessor, or other low-power logic.The MAX697 lacks battery-backup switching, but has write-protection pins (active-low CE IN and active-low CE OUT) for CMOS RAM or EPROM. In addition, it consumes less than 250 microamperes.ApplicationsComputersControllersCritical µP Power MonitoringIntelligent Instruments |