| Power Management (PMIC) | 2 | Obsolete | |
MAX693427-, 28-, and 32-Output, 76V, Serial-Interfaced VFD Tube Drivers | Display Drivers | 3 | Active | The MAX6922/MAX6932/MAX6933/MAX6934 multi-output, 76V, vacuum-fluorescent display (VFD) tube drivers that interface a VFD tube to a microcontroller or a VFD controller, such as the MAX6850–MAX6853. The MAX6922/MAX6934 have 32 outputs, while the MAX6932 has 27 outputs, and the MAX6933 has 28 outputs. All devices are also suitable for driving telecom relays.Data is input using standard 4-wire serial interface (CLOCK, DATA, LOAD, BLANK) compatible with other VFD drivers and controllers.For easy display control, the active-high BLANK input forces all driver outputs low, turning the display off, and automatically puts the IC into shutdown mode. Display intensity may also be controlled by directly pulse-width modulating the BLANK input.The MAX6922/MAX6932/MAX6934 have a serial interface data output, DOUT, allowing any number of devices to be cascaded on the same serial interface.The MAX6932/MAX6933/MAX6934 have a negative supply voltage input, VSS, allowing the drivers' output swing to be made bipolar to simplify filament biasing in many applications.The MAX6922 is available in a 44-pin PLCC package, the MAX6932 and MAX6933 are available in 36-pin SSOP packages, and the MAX6934 is available in 44-pin PLCC and TQFN packages.Maxim also offers a 12-output VFD driver (MAX6920) and 20-output VFD drivers (MAX6921/MAX6931).ApplicationsAvionicsGaming MachinesIndustrial ControlIndustrial WeighingInstrumentationSecurityTelecomVFD ModulesWhite Goods |
MAX693AMicroprocessor Supervisory Circuits | Integrated Circuits (ICs) | 1 | Active | The MAX691A/MAX693A/MAX800L/MAX800M microprocessor (µP) supervisory circuits are pin-compatible upgrades to the MAX691, MAX693, and MAX695. They improve performance with 30µA supply current, 200ms typ reset active delay on power-up, and 6ns chip-enable propagation delay. Features include write protection of CMOS RAM or EEPROM, separate watchdog outputs, backup-battery switchover, and an active-low RESET output that is valid with VCCdown to 1V. The MAX691A/MAX800L have a 4.65V typical reset-threshold voltage, and the MAX693A/MAX800M's reset threshold is 4.4V typical. The MAX800L/MAX800M guarantee power-fail accuracies to ±2%.ApplicationsComputers: Desktop, Workstation, ServerControllersCritical µP MonitoringIntelligent Instruments |
| Power Management (PMIC) | 6 | Active | |
| Development Boards, Kits, Programmers | 4 | Active | |
MAX694710-Port, Constant-Current LED Driver and I/O Expander with PWM Intensity Control | LED Drivers | 2 | Active | The MAX6946/MAX6947 I²C-/SMBus™-compatible, serial-interfaced peripherals provide microprocessors with 10 I/O ports rated to 7V.Each port can be configured as a 2.5mA to 20mA constant-current LED driver (static or PWM), a 1.25mA to 10mA constant-current LED driver (static or PWM), an open-drain logic output, or an overvoltage-protected Schmitt logic input.Analog and switching LED intensity control includes individual 8-bit PWM control per output, individual 1-bit analog current control (half/full scale) per output, and a global 3-bit DAC current control that applies to all LED outputs.The MAX6946/MAX6947 can stagger the PWM timing of the 10-port outputs in consecutively phased 45° increments. Staggering the outputs spreads the PWM load currents over time in eight steps, helping to even out the power-supply current and reduce the RMS current.For a similar part with an SPI™-/QSPI™-/ or MICROWIRE™-compatible interface, refer to the MAX6966/MAX6967 data sheet.ApplicationsCellular PhonesKeypad BacklightsLCD BacklightsLED Status IndicatorsPortable EquipmentRGB LED Drivers |
| Integrated Circuits (ICs) | 1 | Active | |
MAX695Microprocessor Supervisory Circuits | Integrated Circuits (ICs) | 13 | Active | The MAX690 family of supervisory circuits reduces the complexity and number of components required for power supply monitoring and battery control functions in microprocessor systems. These include µP reset and backup-battery switchover, watchdog timer, CMOS RAM write protection, and power-failure warning. The MAX690 family significantly improves system reliability and accu- racy compared to that obtainable with separate ICs or discrete components.The MAX690, MAX692, and MAX694 are supplied in 8-pin packages and provide four functions:A reset output during power-up, power-down, and brownout conditions.Battery backup switching for CMOS RAM, CMOS microprocessor or other low power logic.A Reset pulse if the optional watchdog timer has not been toggled within a specified time.A 1.3V threshold detector for power fail warning, low battery detection, or to monitor a power supply other than +5V.The MAX691, MAX693, and MAX695 are supplied in 16-pin packages and perform all MAX690, MAX692, MAX694 functions, plus:Write protection of CMOS RAM or EEPROM.Adjustable reset and watchdog timeout periods.Separate outputs for indicating a watchdog timeout, backup-battery switchover, and low VCC.ApplicationsAutomotive SystemsComputersControllersCritical µP Power MonitoringIntelligent Instruments |
| Integrated Circuits (ICs) | 4 | Active | |
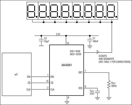
MAX6951Serially Interfaced, +2.7V to +5.5V, 5- and 8-Digit LED Display Drivers | Integrated Circuits (ICs) | 5 | Active | The MAX6950/MAX6951 are compact common-cathode display drivers that interface microprocessors to individual 7-segment numeric LED digits, bar graph, or discrete LEDs through an SPI™-, QSPI™-, MICROWIRE™-compatible serial interface. The supply voltage can be as low as 2.7V.The MAX6950 drives up to five 7-segment digits or 40 discrete LEDs. The MAX6951 drives up to eight 7-segment digits or 64 discrete LEDs.Included on-chip are hexadecimal character decoders (0-9, A-F), multiplex scan circuitry, segment and digit drivers, and a static RAM that stores each digit. The user may select hexadecimal decoding or no-decode for each digit to allow any mix of 7-segment digits, bar graph, or discrete LEDs to be driven. The segment current for the LEDs is set by an internal digital brightness control. The segment drivers are slew-rate limited to reduce EMI.Individual digits may be addressed and updated without rewriting the entire display. The devices include a low-power shutdown mode, digital brightness control, a scan-limit register that allows the user to display from one to eight digits, segment blinking that can be synchronized across drivers, and a test mode that forces all LEDs on.ApplicationsBar Graphs and Matrix DisplaysIndustrial Controllers and InstrumentationMedical EquipmentPanel MetersProfessional Audio EquipmentSet-Top BoxesWhite Goods |