| Evaluation Boards | 3 | Active | |
MAX666212-Bit + Sign Temperature Sensor with SPI-Compatible Serial Interface | Evaluation Boards | 4 | Active | The MAX6662 is a 12-bit + sign temperature sensor combined with a programmable overtemperature alarm and a 3-wire (SPI-compatible) serial interface in a single package. It converts its die temperature into digital values using an internal analog-to-digital converter (ADC). The temperature data is stored in a temperature register as a 13-bit word, which allows 0.0625° resolution. The temperature data is readable at any time through the serial interface. The operating temperature range is -55° to +150°.The MAX6662 provides two programmable watchdog interrupt outputs. Active-Low ALERT is used for lower temperature warning functions, while active-low OT is used for higher temperature-critical functions, such as power-supply shutdown. The MAX6662 features a shutdown mode that saves power by disabling everything except the serial interface. The temperature sensor is available in an 8-pin SO package.ApplicationsHVACRefrigerationTest Equipment |
| Power Management (PMIC) | 2 | Active | |
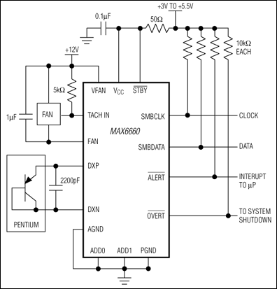
MAX6664Temperature Monitors and PWM Fan Controllers | Integrated Circuits (ICs) | 2 | Active | The MAX6653/MAX6663/MAX6664 are ACPI-compliant local and remote-junction temperature sensors and fan controllers. These devices measure their own die temperature, as well as the temperature of a remote-PN junction and control the speed of a DC cooling fan based on the measured temperature. Remote temperature measurement accuracy is ±1°C from +60°C to +100°C. Temperature measurement resolution is 0.125°C for both local and remote temperatures.Internal watchdog set points are provided for both local and remote temperatures. There are two comparison set points for local temperatures and two for remote temperatures. When a set point is crossed, the MAX6653/MAX6663/MAX6664 assert either the active-low INT or active-low THERM outputs. These outputs can be used as interrupts, clock throttle signals, or overtemperature shutdown signals. Two pins on the MAX6653 control the power-up values of the comparison set points, providing fail-safe protection even when the system is unable to program the trip temperatures. The MAX6653 has two additional shutdown outputs, active-low SDR and active-low SDL, that are triggered when the remote or local temperatures exceed the programmed shutdown set points. The active-low INT output for the MAX6653/MAX6663 and active-low THERM outputs for the MAX6653/MAX6663/MAX6664 can also function as inputs if either is pulled low to force the fan to full speed, unless this function is masked by the user.The MAX6653/MAX6663/MAX6664 are available in 16-pin QSOP packages and operate over the -40°C to +125°C temperature range.ApplicationsIndustrial ControlsNetworking EquipmentPersonal ComputingServersTelecom EquipmentTest EquipmentWorkstations |
MAX6665Fan Controller/Driver with Factory-Programmed Temperature Thresholds | Temperature Sensors | 11 | Active | The MAX6665 is a fully integrated thermal switch with an internal power transistor for driving a cooling fan rated up to 24V and 250mA. When the MAX6665's temperature rises above a factory-programmed threshold, the active-low FANOUT pin becomes active and powers the fan.The MAX6665 is available with factory-programmed fan activation threshold temperatures from +40°C to +70°C in 5°C increments. Accuracy of the fan activation trip point is ±1°C (typ) and ±3°C (max). The trip point's hysteresis is pin selectable to 1°C, 4°C, or 8°C. Two open-drain logic outputs indicate overtemperature con- ditions: active-low WARN is activated when the temperature is 15°C above the fan activation threshold, and OT is activated when the temperature is 30°C above the threshold. These features can be used to safely power down systems that are overheated.The MAX6665 operates from a +2.7V to +5.5V power supply, and the associated fan can be powered from 4.5V to 24V. It is available in an 8-pin SO package and operates from -40°C to +125°C.ApplicationsCard RacksLaboratory InstrumentsNotebook and Desktop ComputersPC Power SuppliesServers |
| Sensors, Transducers | 1 | Active | |
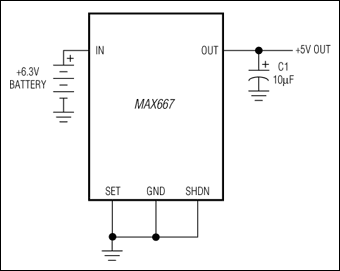
MAX667+5V Programmable, Low-Dropout Voltage Regulator | Analog and Digital Output | 29 | Active | The MAX667 low-dropout, positive, linear voltage regulator supplies up to 250mA of output current. With no load, it has a typical quiescent current of 20µA. At 200mA of output current, the input/output voltage differential is typically 150mV. Other features include a low-voltage detector to indicate power failure, as well as early-warning and low-dropout detectors to indicate an imminent loss of output voltage regulation. A shutdown control disables the output and puts the circuit into a low quiescent-current mode.The MAX667 employs Dual Mode™ operation. One mode uses internally trimmed feedback resistors to produce +5V. In the other mode, the output may be varied from +1.3V to +16V by connecting two external resistors.The MAX667 is a pin-compatible upgrade to the MAX666 in most applications where the input voltages are above +3.5V. Choose the MAX667 when high output currents and/or low dropout voltages are desired, as well as for improved performance at higher temperatures.ApplicationsAutomotive ElectronicsPagers and Radio Control ReceiversPortable InstrumentationSolar-Powered Instruments |
| Temperature Sensors | 1 | Active | |
| Interface | 2 | NRND | |
MAX6675Cold-Junction-Compensated K-Thermocouple-to-Digital Converter (0°C to +1024°C) | Sensor Evaluation Boards | 4 | Active | The MAX6675 performs cold-junction compensation and digitizes the signal from a type-K thermocouple. The data is output in a 12-bit resolution, SPI™-compatible, read-only format.This converter resolves temperatures to 0.25°C, allows readings as high as +1024°C, and exhibits thermocouple accuracy of 8 LSBs for temperatures ranging from 0°C to +700°C.The MAX6675 is available in a small, 8-pin SO package.ApplicationsAppliancesHVACIndustrial |