A
Analog Devices Inc./Maxim Integrated
| Series | Category | # Parts | Status | Description |
|---|---|---|---|---|
| Part | Spec A | Spec B | Spec C | Spec D | Description |
|---|---|---|---|---|---|
| Series | Category | # Parts | Status | Description |
|---|---|---|---|---|
| Part | Spec A | Spec B | Spec C | Spec D | Description |
|---|---|---|---|---|---|
| Part | Category | Description |
|---|---|---|
Analog Devices Inc./Maxim Integrated LTC1879EGN#TRUnknown | Integrated Circuits (ICs) | IC REG BUCK ADJ 1.2A 16SSOP |
Analog Devices Inc./Maxim Integrated LTC2208CUP#TRUnknown | Integrated Circuits (ICs) | IC ADC 16BIT 130MSPS 64-QFN |
Analog Devices Inc./Maxim Integrated ADP2108ACBZ-1.1-R7Obsolete | Integrated Circuits (ICs) | IC REG BUCK 1.1V 600MA 5WLCSP |
Analog Devices Inc./Maxim Integrated EV1HMC832ALP6GObsolete | Development Boards Kits Programmers | EVAL BOARD FOR HMC832ALP6GE |
Analog Devices Inc./Maxim Integrated LTC488ISWUnknown | Integrated Circuits (ICs) | IC LINE RCVR RS485 QUAD 16-SOIC |
Analog Devices Inc./Maxim Integrated LTC6946IUFD-2Obsolete | Integrated Circuits (ICs) | IC CLK/FREQ SYNTH 28QFN |
Analog Devices Inc./Maxim Integrated MAX5556ESA+TObsolete | Integrated Circuits (ICs) | IC DAC/AUDIO 16BIT 50K 8SOIC |
Analog Devices Inc./Maxim Integrated EVAL-FLTR-LD-1RZUnknown | Unclassified | EVAL BRD FOR AD800 SERIES |
Analog Devices Inc./Maxim Integrated | Development Boards Kits Programmers | BOARD EVAL FOR AD9963 |
Analog Devices Inc./Maxim Integrated LTC1296CCSW#TRUnknown | Integrated Circuits (ICs) | IC DATA ACQ SYS 12BIT 5V 20SOIC |
| Series | Category | # Parts | Status | Description |
|---|---|---|---|---|
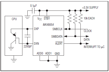
MAX6651Fan-Speed Regulators and Monitors with SMBus/I²C-Compatible Interface | Evaluation Boards | 8 | Active | The MAX6650/MAX6651 fan controllers use an SMBus/I²C-compatible interface to regulate and monitor the speed of 5VDC/12VDC brushless fans with built-in tachometers. They automatically force the fan's tachometer frequency (fan speed) to match a preprogrammed value in the Fan-Speed Register by using an external MOSFET or bipolar transistor to linearly regulate the voltage across the fan. The MAX6650 regulates the speed of a single fan by monitoring its tachometer output. The MAX6651 also regulates the speed of a single fan, but it contains additional tachometer inputs to monitor up to four fans and control them as a single unit when they are used in parallel.The MAX6650/MAX6651 provide general-purpose input/output (GPIO) pins that serve as digital inputs, digital outputs, or various hardware interfaces. Capable of sinking 10mA, these open-drain inputs/outputs can drive an LED. To add additional hardware control, configure GPIO1 to fully turn on the fan in case of software failure. To generate an interrupt when a fault condition is detected, configure GPIO0 to behave as an active-low alert output. Synchronize multiple devices by setting GPIO2 (MAX6651 only) as an internal clock output or an external clock input.The MAX6650 is available in a space-saving 10-pin µMAX® package, and the MAX6651 is available in a small 16-pin QSOP package.ApplicationsComputers: Desktop, Workstation, ServerNetworkingRAIDServersTelecommunicationsWorkstations |
| Power Management (PMIC) | 2 | Active | ||
| Power Management (PMIC) | 2 | Active | ||
| Analog and Digital Output | 3 | Active | ||
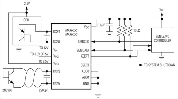
MAX6655Dual Remote/Local Temperature Sensors and Four-Channel Voltage Monitors | Analog and Digital Output | 3 | Active | The MAX6655/MAX6656 are precise voltage and temperature monitors. The digital thermometer reports the temperature of two remote sensors and its own die temperature. The remote sensors are diode-connected transistors—typically a low-cost, easily mounted 2N3906 PNP type—that replace conventional thermistors or thermocouples. Remote accuracy is ±1°C for multiple transistor manufacturers with no calibration necessary. The remote channels can also measure the die temperature of other ICs, such as microprocessors, that contain a substrate-connected PNP with its collector grounded and its base and emitter available for temperature-sensing purposes. The temperature is digitized with 11-bit resolution.The MAX6655/MAX6656 also measure their own supply voltage and three external voltages with 8-bit resolution. Each voltage input's sensitivity is set to give approximately 3/4-scale output code when the input voltage is at its nominal value. The MAX6655 operates at +5V supply and its second voltage monitor is 3.3V. The MAX6656 operates on a +3.3V supply and its second voltage monitor is 5V.The 2-wire serial interface accepts standard SMBus™ Write Byte, Read Byte, Send Byte, and Receive Byte commands to program the alarm thresholds and to read data. The MAX6655/MAX6656 also provide SMBus alert response and timeout functions. The MAX6655/MAX6656 measure automatically and autonomously, with the conversion rate programmable. The adjustable rate allows the user to control the supply current.In addition to the SMBus active-low ALERT output, the MAX6655/MAX6656 feature an active-low OVERT output, which is used as a temperature reset that remains active only while the temperature is above the maximum temperature limit. The active-low OVERT output is optimal for fan control or for system shutdown.ApplicationsCommunication SystemsComputers: Desktop, Workstation, ServerNotebook ComputersServersThin ClientsWorkstations |
MAX6656Dual Remote/Local Temperature Sensors and Four-Channel Voltage Monitors | Analog and Digital Output | 2 | Active | The MAX6655/MAX6656 are precise voltage and temperature monitors. The digital thermometer reports the temperature of two remote sensors and its own die temperature. The remote sensors are diode-connected transistors—typically a low-cost, easily mounted 2N3906 PNP type—that replace conventional thermistors or thermocouples. Remote accuracy is ±1°C for multiple transistor manufacturers with no calibration necessary. The remote channels can also measure the die temperature of other ICs, such as microprocessors, that contain a substrate-connected PNP with its collector grounded and its base and emitter available for temperature-sensing purposes. The temperature is digitized with 11-bit resolution.The MAX6655/MAX6656 also measure their own supply voltage and three external voltages with 8-bit resolution. Each voltage input's sensitivity is set to give approximately 3/4-scale output code when the input voltage is at its nominal value. The MAX6655 operates at +5V supply and its second voltage monitor is 3.3V. The MAX6656 operates on a +3.3V supply and its second voltage monitor is 5V.The 2-wire serial interface accepts standard SMBus™ Write Byte, Read Byte, Send Byte, and Receive Byte commands to program the alarm thresholds and to read data. The MAX6655/MAX6656 also provide SMBus alert response and timeout functions. The MAX6655/MAX6656 measure automatically and autonomously, with the conversion rate programmable. The adjustable rate allows the user to control the supply current.In addition to the SMBus active-low ALERT output, the MAX6655/MAX6656 feature an active-low OVERT output, which is used as a temperature reset that remains active only while the temperature is above the maximum temperature limit. The active-low OVERT output is optimal for fan control or for system shutdown.ApplicationsCommunication SystemsComputers: Desktop, Workstation, ServerNotebook ComputersServersThin ClientsWorkstations |
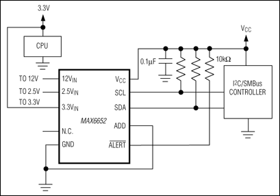
MAX6657±1°C, SMBus-Compatible Remote/Local Temperature Sensors with Overtemperature Alarms | Temperature Sensors | 2 | Active | The MAX6657/MAX6658/MAX6659 are precise, two-channel digital temperature sensors. Each accurately measures the temperature of its own die and one remote PN junction, and reports the temperature in digital form on a 2-wire serial interface. The remote junction can be a diode-connected transistor like the low-cost NPN type 2N3904 or 2N3906 PNP type. The remote junction can also be a common-collector PNP, such as a substrate PNP of a microprocessor.The 2-wire serial interface accepts standard System Management Bus (SMBus™) commands such as Write Byte, Read Byte, Send Byte, and Receive Byte to read the temperature data and program the alarm thresholds and conversion rate. The MAX6657/MAX6658/MAX6659 can function autonomously with a programmable conversion rate, which allows the control of supply current and temperature update rate to match system needs. For conversion rates of 4Hz or less, the temperature is represented in extended mode as 10 bits + sign with a resolution of 0.125°C. When the conversion rate is faster than 4Hz, output data is 7 bits + sign with a resolution of 1°C. The MAX6657/MAX6658/MAX6659 also include an SMBus timeout feature to enhance system reliability.Remote accuracy is ±1°C between +60°C and +100°C with no calibration needed. The MAX6657 measures temperatures from 0°C to +125°C and the MAX6658/MAX6659 from -55°C to +125°C. The MAX6659 has the added benefit of being able to select one of three addresses through an address pin, and a second over-temperature alarm pin for greater system reliability.ApplicationsComputers: Desktop, Workstation, ServerNotebook ComputersServersWorkstations |
MAX6658±1°C, SMBus-Compatible Remote/Local Temperature Sensors with Overtemperature Alarms | Sensors, Transducers | 2 | Active | The MAX6657/MAX6658/MAX6659 are precise, two-channel digital temperature sensors. Each accurately measures the temperature of its own die and one remote PN junction, and reports the temperature in digital form on a 2-wire serial interface. The remote junction can be a diode-connected transistor like the low-cost NPN type 2N3904 or 2N3906 PNP type. The remote junction can also be a common-collector PNP, such as a substrate PNP of a microprocessor.The 2-wire serial interface accepts standard System Management Bus (SMBus™) commands such as Write Byte, Read Byte, Send Byte, and Receive Byte to read the temperature data and program the alarm thresholds and conversion rate. The MAX6657/MAX6658/MAX6659 can function autonomously with a programmable conversion rate, which allows the control of supply current and temperature update rate to match system needs. For conversion rates of 4Hz or less, the temperature is represented in extended mode as 10 bits + sign with a resolution of 0.125°C. When the conversion rate is faster than 4Hz, output data is 7 bits + sign with a resolution of 1°C. The MAX6657/MAX6658/MAX6659 also include an SMBus timeout feature to enhance system reliability.Remote accuracy is ±1°C between +60°C and +100°C with no calibration needed. The MAX6657 measures temperatures from 0°C to +125°C and the MAX6658/MAX6659 from -55°C to +125°C. The MAX6659 has the added benefit of being able to select one of three addresses through an address pin, and a second over-temperature alarm pin for greater system reliability.ApplicationsComputers: Desktop, Workstation, ServerNotebook ComputersServersWorkstations |
| Sensors, Transducers | 1 | Active | ||
MAX666Dual Mode™ 5V Programmable Micropower Voltage Regulators | Thermostats - Solid State | 19 | Active | Dual Mode™ 5V Programmable Micropower Voltage Regulators |