A
Analog Devices Inc./Maxim Integrated
| Series | Category | # Parts | Status | Description |
|---|---|---|---|---|
| Part | Spec A | Spec B | Spec C | Spec D | Description |
|---|---|---|---|---|---|
| Series | Category | # Parts | Status | Description |
|---|---|---|---|---|
| Part | Spec A | Spec B | Spec C | Spec D | Description |
|---|---|---|---|---|---|
| Part | Category | Description |
|---|---|---|
Analog Devices Inc./Maxim Integrated LTC1879EGN#TRUnknown | Integrated Circuits (ICs) | IC REG BUCK ADJ 1.2A 16SSOP |
Analog Devices Inc./Maxim Integrated LTC2208CUP#TRUnknown | Integrated Circuits (ICs) | IC ADC 16BIT 130MSPS 64-QFN |
Analog Devices Inc./Maxim Integrated ADP2108ACBZ-1.1-R7Obsolete | Integrated Circuits (ICs) | IC REG BUCK 1.1V 600MA 5WLCSP |
Analog Devices Inc./Maxim Integrated EV1HMC832ALP6GObsolete | Development Boards Kits Programmers | EVAL BOARD FOR HMC832ALP6GE |
Analog Devices Inc./Maxim Integrated LTC488ISWUnknown | Integrated Circuits (ICs) | IC LINE RCVR RS485 QUAD 16-SOIC |
Analog Devices Inc./Maxim Integrated LTC6946IUFD-2Obsolete | Integrated Circuits (ICs) | IC CLK/FREQ SYNTH 28QFN |
Analog Devices Inc./Maxim Integrated MAX5556ESA+TObsolete | Integrated Circuits (ICs) | IC DAC/AUDIO 16BIT 50K 8SOIC |
Analog Devices Inc./Maxim Integrated EVAL-FLTR-LD-1RZUnknown | Unclassified | EVAL BRD FOR AD800 SERIES |
Analog Devices Inc./Maxim Integrated | Development Boards Kits Programmers | BOARD EVAL FOR AD9963 |
Analog Devices Inc./Maxim Integrated LTC1296CCSW#TRUnknown | Integrated Circuits (ICs) | IC DATA ACQ SYS 12BIT 5V 20SOIC |
| Series | Category | # Parts | Status | Description |
|---|---|---|---|---|
| Sensors, Transducers | 9 | Active | ||
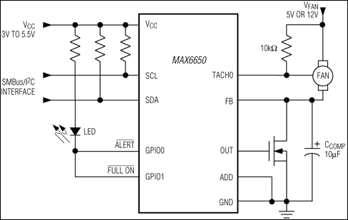
MAX6643Automatic PWM Fan-Speed Controllers with Overtemperature Output | Evaluation and Demonstration Boards and Kits | 5 | Active | The MAX6643/MAX6644/MAX6645 monitor temperature and automatically adjust fan speed to ensure optimum cooling while minimizing acoustic noise from the fan. Each device measures two temperature locations.The MAX6643/MAX6644/MAX6645 generate a PWM waveform that drives an external power transistor, which in turn modulates the fan's power supply. The MAX6643/MAX6644/MAX6645 monitor temperature and adjust the duty cycle of the PWM output waveform to control the fan's speed according to the cooling needs of the system. The MAX6643 monitors its own die temperature and an optional external transistor's temperature, while the MAX6644 and MAX6645 each monitor the temperatures of one or two external diode-connected transistors.The MAX6643 and MAX6644 have nine selectable trip temperatures (in 5°C increments). The MAX6645 is factory programmed and is not pin selectable.All versions include an overtemperature output (active-low OT). Active-low OT can be used for warning or system shutdown. The MAX6643 also features a FULLSPD input that forces the PWM duty cycle to 100%. The MAX6643/MAX6644/MAX6645 also feature a active-low FANFAIL output that indicates a failed fan. See theSelector Guidein the full data sheet for a complete list of each device's functions.The MAX6643 and MAX6644 are available in a small 16-pin QSOP package and the MAX6645 is available in a 10-pin µMAX®package. All versions operate from 3.0V to 5.5V supply voltages and consume 500µA (typ) supply current.ApplicationsDesktop ComputersNetworking EquipmentServersStorage EquipmentWorkstations |
| Integrated Circuits (ICs) | 2 | Active | ||
MAX6645Automatic PWM Fan-Speed Controllers with Overtemperature Output | Power Management (PMIC) | 3 | Active | The MAX6643/MAX6644/MAX6645 monitor temperature and automatically adjust fan speed to ensure optimum cooling while minimizing acoustic noise from the fan. Each device measures two temperature locations.The MAX6643/MAX6644/MAX6645 generate a PWM waveform that drives an external power transistor, which in turn modulates the fan's power supply. The MAX6643/MAX6644/MAX6645 monitor temperature and adjust the duty cycle of the PWM output waveform to control the fan's speed according to the cooling needs of the system. The MAX6643 monitors its own die temperature and an optional external transistor's temperature, while the MAX6644 and MAX6645 each monitor the temperatures of one or two external diode-connected transistors.The MAX6643 and MAX6644 have nine selectable trip temperatures (in 5°C increments). The MAX6645 is factory programmed and is not pin selectable.All versions include an overtemperature output (active-low OT). Active-low OT can be used for warning or system shutdown. The MAX6643 also features a FULLSPD input that forces the PWM duty cycle to 100%. The MAX6643/MAX6644/MAX6645 also feature a active-low FANFAIL output that indicates a failed fan. See theSelector Guidein the full data sheet for a complete list of each device's functions.The MAX6643 and MAX6644 are available in a small 16-pin QSOP package and the MAX6645 is available in a 10-pin µMAX®package. All versions operate from 3.0V to 5.5V supply voltages and consume 500µA (typ) supply current.ApplicationsDesktop ComputersNetworking EquipmentServersStorage EquipmentWorkstations |
| Sensors, Transducers | 2 | Active | ||
MAX6647+145°C Precision SMBus-Compatible Remote/Local Sensors with Overtemperature Alarms | Analog and Digital Output | 2 | Active | The MAX6646/MAX6647/MAX6649 are precise, two-channel digital temperature sensors. The devices accurately measure the temperature of their own die and a remote PN junction, and report the temperature in digital form using a 2-wire serial interface. The remote PN junction is typically the emitter-base junction of a common-collector PNP on a CPU, FPGA, or ASIC.The 2-wire serial interface accepts standard system management bus (SMBus) write byte, read byte, send byte, and receive byte commands to read the temperature data and to program the alarm thresholds. To enhance system reliability, the MAX6646/MAX6647/MAX6649 include an SMBus timeout. A fault queue prevents the active-low ALERT and active-low OVERT outputs from setting until a fault has been detected one, two, or three consecutive times (programmable).The MAX6646/MAX6647/MAX6649 provide two system alarms: active-low ALERT and active-low OVERT. Active-low ALERT asserts when any of four temperature conditions are violated: local overtemperature, remote overtemperature, local undertemperature, or remote undertemperature. Active-low OVERT asserts when the temperature rises above the value in either of the two active-low OVERT limit registers. The active-low OVERT output can be used to activate a cooling fan, or to trigger a system shutdown.Measurements can be done autonomously, at the programmed conversion rate, or in a single-shot mode. The adjustable conversion rate allows optimizing supply current and temperature update rate to match system needs.Remote accuracy is ±1°C maximum error between +60°C and +145°C with no calibration needed. The MAX6646/MAX6647/MAX6649 operate from -55°C to +125°C, and measure temperatures between 0°C and +145°C. The MAX6646/MAX6647/MAX6649 are available in an 8-pin µMAX® package.ApplicationsDesktop ComputersGraphics ProcessorsMultichip ModulesNotebook ComputersServersTest and Measurement EquipmentThin ClientsWorkstations |
| Temperature Sensors | 2 | Active | ||
| Temperature Sensors | 2 | Active | ||
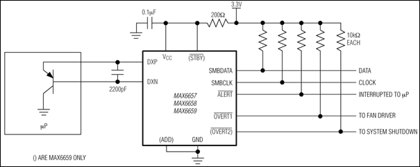
MAX665±1°C, SMBus-Compatible Remote/Local Temperature Sensors with Overtemperature Alarms | Power Management (PMIC) | 9 | Active | The MAX6657/MAX6658/MAX6659 are precise, two-channel digital temperature sensors. Each accurately measures the temperature of its own die and one remote PN junction, and reports the temperature in digital form on a 2-wire serial interface. The remote junction can be a diode-connected transistor like the low-cost NPN type 2N3904 or 2N3906 PNP type. The remote junction can also be a common-collector PNP, such as a substrate PNP of a microprocessor.The 2-wire serial interface accepts standard System Management Bus (SMBus™) commands such as Write Byte, Read Byte, Send Byte, and Receive Byte to read the temperature data and program the alarm thresholds and conversion rate. The MAX6657/MAX6658/MAX6659 can function autonomously with a programmable conversion rate, which allows the control of supply current and temperature update rate to match system needs. For conversion rates of 4Hz or less, the temperature is represented in extended mode as 10 bits + sign with a resolution of 0.125°C. When the conversion rate is faster than 4Hz, output data is 7 bits + sign with a resolution of 1°C. The MAX6657/MAX6658/MAX6659 also include an SMBus timeout feature to enhance system reliability.Remote accuracy is ±1°C between +60°C and +100°C with no calibration needed. The MAX6657 measures temperatures from 0°C to +125°C and the MAX6658/MAX6659 from -55°C to +125°C. The MAX6659 has the added benefit of being able to select one of three addresses through an address pin, and a second over-temperature alarm pin for greater system reliability.ApplicationsComputers: Desktop, Workstation, ServerNotebook ComputersServersWorkstations |
| Motor Drivers, Controllers | 3 | Active | ||