A
Analog Devices Inc./Maxim Integrated
| Series | Category | # Parts | Status | Description |
|---|---|---|---|---|
| Part | Spec A | Spec B | Spec C | Spec D | Description |
|---|---|---|---|---|---|
| Series | Category | # Parts | Status | Description |
|---|---|---|---|---|
| Part | Spec A | Spec B | Spec C | Spec D | Description |
|---|---|---|---|---|---|
| Part | Category | Description |
|---|---|---|
Analog Devices Inc./Maxim Integrated LTC1879EGN#TRUnknown | Integrated Circuits (ICs) | IC REG BUCK ADJ 1.2A 16SSOP |
Analog Devices Inc./Maxim Integrated LTC2208CUP#TRUnknown | Integrated Circuits (ICs) | IC ADC 16BIT 130MSPS 64-QFN |
Analog Devices Inc./Maxim Integrated ADP2108ACBZ-1.1-R7Obsolete | Integrated Circuits (ICs) | IC REG BUCK 1.1V 600MA 5WLCSP |
Analog Devices Inc./Maxim Integrated EV1HMC832ALP6GObsolete | Development Boards Kits Programmers | EVAL BOARD FOR HMC832ALP6GE |
Analog Devices Inc./Maxim Integrated LTC488ISWUnknown | Integrated Circuits (ICs) | IC LINE RCVR RS485 QUAD 16-SOIC |
Analog Devices Inc./Maxim Integrated LTC6946IUFD-2Obsolete | Integrated Circuits (ICs) | IC CLK/FREQ SYNTH 28QFN |
Analog Devices Inc./Maxim Integrated MAX5556ESA+TObsolete | Integrated Circuits (ICs) | IC DAC/AUDIO 16BIT 50K 8SOIC |
Analog Devices Inc./Maxim Integrated EVAL-FLTR-LD-1RZUnknown | Unclassified | EVAL BRD FOR AD800 SERIES |
Analog Devices Inc./Maxim Integrated | Development Boards Kits Programmers | BOARD EVAL FOR AD9963 |
Analog Devices Inc./Maxim Integrated LTC1296CCSW#TRUnknown | Integrated Circuits (ICs) | IC DATA ACQ SYS 12BIT 5V 20SOIC |
| Series | Category | # Parts | Status | Description |
|---|---|---|---|---|
| Integrated Circuits (ICs) | 3 | Obsolete | ||
| Hot Swap Controllers | 3 | Active | ||
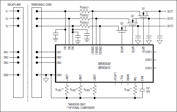
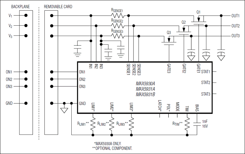
MAX5931Low-Voltage, Triple, Hot-Swap Controllers/Power Sequencers/Voltage Trackers | Integrated Circuits (ICs) | 2 | Obsolete | The MAX5930A/MAX5931A/MAX5931B +1V to +15V triple hot-swap controllers provide complete protection for multisupply systems. They allow the safe insertion and removal of circuit cards into live backplanes. These devices hot swap multiple supplies ranging from +1V to +15V, provided one supply is at or above +2.7V. The input voltage rails (channels) can be configured to sequentially turn-on/off, track each other, or have completely independent operation.The discharged filter capacitors of the circuit card provide low impedance to the live backplane. High inrush currents from the backplane to the circuit card can burn up connectors and components, or momentarily collapse the backplane power supply leading to a system reset. The MAX5930A/MAX5931A/MAX5931B hot-swap controllers prevent such problems by gradually ramping up the output voltage and regulating the current to a preset limit when the board is plugged in, allowing the system to stabilize safely. After the startup cycle is complete, on-chip comparators provide VariableSpeed/BiLevel™ protection against short-circuit and overcurrent faults, and provide immunity against system noise and load transients.The load is disconnected in the event of a fault condition. The MAX5930A/MAX5931A/MAX5931B fault-management mode is selectable, allowing latched fault or autoretry after a fault condition.The MAX5930A/MAX5931A/MAX5931B offer a variety of options to reduce external component count and design time. All devices integrate an on-board charge pump to drive the gates of low-cost, external n-channel MOSFETs, an adjustable startup timer, and an adjustable current limit. The devices offer integrated features like startup current regulation and current glitch protection to eliminate external timing resistors and capacitors. The MAX5931A provides an opendrain, active-low status output for each channel, the MAX5931B provides an open-drain, active-high status output for each channel, and the MAX5930A status output polarity is selectable.The MAX5930A is available in a 24-pin QSOP package, and the MAX5931A/MAX5931B are available in a 20-pin QSOP package. All devices are specified over the extended -40°C to +85°C temperature range.ApplicationsBase-Station Line CardsHot Plug-In Daughter CardsNetwork Switches, Routers, HubsPortable Computer Device Bays (Docking Stations)Power-Supply Sequencing/TrackingRAIDSolid-State Circuit Breakers |
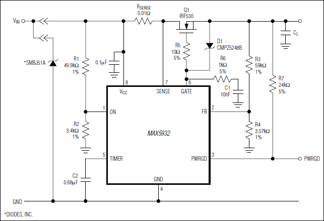
MAX5932Positive High-Voltage, Hot-Swap Controller | Development Boards, Kits, Programmers | 3 | Active | The MAX5932 is a fully integrated hot-swap controller for +9V to +80V positive supply rails. The MAX5932 allows for the safe insertion and removal of circuit cards into a live backplane without causing glitches on the backplane power-supply rail. This device is pin and function compatible to LT1641-1. The MAX5932 features a programmable foldback-current limit. If the device remains in current limit for more than a programmable time, the external n-channel MOSFET latches off. Other features include a programmable undervoltage lockout and a programmable output-voltage slew rate through an external n-channel MOSFET.The MAX5932 provides a power-good output (PWRGD) to indicate the status of the output voltage. For a variety of PWRGD/PWRGD-bar, latch/autoretry-fault management, autoretry duty-cycle options, refer to the MAX5933 and MAX5934 data sheets.The MAX5932 operates in the -40°C to +85°C extended temperature range. This device is available in an 8-pin SO package.Applications24V/48V Industrial/Alarm SystemsElectronic Circuit BreakersHot Board InsertionIndustrial High-Side Switch/Circuit BreakersNetwork Routers and Switches |
| Integrated Circuits (ICs) | 8 | Active | ||
| Integrated Circuits (ICs) | 3 | Active | ||
| Integrated Circuits (ICs) | 2 | Active | ||
| Hot Swap Controllers | 2 | Obsolete | ||
| Hot Swap Controllers | 1 | Obsolete | ||
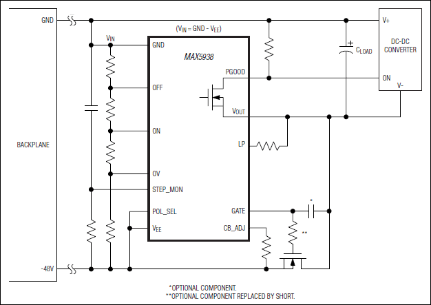
MAX5938-48V Hot-Swap Controller with VINStep Immunity, No RSENSE, and Overvoltage Protection | Hot Swap Controllers | 3 | Active | The MAX5938 is a hot-swap controller for -10V to -80V rails. The MAX5938 allows circuit line cards to be safely hot-plugged into a live backplane without causing a glitch on the power supply. It integrates an adjustable circuit-breaker function requiring no RSENSE.The MAX5938 provides a controlled turn-on for circuit cards, which limits inrush current and prevents both glitches on the power-supply rail and damage to board connectors and components. Before startup, the MAX5938 performs a Load Probe™ test to detect the presence of a short-circuit condition. If a short-circuit condition does not exist, the device limits the inrush current drawn by the load by gradually turning on the external MOSFET. Once the external MOSFET is fully enhanced, the MAX5938 provides overcurrent and shortcircuit protection by monitoring the voltage drop across the RDS(ON)of the external power MOSFET. The MAX5938 integrates a 400mA fast GATE pulldown to guarantee that the external MOSFET is rapidly turned off in the event of an overcurrent or short-circuit condition.The MAX5938 also protects the system against input voltage (VIN) steps. During an input voltage step, the device limits the current drawn by the load to a safe level without shutting down the load. The device also includes ON/OFF control, selectable PGOOD output polarity, undervoltage (UV) and overvoltage (OV) protection.The device offers latched (MAX5938L) or autoretry (MAX5938A) fault management. Both the MAX5938A and MAX5938L are available in a 16-pin QSOP package and are specified for the extended (-40°C to +85°C) temperature range.ApplicationsNetwork Hubs, Switches, RoutersNetwork Hubs, Switches, RoutersServersSolid-State Circuit BreakersTelecom Line Cards |