MAX5908Low-Voltage, Dual Hot-Swap Controllers/Power Sequencers | Power Management (PMIC) | 6 | Active | The MAX5904-MAX5909 dual hot-swap controllers provide complete protection for dual-supply systems. These devices hot swap two supplies ranging from +1V to +13.2V, provided one supply is at or above 2.7V, allowing the safe insertion and removal of circuit cards into live backplanes.The discharged filter capacitors of the circuit card provide low impedance to the live backplane. High inrush currents from the backplane to the circuit card can burn up connectors and components, or momentarily collapse the backplane power supply leading to a system reset. The MAX5904 family of hot-swap controllers prevents such problems by gradually ramping up the output voltage and regulating the current to a preset limit when the board is plugged in, allowing the system to stabilize safely. After the startup cycle is completed, two on-chip comparators provide VariableSpeed/BiLevel™ protection against short-circuit and overcurrent faults, as well as immunity against system noise and load transients. In the event of a fault condition, the load is disconnected. The MAX5905/MAX5907/MAX5909 must be unlatched after a fault, and the MAX5904/MAX5906/MAX5908 automatically restart after a fault.The MAX5904 family offers a variety of options to reduce component count and design time. All devices integrate an on-board charge pump to drive the gates of low-cost, external N-channel MOSFETs. The devices offer integrated features like startup current regulation and current glitch protection to eliminate external timing resistors and capacitors. The MAX5906-MAX5909 provide an open-drain status output, an adjustable startup timer, an adjustable current limit, an uncommitted comparator, and output undervoltage/overvoltage monitoring.The MAX5904/MAX5905 are available in 8-pin SO packages. The MAX5906-MAX5909 are available in space-saving 16-pin QSOP packages.ApplicationsBase-Station Line CardsHot Plug-In Daughter CardsNetwork Routers and SwitchesPCI Express® ApplicationsPower-Supply SequencingRAIDSolid-State Circuit Breakers |
| Integrated Circuits (ICs) | 3 | Active | |
MAX5910+65V Simple Swapper Hot-Swap Switches | Hot Swap Controllers | 2 | Active | The MAX5910/MAX5917 are fully integrated hot-swap switches for positive supply rails. These devices allow the safe insertion and removal of circuit cards into live backplanes or ports without causing glitches on the backplane power-supply rail. They also monitor various circuit parameters and disconnect the load if a fault condition occurs, alerting the host with a logic-level active-low IFAULT output. The MAX5910/MAX5917 operate over a +10V to +65V input voltage range. They are designed to permit hot plugging of an internet appliance such as an IP phone but are not limited to that application.During startup, an internal power FET regulates the current between the backplane power source and the load to 280mA for the MAX5910, 567mA for the MAX5917A, and 420mA for the MAX5917B. After startup, the FET is fully enhanced to reduce its on-resistance. To ensure robust operation, the MAX5910/MAX5917 contain built-in safety features that prevent damage to the internal FET. They include an enable input, which responds to positive logic signals (+3.3V or +5V), allowing the host system to disconnect the load.The MAX5910/MAX5917 Simple Swapper™ hot-swap ICs monitor four parameters for fault conditions: undervoltage lockout (UVLO), power-not-good, zero-current detection, and thermal shutdown. These devices are available in the extended temperature range, -40°C to +85°C. The MAX5910 comes in an 8-pin SO package and the MAX5917A/B is available in a 16-pin SO package.ApplicationsInternet AppliancesIP PhonesNetwork Hubs, Switches, RoutersNetwork Hubs, Switches, RoutersPower-Over-LANPower-Over-MDIRemote Power Distribution |
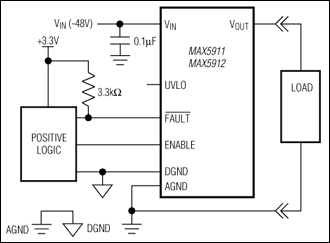
MAX5911-48V, Simple Swapper Hot-Swap Switches | Integrated Circuits (ICs) | 3 | Active | The MAX5911/MAX5912 are fully integrated hot-swap switches for negative supply rails. These devices allow the safe insertion and removal of circuit cards into live backplanes or ports without causing problematic glitches on the negative power-supply rail. They also monitor various circuit parameters and disconnect the load if a fault condition occurs, alerting the host with a logic-level FAULT-bar output. The MAX5911/MAX5912 operate over a voltage range of -16V to -65V and are designed to permit hot plugging of an IP phone into a hub, but are not limited to that operation.During startup, an internal power FET regulates the current between the backplane power source and the load to 280mA for MAX5911 and 415mA for MAX5912. After startup, the FET is fully enhanced to reduce its on-resistance. To ensure robust operation, the MAX5911/MAX5912 contain built-in safety features that prevent damage to the internal FET. They include an enable input, which responds to positive logic signals (+3.3V or +5V), allowing the host system to disconnect the load. ENABLE is also used to reset the device after a latching fault condition occurs.The MAX5911/MAX5912 Simple Swapper™ hot-swap ICs monitor four parameters for these fault conditions: undervoltage lockout (UVLO), power-not-good, zero-current detection, and thermal shutdown. These devices are available in the extended temperature range, -40°C to +85°C. The MAX5911 and MAX5912 come in 8-pin and 16-pin SOIC packages, respectively.ApplicationsBridgesNetwork Hubs, Switches, RoutersRouters/Switches |
| Integrated Circuits (ICs) | 2 | Obsolete | |
| Hot Swap Controllers | 1 | Active | |
| Power Management (PMIC) | 2 | Active | |
| Hot Swap Controllers | 2 | Obsolete | |
| Integrated Circuits (ICs) | 3 | Active | |
| Hot Swap Controllers | 3 | Active | |