| Evaluation Boards | 4 | Active | |
| Power Management (PMIC) | 4 | Obsolete | |
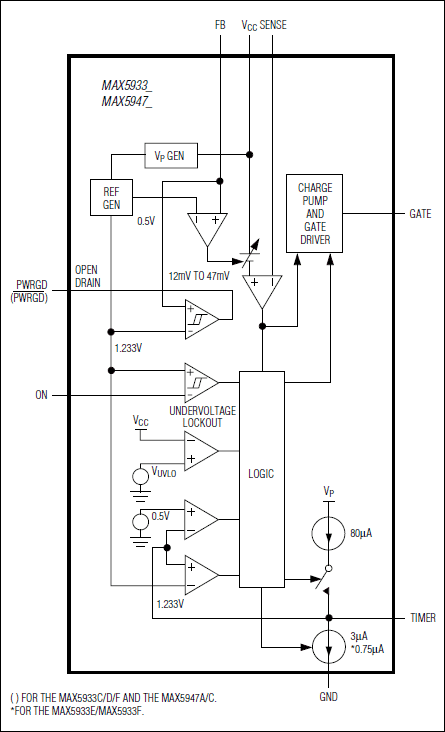
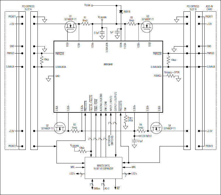
MAX5946Dual PCI Express, Hot-Plug Controller | Power Management (PMIC) | 6 | Active | The MAX5946 dual hot-plug controller is designed for PCI Express® applications. The device provides hotplug control for 12V, 3.3V, and 3.3V auxiliary supplies of two PCI Express slots. The MAX5946's logic inputs/outputs allow interfacing directly with the system hot-plug management controller or through an SMBus™ with an external I/O expander. An integrated debounced attention switch and present-detect signals are included to simplify system design.The MAX5946 drives four external n-channel MOSFETs to control the 12V and 3.3V main outputs. The 3.3V auxiliary outputs are controlled through internal 0.3Ω n-channel MOSFETs. Internal charge pumps provide gate drive for the 12V outputs while the gate drive of the 3.3V output is driven by the 12V input supply. The 3.3V auxiliary outputs are completely independent from the main outputs with their own charge pumps.At power-up, the MAX5946 keeps all of the external MOSFETs off until the supplies rise above their respective undervoltage lockout (UVLO) thresholds. The device keeps the internal MOSFETs off only until the auxiliary input supply rises above its UVLO threshold. Upon a turn-on command, the MAX5946 enhances the external and internal MOSFETs slowly with a constant gate current to limit the power-supply inrush current. The MAX5946 actively limits the current of all outputs at all times and shuts down if an overcurrent condition persists for longer than a programmable overcurrent timeout. Thermal-protection circuitry also shuts down all outputs if the die temperature exceeds +150°C. After an overcurrent or overtemperature fault condition, the MAX5946L latches off while the MAX5946A automatically restarts after a restart time delay. The device is available in a 36-pin (6mm x 6mm) thin QFN package and operates over the -40°C to +85°C temperature range.ApplicationsDesktop/Mobile Server PlatformsEmbedded DevicesServersWorkstations |
| Power Management (PMIC) | 6 | Active | |
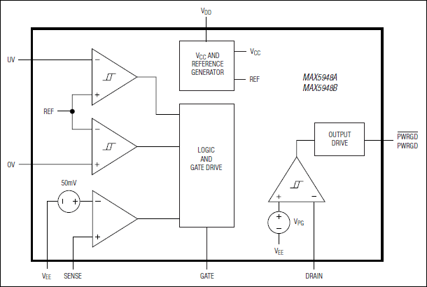
MAX5948-48V Hot-Swap Controllers with External RSENSE | Integrated Circuits (ICs) | 2 | Active | The MAX5948A/MAX5948B are hot-swap controllers that allow a circuit card to be safely hot plugged into a live backplane. The MAX5948A/MAX5948B operate from -20V to -80V and are well-suited for -48V power systems. The MAX5948A is pin- and function-compatible with both the LT1640AL and LT1640L. The MAX5948B is pin- and function-compatible with both the LT1640AH and LT1640H.The MAX5948A/MAX5948B provide a controlled turn-on to circuit cards preventing glitches on the power-supply rail and damage to board connectors and components. The MAX5948A/MAX5948B provide undervoltage, overvoltage, and overcurrent protection. These devices ensure the input voltage is stable and within tolerance before applying power to the load.Both the MAX5948A and MAX5948B protect a system against overcurrent and short-circuit conditions by turning off the external MOSFET in the event of a fault condition.Both devices feature an open-drain power-good status output, active-low PWRGD for MAX5948A or PWRGD for MAX5948B, that can be used to enable downstream converters.The MAX5948A/MAX5948B are available in an 8-pin SO package. Both devices are specified for the extended -40°C to +85°C temperature range.ApplicationsBase-Station Line CardsCentral-Office SwitchingNetwork Routers and SwitchesServer Line Cards |
| Power Management (PMIC) | 5 | Active | |
| Integrated Circuits (ICs) | 1 | Obsolete | |
| Integrated Circuits (ICs) | 1 | Obsolete | |
| Power Over Ethernet (PoE) Controllers | 6 | Obsolete | |
| Power Over Ethernet (PoE) Controllers | 4 | Obsolete | |