A
Analog Devices Inc./Maxim Integrated
| Series | Category | # Parts | Status | Description |
|---|---|---|---|---|
| Part | Spec A | Spec B | Spec C | Spec D | Description |
|---|---|---|---|---|---|
| Series | Category | # Parts | Status | Description |
|---|---|---|---|---|
| Part | Spec A | Spec B | Spec C | Spec D | Description |
|---|---|---|---|---|---|
| Part | Category | Description |
|---|---|---|
Analog Devices Inc./Maxim Integrated LTC1879EGN#TRUnknown | Integrated Circuits (ICs) | IC REG BUCK ADJ 1.2A 16SSOP |
Analog Devices Inc./Maxim Integrated LTC2208CUP#TRUnknown | Integrated Circuits (ICs) | IC ADC 16BIT 130MSPS 64-QFN |
Analog Devices Inc./Maxim Integrated ADP2108ACBZ-1.1-R7Obsolete | Integrated Circuits (ICs) | IC REG BUCK 1.1V 600MA 5WLCSP |
Analog Devices Inc./Maxim Integrated EV1HMC832ALP6GObsolete | Development Boards Kits Programmers | EVAL BOARD FOR HMC832ALP6GE |
Analog Devices Inc./Maxim Integrated LTC488ISWUnknown | Integrated Circuits (ICs) | IC LINE RCVR RS485 QUAD 16-SOIC |
Analog Devices Inc./Maxim Integrated LTC6946IUFD-2Obsolete | Integrated Circuits (ICs) | IC CLK/FREQ SYNTH 28QFN |
Analog Devices Inc./Maxim Integrated MAX5556ESA+TObsolete | Integrated Circuits (ICs) | IC DAC/AUDIO 16BIT 50K 8SOIC |
Analog Devices Inc./Maxim Integrated EVAL-FLTR-LD-1RZUnknown | Unclassified | EVAL BRD FOR AD800 SERIES |
Analog Devices Inc./Maxim Integrated | Development Boards Kits Programmers | BOARD EVAL FOR AD9963 |
Analog Devices Inc./Maxim Integrated LTC1296CCSW#TRUnknown | Integrated Circuits (ICs) | IC DATA ACQ SYS 12BIT 5V 20SOIC |
| Series | Category | # Parts | Status | Description |
|---|---|---|---|---|
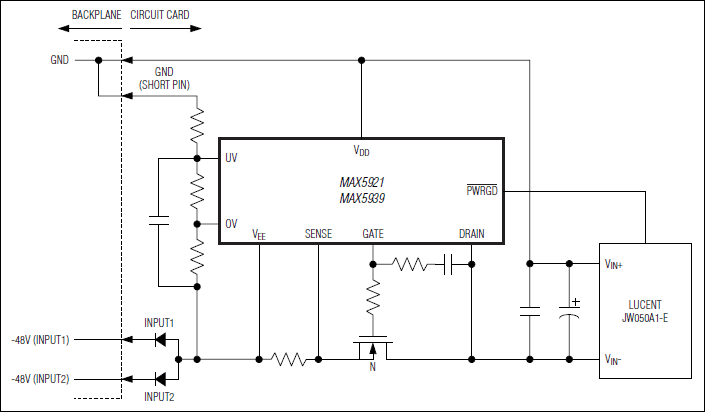
MAX5939-48V Hot-Swap Controllers with External RSENSEand High Gate Pulldown Current | Hot Swap Controllers | 5 | Active | The MAX5921/MAX5939 hot-swap controllers allow a circuit card to be safely hot plugged into a live backplane. The MAX5921/MAX5939 operate from -20V to -80V and are well suited for -48V power systems. These devices are pin compatible with both the LT1640 and LT4250 and provide improved features over these devices.The MAX5921/MAX5939 provide a controlled turn-on to circuit cards preventing damage to board connectors, board components, and preventing glitches on the power-supply rail. The MAX5921/MAX5939 provide undervoltage, overvoltage, and overcurrent protection. These devices ensure that the input voltage is stable and within tolerance before applying power to the load.Both the MAX5921 and MAX5939 protect a system against overcurrent and short-circuit conditions by turning off the external MOSFET in the event of a fault condition. The MAX5921/MAX5939 protect against input voltage steps by limiting the load current to a safe level without turning off power to the load.The device features an open-drain power-good status output, active-low PWRGD or PWRGD for enabling downstream converters (seeSelector Guide). A built-in thermal shutdown feature is also included to protect the external MOSFET in case of overheating. The MAX5939 features a latched fault output. The MAX5921 contains built-in autoretry circuitry after a fault condition.The MAX5921/MAX5939 are available in an 8-pin SO package and operate in the extended -40°C to +85°C temperature range.ApplicationsBase-Station Line CardsCentral-Office Line CardsNetwork Routers and SwitchesServer Line CardsTelecom Line Cards |
| Evaluation Boards | 1 | Obsolete | ||
MAX5940IEEE 802.3af PD Interface Controller for Power-Over-Ethernet | Power Over Ethernet (PoE) Controllers | 4 | Active | The MAX5940A/MAX5940B/MAX5940C/MAX5940D provide complete interface function for a powered device (PD) to comply with the IEEE® 802.3af standard in a power-over-ethernet system. MAX5940A/MAX5940B/MAX5940C/MAX5940D provide the PD with a detection signature, a classification signature, and an integrated isolation switch with programmable inrush current control. These devices also feature power-mode undervoltage lockout (UVLO) with wide hysteresis and power-good outputs. The MAX5940A/MAX5940B are available with an absolute maximum rating of 80V and the MAX5940C/MAX5940D are rated for an absolute maximum rating of 90V.An integrated MOSFET provides PD isolation during detection and classification. All devices guarantee a leakage current offset of less than 10µA during the detection phase. A programmable current limit prevents high inrush current during power-on. The device features power-mode UVLO with wide hysteresis and long deglitch time to compensate for twisted-pair cable resistive drop and to assure glitch-free transition between detection, classification, and power-on/-off phases.The MAX5940A/MAX5940C provide an active-high (PGOOD) open-drain output and a fixed UVLO threshold. The MAX5940B/MAX5940D provide both active-high (PGOOD) and active-low (active-low PGOOD) outputs and have an adjustable UVLO threshold with the default value compliant to the 802.3af standard. All devices are designed to work with or without an external diode bridge.The MAX5940A/MAX5940B/MAX5940C/MAX5940D are available in 8-pin SO packages and are rated over the extended temperature range of -40°C to +85°C.ApplicationsComputer TelephonyIP Phones Security CamerasWireless Access Nodes IEEE 802.3af Power Devices |
MAX5940AIEEE 802.3af PD Interface Controller for Power-Over-Ethernet | Integrated Circuits (ICs) | 1 | Obsolete | The MAX5940A/MAX5940B/MAX5940C/MAX5940D provide complete interface function for a powered device (PD) to comply with the IEEE® 802.3af standard in a power-over-ethernet system. MAX5940A/MAX5940B/MAX5940C/MAX5940D provide the PD with a detection signature, a classification signature, and an integrated isolation switch with programmable inrush current control. These devices also feature power-mode undervoltage lockout (UVLO) with wide hysteresis and power-good outputs. The MAX5940A/MAX5940B are available with an absolute maximum rating of 80V and the MAX5940C/MAX5940D are rated for an absolute maximum rating of 90V.An integrated MOSFET provides PD isolation during detection and classification. All devices guarantee a leakage current offset of less than 10µA during the detection phase. A programmable current limit prevents high inrush current during power-on. The device features power-mode UVLO with wide hysteresis and long deglitch time to compensate for twisted-pair cable resistive drop and to assure glitch-free transition between detection, classification, and power-on/-off phases.The MAX5940A/MAX5940C provide an active-high (PGOOD) open-drain output and a fixed UVLO threshold. The MAX5940B/MAX5940D provide both active-high (PGOOD) and active-low (active-low PGOOD) outputs and have an adjustable UVLO threshold with the default value compliant to the 802.3af standard. All devices are designed to work with or without an external diode bridge.The MAX5940A/MAX5940B/MAX5940C/MAX5940D are available in 8-pin SO packages and are rated over the extended temperature range of -40°C to +85°C.ApplicationsComputer TelephonyIP Phones Security CamerasWireless Access Nodes IEEE 802.3af Power Devices |
MAX5940BIEEE 802.3af PD Interface Controller for Power-Over-Ethernet | Power Over Ethernet (PoE) Controllers | 2 | Active | The MAX5940A/MAX5940B/MAX5940C/MAX5940D provide complete interface function for a powered device (PD) to comply with the IEEE® 802.3af standard in a power-over-ethernet system. MAX5940A/MAX5940B/MAX5940C/MAX5940D provide the PD with a detection signature, a classification signature, and an integrated isolation switch with programmable inrush current control. These devices also feature power-mode undervoltage lockout (UVLO) with wide hysteresis and power-good outputs. The MAX5940A/MAX5940B are available with an absolute maximum rating of 80V and the MAX5940C/MAX5940D are rated for an absolute maximum rating of 90V.An integrated MOSFET provides PD isolation during detection and classification. All devices guarantee a leakage current offset of less than 10µA during the detection phase. A programmable current limit prevents high inrush current during power-on. The device features power-mode UVLO with wide hysteresis and long deglitch time to compensate for twisted-pair cable resistive drop and to assure glitch-free transition between detection, classification, and power-on/-off phases.The MAX5940A/MAX5940C provide an active-high (PGOOD) open-drain output and a fixed UVLO threshold. The MAX5940B/MAX5940D provide both active-high (PGOOD) and active-low (active-low PGOOD) outputs and have an adjustable UVLO threshold with the default value compliant to the 802.3af standard. All devices are designed to work with or without an external diode bridge.The MAX5940A/MAX5940B/MAX5940C/MAX5940D are available in 8-pin SO packages and are rated over the extended temperature range of -40°C to +85°C.ApplicationsComputer TelephonyIP Phones Security CamerasWireless Access Nodes IEEE 802.3af Power Devices |
MAX5940CIEEE 802.3af PD Interface Controller for Power-Over-Ethernet | Power Management (PMIC) | 1 | Active | The MAX5940A/MAX5940B/MAX5940C/MAX5940D provide complete interface function for a powered device (PD) to comply with the IEEE® 802.3af standard in a power-over-ethernet system. MAX5940A/MAX5940B/MAX5940C/MAX5940D provide the PD with a detection signature, a classification signature, and an integrated isolation switch with programmable inrush current control. These devices also feature power-mode undervoltage lockout (UVLO) with wide hysteresis and power-good outputs. The MAX5940A/MAX5940B are available with an absolute maximum rating of 80V and the MAX5940C/MAX5940D are rated for an absolute maximum rating of 90V.An integrated MOSFET provides PD isolation during detection and classification. All devices guarantee a leakage current offset of less than 10µA during the detection phase. A programmable current limit prevents high inrush current during power-on. The device features power-mode UVLO with wide hysteresis and long deglitch time to compensate for twisted-pair cable resistive drop and to assure glitch-free transition between detection, classification, and power-on/-off phases.The MAX5940A/MAX5940C provide an active-high (PGOOD) open-drain output and a fixed UVLO threshold. The MAX5940B/MAX5940D provide both active-high (PGOOD) and active-low (active-low PGOOD) outputs and have an adjustable UVLO threshold with the default value compliant to the 802.3af standard. All devices are designed to work with or without an external diode bridge.The MAX5940A/MAX5940B/MAX5940C/MAX5940D are available in 8-pin SO packages and are rated over the extended temperature range of -40°C to +85°C.ApplicationsComputer TelephonyIP Phones Security CamerasWireless Access Nodes IEEE 802.3af Power Devices |
MAX5941IEEE 802.3af-Compliant Power-Over-Ethernet Interface/PWM Controller for Power Devices | Power Over Ethernet (PoE) Controllers | 7 | Active | The MAX5941A/MAX5941B integrate a complete power IC for powered devices (PD) in a power-over-ethernet (PoE) system. The MAX5941A/MAX5941B provide a PD interface and a compact DC-DC PWM controller suitable for flyback and forward converters in either isolated or nonisolated designs.The MAX5941A/MAX5941B PD interface complies with the IEEE® 802.3af standard, providing the PD with a detection signature, a classification signature, and an integrated isolation switch with programmable inrush current control. These devices also feature power-mode undervoltage lockout (UVLO) with wide hysteresis and power-good status outputs.The MAX5941A/MAX5941B also integrate all the building blocks necessary for implementing DC-DC fixed-frequency isolated power supplies. These devices are a current-mode controller with an integrated high startup circuit suitable for isolated telecom/industrial voltage-range power supplies. A high-voltage startup circuit allows the PWM controller to draw power directly from the 18V to 67V input supply during startup. The switching frequency is internally trimmed to 275kHz ±10%, thus reducing magnetics and filter components. The MAX5941A allows an 85% operating duty cycle and can be used to implement flyback converters. The MAX5941B limits the operating duty cycle to less than 50% and can be used in single-ended forward converters. The MAX5941A/MAX5941B are designed to work with or without an external diode bridge in front of the PD.The MAX5941A/MAX5941B are available in 16-pin SO packages.ApplicationsComputer TelephonyInternet AppliancesIP PhonesPower Devices in Power-Over-Ethernet/Power-Over-MDISecurity CamerasWireless Access Nodes |
MAX5941AIEEE 802.3af-Compliant Power-Over-Ethernet Interface/PWM Controller for Power Devices | Power Management (PMIC) | 1 | Obsolete | The MAX5941A/MAX5941B integrate a complete power IC for powered devices (PD) in a power-over-ethernet (PoE) system. The MAX5941A/MAX5941B provide a PD interface and a compact DC-DC PWM controller suitable for flyback and forward converters in either isolated or nonisolated designs.The MAX5941A/MAX5941B PD interface complies with the IEEE® 802.3af standard, providing the PD with a detection signature, a classification signature, and an integrated isolation switch with programmable inrush current control. These devices also feature power-mode undervoltage lockout (UVLO) with wide hysteresis and power-good status outputs.The MAX5941A/MAX5941B also integrate all the building blocks necessary for implementing DC-DC fixed-frequency isolated power supplies. These devices are a current-mode controller with an integrated high startup circuit suitable for isolated telecom/industrial voltage-range power supplies. A high-voltage startup circuit allows the PWM controller to draw power directly from the 18V to 67V input supply during startup. The switching frequency is internally trimmed to 275kHz ±10%, thus reducing magnetics and filter components. The MAX5941A allows an 85% operating duty cycle and can be used to implement flyback converters. The MAX5941B limits the operating duty cycle to less than 50% and can be used in single-ended forward converters. The MAX5941A/MAX5941B are designed to work with or without an external diode bridge in front of the PD.The MAX5941A/MAX5941B are available in 16-pin SO packages.ApplicationsComputer TelephonyInternet AppliancesIP PhonesPower Devices in Power-Over-Ethernet/Power-Over-MDISecurity CamerasWireless Access Nodes |
MAX5942IEEE 802.3af Power-Over-Ethernet Interface/PWM Controller for Power Devices | Integrated Circuits (ICs) | 4 | Active | The MAX5942A/MAX5942B integrate a complete power IC for powered devices (PD) in a power-over-ethernet (PoE) system. The MAX5942A/MAX5942B provide a PD interface and a compact DC-DC PWM controller suitable for flyback and forward converters in either isolated or nonisolated designs.The MAX5942A/MAX5942B PD interface complies with the IEEE™ 802.3af standard, providing the PD with a detection signature, a classification signature, and an integrated isolation switch with programmable inrush current control. These devices also feature power-mode undervoltage lockout (UVLO) with wide hysteresis and power-good status outputs.The MAX5942A/MAX5942B also integrate all the building blocks necessary for implementing DC-DC fixed-frequency isolated power supplies. This device is a current-mode controller with an integrated high startup circuit suitable for isolated telecom/industrial voltage range power supplies. A high-voltage startup circuit allows the PWM controller to draw power directly from the 18V to 67V input supply during startup. The switching frequency is internally trimmed to 275kHz ±10%, thus reducing magnetics and filter components. The MAX5942A allows an 85% operating duty cycle and can be used to implement flyback converters. The MAX5942B limits the operating duty cycle to less than 50% and can be used in single-ended forward converters. The MAX5942A/MAX5942B are designed to work with or without an external diode bridge in front of the PD.The MAX5942A/MAX5942B are available in 16-pin SO packages.ApplicationsComputer TelephonyInternet AppliancesIP PhonesPower Devices in Power-Over-Ethernet/Power-Over-MDISecurity CamerasWireless Access Nodes |
MAX5943FireWire Current Limiter and Low-Drop ORing Switch Controller | OR Controllers, Ideal Diodes | 8 | Active | The MAX5943 is a fully integrated power-management IC for FireWire® applications. This device controls two external power n-channel MOSFETs to regulate current from the input power supply to the load and performs low-voltage-drop, power-supply ORing. The MAX5943 operates over a 7.5V to 37V input range and provides inrush and output current limit in addition to a diode ORing function suitable for FireWire applications. The MAX5943 FireWire/IEEE 1394™ protective circuit (Figure 12 of the full data sheet) is UL® recognized.The MAX5943 allows the safe insertion and removal of FireWire peripherals into a live FireWire port by providing inrush current control and an output current-limiting function. The ORing feature provides a very efficient way to protect the FireWire port when connected to another FireWire peripheral that sources a higher voltage. By turning off both external MOSFETS, the MAX5943 provides a true bidirectional load disconnect. A low-current shutdown mode disables the MAX5943, resulting in less than 10µA supply current. A pin-selectable input allows latched or autoretry fault management after a fault.The MAX5943A features a current-limit function that actively limits the current drawn by the load with a programmable timeout. The MAX5943B–MAX5943E do not actively limit the load current but provide a circuit-breaker function. See theSelector Guidein the full data sheet for the default and programmable circuit-breaker timeouts.The MAX5943 operates over the -40°C to +85°C extended temperature range and is available in a 16-pin QSOP package.ApplicationsFireWire® Desktop/Notebook PortFireWire® HubFireWire® Peripheral Device Current LimitHot Swap |