A
Analog Devices Inc./Maxim Integrated
| Series | Category | # Parts | Status | Description |
|---|---|---|---|---|
| Part | Spec A | Spec B | Spec C | Spec D | Description |
|---|---|---|---|---|---|
| Series | Category | # Parts | Status | Description |
|---|---|---|---|---|
| Part | Spec A | Spec B | Spec C | Spec D | Description |
|---|---|---|---|---|---|
| Part | Category | Description |
|---|---|---|
Analog Devices Inc./Maxim Integrated LTC1879EGN#TRUnknown | Integrated Circuits (ICs) | IC REG BUCK ADJ 1.2A 16SSOP |
Analog Devices Inc./Maxim Integrated LTC2208CUP#TRUnknown | Integrated Circuits (ICs) | IC ADC 16BIT 130MSPS 64-QFN |
Analog Devices Inc./Maxim Integrated ADP2108ACBZ-1.1-R7Obsolete | Integrated Circuits (ICs) | IC REG BUCK 1.1V 600MA 5WLCSP |
Analog Devices Inc./Maxim Integrated EV1HMC832ALP6GObsolete | Development Boards Kits Programmers | EVAL BOARD FOR HMC832ALP6GE |
Analog Devices Inc./Maxim Integrated LTC488ISWUnknown | Integrated Circuits (ICs) | IC LINE RCVR RS485 QUAD 16-SOIC |
Analog Devices Inc./Maxim Integrated LTC6946IUFD-2Obsolete | Integrated Circuits (ICs) | IC CLK/FREQ SYNTH 28QFN |
Analog Devices Inc./Maxim Integrated MAX5556ESA+TObsolete | Integrated Circuits (ICs) | IC DAC/AUDIO 16BIT 50K 8SOIC |
Analog Devices Inc./Maxim Integrated EVAL-FLTR-LD-1RZUnknown | Unclassified | EVAL BRD FOR AD800 SERIES |
Analog Devices Inc./Maxim Integrated | Development Boards Kits Programmers | BOARD EVAL FOR AD9963 |
Analog Devices Inc./Maxim Integrated LTC1296CCSW#TRUnknown | Integrated Circuits (ICs) | IC DATA ACQ SYS 12BIT 5V 20SOIC |
| Series | Category | # Parts | Status | Description |
|---|---|---|---|---|
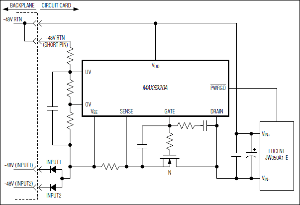
MAX5917+65V Simple Swapper Hot-Swap Switches | Power Management (PMIC) | 4 | Active | The MAX5910/MAX5917 are fully integrated hot-swap switches for positive supply rails. These devices allow the safe insertion and removal of circuit cards into live backplanes or ports without causing glitches on the backplane power-supply rail. They also monitor various circuit parameters and disconnect the load if a fault condition occurs, alerting the host with a logic-level active-low IFAULT output. The MAX5910/MAX5917 operate over a +10V to +65V input voltage range. They are designed to permit hot plugging of an internet appliance such as an IP phone but are not limited to that application.During startup, an internal power FET regulates the current between the backplane power source and the load to 280mA for the MAX5910, 567mA for the MAX5917A, and 420mA for the MAX5917B. After startup, the FET is fully enhanced to reduce its on-resistance. To ensure robust operation, the MAX5910/MAX5917 contain built-in safety features that prevent damage to the internal FET. They include an enable input, which responds to positive logic signals (+3.3V or +5V), allowing the host system to disconnect the load.The MAX5910/MAX5917 Simple Swapper™ hot-swap ICs monitor four parameters for fault conditions: undervoltage lockout (UVLO), power-not-good, zero-current detection, and thermal shutdown. These devices are available in the extended temperature range, -40°C to +85°C. The MAX5910 comes in an 8-pin SO package and the MAX5917A/B is available in a 16-pin SO package.ApplicationsInternet AppliancesIP PhonesNetwork Hubs, Switches, RoutersNetwork Hubs, Switches, RoutersPower-Over-LANPower-Over-MDIRemote Power Distribution |
| Hot Swap Controllers | 1 | Obsolete | ||
| Hot Swap Controllers | 4 | Active | ||
| Integrated Circuits (ICs) | 8 | Active | ||
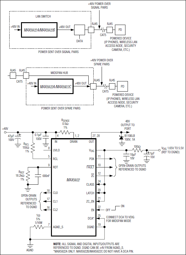
MAX5922+48V, Single-Port Network Power Switch For Power-Over-LAN | Power Over Ethernet (PoE) Controllers | 7 | Active | The MAX5922A/B/C is a single-port network power controller with an integrated power MOSFET, operating from a +32V to +60V supply rail. The device is specifically designed for power-sourcing equipment (PSE) in power-over-LAN applications and is fully compliant to the IEEE® 802.3af standard. The MAX5922 provides power devices (PD) discovery, classification, current limit, and other necessary functions for an IEEE 802.3af compliant PSE.The MAX5922 is suitable for PSE function in both switch/router systems where the power is delivered to the load through the signal pairs, and in midspan systems where the power is delivered to the load through the spare pairs. In midspan mode, a detection collision avoidance circuit (MAX5922A/C only) provides the necessary back-off timing to prevent fault detections that happen when two different PSEs try to detect and power the same PD. The MAX5922B/C have a detection disable input that can be connected high to disable the detection/classification functions or connected low to enable them.The MAX5922 features a programmable undervoltage lockout (UVLO) that keeps the device in shutdown until the input voltage exceeds a certain threshold, set to 38V (MAX5922A) or 28V (MAX5922B/C) internally. After successfully discovering and classifying a PD, the MAX5922 enters startup mode. During startup, the MAX5922 limits the output voltage and current slew rate to minimize EMI (electromagnetic interference). The MAX5922 has an integrated 0.45Ω N-channel power MOSFET that provides efficient operation and simplified system design. The MAX5922 monitors and provides current-limit protection to the load at all times. The current limit is programmable using an external current-sensing resistor. The MAX5922 features current-limit foldback and duty-cycle limit to ensure robust operation during load-fault and short-circuit conditions. Fault management allows the part to either latch-off or autorestart after a fault.The MAX5922 provides POK, active-low ZC, and active-low FAULT status signals to indicate output power is good, zero-current fault, and other faults (overcurrent, overtemperature), respectively. The MAX5922 is available in a 28-pin TSSOP package and is rated over the extended -40°C to +85°C temperature range.ApplicationsComputer TelephonyMidspan Power InjectorsPower-Over-LAN/Power-Over-MDI (Media-Dependent Interface)Power-Sourcing Equipment (PSE)Single-Port Power Injector/AdapterSwitches/Routers with In-Line Power |
| Integrated Circuits (ICs) | 2 | Active | ||
| Hot Swap Controllers | 7 | Active | ||
MAX59251V to 13.2V, n-Channel Hot-Swap Controllers Require No Sense Resistor | Integrated Circuits (ICs) | 8 | Active | The MAX5924/MAX5925/MAX5926 1V to 13.2V hot-swap controllers allow the safe insertion and removal of circuit cards into live backplanes. These devices hot swap supplies ranging from 1V to 13.2V provided that the device supply voltage, VCC, is at or above 2.25V and the hot-swapped supply, VS, does not exceed VCC.The MAX5924/MAX5925/MAX5926 hot-swap controllers limit the inrush current to the load and provide a circuit-breaker function for overcurrent protection. The devices operate with or without a sense resistor. When operating without a sense resistor, load-probing circuitry ensures a short circuit is not present during startup, then gradually turns on the external MOSFET. After the load probing is complete, on-chip comparators provide overcurrent protection by monitoring the voltage drop across the external MOSFET on-resistance. In the event of a fault condition, the load is disconnected.The devises include many integrated features that reduce component count and design time, including configurable turn-on voltage, slew rate, and circuit-breaker threshold. An on-board charge pump provides the gate drive for a low-cost, external n-channel MOSFET.The MAX5924/MAX5925/MAX5926 are available with open-drain PGOOD and/or active-low PGOOD outputs. The MAX5925/MAX5926 also feature a circuit breaker with temperature-compensated RDS(ON)sensing. The MAX5926 features a selectable 0ppm/°C or 3300ppm/°C temperature coefficient. The MAX5924 temperature coefficient is 0ppm/°C and the MAX5925 temperature coefficient is 3300ppm/°C. Autoretry and latched fault-management configurations are available (see theSelector Guidein the full data sheet).ApplicationsBase StationsNetwork Routers and SwitchesPortable Device BaysRAIDRemote-Access ServersServers |
MAX59261V to 13.2V, n-Channel Hot-Swap Controllers Require No Sense Resistor | Power Management (PMIC) | 2 | Active | The MAX5924/MAX5925/MAX5926 1V to 13.2V hot-swap controllers allow the safe insertion and removal of circuit cards into live backplanes. These devices hot swap supplies ranging from 1V to 13.2V provided that the device supply voltage, VCC, is at or above 2.25V and the hot-swapped supply, VS, does not exceed VCC.The MAX5924/MAX5925/MAX5926 hot-swap controllers limit the inrush current to the load and provide a circuit-breaker function for overcurrent protection. The devices operate with or without a sense resistor. When operating without a sense resistor, load-probing circuitry ensures a short circuit is not present during startup, then gradually turns on the external MOSFET. After the load probing is complete, on-chip comparators provide overcurrent protection by monitoring the voltage drop across the external MOSFET on-resistance. In the event of a fault condition, the load is disconnected.The devises include many integrated features that reduce component count and design time, including configurable turn-on voltage, slew rate, and circuit-breaker threshold. An on-board charge pump provides the gate drive for a low-cost, external n-channel MOSFET.The MAX5924/MAX5925/MAX5926 are available with open-drain PGOOD and/or active-low PGOOD outputs. The MAX5925/MAX5926 also feature a circuit breaker with temperature-compensated RDS(ON)sensing. The MAX5926 features a selectable 0ppm/°C or 3300ppm/°C temperature coefficient. The MAX5924 temperature coefficient is 0ppm/°C and the MAX5925 temperature coefficient is 3300ppm/°C. Autoretry and latched fault-management configurations are available (see theSelector Guidein the full data sheet).ApplicationsBase StationsNetwork Routers and SwitchesPortable Device BaysRAIDRemote-Access ServersServers |
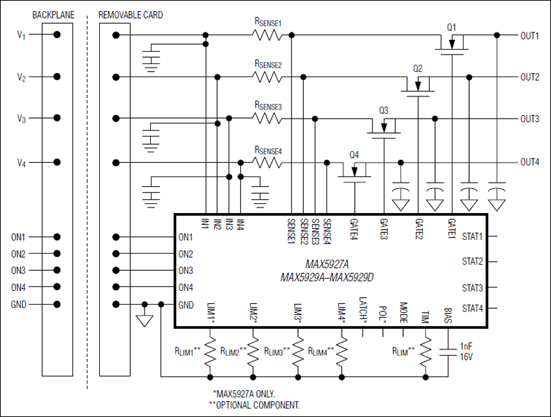
MAX5927Low-Voltage, Quad, Hot-Swap Controllers/Power Sequencers | Power Management (PMIC) | 5 | Active | The MAX5927A/MAX5929A–MAX5929D +1V to +15V quad hot-swap controllers provide complete protection for multisupply systems. They allow the safe insertion and removal of circuit cards into live backplanes. These devices hot swap multiple supplies ranging from +1V to +15V, provided one supply is at or above +2.7V. The input voltage rails (channels) can be configured to sequentially turn-on/off, track each other, or have completely independent operation.The discharged filter capacitors of the circuit card provide low impedance to the live backplane. High inrush currents from the backplane to the circuit card can burn up connectors and components, or momentarily collapse the backplane power supply leading to a system reset. The MAX5927A/MAX5929A–MAX5929D hot-swap controllers prevent such problems by gradually ramping up the output voltage and regulating the current to a preset limit when the board is plugged in, allowing the system to stabilize safely. After the startup cycle is complete, on-chip comparators provide VariableSpeed/BiLevel™ protection against shortcircuit and overcurrent faults, and provide immunity against system noise and load transients. The load is disconnected in the event of a fault condition. The MAX5929C/MAX5929D automatically restart after a fault condition, while the MAX5929A/MAX5929B must be unlatched. The MAX5927A fault management mode is selectable.The MAX5927A/MAX5929A–MAX5929D offer a variety of options to reduce external component count and design time. All devices integrate an on-board charge pump to drive the gates of low-cost external n-channel MOSFETs, an adjustable startup timer, and an adjustable current limit. The devices offer integrated features like startup current regulation and current glitch protection to eliminate external timing resistors and capacitors. The MAX5929B/MAX5929D provide an open-drain, active-low status output for each channel, the MAX5929A/MAX5929C provide an open-drain, active-high status output for each channel, and the MAX5927A status output polarity is selectable.The MAX5927A is available in a 32-pin thin QFN package and the MAX5929A–MAX5929D are available in a 24-pin QSOP package. All devices are specified over the -40°C to +85°C extended temperature range.ApplicationsBasestation Line CardsBays (Docking Stations)Hot Plug-In Daughter CardsNetwork Switches, Routers, HubsPCI Express® Hot PlugPortable Computer DevicePower-Supply Sequencing/TrackingRAID |