A
Analog Devices Inc./Maxim Integrated
| Series | Category | # Parts | Status | Description |
|---|---|---|---|---|
| Part | Spec A | Spec B | Spec C | Spec D | Description |
|---|---|---|---|---|---|
| Series | Category | # Parts | Status | Description |
|---|---|---|---|---|
| Part | Spec A | Spec B | Spec C | Spec D | Description |
|---|---|---|---|---|---|
| Part | Category | Description |
|---|---|---|
Analog Devices Inc./Maxim Integrated LTC1879EGN#TRUnknown | Integrated Circuits (ICs) | IC REG BUCK ADJ 1.2A 16SSOP |
Analog Devices Inc./Maxim Integrated LTC2208CUP#TRUnknown | Integrated Circuits (ICs) | IC ADC 16BIT 130MSPS 64-QFN |
Analog Devices Inc./Maxim Integrated ADP2108ACBZ-1.1-R7Obsolete | Integrated Circuits (ICs) | IC REG BUCK 1.1V 600MA 5WLCSP |
Analog Devices Inc./Maxim Integrated EV1HMC832ALP6GObsolete | Development Boards Kits Programmers | EVAL BOARD FOR HMC832ALP6GE |
Analog Devices Inc./Maxim Integrated LTC488ISWUnknown | Integrated Circuits (ICs) | IC LINE RCVR RS485 QUAD 16-SOIC |
Analog Devices Inc./Maxim Integrated LTC6946IUFD-2Obsolete | Integrated Circuits (ICs) | IC CLK/FREQ SYNTH 28QFN |
Analog Devices Inc./Maxim Integrated MAX5556ESA+TObsolete | Integrated Circuits (ICs) | IC DAC/AUDIO 16BIT 50K 8SOIC |
Analog Devices Inc./Maxim Integrated EVAL-FLTR-LD-1RZUnknown | Unclassified | EVAL BRD FOR AD800 SERIES |
Analog Devices Inc./Maxim Integrated | Development Boards Kits Programmers | BOARD EVAL FOR AD9963 |
Analog Devices Inc./Maxim Integrated LTC1296CCSW#TRUnknown | Integrated Circuits (ICs) | IC DATA ACQ SYS 12BIT 5V 20SOIC |
| Series | Category | # Parts | Status | Description |
|---|---|---|---|---|
| Evaluation Boards | 3 | Obsolete | ||
MAX531616-Bit, ±1 LSB Accuracy Voltage Output DAC with SPI Interface | Digital to Analog Converters (DACs) Evaluation Boards | 3 | Active | The MAX5316 is a high-accuracy, 16-bit, serial SPI input, buffered voltage output digital-to-analog converter (DAC) in a 4mm x 5mm, 24-lead TQFN package. The device features ±1 LSB INL (max) accuracy and a ±0.25 LSB DNL (typ) accuracy over the temperature range of -40°C to +105°C.The DAC voltage output is buffered with a fast settling time of 3µs and a low offset and gain drift of ±0.6ppm/°C of FSR (typ). The force-sense output (OUT) maintains accuracy while driving loads with long lead lengths. A separate AVSS supply is provided to permit the output amplifier to go to 0V (GND) to maintain full linearity performance near ground.At power-up, the device resets its outputs to zero or midscale.The wide 2.7V to 5.5V supply voltage range and integrated low-drift, low-noise reference buffer make for ease of use. The MAX5316 features a 50MHz 3-wire SPI interface. For an I²C interface, use the MAX5317.The MAX5316 is available in a 24-lead TQFN-EP package and operates over the -40°C to +105°C temperature range.ApplicationsAutomatic CalibrationAutomatic Test EquipmentCommunication SystemsData-Acquisition SystemsGain and Offset AdjustmentMedical EquipmentProcess Control and Servo LoopsProgrammable Voltage and Current SourcesTest and Measurement |
| Digital to Analog Converters (DAC) | 4 | Active | ||
| Integrated Circuits (ICs) | 14 | Active | ||
| Integrated Circuits (ICs) | 2 | Active | ||
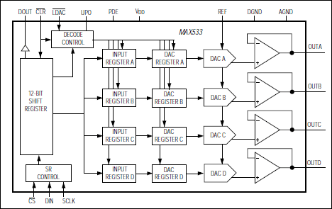
MAX5332.7V, Low-Power, 8-Bit Quad DAC with Rail-to-Rail Output Buffers | Data Acquisition | 17 | Active | The MAX533 serial-input, voltage-output, 8-bit quad digital-to-analog converter (DAC) operates from a sin-gle +2.7V to +3.6V supply. Internal precision buffers swing rail to rail, and the reference input range includes both ground and the positive rail. The MAX533 features a 1µA shutdown mode.The serial interface is double buffered: a 12-bit input shift register is followed by four 8-bit buffer registers and four 8-bit DAC registers. The 12-bit serial word consists of eight data bits and four control bits (for DAC selection and special programming commands). Both the input and DAC registers can be updated indepen-dently or simultaneously with a single software com-mand. Two additional asynchronous control pins, active-low LDAC and active-low CLR, provide simultaneous updating or clearing of the input and DAC registers.The interface is compatible with SPI™, QSPI™ (CPOL = CPHA = 0 or CPOL = CPHA = 1), and Microwire™. A buffered data output allows daisy chaining of serial devices.In addition to 16-pin DIP and CERDIP packages, the MAX533 is available in a 16-pin QSOP that occupies the same area as an 8-pin SO.ApplicationsDigital Gain and Offset ControlPortable InstrumentationProgrammable AttenuatorsProgrammable Current Sources |
| Data Acquisition | 2 | Obsolete | ||
MAX534+5V, Low-Power, 8-Bit Quad DAC with Rail-to-Rail Output Buffers | Data Acquisition | 17 | Active | The MAX534 serial-input, voltage-output, 8-bit quad digital-to-analog converter (DAC) operates from a single +4.5V to +5.5V supply. Internal precision buffers swing rail to rail, and the reference input range includes both ground and the positive rail. The MAX534 features a 2.5µA shutdown mode.The serial interface is double buffered: a 12-bit input shift register is followed by four 8-bit buffer registers and four 8-bit DAC registers. The 12-bit serial word consists of eight data bits and four control bits (for DAC selection and special programming commands). Both the input and DAC registers can be updated independently or simultaneously with a single software command. Two additional asynchronous control pins, active-low LDAC and active-low CLR, provide simultaneous updating or clearing of the input and DAC registers.The interface is compatible with SPI™, QSPI™ (CPOL = CPHA = 0 or CPOL = CPHA = 1), and MICROWIRE™. A buffered data output allows daisy chaining of serial devices.In addition to 16-pin DIP and CERDIP packages, the MAX534 is available in a 16-pin QSOP that occupies the same area as an 8-pin SO.For operation guaranteed to 2.7V, see the MAX533 data sheet.ApplicationsDigital Gain and Offset ControlPortable InstrumentationProgrammable AttenuatorsProgrammable Current Sources |
| Data Acquisition | 23 | Active | ||
| Integrated Circuits (ICs) | 7 | Active | ||