A
Analog Devices Inc./Maxim Integrated
| Series | Category | # Parts | Status | Description |
|---|---|---|---|---|
| Part | Spec A | Spec B | Spec C | Spec D | Description |
|---|---|---|---|---|---|
| Series | Category | # Parts | Status | Description |
|---|---|---|---|---|
| Part | Spec A | Spec B | Spec C | Spec D | Description |
|---|---|---|---|---|---|
| Part | Category | Description |
|---|---|---|
Analog Devices Inc./Maxim Integrated LTC1879EGN#TRUnknown | Integrated Circuits (ICs) | IC REG BUCK ADJ 1.2A 16SSOP |
Analog Devices Inc./Maxim Integrated LTC2208CUP#TRUnknown | Integrated Circuits (ICs) | IC ADC 16BIT 130MSPS 64-QFN |
Analog Devices Inc./Maxim Integrated ADP2108ACBZ-1.1-R7Obsolete | Integrated Circuits (ICs) | IC REG BUCK 1.1V 600MA 5WLCSP |
Analog Devices Inc./Maxim Integrated EV1HMC832ALP6GObsolete | Development Boards Kits Programmers | EVAL BOARD FOR HMC832ALP6GE |
Analog Devices Inc./Maxim Integrated LTC488ISWUnknown | Integrated Circuits (ICs) | IC LINE RCVR RS485 QUAD 16-SOIC |
Analog Devices Inc./Maxim Integrated LTC6946IUFD-2Obsolete | Integrated Circuits (ICs) | IC CLK/FREQ SYNTH 28QFN |
Analog Devices Inc./Maxim Integrated MAX5556ESA+TObsolete | Integrated Circuits (ICs) | IC DAC/AUDIO 16BIT 50K 8SOIC |
Analog Devices Inc./Maxim Integrated EVAL-FLTR-LD-1RZUnknown | Unclassified | EVAL BRD FOR AD800 SERIES |
Analog Devices Inc./Maxim Integrated | Development Boards Kits Programmers | BOARD EVAL FOR AD9963 |
Analog Devices Inc./Maxim Integrated LTC1296CCSW#TRUnknown | Integrated Circuits (ICs) | IC DATA ACQ SYS 12BIT 5V 20SOIC |
| Series | Category | # Parts | Status | Description |
|---|---|---|---|---|
MAX5352Low-Power, 12-Bit Voltage-Output DACs with Serial Interface | Data Acquisition | 17 | Active | The MAX5352/MAX5353 combine a low-power, voltage-output, 12-bit digital-to-analog converter (DAC) and a precision output amplifier in an 8-pin µMAX® or DIP package. The MAX5352 operates from a single +5V supply, and the MAX5353 operates from a single +3.3V supply. Both devices draw less than 280µA of supply current.The output amplifier's inverting input is available to the user, allowing specific gain configurations, remote sensing, and high output current capability. This makes the MAX5352/MAX5353 ideal for a wide range of applications, including industrial process control. Other features include a software shutdown and power-on reset. The serial interface is compatible with SPI™/QSPI™ and MICROWIRE™. The DAC has a double-buffered input, organized as an input register followed by a DAC register. A 16-bit serial word loads data into the input register. The DAC register can be updated independently or simultaneously with the input register. All logic inputs are TTL/CMOS-logic compatible and buffered with Schmitt triggers to allow direct interfacing to optocouplers.ApplicationsDigital Gain and Offset ControlGeneral PurposeIndustrial Process ControlsMotion ControlRemote Industrial Controls |
| Digital to Analog Converters (DAC) | 14 | Active | ||
MAX535410-Bit Voltage-Output DACs in 8-Pin µMAX | Data Acquisition | 8 | Active | The MAX5354/MAX5355 combine a low-power, voltage-output, 10-bit digital-to-analog converter (DAC) and a precision output amplifier in an 8-pin µMAX® or DIP package. The MAX5354 operates from a single +5V supply, and the MAX5355 operates from a single +3.3V supply. Both devices draw less than 280µA of supply current.The output amplifier's inverting input is available to the user, allowing specific gain configurations, remote sensing, and high output current capability. This makes the MAX5354/MAX5355 ideal for a wide range of applications, including industrial process control. Other features include a software shutdown and power-on reset.The serial interface is compatible with SPI™/QSPI™ and MICROWIRE™. The DAC has a double-buffered input, organized as an input register followed by a DAC register. A 16-bit serial word loads data into the input register. The DAC register can be updated independently or simultaneously with the input register. All logic inputs are TTL/CMOS-logic compatible and buffered with Schmitt triggers to allow direct interfacing to optocouplers.ApplicationsDigital Gain and Offset ControlGeneral PurposeIndustrial Process ControlsPortable Test InstrumentsRemote Industrial Controls |
MAX535510-Bit Voltage-Output DACs in 8-Pin µMAX | Data Acquisition | 7 | Active | The MAX5354/MAX5355 combine a low-power, voltage-output, 10-bit digital-to-analog converter (DAC) and a precision output amplifier in an 8-pin µMAX® or DIP package. The MAX5354 operates from a single +5V supply, and the MAX5355 operates from a single +3.3V supply. Both devices draw less than 280µA of supply current.The output amplifier's inverting input is available to the user, allowing specific gain configurations, remote sensing, and high output current capability. This makes the MAX5354/MAX5355 ideal for a wide range of applications, including industrial process control. Other features include a software shutdown and power-on reset.The serial interface is compatible with SPI™/QSPI™ and MICROWIRE™. The DAC has a double-buffered input, organized as an input register followed by a DAC register. A 16-bit serial word loads data into the input register. The DAC register can be updated independently or simultaneously with the input register. All logic inputs are TTL/CMOS-logic compatible and buffered with Schmitt triggers to allow direct interfacing to optocouplers.ApplicationsDigital Gain and Offset ControlGeneral PurposeIndustrial Process ControlsPortable Test InstrumentsRemote Industrial Controls |
MAX536Low-Cost, Low-Power 6-Bit DACs with 2-Wire Serial Interface in SOT23 Package | Integrated Circuits (ICs) | 20 | Active | The MAX5360/MAX5361/MAX5362 are low-cost, 6-bit digital-to-analog converters (DACs) in miniature 5-pin SOT23 packages with a simple 2-wire serial interface that allows communication with multiple devices. The MAX5360 has an internal +2V reference and operates from a +2.7V to +3.6V supply. The MAX5361 has an internal +4V reference and operates from a +4.5V to +5.5V supply. The MAX5362 operates over the full +2.7V to +5.5V supply range and has an internal reference equal to 0.9 5 VDD.The fast-mode I²C-compatible serial interface allows communication at data rates up to 400kbps, minimizing board space and reducing interconnect complexity in many applications. Each device is available with one of four factory-preset addresses (seeSelector Guidein the full data sheet).The MAX5360/MAX5361/MAX5362 also include an output buffer, a low-power shutdown mode, and a power-on reset that ensures the DAC outputs are at zero when power is initially applied. In shutdown mode, the supply current is reduced to less than 1µA and the output is pulled down with a 10 kilohm resistor to GND.The MAX5360/MAX5361/MAX5362 are available in miniature 5-pin SOT23 packages.ApplicationsAutomatic Gain ControlAutomatic Offset AdjustmentAutomatic Tuning (VCO)Power-Amp Bias ControlProgrammable Threshold Levels |
MAX5360Low-Cost, Low-Power 6-Bit DACs with 2-Wire Serial Interface in SOT23 Package | Integrated Circuits (ICs) | 2 | Active | The MAX5360/MAX5361/MAX5362 are low-cost, 6-bit digital-to-analog converters (DACs) in miniature 5-pin SOT23 packages with a simple 2-wire serial interface that allows communication with multiple devices. The MAX5360 has an internal +2V reference and operates from a +2.7V to +3.6V supply. The MAX5361 has an internal +4V reference and operates from a +4.5V to +5.5V supply. The MAX5362 operates over the full +2.7V to +5.5V supply range and has an internal reference equal to 0.9 5 VDD.The fast-mode I²C-compatible serial interface allows communication at data rates up to 400kbps, minimizing board space and reducing interconnect complexity in many applications. Each device is available with one of four factory-preset addresses (seeSelector Guidein the full data sheet).The MAX5360/MAX5361/MAX5362 also include an output buffer, a low-power shutdown mode, and a power-on reset that ensures the DAC outputs are at zero when power is initially applied. In shutdown mode, the supply current is reduced to less than 1µA and the output is pulled down with a 10 kilohm resistor to GND.The MAX5360/MAX5361/MAX5362 are available in miniature 5-pin SOT23 packages.ApplicationsAutomatic Gain ControlAutomatic Offset AdjustmentAutomatic Tuning (VCO)Power-Amp Bias ControlProgrammable Threshold Levels |
| Digital to Analog Converters (DAC) | 2 | Active | ||
MAX5362Low-Cost, Low-Power 6-Bit DACs with 2-Wire Serial Interface in SOT23 Package | Integrated Circuits (ICs) | 5 | Active | The MAX5360/MAX5361/MAX5362 are low-cost, 6-bit digital-to-analog converters (DACs) in miniature 5-pin SOT23 packages with a simple 2-wire serial interface that allows communication with multiple devices. The MAX5360 has an internal +2V reference and operates from a +2.7V to +3.6V supply. The MAX5361 has an internal +4V reference and operates from a +4.5V to +5.5V supply. The MAX5362 operates over the full +2.7V to +5.5V supply range and has an internal reference equal to 0.9 5 VDD.The fast-mode I²C-compatible serial interface allows communication at data rates up to 400kbps, minimizing board space and reducing interconnect complexity in many applications. Each device is available with one of four factory-preset addresses (seeSelector Guidein the full data sheet).The MAX5360/MAX5361/MAX5362 also include an output buffer, a low-power shutdown mode, and a power-on reset that ensures the DAC outputs are at zero when power is initially applied. In shutdown mode, the supply current is reduced to less than 1µA and the output is pulled down with a 10 kilohm resistor to GND.The MAX5360/MAX5361/MAX5362 are available in miniature 5-pin SOT23 packages.ApplicationsAutomatic Gain ControlAutomatic Offset AdjustmentAutomatic Tuning (VCO)Power-Amp Bias ControlProgrammable Threshold Levels |
| Integrated Circuits (ICs) | 1 | Obsolete | ||
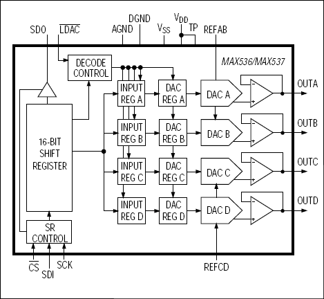
MAX537Calibrated, Quad, 12-Bit Voltage-Output DACs with Serial Interface | Data Acquisition | 11 | Active | The MAX536/MAX537 combine four 12-bit, voltage-output digital-to-analog converters (DACs) and four precision output amplifiers in a space-saving 16-pin package. Offset, gain, and linearity are factory calibrated to provide the MAX536's ±1 LSB total unadjusted error. The MAX537 operates with ±5V supplies, while the MAX536 uses -5V and +10.8V to +13.2V supplies.Each DAC has a double-buffered input, organized as an input register followed by a DAC register. A 16-bit serial word is used to load data into each input/DAC register. The serial interface is compatible with either SPI/QSPI™ or MICROWIRE™, and allows the input and DAC registers to be updated independently or simultaneously with a single software command. The DAC registers can be simultaneously updated with a hardware active-low LDAC pin. All logic inputs are TTL/CMOS compatible.ApplicationsDigital Gain and Offset ControlGeneral PurposeIndustrial Process ControlsMotion-Control DevicesRemote Industrial Controls |