A
Analog Devices Inc./Maxim Integrated
| Series | Category | # Parts | Status | Description |
|---|---|---|---|---|
| Part | Spec A | Spec B | Spec C | Spec D | Description |
|---|---|---|---|---|---|
| Series | Category | # Parts | Status | Description |
|---|---|---|---|---|
| Part | Spec A | Spec B | Spec C | Spec D | Description |
|---|---|---|---|---|---|
| Part | Category | Description |
|---|---|---|
Analog Devices Inc./Maxim Integrated LTC1879EGN#TRUnknown | Integrated Circuits (ICs) | IC REG BUCK ADJ 1.2A 16SSOP |
Analog Devices Inc./Maxim Integrated LTC2208CUP#TRUnknown | Integrated Circuits (ICs) | IC ADC 16BIT 130MSPS 64-QFN |
Analog Devices Inc./Maxim Integrated ADP2108ACBZ-1.1-R7Obsolete | Integrated Circuits (ICs) | IC REG BUCK 1.1V 600MA 5WLCSP |
Analog Devices Inc./Maxim Integrated EV1HMC832ALP6GObsolete | Development Boards Kits Programmers | EVAL BOARD FOR HMC832ALP6GE |
Analog Devices Inc./Maxim Integrated LTC488ISWUnknown | Integrated Circuits (ICs) | IC LINE RCVR RS485 QUAD 16-SOIC |
Analog Devices Inc./Maxim Integrated LTC6946IUFD-2Obsolete | Integrated Circuits (ICs) | IC CLK/FREQ SYNTH 28QFN |
Analog Devices Inc./Maxim Integrated MAX5556ESA+TObsolete | Integrated Circuits (ICs) | IC DAC/AUDIO 16BIT 50K 8SOIC |
Analog Devices Inc./Maxim Integrated EVAL-FLTR-LD-1RZUnknown | Unclassified | EVAL BRD FOR AD800 SERIES |
Analog Devices Inc./Maxim Integrated | Development Boards Kits Programmers | BOARD EVAL FOR AD9963 |
Analog Devices Inc./Maxim Integrated LTC1296CCSW#TRUnknown | Integrated Circuits (ICs) | IC DATA ACQ SYS 12BIT 5V 20SOIC |
| Series | Category | # Parts | Status | Description |
|---|---|---|---|---|
| Power Management (PMIC) | 4 | Active | ||
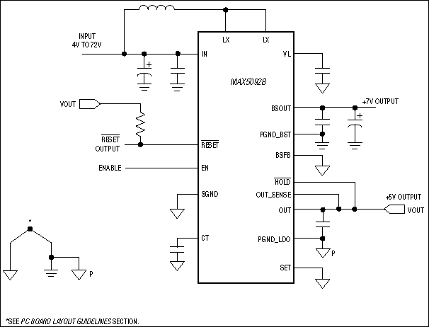
MAX50934V to 72V Input LDOs with Boost Preregulator | Power Management (PMIC) | 3 | Active | The MAX5092A/MAX5092B/MAX5093A/MAX5093B low-quiescent-current, low-dropout (LDO) regulators contain simple boost preregulators operating at a high frequency. The devices seamlessly provide a preset 3.3V (MAX5092A/MAX5093A) or 5V (MAX5092B/MAX5093B) LDO output voltage from a cold-crank through load-dump (3.5V to 80V) input voltage conditions. The MAX5092_/MAX5093_ deliver up to 250mA with excellent load and line regulation. During normal operation, when the battery is healthy, the boost preregulator is completely turned off, reducing quiescent current to 65µA (typ). This makes the devices suitable for always-on power supplies.The buck-boost operation achieved by this combination of LDO and boost preregulator offers the advantage of using a single off-the-shelf inductor in place of the multiple- winding custom magnetics needed in typical single- ended primary inductor converter (SEPIC) and transformer-based flyback topologies. The high operating frequency of the boost regulator significantly reduces component size. The MAX5092_ integrates a blocking diode to further reduce the external component count. The boost preregulator output voltage is preset to 7V. Both LDO and boost output voltages are programmable using external resistors. The boost preregulator output voltage is adjustable up to 11V (MAX5092_), or up to 12V (MAX5093_). The LDO output voltage is adjustable from 1.5V to 9V (MAX5092_) or from 1.5V to 10V (MAX5093_).The devices feature a shutdown mode with 5µA (typ) shutdown current, a active-low HOLD input to implement a self-holding circuit, and a power-on-reset output (active-low RESET) with an externally programmable timeout period. Additional features include output overload, short-circuit, and thermal protection.The MAX5092_/MAX5093_ are available in a thermally enhanced, 16-pin 5mm x 5mm thin QFN package and can dissipate up to 2.7W at +70°C on a multilayer PC board.ApplicationsIndustrial |
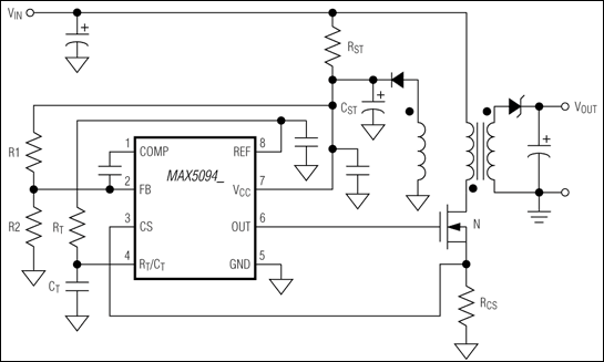
MAX5094High-Performance, Single-Ended, Current-Mode PWM Controllers | Power Management (PMIC) | 20 | Active | The MAX5094A/B/C/D/MAX5095A/B/C BiCMOS, high-performance, current-mode PWM controllers have all the features required for wide input-voltage range isolated/nonisolated power supplies. These controllers are used for low- and high-power universal input voltage and telecom power supplies.The MAX5094/MAX5095 contain a fast comparator with only 60ns typical delay from current sense to the output for overcurrent protection. The MAX5094 has an integrated error amplifier with the output at COMP. Softstart is achieved by controlling the COMP voltage rise using external components.The oscillator frequency is adjustable from 20kHz to 1MHz with an external resistor and capacitor. The timing capacitor discharge current is trimmed allowing for programmable dead time and maximum duty cycle for a given frequency. The available saw-toothed waveform at RTCTcan be used for slope compensation when needed.The MAX5095A/MAX5095B include a bidirectional synchronization circuit allowing for multiple controllers to run at the same frequency to avoid beat frequencies. Synchronization is accomplished by simply connecting the SYNC of all devices together. When synchronizing with other devices, the MAX5095A/MAX5095B with the highest frequency synchronizes the other devices. Alternatively, the MAX5095A/MAX5095B can be synchronized to an external clock with an open-drain output stage running at a higher frequency.The MAX5095C provides a clock output pulse (ADV_CLK) that leads the driver output (OUT) by 110ns. The advanced clock signal is used to drive the secondary-side synchronous rectifiers.The MAX5094A/B/C are available in the 8-pin SO and 8-pin µMAX® packages. The MAX5094D and MAX5095A/B/C are available in the 8-pin µMAX package. All devices operate over the automotive temperature range of -40°C to +125°C.ApplicationsComputer Systems/ServersIndustrial Power ConversionIsolated Keep-Alive CircuitsIsolated Power-Supply ModulesIsolated Telecom Power SuppliesNetworking SystemsUniversal Input AC/DC Power Supplies |
MAX5095High-Performance, Single-Ended, Current-Mode PWM Controllers | Integrated Circuits (ICs) | 5 | Active | The MAX5094A/B/C/D/MAX5095A/B/C BiCMOS, high-performance, current-mode PWM controllers have all the features required for wide input-voltage range isolated/nonisolated power supplies. These controllers are used for low- and high-power universal input voltage and telecom power supplies.The MAX5094/MAX5095 contain a fast comparator with only 60ns typical delay from current sense to the output for overcurrent protection. The MAX5094 has an integrated error amplifier with the output at COMP. Softstart is achieved by controlling the COMP voltage rise using external components.The oscillator frequency is adjustable from 20kHz to 1MHz with an external resistor and capacitor. The timing capacitor discharge current is trimmed allowing for programmable dead time and maximum duty cycle for a given frequency. The available saw-toothed waveform at RTCTcan be used for slope compensation when needed.The MAX5095A/MAX5095B include a bidirectional synchronization circuit allowing for multiple controllers to run at the same frequency to avoid beat frequencies. Synchronization is accomplished by simply connecting the SYNC of all devices together. When synchronizing with other devices, the MAX5095A/MAX5095B with the highest frequency synchronizes the other devices. Alternatively, the MAX5095A/MAX5095B can be synchronized to an external clock with an open-drain output stage running at a higher frequency.The MAX5095C provides a clock output pulse (ADV_CLK) that leads the driver output (OUT) by 110ns. The advanced clock signal is used to drive the secondary-side synchronous rectifiers.The MAX5094A/B/C are available in the 8-pin SO and 8-pin µMAX® packages. The MAX5094D and MAX5095A/B/C are available in the 8-pin µMAX package. All devices operate over the automotive temperature range of -40°C to +125°C.ApplicationsComputer Systems/ServersIndustrial Power ConversionIsolated Keep-Alive CircuitsIsolated Power-Supply ModulesIsolated Telecom Power SuppliesNetworking SystemsUniversal Input AC/DC Power Supplies |
| DC DC Switching Controllers | 5 | Obsolete | ||
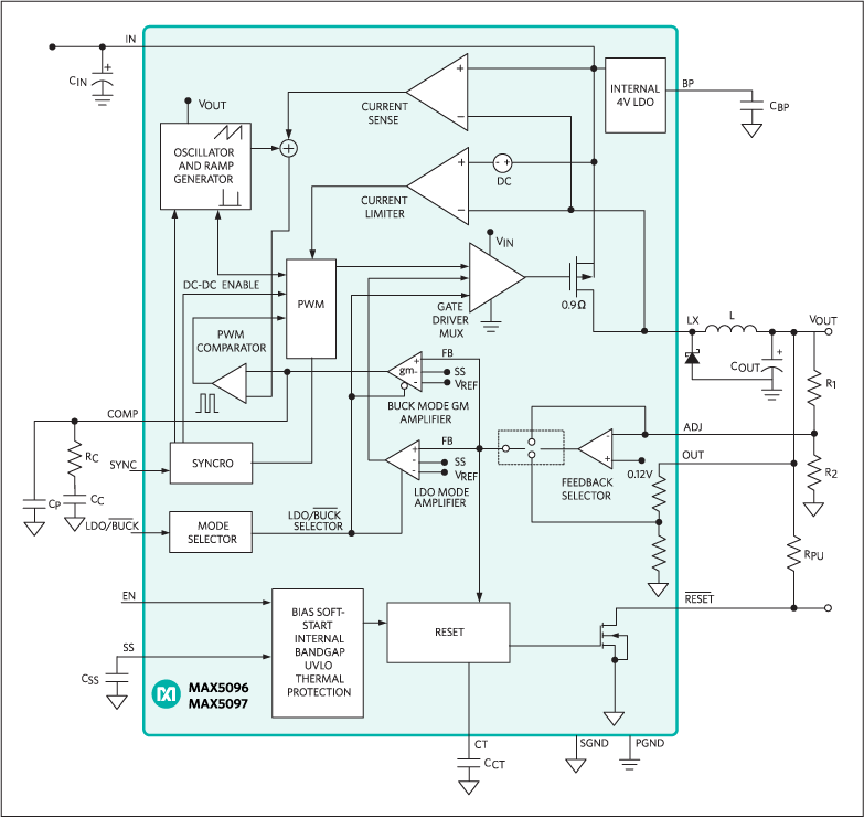
MAX509740V, 600mA Buck Converters with Low-Quiescent-Current Linear Regulator Mode | Voltage Regulators - DC DC Switching Regulators | 9 | Active | The MAX5096/MAX5097 easy-to-use, Dual Mode™, DC-DC converters operate as LDO (low dropout) or switch-mode buck converters. At a high output load, the converters operate as high-efficiency pulse-width-modulated (PWM) switch-mode converters and reduce the power dissipation. The devices switch to a low-quiescent-current (IQ) LDO mode of operation at light load. During the key-off condition, the system's microcontroller drives the LDO/active-low BUCK input on the fly and forces the MAX5096/MAX5097 into LDO Mode, thereby reducing the quiescent current significantly.In Buck Mode, the MAX5096/MAX5097 operate from a 5V to 40V input voltage range and deliver up to 600mA of load current with excellent load and line regulation. The fixed-switching frequency versions of 135kHz and 330kHz are available. The MAX5096/MAX5097 DC-DC internal oscillator can be synchronized to an external clock. External compensation and a current-mode control scheme make it easy to design with.In LDO Mode, the MAX5096/MAX5097 operate from a 4V to 40V input voltage. The LDO Mode operation is intended for a lower output load current of up to 100mA. The quiescent current at 100µA load in LDO Mode is only 41µA (typ).The MAX5096/MAX5097 feature an enable input that shuts down the device, reducing the current consumption to 6µA (typ). Additional features include a power-on reset output with a capacitor-adjustable timeout period, programmable soft-start, output tracking, output overload, short-circuit and thermal shutdown protections.The MAX5096/MAX5097 operate over the -40°C to +125°C automotive temperature range and are available in thermally enhanced 20-pin TSSOP or 16-pin TQFN packages.ApplicationsHome Security/Safety |
MAX5098Dual, 2.2MHz, Buck or Boost Converter with 80V Load-Dump Protection | Power Management (PMIC) | 2 | Active | The MAX5098A is a dual-output, high-switching-frequency DC-DC converter with integrated n-channel switches that can be used either in high-side or low-side configuration. Each output can be configured either as a buck converter or a boost converter. In the buck configuration, this device delivers up to 2A from converter 1 and 1A from converter 2. The MAX5098A also integrates a load-dump protection circuitry that is capable of handling load-dump transients up to 80V for industrial applications. The load-dump protection circuit utilizes an internal charge-pump to drive the gate of an external n-channel MOSFET. When an overvoltage or load-dump condition occurs, the series protection MOSFET absorbs the high voltage transient to prevent damage to lower voltage components.The DC-DC converters operate over a wide operating voltage range from 4.5V to 19V. The MAX5098A operates 180° out-of-phase with an adjustable switching frequency to minimize external components while allowing the ability to make trade-offs between the size, efficiency, and cost.This device utilizes voltage-mode control for stable operation and external compensation, thus the loop gain is tailored to optimize component selection and transient response. This device can be synchronized to an external clock fed at the SYNC input. Also, a clock output (CKO) allows a master-slave connection of two devices with a four-phase synchronized switching sequence. Additional features include internal digital soft-start, individual enable for each DC-DC regulator (EN1 and EN2), open-drain power-good outputs (PGOOD1 and PGOOD2), and a shutdown input (ON/OFF).Other features of the MAX5098A include overvoltage protection, short-circuit (hiccup current limit) and thermal protection. The MAX5098A is available in a thermally enhanced, exposed pad, 5mm x 5mm, 32-pin TQFN package and is fully specified over the -40°C to +125°C temperature range.ApplicationsIndustrial |
| Integrated Circuits (ICs) | 2 | Obsolete | ||
| Digital to Analog Converters (DAC) | 18 | Active | ||
| Digital to Analog Converters (DAC) | 6 | Active | ||