A
Analog Devices Inc./Maxim Integrated
| Series | Category | # Parts | Status | Description |
|---|---|---|---|---|
| Part | Spec A | Spec B | Spec C | Spec D | Description |
|---|---|---|---|---|---|
| Series | Category | # Parts | Status | Description |
|---|---|---|---|---|
| Part | Spec A | Spec B | Spec C | Spec D | Description |
|---|---|---|---|---|---|
| Part | Category | Description |
|---|---|---|
Analog Devices Inc./Maxim Integrated LTC1879EGN#TRUnknown | Integrated Circuits (ICs) | IC REG BUCK ADJ 1.2A 16SSOP |
Analog Devices Inc./Maxim Integrated LTC2208CUP#TRUnknown | Integrated Circuits (ICs) | IC ADC 16BIT 130MSPS 64-QFN |
Analog Devices Inc./Maxim Integrated ADP2108ACBZ-1.1-R7Obsolete | Integrated Circuits (ICs) | IC REG BUCK 1.1V 600MA 5WLCSP |
Analog Devices Inc./Maxim Integrated EV1HMC832ALP6GObsolete | Development Boards Kits Programmers | EVAL BOARD FOR HMC832ALP6GE |
Analog Devices Inc./Maxim Integrated LTC488ISWUnknown | Integrated Circuits (ICs) | IC LINE RCVR RS485 QUAD 16-SOIC |
Analog Devices Inc./Maxim Integrated LTC6946IUFD-2Obsolete | Integrated Circuits (ICs) | IC CLK/FREQ SYNTH 28QFN |
Analog Devices Inc./Maxim Integrated MAX5556ESA+TObsolete | Integrated Circuits (ICs) | IC DAC/AUDIO 16BIT 50K 8SOIC |
Analog Devices Inc./Maxim Integrated EVAL-FLTR-LD-1RZUnknown | Unclassified | EVAL BRD FOR AD800 SERIES |
Analog Devices Inc./Maxim Integrated | Development Boards Kits Programmers | BOARD EVAL FOR AD9963 |
Analog Devices Inc./Maxim Integrated LTC1296CCSW#TRUnknown | Integrated Circuits (ICs) | IC DATA ACQ SYS 12BIT 5V 20SOIC |
| Series | Category | # Parts | Status | Description |
|---|---|---|---|---|
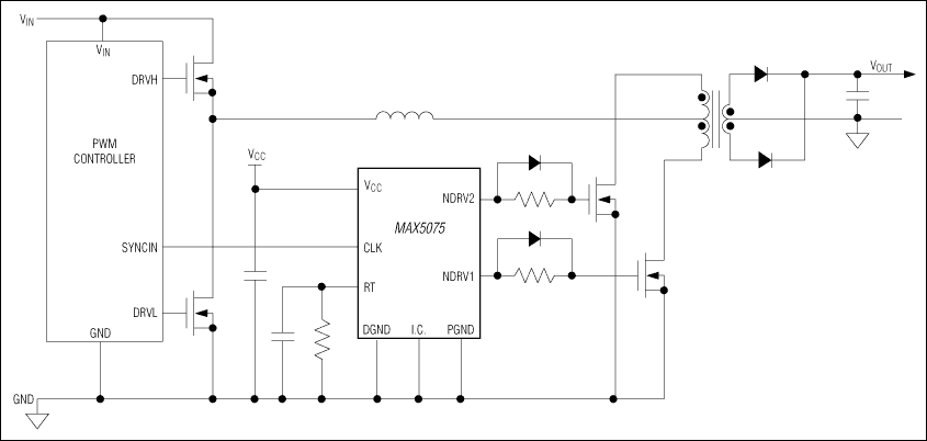
MAX5075Push-Pull FET Driver with Integrated Oscillator and Clock Output | Gate Drivers | 6 | Active | The MAX5075 is a +4.5V to +15V push-pull, current-fed topology driver subsystem with an integrated oscillator for use in telecom module power supplies. The device drives two MOSFETs connected to a center-tapped transformer primary providing secondary-side, isolated, negative or positive voltages. This device features a programmable, accurate, integrated oscillator with a synchronizing clock output that synchronizes an external PWM regulator. A single external resistor programs the internal oscillator frequency from 50kHz to 1.5MHz.The MAX5075 incorporates a dual MOSFET driver with ±3A peak drive currents and 50% duty cycle. The MOSFET driver generates complementary signals to drive external ground-referenced n-channel MOSFETs.The MAX5075 is available with a clock output frequency to MOSFET driver frequency ratio of 1x, 2x, and 4x. The MAX5075 is available in a thermally enhanced 8-pin µMAX® package and is specified over the -40°C to +125°C operating temperature range.ApplicationsCurrent-Fed, High-Efficiency Power-Supply ModulesPower-Supply Building SubsystemsPush-Pull Driver Subsystems |
| Power Management (PMIC) | 2 | Active | ||
MAX50784A, 20ns, MOSFET Driver | Integrated Circuits (ICs) | 4 | NRND | The MAX5078A/MAX5078B high-speed MOSFET drivers source and sink up to 4A peak current. These devices feature a fast 20ns propagation delay and 20ns rise and fall times while driving a 5000pF capacitive load. Propagation delay time is minimized and matched between the inverting and noninverting inputs. High sourcing/sinking peak currents, low propagation delay, and thermally enhanced packages make the MAX5078A/MAX5078B ideal for high-frequency and high-power circuits.The MAX5078A/MAX5078B operate from a 4V to 15V single power supply and consume 40µA (typ) of supply current when not switching. These devices have an internal logic circuitry that prevents shoot-through during output state changes to minimize the operating current at a high switching frequency. The logic inputs are protected against voltage spikes up to +18V, regardless of the VDDvoltage. The MAX5078A has CMOS input logic levels while the MAX5078B has TTL-compatible input logic levels.The MAX5078A/MAX5078B feature both inverting and noninverting inputs for greater flexibility in controlling the MOSFET. They are available in a 6-pin TDFN (3mm x 3mm) package and operate over the automotive temperature range of -40°C to +125°C.ApplicationsDC-DC ConvertersMotor ControlPower MOSFET SwitchingPower-Supply ModulesSwitch-Mode Power Supplies |
| Integrated Circuits (ICs) | 3 | Active | ||
| Digital to Analog Converters (DAC) | 1 | Obsolete | ||
| Data Acquisition | 16 | Active | ||
| Evaluation Boards | 3 | Active | ||
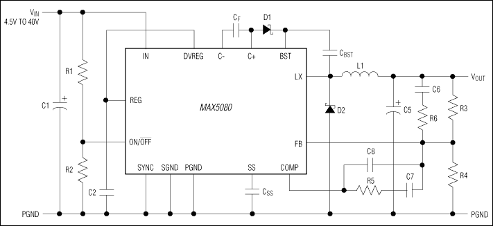
MAX50811A, 40V, MAXPower Step-Down DC-DC Converters | Voltage Regulators - DC DC Switching Regulators | 4 | Active | The MAX5080/MAX5081 are 250kHz PWM step-down DC-DC converters with an on-chip, 0.3Ω high-side switch. The input voltage range is 4.5V to 40V for the MAX5080 and 7.5V to 40V for the MAX5081. The output is adjustable from 1.23V to 32V and can deliver up to 1A of load current.Both devices utilize a voltage-mode control scheme for good noise immunity in the high-voltage switching environment and offer external compensation allowing for maximum flexibility with a wide selection of inductor values and capacitor types. The switching frequency is internally fixed at 250kHz and can be synchronized to an external clock signal through the SYNC input. Light load efficiency is improved by automatically switching to a pulse-skip mode.All devices include programmable undervoltage lockout and soft-start. Protection features include cycle-by-cycle current limit, hiccup-mode output short-circuit protection, and thermal shutdown. Both devices are available in a space-saving, high-power (2.7W), 16-pin TQFN package and are rated for operation over the -40°C to +125°C temperature range.ApplicationsAutomotiveDistributed PowerFireWire® Power SuppliesIndustrial |
| Voltage Regulators - DC DC Switching Regulators | 4 | Active | ||
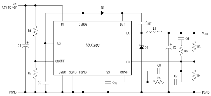
MAX50831.5A, 40V, MAXPower Step-Down DC-DC Converters | Power Management (PMIC) | 2 | Active | The MAX5082/MAX5083 are 250kHz PWM step-down DC-DC converters with an on-chip, 0.3Ω high-side switch. The input voltage range is 4.5V to 40V for the MAX5082 and 7.5V to 40V for the MAX5083. The output is adjustable from 1.23V to 32V and can deliver up to 1.5A of load current.Both devices utilize a voltage-mode control scheme for good noise immunity in the high-voltage switching environment and offer external compensation allowing for maximum flexibility with a wide selection of inductor values and capacitor types. The switching frequency is internally fixed at 250kHz and can be synchronized to an external clock signal through the SYNC input. Light load efficiency is improved by automatically switching to a pulse-skip mode.All devices include programmable undervoltage lockout and soft-start. Protection features include cycle-by-cycle current limit, hiccup-mode output short-circuit protection, and thermal shutdown. Both devices are available in a space-saving, high-power (2.7W), 16-pin TQFN package and are rated for operation over the -40°C to +125°C temperature range.ApplicationsDistributed PowerFireWire® Power SuppliesIndustrial |