A
Analog Devices Inc./Maxim Integrated
| Series | Category | # Parts | Status | Description |
|---|---|---|---|---|
| Part | Spec A | Spec B | Spec C | Spec D | Description |
|---|---|---|---|---|---|
| Series | Category | # Parts | Status | Description |
|---|---|---|---|---|
| Part | Spec A | Spec B | Spec C | Spec D | Description |
|---|---|---|---|---|---|
| Part | Category | Description |
|---|---|---|
Analog Devices Inc./Maxim Integrated LTC1879EGN#TRUnknown | Integrated Circuits (ICs) | IC REG BUCK ADJ 1.2A 16SSOP |
Analog Devices Inc./Maxim Integrated LTC2208CUP#TRUnknown | Integrated Circuits (ICs) | IC ADC 16BIT 130MSPS 64-QFN |
Analog Devices Inc./Maxim Integrated ADP2108ACBZ-1.1-R7Obsolete | Integrated Circuits (ICs) | IC REG BUCK 1.1V 600MA 5WLCSP |
Analog Devices Inc./Maxim Integrated EV1HMC832ALP6GObsolete | Development Boards Kits Programmers | EVAL BOARD FOR HMC832ALP6GE |
Analog Devices Inc./Maxim Integrated LTC488ISWUnknown | Integrated Circuits (ICs) | IC LINE RCVR RS485 QUAD 16-SOIC |
Analog Devices Inc./Maxim Integrated LTC6946IUFD-2Obsolete | Integrated Circuits (ICs) | IC CLK/FREQ SYNTH 28QFN |
Analog Devices Inc./Maxim Integrated MAX5556ESA+TObsolete | Integrated Circuits (ICs) | IC DAC/AUDIO 16BIT 50K 8SOIC |
Analog Devices Inc./Maxim Integrated EVAL-FLTR-LD-1RZUnknown | Unclassified | EVAL BRD FOR AD800 SERIES |
Analog Devices Inc./Maxim Integrated | Development Boards Kits Programmers | BOARD EVAL FOR AD9963 |
Analog Devices Inc./Maxim Integrated LTC1296CCSW#TRUnknown | Integrated Circuits (ICs) | IC DATA ACQ SYS 12BIT 5V 20SOIC |
| Series | Category | # Parts | Status | Description |
|---|---|---|---|---|
| Integrated Circuits (ICs) | 1 | Obsolete | ||
| Integrated Circuits (ICs) | 10 | Active | ||
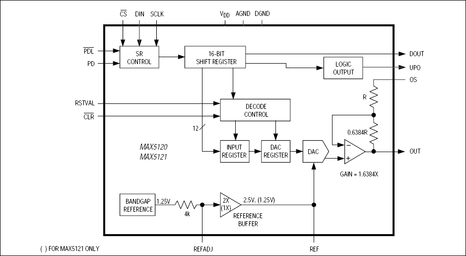
MAX5120+3V/+5V, 12-Bit, Serial, Voltage-Output DACs with Internal Reference | Digital to Analog Converters (DAC) | 5 | Active | The MAX5120/MAX5121 are low-power, 12-bit, voltage-output digital-to-analog converters (DACs) with an internal precision bandgap reference and an output amplifier. The MAX5120 operates on a +5V supply with an internal amplifier reference of +2.5V and is capable of a +4.095V full-scale output range. The MAX5121, operating on +3V, delivers its +2.0475V full-scale output with an internal precision reference of +1.25V. If necessary, the user can override the internal, < 10ppm/°C voltage reference with an external reference. Both devices draw only 500µA of supply current, which reduces to 3µA in power-down mode. In addition, their power-up reset feature allows for a user-selectable initial output state of either 0V or midscale and minimizes output voltage glitches during power-up.The serial interface is compatible with SPI™, QSPI™ and MICROWIRE™, which makes the MAX5120/MAX5121 suitable for cascading multiple devices. Each DAC has a double-buffered input organized as an input register followed by a DAC register. A 16-bit shift register loads data into the input register. The DAC register may be updated independently or simultaneously with the input register.Both devices are available in a 16-pin QSOP package and are specified for the extended industrial (-40°C to +85°C) temperature range. For pin-compatible 14-bit upgrades, see the MAX5170/MAX5172 data sheet; for pin-compatible 13-bit versions, see the MAX5130/MAX5131 data sheet.ApplicationsµP-Controlled SystemsAutomated Test Equipment (ATE)Digital Gain and Offset ControlIndustrial Process ControlsMotion Control |
MAX5121+3V/+5V, 12-Bit, Serial, Voltage-Output DACs with Internal Reference | Data Acquisition | 5 | Active | The MAX5120/MAX5121 are low-power, 12-bit, voltage-output digital-to-analog converters (DACs) with an internal precision bandgap reference and an output amplifier. The MAX5120 operates on a +5V supply with an internal amplifier reference of +2.5V and is capable of a +4.095V full-scale output range. The MAX5121, operating on +3V, delivers its +2.0475V full-scale output with an internal precision reference of +1.25V. If necessary, the user can override the internal, < 10ppm/°C voltage reference with an external reference. Both devices draw only 500µA of supply current, which reduces to 3µA in power-down mode. In addition, their power-up reset feature allows for a user-selectable initial output state of either 0V or midscale and minimizes output voltage glitches during power-up.The serial interface is compatible with SPI™, QSPI™ and MICROWIRE™, which makes the MAX5120/MAX5121 suitable for cascading multiple devices. Each DAC has a double-buffered input organized as an input register followed by a DAC register. A 16-bit shift register loads data into the input register. The DAC register may be updated independently or simultaneously with the input register.Both devices are available in a 16-pin QSOP package and are specified for the extended industrial (-40°C to +85°C) temperature range. For pin-compatible 14-bit upgrades, see the MAX5170/MAX5172 data sheet; for pin-compatible 13-bit versions, see the MAX5130/MAX5131 data sheet.ApplicationsµP-Controlled SystemsAutomated Test Equipment (ATE)Digital Gain and Offset ControlIndustrial Process ControlsMotion Control |
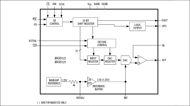
MAX5122+5V/+3V, 12-Bit, Serial, Force/Sense DACs with 10ppm/°C Internal Reference | Integrated Circuits (ICs) | 3 | Active | The MAX5122/MAX5123 low-power, 12-bit, voltage-output, digital-to-analog converters (DACs) feature an internal precision bandgap reference and output amplifier. The MAX5122 operates on a single +5V supply with an internal +2.5V reference, and offers a configurable output amplifier. If necessary, the user can override the on-chip, <10ppm/°C voltage reference with an external reference. The MAX5123 has the same features as the MAX5122 but operates from a single +3V supply and has an internal +1.25V precision reference. The user-accessible inverting input and output of the amplifier allows specific gain configurations, remote sensing, and high output drive capability for a wide range of force/sense applications. Both devices draw only 500µA of supply current, which reduces to 3µA in power-down mode. In addition, their power-up reset feature allows for a user-selectable initial output state of either 0V or midscale and reduces output glitches during power-up.The serial interface is compatible with SPI™, QSPI™, and MICROWIRE™, which makes the MAX5122/MAX5123 suitable for cascading multiple devices. Each DAC has a double-buffered input organized as an input register followed by a DAC register. A 16-bit shift register loads data into the input register. The DAC register may be updated independently or simultaneously with the input register. Both devices are available in a 16-pin QSOP package and are specified for the extended-industrial (-40°C to +85°C) operating temperature range. For pin-compatible 14-bit upgrades, see the MAX5171/MAX5173 data sheet; for the pin-compatible 13-bit version, see the MAX5132/MAX5133 data sheet.ApplicationsAutomated Test Equipment (ATE)Digital Gain and Offset ControlGeneral PurposeIndustrial Process ControlsMotion Control |
| Digital to Analog Converters (DAC) | 6 | Active | ||
| Data Acquisition | 1 | Active | ||
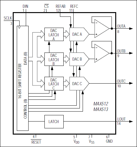
MAX513Pin-/Software-Compatible, 16-/12-Bit, Voltage-Output DACs | Development Boards, Kits, Programmers | 7 | Active | The MAX512/MAX513 contain three 8-bit, voltage-output digital-to-analog converters (DAC A, DAC B, and DAC C). Output buffer amplifiers for DACs A and B provide voltage outputs while reducing external component count. The output buffer for DAC A can source or sink 5mA to within 0.5V of VDDor VSS. The buffer for DAC B can source or sink 0.5mA to within 0.5V of VDDor VSS. DAC C is unbuffered, providing a third voltage output with increased accuracy. The MAX512 operates with a single +5V ±10% supply, and the MAX513 operates with a +2.7V to +3.6V supply. Both devices can also operate with split supplies.The 3-wire serial interface has a maximum operating frequency of 5MHz and is compatible with SPI™, QSPI™, and Microwire™. The serial input shift register is 16 bits long and consists of 8 bits of DAC input data and 8 bits for DAC selection and shutdown. DAC registers can be loaded independently or in parallel at the positive edge of CS. A latched logic output is also available for auxiliary control.Ultra-low power consumption and small packages (14-pin DIP/SO) make the MAX512/MAX513 ideal for portable and battery-powered applications. Supply current is only 1mA, dropping to less than 1µA in shutdown. Any of the three DACs can be independently shut down. In shutdown mode, the DAC's R-2R ladder network is disconnected from the reference input, minimizing system power consumption.ApplicationsDigital Gain and Offset ControlProgrammable AttenuatorsProgrammable Current SourcesProgrammable Voltage SourcesRF Digitally Adjustable Bias CircuitsVCO Tuning |
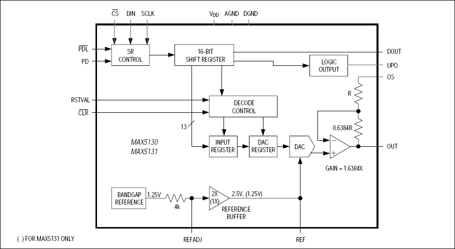
MAX5130+3V/+5V, 13-Bit, Serial, Voltage-Output DACs with Internal Reference | Integrated Circuits (ICs) | 4 | Active | The MAX5130/MAX5131 are low-power, 13-bit, voltage-output digital-to-analog converters (DACs) with an internal precision bandgap reference and output amplifier. The MAX5130 operates on a single +5V supply with an internal reference of +2.5V, and is capable of a +4.0955V full-scale output. If necessary, the user can override the on-chip, <10ppm/°C voltage reference with an external reference. The MAX5131, operating on +3V, delivers its +2.04775V full-scale output with an internal precision reference of +1.25V. Both devices draw only 500µA of supply current, which reduces to 3µA in power-down mode. In addition, their power-up reset feature allows for a user-selectable initial output state of either 0V or midscale and minimizes output voltage glitches during power-up.The serial interface is compatible with SPI™, QSPI™, and MICROWIRE™, which makes the MAX5130/MAX5131 suitable for cascading multiple devices. Each DAC has a double-buffered input organized as an input register followed by a DAC register. A 16-bit shift register loads data into the input register. The DAC register may be updated independently or simultaneously with the input register. Both devices are available in a 16-pin QSOP package and are specified for the extended-industrial (-40°C to +85°C) temperature range. For pin-compatible 14-bit upgrades, see the MAX5170/MAX5172 data sheet; for pin-compatible 12-bit versions, see the MAX5120/ MAX5121 data sheet.ApplicationsAutomated Test Equipment (ATE)Digital Gain and Offset ControlGeneral PurposeIndustrial Process ControlsMotion Control |
| Data Acquisition | 4 | Obsolete | ||