A
Analog Devices Inc./Maxim Integrated
| Series | Category | # Parts | Status | Description |
|---|---|---|---|---|
| Part | Spec A | Spec B | Spec C | Spec D | Description |
|---|---|---|---|---|---|
| Series | Category | # Parts | Status | Description |
|---|---|---|---|---|
| Part | Spec A | Spec B | Spec C | Spec D | Description |
|---|---|---|---|---|---|
| Part | Category | Description |
|---|---|---|
Analog Devices Inc./Maxim Integrated LTC1879EGN#TRUnknown | Integrated Circuits (ICs) | IC REG BUCK ADJ 1.2A 16SSOP |
Analog Devices Inc./Maxim Integrated LTC2208CUP#TRUnknown | Integrated Circuits (ICs) | IC ADC 16BIT 130MSPS 64-QFN |
Analog Devices Inc./Maxim Integrated ADP2108ACBZ-1.1-R7Obsolete | Integrated Circuits (ICs) | IC REG BUCK 1.1V 600MA 5WLCSP |
Analog Devices Inc./Maxim Integrated EV1HMC832ALP6GObsolete | Development Boards Kits Programmers | EVAL BOARD FOR HMC832ALP6GE |
Analog Devices Inc./Maxim Integrated LTC488ISWUnknown | Integrated Circuits (ICs) | IC LINE RCVR RS485 QUAD 16-SOIC |
Analog Devices Inc./Maxim Integrated LTC6946IUFD-2Obsolete | Integrated Circuits (ICs) | IC CLK/FREQ SYNTH 28QFN |
Analog Devices Inc./Maxim Integrated MAX5556ESA+TObsolete | Integrated Circuits (ICs) | IC DAC/AUDIO 16BIT 50K 8SOIC |
Analog Devices Inc./Maxim Integrated EVAL-FLTR-LD-1RZUnknown | Unclassified | EVAL BRD FOR AD800 SERIES |
Analog Devices Inc./Maxim Integrated | Development Boards Kits Programmers | BOARD EVAL FOR AD9963 |
Analog Devices Inc./Maxim Integrated LTC1296CCSW#TRUnknown | Integrated Circuits (ICs) | IC DATA ACQ SYS 12BIT 5V 20SOIC |
| Series | Category | # Parts | Status | Description |
|---|---|---|---|---|
| Integrated Circuits (ICs) | 2 | Active | ||
MAX508565V, 200mA, Low-Quiescent-Current Linear Regulators in TDFN | Integrated Circuits (ICs) | 2 | Active | The MAX5084/MAX5085 high-voltage linear regulators operate from an input voltage range of 6.5V to 65V and deliver up to 200mA of output current. These devices consume only 50µA (typ) of quiescent current with no load and 6µA (typ) in shutdown (EN pulled low). Both devices include a SET input, which when connected to ground, selects a preset output voltage of 5V (MAX5084) or 3.3V (MAX5085). Alternatively, the output voltage can be adjusted from 2.54V to 11V by connecting the SET pin to the regulator's output through a resistive divider network. The MAX5084/MAX5085 also include an OUT_SENSE pin, which allows remote voltage sensing right at the load, thus eliminating the voltage drop caused by the line impedance. Both devices are short-circuit protected and include thermal shutdown.The MAX5084/MAX5085 operate over the -40°C to +125°C automotive temperature range and are available in a space-saving 3mm x 3mm thermally enhanced 6-pin TDFN package.ApplicationsHome SecurityIndustrialTelecom/Networking |
| Power Management (PMIC) | 4 | Active | ||
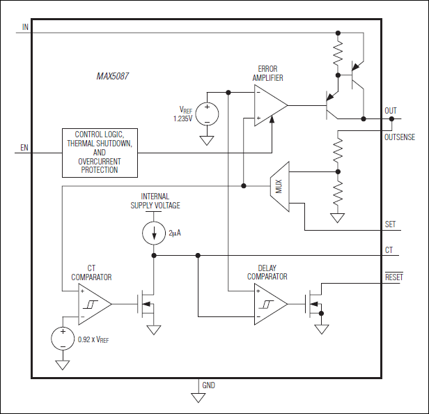
MAX508745V, 400mA, Low-Quiescent-Current Linear Regulator with Adjustable Reset Delay | Power Management (PMIC) | 5 | Active | The MAX5087 high-voltage linear regulator operates from an input voltage of 6.5V to 45V and delivers up to 400mA of output current. The device consumes only 70µA of quiescent current with no load and 11µA in shutdown. The device includes a SET input, that when connected to ground, selects a preset output voltage of 3.3V (MAX5087A) or 5.0V (MAX5087B). Alternatively, the output voltage can be adjusted from 2.5V to 11V by simply connecting SET to the regulator's output through a resistive divider network. The MAX5087 also provides an open-drain, active-low microprocessor (µP) reset output that asserts when the regulator output drops below the preset output voltage threshold. An external capacitor programs the reset timeout period. Other features include an enable input, thermal shutdown, and short-circuit protection.The MAX5087 operates over the automotive temperature range of -40°C to +125°C and is available in a 16-pin TQFN thermally enhanced package.ApplicationsHome Security/SafetyIndustrialNetworking |
| Power Management (PMIC) | 2 | Obsolete | ||
| Power Management (PMIC) | 1 | Obsolete | ||
| Data Acquisition | 23 | Active | ||
MAX50902A, 76V, High-Efficiency MAXPower Step-Down DC-DC Converters | Development Boards, Kits, Programmers | 11 | Active | The MAX5090A/B/C easy-to-use, high-efficiency, high-voltage step-down DC-DC converters operate from an input voltage up to 76V, and consume only 310µA quiescent current at no load. This pulse-width-modulated (PWM) converter operates at a fixed 127kHz switching frequency at heavy loads, and automatically switches to pulse-skipping mode to provide low quiescent current and high efficiency at light loads. The MAX5090 includes internal frequency compensation simplifying circuit implementation. The device can also be synchronized with external system clock frequency in a noise-sensitive application. The MAX5090 uses an internal low on-resistance and a high-voltage DMOS transistor to obtain high efficiency and reduce overall system cost. This device includes undervoltage lockout, cycle-by-cycle current limit, hiccup-mode output short-circuit protection, and overtemperature shutdown.The MAX5090 delivers up to 2A output current. External shutdown is included, featuring 19µA (typ) shutdown current. The MAX5090A/MAX5090B versions have fixed output voltages of 3.3V and 5V, respectively, while the MAX5090C features an adjustable 1.265V to 11V output voltage.The MAX5090 is available in a space-saving 16-pin thin QFN package (5mm x 5mm) and operates over the automotive temperature range (-40°C to +125°C).ApplicationsDistributed PowerIndustrial |
MAX5090C2A, 76V, High-Efficiency MAXPower Step-Down DC-DC Converters | Integrated Circuits (ICs) | 1 | Unknown | The MAX5090A/B/C easy-to-use, high-efficiency, high-voltage step-down DC-DC converters operate from an input voltage up to 76V, and consume only 310µA quiescent current at no load. This pulse-width-modulated (PWM) converter operates at a fixed 127kHz switching frequency at heavy loads, and automatically switches to pulse-skipping mode to provide low quiescent current and high efficiency at light loads. The MAX5090 includes internal frequency compensation simplifying circuit implementation. The device can also be synchronized with external system clock frequency in a noise-sensitive application. The MAX5090 uses an internal low on-resistance and a high-voltage DMOS transistor to obtain high efficiency and reduce overall system cost. This device includes undervoltage lockout, cycle-by-cycle current limit, hiccup-mode output short-circuit protection, and overtemperature shutdown.The MAX5090 delivers up to 2A output current. External shutdown is included, featuring 19µA (typ) shutdown current. The MAX5090A/MAX5090B versions have fixed output voltages of 3.3V and 5V, respectively, while the MAX5090C features an adjustable 1.265V to 11V output voltage.The MAX5090 is available in a space-saving 16-pin thin QFN package (5mm x 5mm) and operates over the automotive temperature range (-40°C to +125°C).ApplicationsDistributed PowerIndustrial |
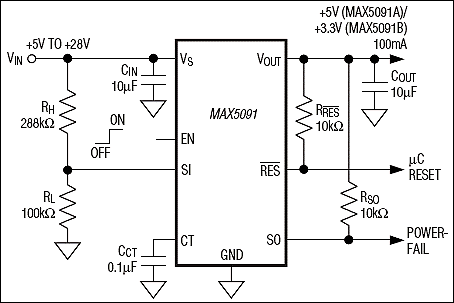
MAX509128V, 100mA, Low-Quiescent-Current LDO with Reset and Power-Fail Input/Output | Voltage Regulators - Linear, Low Drop Out (LDO) Regulators | 6 | Active | The MAX5091 high-voltage linear regulator is designed to operate from a +5V to +28V input voltage, and withstands up to 40V transients. The device consumes only 45µA of quiescent current at 100µA output current. The MAX5091 delivers up to 100mA of output current with low 50mV maximum dropout voltage. The MAX5091 provides an active-low open-drain microprocessor RESET output. The reset timeout period is programmable and can be set with an external capacitor. The MAX5091 includes an uncommitted comparator for input voltage monitoring/power-fail indication. The device is available with a fixed +5V (MAX5091A) or +3.3V (MAX5091B) output. The MAX5091 is short-circuit protected and includes thermal shutdown.The MAX5091 operates over the -40°C to +125°C automotive temperature range and is available in 8-pin, thermally enhanced TDFN and SO-EP packages.ApplicationsHome Security/SafetyIndustrialTelecom/Networking |