A
Analog Devices Inc./Maxim Integrated
| Series | Category | # Parts | Status | Description |
|---|---|---|---|---|
| Part | Spec A | Spec B | Spec C | Spec D | Description |
|---|---|---|---|---|---|
| Series | Category | # Parts | Status | Description |
|---|---|---|---|---|
| Part | Spec A | Spec B | Spec C | Spec D | Description |
|---|---|---|---|---|---|
| Part | Category | Description |
|---|---|---|
Analog Devices Inc./Maxim Integrated LTC1879EGN#TRUnknown | Integrated Circuits (ICs) | IC REG BUCK ADJ 1.2A 16SSOP |
Analog Devices Inc./Maxim Integrated LTC2208CUP#TRUnknown | Integrated Circuits (ICs) | IC ADC 16BIT 130MSPS 64-QFN |
Analog Devices Inc./Maxim Integrated ADP2108ACBZ-1.1-R7Obsolete | Integrated Circuits (ICs) | IC REG BUCK 1.1V 600MA 5WLCSP |
Analog Devices Inc./Maxim Integrated EV1HMC832ALP6GObsolete | Development Boards Kits Programmers | EVAL BOARD FOR HMC832ALP6GE |
Analog Devices Inc./Maxim Integrated LTC488ISWUnknown | Integrated Circuits (ICs) | IC LINE RCVR RS485 QUAD 16-SOIC |
Analog Devices Inc./Maxim Integrated LTC6946IUFD-2Obsolete | Integrated Circuits (ICs) | IC CLK/FREQ SYNTH 28QFN |
Analog Devices Inc./Maxim Integrated MAX5556ESA+TObsolete | Integrated Circuits (ICs) | IC DAC/AUDIO 16BIT 50K 8SOIC |
Analog Devices Inc./Maxim Integrated EVAL-FLTR-LD-1RZUnknown | Unclassified | EVAL BRD FOR AD800 SERIES |
Analog Devices Inc./Maxim Integrated | Development Boards Kits Programmers | BOARD EVAL FOR AD9963 |
Analog Devices Inc./Maxim Integrated LTC1296CCSW#TRUnknown | Integrated Circuits (ICs) | IC DATA ACQ SYS 12BIT 5V 20SOIC |
| Series | Category | # Parts | Status | Description |
|---|---|---|---|---|
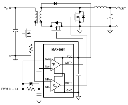
MAX50564A, 20ns, Dual MOSFET Drivers | Integrated Circuits (ICs) | 8 | NRND | The MAX5054–MAX5057 dual, high-speed MOSFET drivers source and sink up to 4A peak current. These devices feature a fast 20ns propagation delay and 20ns rise and fall times while driving a 5000pF capacitive load. Propagation delay time is minimized and matched between the inverting and noninverting inputs and between channels. High sourcing/sinking peak currents, low propagation delay, and thermally enhanced packages make the MAX5054–MAX5057 ideal for high-frequency and high-power circuits.The MAX5054–MAX5057 operate from a 4V to 15V single power supply and consume 40µA (typ) of supply current when not switching. These devices have internal logic circuitry that prevents shoot-through during output state changes to minimize the operating current at high switching frequency. The logic inputs are protected against voltage spikes up to +18V, regardless of the VDDvoltage. The MAX5054A is the only version that has CMOS input logic levels while the MAX5054B/MAX5055/MAX5056/MAX5057 have TTL input logic levels.The MAX5055–MAX5057 provide the combination of dual inverting, dual noninverting, and inverting/noninverting input drivers. The MAX5054 feature both inverting and noninverting inputs per driver for greater flexibility. They are available in 8-pin TDFN (3mm x 3mm), standard SO, and thermally enhanced SO packages. These devices operate over the automotive temperature range of -40°C to +125°C.ApplicationsDC-DC ConvertersMotor ControlPower MOSFET SwitchingPower-Supply ModulesSwitch-Mode Power Supplies |
| Power Management (PMIC) | 5 | NRND | ||
| Power Management (PMIC) | 3 | Obsolete | ||
| Power Management - Specialized | 3 | Obsolete | ||
MAX506Quad, 8-Bit DAC with Rail-to-Rail Outputs | DC/DC & AC/DC (Off-Line) SMPS Evaluation Boards | 19 | Active | The MAX505 and MAX506 are CMOS, quad, 8-bit voltage-output digital-to-analog converters (DACs). The parts operate with a single +5V supply or a dual ±5V supplies. Internal, precision output buffers swing rail-to-rail. The reference input range includes both supply rails. Offset, gain, and linearity are factory calibrated to provide 1 LSB total unadjusted error (TUE) over the full operating temperature range.The MAX505 contains double-buffered logic inputs, which allow all analog outputs to be simultaneously updated using the asynchronous load DAC (active-low LDAC) control signal. The MAX505 also has four separate reference inputs, allowing each DAC’s full-scale range to be independently set. The MAX506 has separate inputs latches for each of its four DACs. Data is transferred to the input latches from a common 8-bit input port. The DACs are individually selected through address inputs A0 and A1, and updated by bringing active-low WR low. All MAX506 DACs share a common reference input. All logic inputs are TTL and +5V CMOS compatible.ApplicationsArbitrary Function GeneratorsAutomatic Test EquipmentDigital Offset/Gain AdjustmentIndustrial Process ControlMinimum Component Count Analog SystemsProgrammable Attenuators |
| Power Management (PMIC) | 6 | Active | ||
| Power Management (PMIC) | 6 | Active | ||
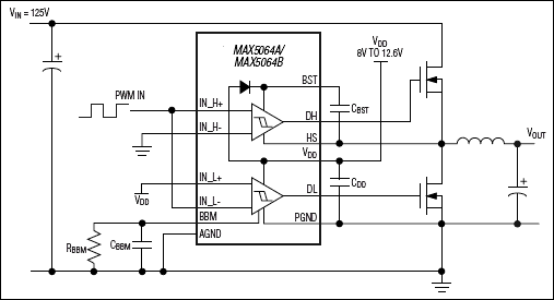
MAX5062125V/2A, High-Speed, Half-Bridge MOSFET Drivers | Integrated Circuits (ICs) | 8 | Active | The MAX5062/MAX5063/MAX5064 high-frequency, 125V half-bridge, n-channel MOSFET drivers drive high-and low-side MOSFETs in high-voltage applications. These drivers are independently controlled and their 35ns typical propagation delay, from input to output, are matched to within 3ns (typ). The high-voltage operation with very low and matched propagation delay between drivers, and high source/sink current capabilities in a thermally enhanced package make these devices suitable for the high-power, high-frequency telecom power converters. The 125V maximum input voltage range provides plenty of margin over the 100V input transient requirement of telecom standards. A reliable on-chip bootstrap diode connected between VDDand BST eliminates the need for an external discrete diode.The MAX5062A/C and the MAX5063A/C offer both noninverting drivers (see theSelector Guideof the full data sheet). The MAX5062B/D and the MAX5063B/D offer a noninverting high-side driver and an inverting low-side driver. The MAX5064A/B offer two inputs per driver that can be either inverting or noninverting. The MAX5062A/B/C/D and the MAX5064A feature CMOS (VDD/ 2) logic inputs. The MAX5063A/B/C/D and the MAX5064B feature TTL logic inputs. The MAX5064A/B include a break-before-make adjustment input that sets the dead time between drivers from 16ns to 95ns. The drivers are available in the industry-standard 8-pin SO footprint and pin configuration, and a thermally enhanced 8-pin SO and 12-pin (4mm x 4mm) thin QFN packages. All devices operate over the -40°C to +125°C automotive temperature range.ApplicationsActive-Clamp Forward ConvertersFull-Bridge ConvertersMotor ControlPower-Supply ModulesTelecom Half-Bridge Power SuppliesTwo-Switch Forward Converters |
MAX5063125V/2A, High-Speed, Half-Bridge MOSFET Drivers | Gate Drivers | 13 | Active | The MAX5062/MAX5063/MAX5064 high-frequency, 125V half-bridge, n-channel MOSFET drivers drive high-and low-side MOSFETs in high-voltage applications. These drivers are independently controlled and their 35ns typical propagation delay, from input to output, are matched to within 3ns (typ). The high-voltage operation with very low and matched propagation delay between drivers, and high source/sink current capabilities in a thermally enhanced package make these devices suitable for the high-power, high-frequency telecom power converters. The 125V maximum input voltage range provides plenty of margin over the 100V input transient requirement of telecom standards. A reliable on-chip bootstrap diode connected between VDDand BST eliminates the need for an external discrete diode.The MAX5062A/C and the MAX5063A/C offer both noninverting drivers (see theSelector Guideof the full data sheet). The MAX5062B/D and the MAX5063B/D offer a noninverting high-side driver and an inverting low-side driver. The MAX5064A/B offer two inputs per driver that can be either inverting or noninverting. The MAX5062A/B/C/D and the MAX5064A feature CMOS (VDD/ 2) logic inputs. The MAX5063A/B/C/D and the MAX5064B feature TTL logic inputs. The MAX5064A/B include a break-before-make adjustment input that sets the dead time between drivers from 16ns to 95ns. The drivers are available in the industry-standard 8-pin SO footprint and pin configuration, and a thermally enhanced 8-pin SO and 12-pin (4mm x 4mm) thin QFN packages. All devices operate over the -40°C to +125°C automotive temperature range.ApplicationsActive-Clamp Forward ConvertersFull-Bridge ConvertersMotor ControlPower-Supply ModulesTelecom Half-Bridge Power SuppliesTwo-Switch Forward Converters |
MAX5064125V/2A, High-Speed, Half-Bridge MOSFET Drivers | Power Management (PMIC) | 7 | Active | The MAX5062/MAX5063/MAX5064 high-frequency, 125V half-bridge, n-channel MOSFET drivers drive high-and low-side MOSFETs in high-voltage applications. These drivers are independently controlled and their 35ns typical propagation delay, from input to output, are matched to within 3ns (typ). The high-voltage operation with very low and matched propagation delay between drivers, and high source/sink current capabilities in a thermally enhanced package make these devices suitable for the high-power, high-frequency telecom power converters. The 125V maximum input voltage range provides plenty of margin over the 100V input transient requirement of telecom standards. A reliable on-chip bootstrap diode connected between VDDand BST eliminates the need for an external discrete diode.The MAX5062A/C and the MAX5063A/C offer both noninverting drivers (see theSelector Guideof the full data sheet). The MAX5062B/D and the MAX5063B/D offer a noninverting high-side driver and an inverting low-side driver. The MAX5064A/B offer two inputs per driver that can be either inverting or noninverting. The MAX5062A/B/C/D and the MAX5064A feature CMOS (VDD/ 2) logic inputs. The MAX5063A/B/C/D and the MAX5064B feature TTL logic inputs. The MAX5064A/B include a break-before-make adjustment input that sets the dead time between drivers from 16ns to 95ns. The drivers are available in the industry-standard 8-pin SO footprint and pin configuration, and a thermally enhanced 8-pin SO and 12-pin (4mm x 4mm) thin QFN packages. All devices operate over the -40°C to +125°C automotive temperature range.ApplicationsActive-Clamp Forward ConvertersFull-Bridge ConvertersMotor ControlPower-Supply ModulesTelecom Half-Bridge Power SuppliesTwo-Switch Forward Converters |