A
Analog Devices Inc./Maxim Integrated
| Series | Category | # Parts | Status | Description |
|---|---|---|---|---|
| Part | Spec A | Spec B | Spec C | Spec D | Description |
|---|---|---|---|---|---|
| Series | Category | # Parts | Status | Description |
|---|---|---|---|---|
| Part | Spec A | Spec B | Spec C | Spec D | Description |
|---|---|---|---|---|---|
| Part | Category | Description |
|---|---|---|
Analog Devices Inc./Maxim Integrated LTC1879EGN#TRUnknown | Integrated Circuits (ICs) | IC REG BUCK ADJ 1.2A 16SSOP |
Analog Devices Inc./Maxim Integrated LTC2208CUP#TRUnknown | Integrated Circuits (ICs) | IC ADC 16BIT 130MSPS 64-QFN |
Analog Devices Inc./Maxim Integrated ADP2108ACBZ-1.1-R7Obsolete | Integrated Circuits (ICs) | IC REG BUCK 1.1V 600MA 5WLCSP |
Analog Devices Inc./Maxim Integrated EV1HMC832ALP6GObsolete | Development Boards Kits Programmers | EVAL BOARD FOR HMC832ALP6GE |
Analog Devices Inc./Maxim Integrated LTC488ISWUnknown | Integrated Circuits (ICs) | IC LINE RCVR RS485 QUAD 16-SOIC |
Analog Devices Inc./Maxim Integrated LTC6946IUFD-2Obsolete | Integrated Circuits (ICs) | IC CLK/FREQ SYNTH 28QFN |
Analog Devices Inc./Maxim Integrated MAX5556ESA+TObsolete | Integrated Circuits (ICs) | IC DAC/AUDIO 16BIT 50K 8SOIC |
Analog Devices Inc./Maxim Integrated EVAL-FLTR-LD-1RZUnknown | Unclassified | EVAL BRD FOR AD800 SERIES |
Analog Devices Inc./Maxim Integrated | Development Boards Kits Programmers | BOARD EVAL FOR AD9963 |
Analog Devices Inc./Maxim Integrated LTC1296CCSW#TRUnknown | Integrated Circuits (ICs) | IC DATA ACQ SYS 12BIT 5V 20SOIC |
| Series | Category | # Parts | Status | Description |
|---|---|---|---|---|
| Interface | 1 | Obsolete | ||
MAX494Single/Dual/Quad, Micropower, Single-Supply, Rail-to-Rail Op Amps | Integrated Circuits (ICs) | 12 | Active | The dual MAX492, quad MAX494, and single MAX495 operational amplifiers combine excellent DC accuracy with rail-to-rail operation at the input and output. Since the common-mode voltage extends from VCCto VEE, the devices can operate from either a single supply (+2.7V to +6V) or split supplies (±1.35V to ±3V). Each op amp requires less than 150µA supply current. Even with this low current, the op amps are capable of driving a 1kΩ load, and the input referred voltage noise is only 25nV/√Hz. In addition, these op amps can drive loads in excess of 1nF.The precision performance of the MAX492/MAX494/MAX495, combined with their wide input and output dynamic range, low-voltage single-supply operation, and very low supply current, makes them an ideal choice for battery-operated equipment and other low-voltage applications. The MAX492/MAX494/MAX495 are available in DIP and SO packages in the industry-standard op-amp pin configurations. The MAX495 is also available in the smallest 8-pin SO: the µMAX® package.ApplicationsBattery-Powered ApplicationsData AcquisitionLow-Voltage ApplicationsPortable EquipmentSignal Conditioning |
MAX4940Dual/Quad, Unipolar/Bipolar, High-Voltage Digital Pulsers | Development Boards, Kits, Programmers | 6 | Active | The MAX4940/MAX4940A integrated circuits generate high-voltage, high-frequency, unipolar or bipolar pulses from low-voltage logic inputs. These quad/dual pulsers feature independent logic inputs, independent high-voltage pulser outputs with active clamps and independent high-voltage supply inputs.The MAX4940/MAX4940A feature quad, high-voltage pulsers with 8.5Ω output impedance for the high-voltage outputs and a 21Ω impedance for the active clamp. The high-voltage outputs can provide 2.0A (typ) output current. All devices use two logic inputs per channel to control the positive and negative pulses. The MAX4940/MAX4940A have a dedicated input to control the active clamp. All devices feature an independent enable input EN. All digital inputs are CMOS compatible (see the Ordering Information/Selector Guide in the full data sheet).The MAX4940/MAX4940A are available in a 56-pin, 8mm x 8mm, TQFN exposed pad package and are specified over the 0°C to +70°C commercial temperature range.Warning:Exercise caution. The MAX4940/MAX4940A are designed to operate with high voltages.ApplicationsCleaning EquipmentFlaw DetectionPiezoelectric DriversTest InstrumentsUltrasound Medical Imaging |
| Power Management (PMIC) | 6 | Active | ||
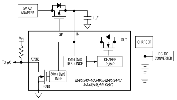
MAX4945Overvoltage-Protection Controllers with Internal FET | Integrated Circuits (ICs) | 6 | Active | The MAX4943–MAX4946/MAX4949 family of overvoltage-protection devices feature a low 80mΩ (typ) RONinternal FET and protect low-voltage systems against voltage faults up to +28V. These devices also drive an optional external pFET to protect down to -28V when connected to a load with reverse current protection. When the input voltage exceeds the overvoltage threshold, the internal FET is turned off to prevent damage to the protected components.All switches feature a minimum 1.2A current-limit protection. During a short-circuit occurrence, the MAX4944B and MAX4945B place the switch in a latchoff state where the switch turns off and remains off. For the autoretry devices, the switch turns off and continuously checks after a 15ms (typ) retry time.The overvoltage thresholds (OVLO) are preset to 7.4V, 6.35V, 5.8V, 4.56V, or 8.9V. The undervoltage-lockout (UVLO) thresholds are preset to 2.45V and 4.15V. When the input voltage drops below the undervoltagelockout (UVLO) threshold, the devices enter a lowcurrent standby mode. (See theOrdering Information/Selector Guidein the full data sheet for more details on UVLO/OVLO).All devices are offered in a small, 8-pin µDFN (2mm x 2mm) package and are specified for operation over the -40°C to +85°C temperature range.ApplicationsCell PhonesDigital Still CamerasMP3 PlayersPDAs and Palmtop Devices |
| Power Management - Specialized | 1 | Active | ||
| Integrated Circuits (ICs) | 4 | Active | ||
| Analog Switches, Multiplexers, Demultiplexers | 5 | Active | ||
| Instrumentation, OP Amps, Buffer Amps | 14 | Obsolete | ||
MAX4950Dual PCI Express Equalizer/Redriver | Signal Buffers, Repeaters, Splitters | 4 | Active | The MAX4950A dual PCI Express® (PCIe) equalizer/redriver operates from a single +3.3V supply. This device improves signal integrity at the receiver through programmable input equalization and redrive circuitry with output deemphasis to correct for high-frequency losses. This device permits optimal placement of key PCIe components and longer runs of stripline, microstrip, or cable.The MAX4950A contains two identical channels capable of equalizing PCIe Gen I (2.5GT/s) and Gen II (5.0GT/s) signals. The MAX4950A features electrical idle and receiver detection on each channel and a power-saving mode.The MAX4950A is available in a small 36-pin (6.0mm x 6.0mm) TQFN package with flowthrough traces for optimal layout and minimal space requirements. The MAX4950A is specified over the 0°C to +70°C commercial operating temperature range.ApplicationsCommunications SwitchersComputersExternal Graphics ApplicationsIndustrial PCsServersStorage Area NetworksTest Equipment |