A
Analog Devices Inc./Maxim Integrated
| Series | Category | # Parts | Status | Description |
|---|---|---|---|---|
| Part | Spec A | Spec B | Spec C | Spec D | Description |
|---|---|---|---|---|---|
| Series | Category | # Parts | Status | Description |
|---|---|---|---|---|
| Part | Spec A | Spec B | Spec C | Spec D | Description |
|---|---|---|---|---|---|
| Part | Category | Description |
|---|---|---|
Analog Devices Inc./Maxim Integrated LTC1879EGN#TRUnknown | Integrated Circuits (ICs) | IC REG BUCK ADJ 1.2A 16SSOP |
Analog Devices Inc./Maxim Integrated LTC2208CUP#TRUnknown | Integrated Circuits (ICs) | IC ADC 16BIT 130MSPS 64-QFN |
Analog Devices Inc./Maxim Integrated ADP2108ACBZ-1.1-R7Obsolete | Integrated Circuits (ICs) | IC REG BUCK 1.1V 600MA 5WLCSP |
Analog Devices Inc./Maxim Integrated EV1HMC832ALP6GObsolete | Development Boards Kits Programmers | EVAL BOARD FOR HMC832ALP6GE |
Analog Devices Inc./Maxim Integrated LTC488ISWUnknown | Integrated Circuits (ICs) | IC LINE RCVR RS485 QUAD 16-SOIC |
Analog Devices Inc./Maxim Integrated LTC6946IUFD-2Obsolete | Integrated Circuits (ICs) | IC CLK/FREQ SYNTH 28QFN |
Analog Devices Inc./Maxim Integrated MAX5556ESA+TObsolete | Integrated Circuits (ICs) | IC DAC/AUDIO 16BIT 50K 8SOIC |
Analog Devices Inc./Maxim Integrated EVAL-FLTR-LD-1RZUnknown | Unclassified | EVAL BRD FOR AD800 SERIES |
Analog Devices Inc./Maxim Integrated | Development Boards Kits Programmers | BOARD EVAL FOR AD9963 |
Analog Devices Inc./Maxim Integrated LTC1296CCSW#TRUnknown | Integrated Circuits (ICs) | IC DATA ACQ SYS 12BIT 5V 20SOIC |
| Series | Category | # Parts | Status | Description |
|---|---|---|---|---|
| Integrated Circuits (ICs) | 1 | Active | ||
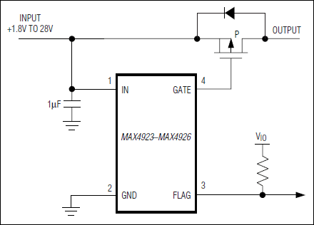
MAX4925Overvoltage Protectors with External pFET | Integrated Circuits (ICs) | 1 | Active | The MAX4923–MAX4926 overvoltage protection (OVP) controllers protect low-voltage systems against high-voltage faults of up to +28V with an appropriate external pFET. When the input voltage exceeds the overvoltage lockout (OVLO) threshold, or falls below the undervoltage lockout (UVLO) threshold, these devices turn off the pFET to prevent damage to protected components and issue a flag to notify the processor of a fault condition.The typical overvoltage trip level is set to 7.18V (MAX4923), 6.16V (MAX4924), 5.65V (MAX4925), and 4.46V (MAX4926). The undervoltage trip level is set to 2.44V (typ) for all devices.The input (IN) is ESD protected to ±15kV HBM when bypassed to ground with a 1µF ceramic capacitor. All devices are offered in a small, 6-pin (1.5mm x 1.0mm) µDFN package and are specified over the extended -40°C to +85°C temperature range.ApplicationsCell PhonesDigital Still CamerasMP3 PlayersPDAs and Palmtop Devices |
| Power Management (PMIC) | 1 | Active | ||
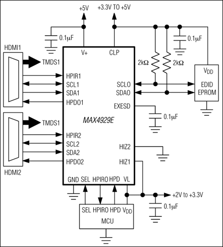
MAX49271000 Base-T, ±15kV ESD Protection LAN Switch | Analog Switches - Special Purpose | 2 | Active | The MAX4927 meets the needs of high-speed differential switching, including that of Gigabit Ethernet (10/100/1000) Base-T switching as well as LVDS and LVPECL switching. The MAX4927 provides enhanced ESD protection up to ±15kV and excellent high-frequency response, making the device especially useful for interfaces that must go to an outside connection.The MAX4927 offers extremely low capacitance (CON), as well as low on-resistance (RON), for low-insertion loss and very wide bandwidth. In addition to the four pairs of DPDT switches, the MAX4927 provides LED switching for laptop computer/docking station use.The MAX4927 is pin-to-pin equivalent to the PI3L500-A and STMUX1000L. The MAX4927 can replace either device in those applications, improving ESD protection and eliminating external ESD components. The MAX4927 is available in a space-saving 56-pin TQFN package and operates over the extended -40°C to +85°C temperature range.ApplicationsBoard-Level Redundancy ProtectionLVDS and LVPECL SwitchingNotebooks and Docking StationsServers and Routers with Ethernet InterfacesSONET/SDH Signal RoutingT3/E3 Redundancy Protection |
| Integrated Circuits (ICs) | 4 | Active | ||
| Linear | 4 | Active | ||
| Integrated Circuits (ICs) | 3 | Active | ||
MAX4936Octal High-Voltage Transmit/Receive Switches | Analog Switches, Multiplexers, Demultiplexers | 4 | Active | The MAX4936–MAX4939 are octal, high-voltage, transmit/receive (T/R) switches. The T/R switches are based on a diode bridge topology, and the amount of current in the diode bridges can be programmed through an SPI™ interface. All devices feature a latch-clear input to asynchronously turn off all T/R switches and put the device into a low-power shutdown mode. The MAX4936/MAX4938 include the T/R switch and grass-clipping diodes, performing both transmit and receive operations. The MAX4937/MAX4939 include just the T/R switch and perform the receive operation only.The MAX4936/MAX4938 transmit path is low impedance during high-voltage transmit and high impedance during low-voltage receive, providing isolation between the transmit and receive circuitry. The high-voltage transmit path is high bandwidth, low distortion, and low jitter.The receive path for all devices is low impedance during low-voltage receive and high impedance during high-voltage transmit, providing protection to the receive circuitry. The low-voltage receive path is high bandwidth, low noise, low distortion, and low jitter. Each T/R switch can be individually programmed on or off, allowing these devices to be used as receive path multiplexers also.The MAX4936/MAX4937 feature clamping diodes to protect the receiver input from voltage spikes due to leakage currents flowing through the T/R switches during transmission. The MAX4938/MAX4939 do not have clamping diodes and rely on clamping diodes integrated in the receiver front end.All the devices are available in a small, 56-pin, 5mm x 11mm TQFN package, and are specified over the commercial 0°C to +70°C temperature range.ApplicationsHigh-Voltage Transmit and Low-Voltage IsolationMedical/Industrial ImagingUltrasound |
| Interface | 2 | Active | ||
MAX4937AOctal High-Voltage Transmit/Receive Switches | Analog Switches - Special Purpose | 2 | Unknown | The MAX4936A/MAX4937A are octal, high-voltage, transmit/receive (T/R) switches. The T/R switches are based on a diode bridge topology, and the amount of current in the diode bridges can be programmed by three digital inputs (S0, S1, and S2). Two control inputs (EN1 and EN2) allow enabling/disabling channels 1–4 and channels 5–8, respectively. The MAX4936A includes the T/R switch and grass-clipping diodes, performing both transmit and receive operations. The MAX4937A includes just the T/R switch and performs the receive operation only.These devices feature low on-impedance in the entire ultrasound frequency range with extremely low power dissipation of 15mW (typ) per channel.The receive path for both devices is low impedance during low-voltage receive and high impedance during high-voltage transmit, providing protection to the receive circuitry. The low-voltage receive path is high bandwidth, low noise, low distortion, and low jitter.The MAX4936A SWC_ pins can be driven with high-voltage signals using the anti-parallel diodes as grass clippers while connecting the SWB_ pins to the low-noise amplifier (LNA). Connecting SWC_ to GND allows the internal anti-parallel diodes to be used as clamps. Grass-clipping diodes can then be connected to SWB_ and the LNA to SWA_.Both devices are available in a small, 42-pin, 3.5mm x 9mm TQFN package, and are specified over the commercial 0°C to +70°C temperature range.ApplicationsHigh-Voltage Transmit and Low-Voltage IsolationMedical/Industrial ImagingUltrasound |