A
Analog Devices Inc./Maxim Integrated
| Series | Category | # Parts | Status | Description |
|---|---|---|---|---|
| Part | Spec A | Spec B | Spec C | Spec D | Description |
|---|---|---|---|---|---|
| Series | Category | # Parts | Status | Description |
|---|---|---|---|---|
| Part | Spec A | Spec B | Spec C | Spec D | Description |
|---|---|---|---|---|---|
| Part | Category | Description |
|---|---|---|
Analog Devices Inc./Maxim Integrated LTC1879EGN#TRUnknown | Integrated Circuits (ICs) | IC REG BUCK ADJ 1.2A 16SSOP |
Analog Devices Inc./Maxim Integrated LTC2208CUP#TRUnknown | Integrated Circuits (ICs) | IC ADC 16BIT 130MSPS 64-QFN |
Analog Devices Inc./Maxim Integrated ADP2108ACBZ-1.1-R7Obsolete | Integrated Circuits (ICs) | IC REG BUCK 1.1V 600MA 5WLCSP |
Analog Devices Inc./Maxim Integrated EV1HMC832ALP6GObsolete | Development Boards Kits Programmers | EVAL BOARD FOR HMC832ALP6GE |
Analog Devices Inc./Maxim Integrated LTC488ISWUnknown | Integrated Circuits (ICs) | IC LINE RCVR RS485 QUAD 16-SOIC |
Analog Devices Inc./Maxim Integrated LTC6946IUFD-2Obsolete | Integrated Circuits (ICs) | IC CLK/FREQ SYNTH 28QFN |
Analog Devices Inc./Maxim Integrated MAX5556ESA+TObsolete | Integrated Circuits (ICs) | IC DAC/AUDIO 16BIT 50K 8SOIC |
Analog Devices Inc./Maxim Integrated EVAL-FLTR-LD-1RZUnknown | Unclassified | EVAL BRD FOR AD800 SERIES |
Analog Devices Inc./Maxim Integrated | Development Boards Kits Programmers | BOARD EVAL FOR AD9963 |
Analog Devices Inc./Maxim Integrated LTC1296CCSW#TRUnknown | Integrated Circuits (ICs) | IC DATA ACQ SYS 12BIT 5V 20SOIC |
| Series | Category | # Parts | Status | Description |
|---|---|---|---|---|
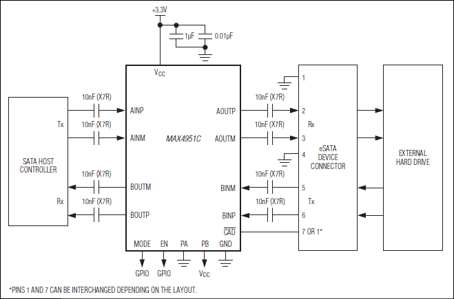
MAX49516Gbps SATA Bidirectional Redriver with Input Equalization, Preemphasis, and Advanced Power Management | Evaluation and Demonstration Boards and Kits | 12 | Active | The MAX4951C dual-channel buffer with input equalization and preemphasis is ideal to redrive internal serial-ATA (SATA) 1i, 2i, and 3i signals as well as eSATA 1m and 2m signals. The device features high electrostatic discharge (ESD) ±8kV Human Body Model (HBM) protection. The device can be placed near a SATA connector on the motherboard to overcome board losses and guarantee SATA compliance. The device is SATA specification version 3.0 (gold standard) compliant and can also be pin-configured for SATA specification version 2.6 (gold standard) compliance.The device features hardware SATA-drive cable detection that automatically places the device into a standby mode that consumes less than 20µA (typ) standby current when no drive is connected. In addition, the device features an independent channel dynamic power-down mode where power consumption is reduced when no input signal is present. The device maintains output common-mode levels to meet internal SATA version 3.0 standards and prevent delays when coming out of low-power mode.The device preserves signal integrity at the receiver by reestablishing full output levels and reducing the total system jitter (TJ) by providing equalization. The device features channel-independent digital preemphasis controls to drive SATA outputs over longer trace lengths to meet internal SATA specifications. SATA out-of-band (OOB) signaling is supported using high-speed out-of-band signal detection on the inputs and squelch on the corresponding outputs. Inputs and outputs are all internally 50Ω terminated and must be AC-coupled to the SATA controller IC and SATA device.The MAX4951C operates from a single +3.3V (typ) supply, is available in a small, 4mm x 4mm, TQFN package with flow-through traces for ease of layout, and is specified over the commercial 0°C to +70°C operating temperature range. The MAX4951C is also pin compatible with the MAX4951BE SATA 6.0Gbps redriver.ApplicationsData Storage/WorkstationsDesktop ComputersDocking StationsLaptop ComputersServers |
MAX4951C6Gbps SATA Bidirectional Redriver with Input Equalization, Preemphasis, and Advanced Power Management | Signal Buffers, Repeaters, Splitters | 1 | Active | The MAX4951C dual-channel buffer with input equalization and preemphasis is ideal to redrive internal serial-ATA (SATA) 1i, 2i, and 3i signals as well as eSATA 1m and 2m signals. The device features high electrostatic discharge (ESD) ±8kV Human Body Model (HBM) protection. The device can be placed near a SATA connector on the motherboard to overcome board losses and guarantee SATA compliance. The device is SATA specification version 3.0 (gold standard) compliant and can also be pin-configured for SATA specification version 2.6 (gold standard) compliance.The device features hardware SATA-drive cable detection that automatically places the device into a standby mode that consumes less than 20µA (typ) standby current when no drive is connected. In addition, the device features an independent channel dynamic power-down mode where power consumption is reduced when no input signal is present. The device maintains output common-mode levels to meet internal SATA version 3.0 standards and prevent delays when coming out of low-power mode.The device preserves signal integrity at the receiver by reestablishing full output levels and reducing the total system jitter (TJ) by providing equalization. The device features channel-independent digital preemphasis controls to drive SATA outputs over longer trace lengths to meet internal SATA specifications. SATA out-of-band (OOB) signaling is supported using high-speed out-of-band signal detection on the inputs and squelch on the corresponding outputs. Inputs and outputs are all internally 50Ω terminated and must be AC-coupled to the SATA controller IC and SATA device.The MAX4951C operates from a single +3.3V (typ) supply, is available in a small, 4mm x 4mm, TQFN package with flow-through traces for ease of layout, and is specified over the commercial 0°C to +70°C operating temperature range. The MAX4951C is also pin compatible with the MAX4951BE SATA 6.0Gbps redriver.ApplicationsData Storage/WorkstationsDesktop ComputersDocking StationsLaptop ComputersServers |
MAX4952Quad Equalized 1.5/3.0/6.0GT/s SAS/SATA Redriver | Interface | 7 | Active | The MAX4952A dual-channel redriver is designed to redrive one full lane of SAS or SATA signals up to 6.0GT/s (gigatransfers per second) and operates from a single +3.3V supply.The MAX4952A features independent input equalization and output preemphasis. The MAX4952A enhances signal integrity at the receiver by equalizing the signal at the input and establishing preemphasis at the output of the device. SAS and SATA OOB (Out-of-Band) signaling is supported using high-speed amplitude detection on the inputs and squelch on the corresponding outputs.Inputs and outputs are all internally 50Ω terminated and must be AC-coupled to the SAS/SATA controller IC and SAS/SATA device.The MAX4952A is available in a small 28-pin, 3.5mm x 5.5mm TQFN package with flowthrough traces for ease of layout. This device is specified over the 0°C to +70°C operating temperature range.ApplicationsData Storage/Work StationsDocking StationsServers |
| Power Management (PMIC) | 3 | Obsolete | ||
| Integrated Circuits (ICs) | 2 | Obsolete | ||
| Power Management - Specialized | 1 | Active | ||
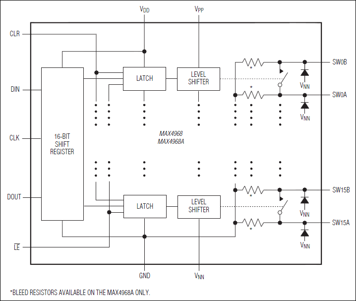
MAX496816-Channel, Linear, High-Voltage Analog Switches in BGA Packages | Interface | 11 | Active | The MAX4968/MAX4968A are 16-channel, high-linearity, high-voltage, bidirectional SPST analog switches with 18Ω (typ) on-resistance. The devices are ideal for use in applications requiring high-voltage switching controlled by a low-voltage control signal, such as ultrasound imaging and printers. The MAX4968A provides integrated 40kΩ (typ) bleed resistors on each switch terminal to discharge capacitive loads. Using HVCMOS technology, these switches combine high-voltage bilateral MOS switches and low-power CMOS logic to provide efficient control of high-voltage analog signals.The MAX4968 is pin-to-pin compatible with the MAX14802 and Supertex HV2601. The MAX4968A is pin-to-pin compatible with the MAX14803 and Supertex HV2701. The only difference is the VPPpositive supply voltage level. The MAX4968/MAX4968A require a low +10V (typ) voltage (VPP), whereas the MAX14802/MAX14803 and HV2601/HV2701 require a high +100V supply voltage.In a typical ultrasound application, these devices do not require a dedicated high-voltage supply that implies a significant simplification of system requirement. The negative voltage supply can be shared with the transmitter, and the positive voltage supply is typically +10V.The devices are available in the 48-pin LQFP package and are specified over the -40°C to +85°C extended temperature range.ApplicationsMedical Ultrasound ImagingNondestructive Testing (NDT)/Industrial Ultrasound ImagingPrinters |
| Interface | 2 | Obsolete | ||
| Uncategorized | 1 | Obsolete | ||
| Power Supply Controllers, Monitors | 2 | Active | ||