| Integrated Circuits (ICs) | 2 | Active | |
| Interface | 2 | Active | |
| Interface | 2 | Active | |
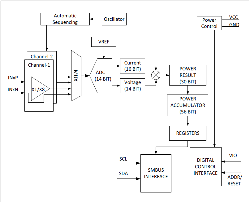
MAX34417SMBus Four-Channel Very Wide Dynamic Range Power Accumulator | Evaluation and Demonstration Boards and Kits | 3 | Active | The MAX34417 is a specialized current and voltage monitor used to determine power consumption of portable systems. The device has a very wide dynamic range (20,000:1) that allows for the accurate measurement of power in such systems. The device is configured and monitored with a standard I2C/SMBus serial interface. The unidirectional current sensor offers precision high-side operation with a low full-scale sense voltage. The device automatically collects the current-sense and voltage samples and then multiplies those values to obtain a power value it then accumulates. Upon a command from the host, the device transfers the accumulated power samples, as well as the accumulation count, to a set of registers accessible by the host. This transfer occurs without missing a sample and allows the host to retrieve the data not in real-time, but at any time interval.ApplicationsServersSmartphonesTabletsUltra Notebooks |
| Integrated Circuits (ICs) | 3 | Active | |
| Integrated Circuits (ICs) | 4 | Active | |
MAX34427SMBus Dual Channel High Dynamic Range Power Accumulator | Integrated Circuits (ICs) | 1 | Active | The MAX34427 is a specialized current, voltage, and power monitor used to determine power consumption of systems. The device has a very wide dynamic range (20,000:1) that allows for the accurate measurement of power in such systems. The device is configured and monitored with a standard I2C/SMBus serial interface. The unidirectional current sensor offers precision high-side operation with a low full-scale sense voltage. The device automatically collects the current-sense and voltage samples and then multiplies those values to obtain a power value it then accumulates. Upon a command from the host, the device transfers the accumulated power samples, as well as the accumulation count, to a set of registers accessible by the host. This transfer occurs without missing a sample and allows the host to retrieve the data not only in real-time, but at any time interval.APPLICATIONSTabletsUltra NotebooksWorkstationsServersVR/AR Headsets |
| Interface | 2 | Active | |
MAX3443E±15kV ESD-Protected, ±60V Fault-Protected, 10Mbps, Fail-Safe RS-485/J1708 Transceivers | Integrated Circuits (ICs) | 9 | Active | The MAX3440E-MAX3444E fault-protected RS-485 and J1708 transceivers feature ±60V protection from signal faults on communication bus lines. Each device contains one differential line driver with three-state output and one differential line receiver with three-state input. The 1/4-unit-load receiver input impedance allows up to 128 transceivers on a single bus. The devices operate from a 5V supply at data rates of up to 10Mbps. True fail-safe inputs guarantee a logic-high receiver output when the receiver inputs are open, shorted, or connected to an idle data line.Hot-swap circuitry eliminates false transitions on the data bus during circuit initialization or connection to a live backplane. Short-circuit current-limiting and thermal shutdown circuitry protect the driver against excessive power dissipation, and on-chip ±15kV ESD protection eliminates costly external protection devices.The MAX3440E-MAX3444E are available in 8-pin SO and PDIP packages and are specified over industrial and automotive temperature ranges.ApplicationsHVAC ControlsIndustrial NetworksRS-422/RS-485 CommunicationsTelecommunication Systems |
| Drivers, Receivers, Transceivers | 2 | Active | |