MAX1909Multichemistry Battery Chargers with Automatic System Power Selector | Power Management (PMIC) | 2 | Active | The MAX1909/MAX8725 highly integrated control ICs simplify construction of accurate and efficient multichemistry battery chargers. The MAX1909/MAX8725 use analog inputs to control charge current and voltage, and can be programmed by a host microcontroller (µC) or hardwired. High efficiency is achieved through use of buck topology with synchronous rectification.The maximum current drawn from the AC adapter is programmable to avoid overloading the AC adapter when supplying the load and the battery charger simultaneously. The MAX1909/MAX8725 provide a digital output that indicates the presence of an AC adapter, and an analog output that monitors the current drawn from the AC adapter. Based on the presence or absence of the AC adapter, the MAX1909/MAX8725 automatically select the appropriate source for supplying power to the system by controlling two external p-channel MOSFETs. Under system control, the MAX1909/MAX8725 allow the battery to undergo a relearning or conditioning cycle in which the battery is completely discharged through the system load and then recharged.The MAX1909 includes a conditioning charge feature while the MAX8725 does not. The MAX1909/MAX8725 are available in space-saving 28-pin, 5mm x 5mm thin QFN packages and operate over the extended -40°C to +85°C temperature range. The MAX1909/MAX8725 are now available in lead-free packages.ApplicationsHandheld Data TerminalsNotebook and Subnotebook Computers |
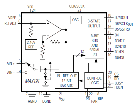
MAX191Ultra-Low-Power, 10Msps, 8-Bit ADC | Data Acquisition | 16 | Active | The MAX191 is a monolithic, CMOS, 12-bit analog-to-digital converter (ADC) featuring differential inputs, track/hold (T/H), internal voltage reference, internal or external clock, and parallel or serial µP interface. The MAX191 has a 7.5µs conversion time, a 2µs acquisition time, and a guaranteed 100ksps sample rate.The MAX191 operates from a single +5V supply or from dual ±5V supplies, allowing ground-referenced bipolar input signals. The device features a logic power-down input, which reduces the 3mA VDDsupply current to 50µA max, including the internal-reference current.Decoupling capacitors are the only external components needed for the power supply and reference. This ADC operates with either an external reference, or an internal reference that features an adjustment input for trimming system gain errors.The MAX191 provides three interface modes: two 8-bit parallel modes, and a serial interface mode that is compatible with SPI™, QSPI™, and MICROWIRE™ serial-interface standards.ApplicationsAutomated Test Equipment (ATE)Battery-Powered Data LoggingData AcquisitionDigital Signal Processing (DSP)Electromechanical SystemsHigh-Accuracy Process ControlPC Pen DigitizersTelecommunications |
MAX19101.5x/2x High-Efficiency White LED Charge Pumps | LED Drivers | 4 | Active | The MAX1910/MAX1912 power LEDs with a regulated output voltage or current (up to 120mA) from an unregulated input supply (2.7V to 5.3V). These are complete DC-DC converters requiring only four small ceramic capacitors and no inductors. Input ripple is minimized by a unique regulation scheme that maintains a fixed 750kHz switching frequency over a wide load range. Also included are logic-level shutdown and soft-start to reduce input current surges at startup.The MAX1910 has two automatically selected operating modes: 1.5x and 2x. 1.5x mode improves efficiency at higher input voltages, while 2x mode maintains regulation at lower input voltages. The MAX1912 operates only in 1.5x mode.The MAX1910 and the MAX1912 are available in a space-saving 10-pin µMAX package.ApplicationsBackup Battery Boost ConvertersCell PhonesDigital Still CamerasMP3 PlayersPDAsWhite LED Backlighting |
| LED Drivers | 2 | Obsolete | |
| LED Drivers | 1 | Active | |
| Development Boards, Kits, Programmers | 8 | Active | |
| Integrated Circuits (ICs) | 3 | Active | |
| Integrated Circuits (ICs) | 1 | Obsolete | |
| Analog to Digital Converters (ADC) | 32 | Active | |
| Voltage Regulators - DC DC Switching Regulators | 3 | Active | |