A
Analog Devices Inc./Maxim Integrated
| Series | Category | # Parts | Status | Description |
|---|---|---|---|---|
| Part | Spec A | Spec B | Spec C | Spec D | Description |
|---|---|---|---|---|---|
| Series | Category | # Parts | Status | Description |
|---|---|---|---|---|
| Part | Spec A | Spec B | Spec C | Spec D | Description |
|---|---|---|---|---|---|
| Part | Category | Description |
|---|---|---|
Analog Devices Inc./Maxim Integrated LTC1879EGN#TRUnknown | Integrated Circuits (ICs) | IC REG BUCK ADJ 1.2A 16SSOP |
Analog Devices Inc./Maxim Integrated LTC2208CUP#TRUnknown | Integrated Circuits (ICs) | IC ADC 16BIT 130MSPS 64-QFN |
Analog Devices Inc./Maxim Integrated ADP2108ACBZ-1.1-R7Obsolete | Integrated Circuits (ICs) | IC REG BUCK 1.1V 600MA 5WLCSP |
Analog Devices Inc./Maxim Integrated EV1HMC832ALP6GObsolete | Development Boards Kits Programmers | EVAL BOARD FOR HMC832ALP6GE |
Analog Devices Inc./Maxim Integrated LTC488ISWUnknown | Integrated Circuits (ICs) | IC LINE RCVR RS485 QUAD 16-SOIC |
Analog Devices Inc./Maxim Integrated LTC6946IUFD-2Obsolete | Integrated Circuits (ICs) | IC CLK/FREQ SYNTH 28QFN |
Analog Devices Inc./Maxim Integrated MAX5556ESA+TObsolete | Integrated Circuits (ICs) | IC DAC/AUDIO 16BIT 50K 8SOIC |
Analog Devices Inc./Maxim Integrated EVAL-FLTR-LD-1RZUnknown | Unclassified | EVAL BRD FOR AD800 SERIES |
Analog Devices Inc./Maxim Integrated | Development Boards Kits Programmers | BOARD EVAL FOR AD9963 |
Analog Devices Inc./Maxim Integrated LTC1296CCSW#TRUnknown | Integrated Circuits (ICs) | IC DATA ACQ SYS 12BIT 5V 20SOIC |
| Series | Category | # Parts | Status | Description |
|---|---|---|---|---|
MAX1921Low-Voltage, 400mA Step-Down DC-DC Converters in SOT23 | Evaluation Boards | 9 | Active | The MAX1920/MAX1921 step-down converters deliver over 400mA to outputs as low as 1.25V. These converters use a unique proprietary current-limited control scheme that achieves over 90% efficiency. These devices maintain extremely low quiescent supply current (50µA), and their high 1.2MHz (max) operating frequency permits small, low-cost external components. This combination makes the MAX1920/MAX1921 excellent high-efficiency alternatives to linear regulators in space-constrained applications.Internal synchronous rectification greatly improves efficiency and eliminates the external Schottky diode required in conventional step-down converters. Both devices also include internal digital soft-start to limit input current upon startup and reduce input capacitor requirements.The MAX1920 provides an adjustable output voltage (1.25V to 4V). The MAX1921 provides factory-preset output voltages (see theSelector Guide). Both are available in space-saving 6-pin SOT23 packages. The MAX1920 is also available in a 6-pin TDFN package.ApplicationsBattery-Powered ApplicationsCDMA Power Amplifier SupplyNext-Generation Wireless handsetsPDAs, Palmtops, and Handy Terminals |
| Integrated Circuits (ICs) | 5 | Active | ||
MAX1924Advanced Li+ Battery-Pack Protectors | Integrated Circuits (ICs) | 4 | Active | The MAX1894/MAX1924 are lithium-ion/lithium-polymer (Li+) battery-pack protector ICs for 3- or 4-series Li+ battery packs. The MAX1894/MAX1924 enhance the useful operating life of Li+ batteries by monitoring individual cell voltages and preventing over/undervoltage conditions. The MAX1894/MAX1924 also protect the battery pack against charge current, discharge current, and pack-short fault conditions.In case of a fault condition, on-board drivers control external P-channel MOSFETs, which disconnect the cells from the pack external terminals. The external protection MOSFETs are connected in a common-source configuration that does not require external pullup resistors. The MAX1894/MAX1924 use only one current-sense resistor to achieve the protection features. All protection thresholds and delays do not require any external components and are trimmed at the factory.If any cell voltage drops below the undervoltage threshold, the MAX1894/MAX1924 disconnect the pack from the load and power down to prevent deep discharge of the pack. The MAX1894/MAX1924 offer a trickle-charge feature, which provides a low-current path to safely charge a deeply discharged pack. The MAX1894/ MAX1924 also have two logic-level inputs, which can be used by a microcontroller to disable the protection MOSFETs and to put the device in shutdown. The MAX1894/MAX1924 have low quiescent current (30µA typ) and ultra-low shutdown current (0.8µA typ) to prevent deep-cell discharge.The MAX1894X is designed for 4-series battery packs, without hysteresis on the protection thresholds. The MAX1924V and MAX1924X include hysteresis for the 3- and 4-series packs, respectively.Applications3- or 4-Series Li+ Battery Packs |
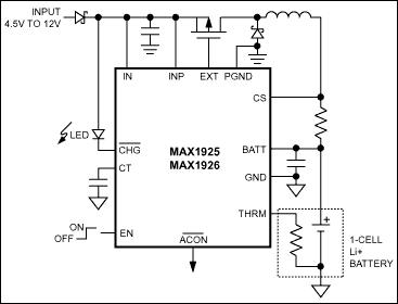
MAX1925Switch-Mode 1-Cell Li+ Chargers | Integrated Circuits (ICs) | 2 | Active | The MAX1925/MAX1926 single-cell lithium-ion (Li+) switch-mode battery chargers use an external PMOS pass element step-down configuration. Charge current is programmable, and an external capacitor sets the maximum charge time.Additional features include automatic input power detection (active-low ACON output), logic-controlled enable, and temperature monitoring with an external thermistor. The MAX1925 disables charging for inputs greater than 6.1V, while the MAX1926 charges for inputs between 4.25V and 12V.The MAX1925/MAX1926 feature two precondition levels to restore near-dead cells. The devices source 4mA to a cell that is below 2V while sourcing C/10 to a cell between 2V and 3V. Full charge current is then applied above 3V. A active-low CHG output drives an LED to indicate charging (LED on) and fault conditions (LED blinking).The MAX1925/MAX1926 are available in a 12-pin 4mm x 4mm thin QFN package and are specified over the extended temperature range (-40°C to +85°C). An evaluation kit is available to speed design.ApplicationsCradle ChargersDigital Still CamerasPDAsSelf-Charging Battery Packs |
MAX1926Switch-Mode 1-Cell Li+ Chargers | Battery Chargers | 2 | Active | The MAX1925/MAX1926 single-cell lithium-ion (Li+) switch-mode battery chargers use an external PMOS pass element step-down configuration. Charge current is programmable, and an external capacitor sets the maximum charge time.Additional features include automatic input power detection (active-low ACON output), logic-controlled enable, and temperature monitoring with an external thermistor. The MAX1925 disables charging for inputs greater than 6.1V, while the MAX1926 charges for inputs between 4.25V and 12V.The MAX1925/MAX1926 feature two precondition levels to restore near-dead cells. The devices source 4mA to a cell that is below 2V while sourcing C/10 to a cell between 2V and 3V. Full charge current is then applied above 3V. A active-low CHG output drives an LED to indicate charging (LED on) and fault conditions (LED blinking).The MAX1925/MAX1926 are available in a 12-pin 4mm x 4mm thin QFN package and are specified over the extended temperature range (-40°C to +85°C). An evaluation kit is available to speed design.ApplicationsCradle ChargersDigital Still CamerasPDAsSelf-Charging Battery Packs |
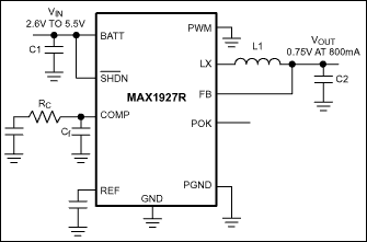
MAX1927Low-Output-Voltage, 800mA, PWM Step-Down DC-DC Converters | Power Management (PMIC) | 2 | Active | The MAX1927/MAX1928 800mA step-down converters power low-voltage microprocessors in compact equipment requiring the highest possible efficiency. The MAX1927/MAX1928 are optimized for generating low output voltages (down to 750mV) at high efficiency using small external components. The supply voltage range is from 2.6V to 5.5V and the guaranteed minimum output current is 800mA. 1MHz pulse-width modulation (PWM) switching allows for small external components. A unique control scheme minimizes ripple at light loads, while maintaining a low 140µA quiescent current.The MAX1927/MAX1928 include a low on-resistance internal MOSFET switch and synchronous rectifier to maximize efficiency and minimize external component count. No external diode is needed. 100% duty-cycle operation allows for a dropout voltage of only 340mV at 800mA. Other features include internal soft-start, power-OK (POK) output, and selectable forced PWM operation for lower noise at all load currents.The MAX1928 is available with several preset output voltages: 1.5V (MAX1928-15), 1.8V (MAX1928-18), and 2.5V (MAX1928-25). The MAX1927R has adjustable output range down to 0.75V. The MAX1927/MAX1928 are available in a tiny 10-pin µMAX package.ApplicationsBattery-Powered EquipmentDSP Core PowerPDAs and PalmtopsWCDMA Handsets |
MAX1928Low-Output-Voltage, 800mA, PWM Step-Down DC-DC Converters | Voltage Regulators - DC DC Switching Regulators | 6 | Active | The MAX1927/MAX1928 800mA step-down converters power low-voltage microprocessors in compact equipment requiring the highest possible efficiency. The MAX1927/MAX1928 are optimized for generating low output voltages (down to 750mV) at high efficiency using small external components. The supply voltage range is from 2.6V to 5.5V and the guaranteed minimum output current is 800mA. 1MHz pulse-width modulation (PWM) switching allows for small external components. A unique control scheme minimizes ripple at light loads, while maintaining a low 140µA quiescent current.The MAX1927/MAX1928 include a low on-resistance internal MOSFET switch and synchronous rectifier to maximize efficiency and minimize external component count. No external diode is needed. 100% duty-cycle operation allows for a dropout voltage of only 340mV at 800mA. Other features include internal soft-start, power-OK (POK) output, and selectable forced PWM operation for lower noise at all load currents.The MAX1928 is available with several preset output voltages: 1.5V (MAX1928-15), 1.8V (MAX1928-18), and 2.5V (MAX1928-25). The MAX1927R has adjustable output range down to 0.75V. The MAX1927/MAX1928 are available in a tiny 10-pin µMAX package.ApplicationsBattery-Powered EquipmentDSP Core PowerPDAs and PalmtopsWCDMA Handsets |
| Integrated Circuits (ICs) | 2 | Obsolete | ||
| Power Distribution Switches, Load Drivers | 3 | Active | ||
| Development Boards, Kits, Programmers | 5 | Active | ||