A
Analog Devices Inc./Maxim Integrated
| Series | Category | # Parts | Status | Description |
|---|---|---|---|---|
| Part | Spec A | Spec B | Spec C | Spec D | Description |
|---|---|---|---|---|---|
| Series | Category | # Parts | Status | Description |
|---|---|---|---|---|
| Part | Spec A | Spec B | Spec C | Spec D | Description |
|---|---|---|---|---|---|
| Part | Category | Description |
|---|---|---|
Analog Devices Inc./Maxim Integrated LTC1879EGN#TRUnknown | Integrated Circuits (ICs) | IC REG BUCK ADJ 1.2A 16SSOP |
Analog Devices Inc./Maxim Integrated LTC2208CUP#TRUnknown | Integrated Circuits (ICs) | IC ADC 16BIT 130MSPS 64-QFN |
Analog Devices Inc./Maxim Integrated ADP2108ACBZ-1.1-R7Obsolete | Integrated Circuits (ICs) | IC REG BUCK 1.1V 600MA 5WLCSP |
Analog Devices Inc./Maxim Integrated EV1HMC832ALP6GObsolete | Development Boards Kits Programmers | EVAL BOARD FOR HMC832ALP6GE |
Analog Devices Inc./Maxim Integrated LTC488ISWUnknown | Integrated Circuits (ICs) | IC LINE RCVR RS485 QUAD 16-SOIC |
Analog Devices Inc./Maxim Integrated LTC6946IUFD-2Obsolete | Integrated Circuits (ICs) | IC CLK/FREQ SYNTH 28QFN |
Analog Devices Inc./Maxim Integrated MAX5556ESA+TObsolete | Integrated Circuits (ICs) | IC DAC/AUDIO 16BIT 50K 8SOIC |
Analog Devices Inc./Maxim Integrated EVAL-FLTR-LD-1RZUnknown | Unclassified | EVAL BRD FOR AD800 SERIES |
Analog Devices Inc./Maxim Integrated | Development Boards Kits Programmers | BOARD EVAL FOR AD9963 |
Analog Devices Inc./Maxim Integrated LTC1296CCSW#TRUnknown | Integrated Circuits (ICs) | IC DATA ACQ SYS 12BIT 5V 20SOIC |
| Series | Category | # Parts | Status | Description |
|---|---|---|---|---|
MAX1935500mA, Low-Voltage Linear Regulator in Tiny DFN | Power Management (PMIC) | 4 | Active | The MAX1935 low-dropout linear regulator operates from a 2.25V to 5.5V supply and delivers a guaranteed 500mA load current with low 175mV dropout. The high-accuracy (±1.5%) output voltage is preset at an internally trimmed voltage or can be adjusted from 0.8V to 4.5V with an external resistive-divider.An internal PMOS pass transistor allows low 210µA supply current, making this device ideal for portable equipment such as personal digital assistants (PDAs), cellular phones, cordless phones, and other equipment, including base stations and docking stations.Other features include an active-low, power-OK output that indicates when the output is out of regulation, a 0.02µA shutdown mode, short-circuit protection, and thermal-shutdown protection. The MAX1935 comes in a tiny 1.9W, 8-pin 3mm x 3mm thin DFN package.ApplicationsCell Phones/Cordless PhonesDocking StationsNotebook ComputersPalmtop ComputersPDAsUSB HubsWireless Base Stations |
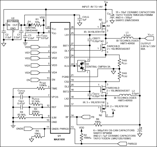
MAX1937Two-Phase Desktop CPU Core Supply Controllers with Controlled VID Change | DC DC Switching Controllers | 2 | Obsolete | The MAX1937/MAX1938/MAX1939 comprise a family of synchronous, two-phase, step-down controllers capable of delivering load currents up to 60A. The controllers utilize Quick-PWM™ control architecture in conjunction with active load-current voltage positioning. Quick-PWM control provides instantaneous load-step response, while programmable voltage positioning allows the converter to utilize full transient regulation limits, reducing the output capacitance requirement. The two phases operate 180° out-of-phase with an effective 500kHz switching frequency, thus reducing input and output current ripple, as well as reducing input filter capacitor requirements.The MAX1937/MAX1938/MAX1939 are compliant with AMD Hammer, Intel®‚ Voltage-Regulator Module (VRM) 9.0/9.1, and AMD Athlon™ Mobile VID code specifications (see Table 1 for VID codes). The internal DAC provides ultra-high accuracy of ±0.75%. A controlled VID voltage transition is implemented to minimize both undervoltage and overvoltage overshoot during VID input change.Remote sensing is available for high output-voltage accuracy. The MOSFET switches are driven by a 6V gate-drive circuit to minimize switching and crossover conduction losses to achieve efficiency as high as 90%. The MAX1937/MAX1938/MAX1939 feature cycle-by-cycle current limit to ensure that the current limit is not exceeded. Crowbar protection is available to protect against output overvoltage.ApplicationsBlade ServersHigh-End Switches and RoutersHigh-End Switches and RoutersMacro Base StationsNotebook and Desktop ComputersServers and Workstations |
| Integrated Circuits (ICs) | 11 | Active | ||
MAX1940Triple USB Switch with Autoreset and Fault Blanking | Power Distribution Switches, Load Drivers | 3 | Active | The MAX1940 triple current-limited switch with auto-reset supplies a guaranteed 500mA load per channel in accordance with USB specifications. The MAX1940 operates from a 4V to 5.5V input supply and consumes only 60µA of quiescent current when operating and only 3µA in standby. Selectable active-high/active-low control logic and independent shutdown controls for each channel provide additional flexibility. An autoreset feature latches the switch off in the event of a short circuit, saving system power. The switch reactivates upon removal of the shorted condition.The MAX1940 provides several safety features to protect the USB port. Built-in thermal-overload protection turns off the switch when the die temperature exceeds +160°C. Accurate internal current-limiting circuitry protects the input supply against both overload and short-circuit conditions. Independent open-drain fault signals (active-low FAULTA, active-low FAULTB, and active-low FAULTC) notify the microprocessor when a thermal-overload, current-limit, undervoltage lockout (UVLO), or short-circuit fault occurs. A 20ms fault-blanking feature enables the circuit to ignore momentary faults, such as those caused when hot-swapping a capacitive load, preventing false alarms to the host system. The fault-blanking feature also prevents fault signals from being issued when the device powers up the load.The MAX1940 is available in a space-saving 16-pin QSOP package and operates over the extended (-40°C to +85°C) temperature range.ApplicationsComputers: Desktop, Workstation, ServerDocking StationsNotebook ComputersPDAs and Palmtop ComputersUSB HubsUSB Ports |
MAX19451MHz, 1% Accurate, 6A Internal Switch Step-Down Regulators | Power Management (PMIC) | 4 | Active | The MAX1945R/MAX1945S high-efficiency pulse-width modulation (PWM) switching regulators deliver up to 6A of output current. The devices operate from an input supply range of 2.6V to 5.5V and provide selectable output voltages of 1.8V, 2.5V, and adjustable output voltages from 0.8V to 85% of the supply voltage. With VCCat 3.3V/5V, the input voltage can be as low as 2.25V. The MAX1945R/MAX1945S are ideal for on-board post-regulation applications. Total output voltage error is less than ±1% over load, line, and temperature.The MAX1945R/MAX1945S operate at a selectable fixed frequency (500kHz or 1MHz) or can be synchronized to an external clock (400kHz to 1.2MHz). The high operating frequency minimizes the size of external components. The high bandwidth of the internal error amplifier provides excellent transient response. The MAX1945R/MAX1945S have internal dual N-channel MOSFETs to lower heat dissipation at heavy loads. Two MAX1945R/MAX1945Ss can operate 180 degrees out-of-phase of each other to minimize input capacitance. The devices provide output voltage margining for board-level testing. The MAX1945R provides a ±4% voltage margining. The MAX1945S provides a ±9% voltage margining.The MAX1945R/MAX1945S are available in 28-pin TSSOP-EP packages and are specified over the -40°C to +85°C industrial temperature range. An evaluation kit is available to speed designs.ApplicationsASIC/CPU/DSP Core VoltagesBase Station-, Telecom-, and Networking-Equipment Power SuppliesLow-Voltage, High-Density Distributed Power SuppliesRAM Power SupplyServer and Notebook Power Supplies |
| Power Management (PMIC) | 1 | Active | ||
| Voltage Regulators - DC DC Switching Regulators | 6 | Active | ||
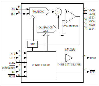
MAX19516-Bit, 85ksps ADC with 10µA Shutdown | DC/DC & AC/DC (Off-Line) SMPS Evaluation Boards | 15 | Active | The MAX195 is a 16-bit successive-approximation analog-to-digital converter (ADC) that combines high speed, high accuracy, low power consumption, and a 10µA shutdown mode. Internal calibration circuitry corrects linearity and offset errors to maintain the full rated performance over the operating temperature range without external adjustments. The capacitive-DAC architecture provides an inherent 85ksps track/hold function.The MAX195, with an external reference (up to +5V), offers a unipolar (0V to VREF) or bipolar (-VREFto VREF) pin-selectable input range. Separate analog and digital supplies minimize digital-noise coupling.The chip select (CS) input controls the three-state serial-data output. The output can be read either during conversion as the bits are determined, or following conversion at up to 5Mbps using the serial clock (SCLK). The end-of-conversion (EOC) output can be used to interrupt a processor, or can be connected directly to the convert input (CONV) for continuous, full-speed conversions.The MAX195 is available in 16-pin DIP, wide SO, and ceramic sidebraze packages.ApplicationsAudioDigital Signal Processing (DSP)Industrial ControlsMedical Signal AcquisitionMultiple Transducer MeasurementsPortable InstrumentationRoboticsVibration Analysis |
| Data Acquisition | 2 | Active | ||
| Evaluation Boards | 3 | Active | ||