| Integrated Circuits (ICs) | 2 | Active | |
| Integrated Circuits (ICs) | 4 | Active | |
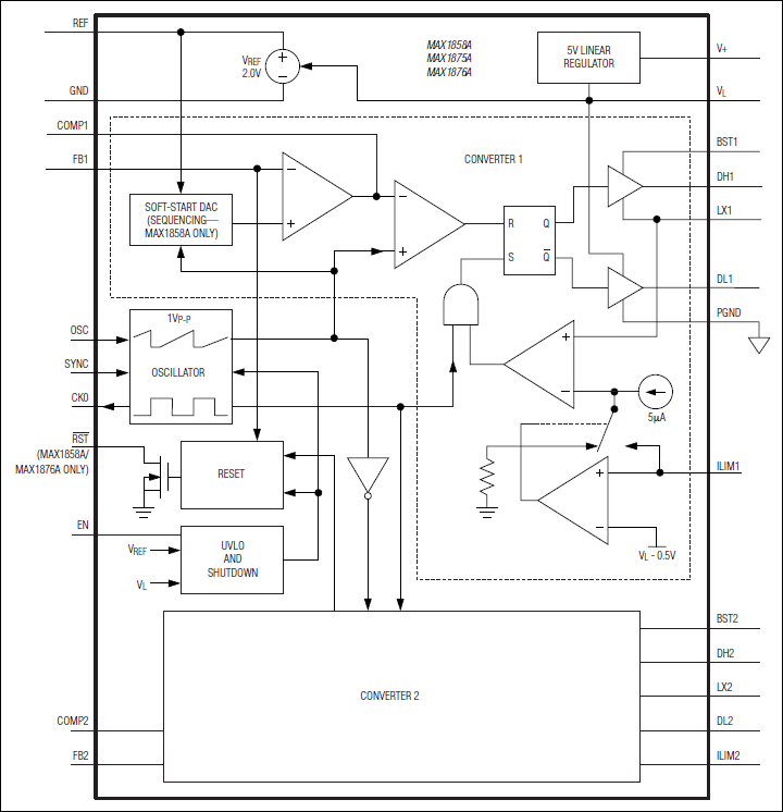
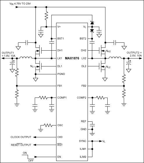
MAX1876Dual 180° Out-of-Phase PWM Step-Down Controllers with POR | DC DC Switching Controllers | 5 | Active | The MAX1875/MAX1876 dual, synchronized, step-down controller generates two outputs from input supplies ranging from 4.75V to 23V. Each output is adjustable from sub-1V to 18V and supports loads of 10A or higher. Input voltage ripple and total RMS input ripple current are reduced by synchronized 180° out-of-phase operation.The switching frequency is adjustable from 100kHz to 600kHz with an external resistor. Alternatively, the controller can be synchronized to an external clock generated to another MAX1875/MAX1876 or a system clock. One MAX1875/MAX1876 can be set to generate an in-phase, or 90° out-of-phase, clock signal for synchronization with additional controllers. This allows two controllers to operate either as an interleaved two- or four-phase system with each output shifted by 90°. These devices also feature soft-start and soft-stop.The MAX1875/MAX1876 eliminate the need for current-sense resistors by utilizing the low-side MOSFET's on-resistance as a current-sense element. This protects the DC-DC components from damage during output- overload conditions or when output short-circuit faults without requiring a current-sense resistor. Adjustable foldback current limit reduces power dissipation during short-circuit conditions. The MAX1876 includes a power-on reset output to signal the system when both outputs reach regulation.The MAX1875/MAX1876 are available in a 24-pin QSOP package. An evaluation kit is available to speed designs.ApplicationsBroadband RoutersDSP, ASIC, and FPGA Power SuppliesNetwork-Power SuppliesServersSet-Top BoxesTelecom Power Supplies |
| Voltage Regulators - DC DC Switching Regulators | 2 | Active | |
MAX1879Simple, Efficient, 1-Cell Li+ Pulse Charger | Integrated Circuits (ICs) | 2 | Active | The MAX1879 single-cell lithium-ion (Li+) battery charger utilizes an efficient pulse-charging architecture to minimize power dissipation in portable devices. This architecture combines the efficiency of switch-mode chargers with the simplicity and low cost of linear chargers. This simple device, in conjunction with a current-limited wall cube and a PMOS transistor, allows safe and fast charging of a single Li+ cell.The MAX1879 initiates charging in one of three ways: battery insertion, charger power-up, or toggling the THERM pin. Key safety features include continuous voltage and temperature monitoring, a preset charger time-out, and an 8mA precharge current mode to charge near-dead cells. Automatic detection of input power removal shuts down the device, minimizing current drain from the battery. An overall system accuracy of 0.75% ensures that the cell capacity is fully utilized without cycle life degradation.The MAX1879 is offered in a space-saving 8-pin µMAX® package. An evaluation kit (MAX1879EVKIT) is available to help reduce design time.ApplicationsCell PhonesConsumer AudioCordless PhonesDigital Still CamerasGlobal Positioning Systems (GPS)PagersPalmtops, Handy TerminalsPen Entry Palmtops, PDAs and OrganizersSmart Battery Packs/Chargers |
| DC/DC & AC/DC (Off-Line) SMPS Evaluation Boards | 46 | Active | |
| Power Management (PMIC) | 2 | Obsolete | |
| Integrated Circuits (ICs) | 1 | Obsolete | |
| Linear | 1 | Active | |
| Power Management (PMIC) | 2 | Obsolete | |