A
Analog Devices Inc./Maxim Integrated
| Series | Category | # Parts | Status | Description |
|---|---|---|---|---|
| Part | Spec A | Spec B | Spec C | Spec D | Description |
|---|---|---|---|---|---|
| Series | Category | # Parts | Status | Description |
|---|---|---|---|---|
| Part | Spec A | Spec B | Spec C | Spec D | Description |
|---|---|---|---|---|---|
| Part | Category | Description |
|---|---|---|
Analog Devices Inc./Maxim Integrated LTC1879EGN#TRUnknown | Integrated Circuits (ICs) | IC REG BUCK ADJ 1.2A 16SSOP |
Analog Devices Inc./Maxim Integrated LTC2208CUP#TRUnknown | Integrated Circuits (ICs) | IC ADC 16BIT 130MSPS 64-QFN |
Analog Devices Inc./Maxim Integrated ADP2108ACBZ-1.1-R7Obsolete | Integrated Circuits (ICs) | IC REG BUCK 1.1V 600MA 5WLCSP |
Analog Devices Inc./Maxim Integrated EV1HMC832ALP6GObsolete | Development Boards Kits Programmers | EVAL BOARD FOR HMC832ALP6GE |
Analog Devices Inc./Maxim Integrated LTC488ISWUnknown | Integrated Circuits (ICs) | IC LINE RCVR RS485 QUAD 16-SOIC |
Analog Devices Inc./Maxim Integrated LTC6946IUFD-2Obsolete | Integrated Circuits (ICs) | IC CLK/FREQ SYNTH 28QFN |
Analog Devices Inc./Maxim Integrated MAX5556ESA+TObsolete | Integrated Circuits (ICs) | IC DAC/AUDIO 16BIT 50K 8SOIC |
Analog Devices Inc./Maxim Integrated EVAL-FLTR-LD-1RZUnknown | Unclassified | EVAL BRD FOR AD800 SERIES |
Analog Devices Inc./Maxim Integrated | Development Boards Kits Programmers | BOARD EVAL FOR AD9963 |
Analog Devices Inc./Maxim Integrated LTC1296CCSW#TRUnknown | Integrated Circuits (ICs) | IC DATA ACQ SYS 12BIT 5V 20SOIC |
| Series | Category | # Parts | Status | Description |
|---|---|---|---|---|
| Special Purpose Regulators | 2 | Obsolete | ||
| Special Purpose Regulators | 1 | Active | ||
MAX17421A/2.7A, 1MHz, Step-Down Regulators with Synchronous Rectification and Internal Switches | Voltage Regulators - DC DC Switching Regulators | 4 | Active | The MAX1742/MAX1842 constant-off-time, pulse-width- modulated (PWM) step-down DC-DC converters are ideal for use in 5V and 3.3V to low-voltage conversion necessary in notebook and subnotebook computers. These devices feature internal synchronous rectification for high efficiency and reduced component count. They require no external Schottky diode. The internal 90mΩ PMOS power switch and 70mΩ NMOS synchronous-rectifier switch easily deliver continuous load currents up to 1A. The MAX1742/MAX1842 produce a preset 2.5V, 1.8V, or 1.5V output voltage or an adjustable output from 1.1V to VIN. They achieve efficiencies as high as 95%.The MAX1742/MAX1842 use a unique current-mode, constant-off-time, PWM control scheme, which includes Idle Mode™ to maintain high efficiency during light-load operation. The programmable constant-off-time architecture sets switching frequencies up to 1MHz, allowing the user to optimize performance trade-offs between efficiency, output switching noise, component size, and cost. Both devices are designed for continuous output currents up to 1A. The MAX1742 uses a peak current limit of 1.3A (min) and is suitable for applications requiring small external component size and high efficiency. The MAX1842 has a higher current limit of 3.1A (min) and is intended for applications requiring an occasional burst of output current up to 2.7A. Both devices also feature an adjustable soft-start to limit surge currents during startup, a 100% duty cycle mode for low-dropout operation, and a low-power shutdown mode that disconnects the input from the output and reduces supply current below 1µA. The MAX1742/MAX1842 are available in 16-pin QSOP packages.For similar devices that provide continuous output currents up to 2A and 3A, refer to the MAX1644 and MAX1623 data sheets.Applications5V or 3.3V to Low-Voltage ConversionChipset SuppliesCPU I/O RingNotebook and Subnotebook Computers |
| Power Management (PMIC) | 2 | Obsolete | ||
| Power Management (PMIC) | 3 | Active | ||
| Development Boards, Kits, Programmers | 11 | Active | ||
| DC DC Switching Controllers | 8 | Active | ||
| Integrated Circuits (ICs) | 2 | NRND | ||
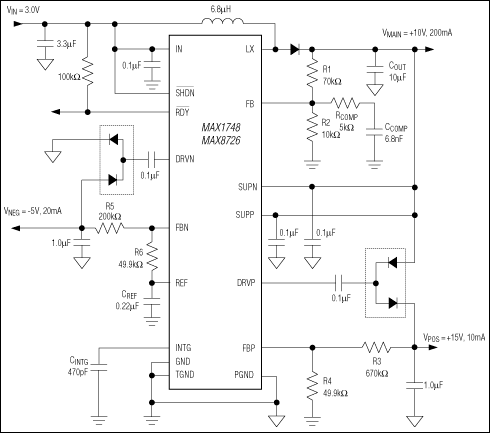
MAX1748Triple-Output TFT-LCD DC-DC Converters | Integrated Circuits (ICs) | 3 | Active | The MAX1748/MAX8726 triple-output DC-DC converters in a low-profile TSSOP package provide the regulated voltages required by active-matrix, thin-film transistor (TFT) liquid-crystal displays (LCDs). One high-power DC-DC converter and two low-power charge pumps convert the +3.3V to +5V input supply voltage into three independent output voltages.The primary 1MHz DC-DC converter generates a boosted output voltage (VMAIN) up to 13V using ultra-small inductors and ceramic capacitors. The low-power BiCMOS control circuitry and the low on-resistance (0.35Ω) of the integrated power MOSFET allows efficiency up to 93%.The dual charge pumps independently regulate one positive output (VPOS) and one negative output (VNEG). These low-power outputs use external diode and capacitor stages (as many stages as required) to regulate output voltages up to +40V and down to -40V. A proprietary regulation algorithm minimizes output ripple, as well as capacitor sizes for both charge pumps.For both the MAX1748 and MAX8726, the supply sequence is VMAINfirst, VNEGnext, and finally VPOS. The MAX1748 soft-starts each supply as soon as the previous supply finishes. The MAX8726 adds a delay between the startups of VMAINand VNEGand also between VNEGand VPOS.The MAX1748/MAX8726 are available in the ultra-thin TSSOP package (1.1mm max height).ApplicationsCamcordersDigital Still CamerasPassive-Matrix LCD DisplaysPDAsTFT Active-Matrix LCD Displays |
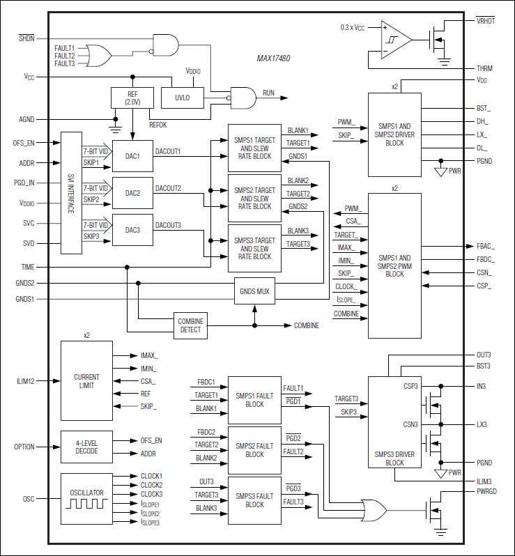
MAX17480AMD 2-/3-Output Mobile Serial VID Controller | Power Management - Specialized | 2 | Active | The MAX17480 is a triple-output, step-down, fixed-frequency controller for AMD's serial VID interface (SVI) CPU and northbridge (NB) core supplies. The MAX17480 consists of two high-current SMPSs for the CPU cores and one 4A internal switch SMPS for the NB core. The two CPU core SMPSs run 180° out-of-phase for true interleaved operation, minimizing input capacitance. The 4A internal switch SMPS runs at twice the switching frequency of the core SMPS, reducing the size of the external components.The MAX17480 is fully AMD SVI compliant. Output voltages are dynamically changed through a 2-wire SVI, allowing the SMPSs to be individually programmed to different voltages. A slew-rate controller allows controlled transitions between VID codes and controlled soft-start. SVI also allows each SMPS to be individually set into a low-power pulse-skipping state.Transient phase repeat improves the response of the fixed-frequency architecture, reducing the total output capacitance for the CPU core. A thermistor-based temperature sensor provides a programmable thermal-fault output (active-low VRHOT).The MAX17480 includes output overvoltage protection (OVP), undervoltage protection (UVP), and thermal protection. When any of these protection features detect a fault, the controller shuts down. True differential current sensing improves current limit and load-line accuracy. The MAX17480 has an adjustable switching frequency, allowing 100kHz to 600kHz operation per core SMPS, and twice that for the NB SMPS.ApplicationsMobile AMD SVI Core SuppliesMultiphase CPU Core SuppliesNotebook/Desktop ComputersVoltage-Positioned, Step-Down Converters |