A
Analog Devices Inc./Maxim Integrated
| Series | Category | # Parts | Status | Description |
|---|---|---|---|---|
| Part | Spec A | Spec B | Spec C | Spec D | Description |
|---|---|---|---|---|---|
| Series | Category | # Parts | Status | Description |
|---|---|---|---|---|
| Part | Spec A | Spec B | Spec C | Spec D | Description |
|---|---|---|---|---|---|
| Part | Category | Description |
|---|---|---|
Analog Devices Inc./Maxim Integrated LTC1879EGN#TRUnknown | Integrated Circuits (ICs) | IC REG BUCK ADJ 1.2A 16SSOP |
Analog Devices Inc./Maxim Integrated LTC2208CUP#TRUnknown | Integrated Circuits (ICs) | IC ADC 16BIT 130MSPS 64-QFN |
Analog Devices Inc./Maxim Integrated ADP2108ACBZ-1.1-R7Obsolete | Integrated Circuits (ICs) | IC REG BUCK 1.1V 600MA 5WLCSP |
Analog Devices Inc./Maxim Integrated EV1HMC832ALP6GObsolete | Development Boards Kits Programmers | EVAL BOARD FOR HMC832ALP6GE |
Analog Devices Inc./Maxim Integrated LTC488ISWUnknown | Integrated Circuits (ICs) | IC LINE RCVR RS485 QUAD 16-SOIC |
Analog Devices Inc./Maxim Integrated LTC6946IUFD-2Obsolete | Integrated Circuits (ICs) | IC CLK/FREQ SYNTH 28QFN |
Analog Devices Inc./Maxim Integrated MAX5556ESA+TObsolete | Integrated Circuits (ICs) | IC DAC/AUDIO 16BIT 50K 8SOIC |
Analog Devices Inc./Maxim Integrated EVAL-FLTR-LD-1RZUnknown | Unclassified | EVAL BRD FOR AD800 SERIES |
Analog Devices Inc./Maxim Integrated | Development Boards Kits Programmers | BOARD EVAL FOR AD9963 |
Analog Devices Inc./Maxim Integrated LTC1296CCSW#TRUnknown | Integrated Circuits (ICs) | IC DATA ACQ SYS 12BIT 5V 20SOIC |
| Series | Category | # Parts | Status | Description |
|---|---|---|---|---|
MAX172902.5V to 36V, 2.5MHz, PWM Boost Controller with 4μA Shutdown Current and Reduced EMI | Voltage Regulators - DC DC Switching Regulators | 13 | Active | The MAX17290/MAX17292 high-efficiency, synchronous step-up DC-DC controllers operate over a 4.5V to 36V input voltage range with 42V input transient protection. The input operating range can be extended to as low as 2.5V in Bootstrapped mode.The MAX17290 and MAX17292 use a constant-frequency, pulse-width modulating (PWM), peak current-mode control architecture. There are multiple versions of the devices offering one or more of the following functions: a synchronization output (SYNCO) for 180° out-of-phase operation, an overvoltage protection function using a separate input pin (OVP), and a reference input pin (REFIN) to allow on-the-fly output voltage adjustment.The MAX17290 and MAX17292 operate in different frequency ranges. All versions can be synchronized to an external master clock using the FSET/SYNC input.The devices are available in a compact 12-pin (3mm x 3mm) TQFN and 10-pin μMAX packages. Both packages have exposed pads. -40°C to +85°C Operation.ApplicationsDistributed Supply RegulationGeneral-Purpose Point-of-LoadOffline Power SuppliesTelecom Hardware |
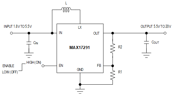
MAX17291High-Voltage, 1A Micropower Boost Converter with Short-Circuit Protection and True Shutdown | DC/DC & AC/DC (Off-Line) SMPS Evaluation Boards | 10 | Active | The MAX17291B is a low quiescent current boost (step-up) DC-DC converter with a 100mA peak inductor current limit and True Shutdown. True Shutdown disconnects the output from the input with no forward or reverse current. The output voltage is set with an external resistor-divider. The MAX17291B offers low quiescent current, small total solution size, and high efficiency throughout the entire load range. The MAX17291B is a highly integrated boost converter designed for applications requiring high voltage and tiny solution size, such as sensor modules. It integrates a power switch, power diode, and output load switch. It can output 5.5V to 20V from a 1.8V to 4.5V input supply range. The load switch is turned off under shutdown mode, truly disconnecting the load from the input voltage thus minimizing the leakage current during shutdown mode. The device operates in a discontinuous conduction mode of operation. The device features short-circuit and thermal protection.The MAX17291B employs a power-save mode with pulse frequency modulation (PFM) to improve efficiency. The on-time is determined by a peak inductor current limit of 100mA. Once the inductor current hits its limit, the on-time is terminated and the power diode is forward-biased. During the off-time, charge is transferred to output capacitance, causing its voltage to rise. The off-time is terminated once the inductor current ramps down to zero; the load is supplied by the output capacitor and the output voltage declines. When the FB voltage falls below the reference voltage, the device initiates the on-time again to bring the output voltage up. The MAX17291B will clamp the average input current to maximum of 50mA.ApplicationsPrimary Cell Portable SystemsBattery Powered Medical EquipmentTiny, Low-Power IoT SensorsLow-Power Wireless Communication ProductsSecondary-Cell Portable Systems |
MAX172922.5V to 36V, 2.5MHz, PWM Boost Controller with 4μA Shutdown Current and Reduced EMI | Development Boards, Kits, Programmers | 8 | Active | The MAX17290/MAX17292 high-efficiency, synchronous step-up DC-DC controllers operate over a 4.5V to 36V input voltage range with 42V input transient protection. The input operating range can be extended to as low as 2.5V in Bootstrapped mode.The MAX17290 and MAX17292 use a constant-frequency, pulse-width modulating (PWM), peak current-mode control architecture. There are multiple versions of the devices offering one or more of the following functions: a synchronization output (SYNCO) for 180° out-of-phase operation, an overvoltage protection function using a separate input pin (OVP), and a reference input pin (REFIN) to allow on-the-fly output voltage adjustment.The MAX17290 and MAX17292 operate in different frequency ranges. All versions can be synchronized to an external master clock using the FSET/SYNC input.The devices are available in a compact 12-pin (3mm x 3mm) TQFN and 10-pin μMAX packages. Both packages have exposed pads. -40°C to +85°C Operation.ApplicationsDistributed Supply RegulationGeneral-Purpose Point-of-LoadOffline Power SuppliesTelecom Hardware |
| Evaluation and Demonstration Boards and Kits | 5 | Active | ||
MAX173050mA, Regulated, Step-Down Charge Pump for 1.8V or 1.9V Logic | Voltage Regulators - DC DC Switching Regulators | 3 | Active | The MAX1730 regulated step-down charge pump generates up to 50mA at fixed output voltages of 1.8V or 1.9V from an input voltage in the 2.7V to 5.5V range. Specifically designed to provide high-efficiency logic supplies in applications that demand a compact design, the MAX1730 employs fractional conversion techniques to provide efficiency exceeding that of a linear regulator.The MAX1730 operates at up to 2MHz, permitting the use of small 0.22µF flying capacitors while maintaining low 75µA quiescent supply current. Proprietary soft-start circuitry prevents excessive current from being drawn from the supply during startup, making the MAX1730 compatible with higher impedance sources such as alkaline and lithium-ion cells.The MAX1730 is available in a space-saving 10-pin µMAX® package that is only 1.09mm high and occupies one-half the area of an 8-pin SO.ApplicationsHandheld Instruments (PDAs, Palmtops)Low-Voltage Logic SuppliesPC CardsPDAsWireless Handsets |
| Integrated Circuits (ICs) | 4 | Active | ||
| Battery Management | 5 | Active | ||
MAX173021-Cell ModelGauge m5 EZ Fuel Gauge with Protector, Internal Self-Discharge Detection and SHA-256 Authentication | Evaluation Boards | 5 | Active | The MAX17300–MAX17303/MAX17310–MAX17313 is a 24μA IQstand-alone pack-side fuel gauge IC with protector and optional SHA-256 authentication for 1-cell lithium-ion/polymer batteries.The IC monitors the voltage, current, temperature, and state of the battery to provide against over/undervoltage, overcurrent, short-circuit, over/undertemperature and overcharge conditions protection using external high-side N-FETs, and provides charging prescription to ensure that the lithium-ion/polymer battery operates under safe conditions prolonging the life of the battery.To prevent battery pack cloning, the IC integrates SHA-256 authentication with a 160-bit secret key. Each IC incorporates a unique 64-bit ID.The fuel gauge uses ModelGauge m5 algorithm that combines the short-term accuracy and linearity of a coulomb counter with the long-term stability of a voltage-based fuel gauge to provide industry-leading fuel-gauge accuracy.The IC automatically compensates for cell aging, temperature, and discharge rate, and provides accurate state-of-charge (SOC) in milliampere-hours (mAh) or percentage (%) over a wide range of operating conditions.Dynamic power functionality provides the instantaneous maximum battery output power which can be delivered to the system without violating the minimum system input voltage.A Maxim 1-Wire®or 2-wire I2C interface provides access to data and control registers. The IC is available in a lead-free, 3mm x 3mm 14-pin TDFN and 1.7mm x 2.5mm 15-bump 0.5mm pitch WLP packages.ApplicationsSmartphones, Tablets, and 2-in-1 LaptopsSmartwatches and WearablesMedical Devices, Health and Fitness MonitorsDigital Still, Video, and Action CamerasHandheld Computers and TerminalsHandheld RadiosHome and Building Automation, SensorsSmart Batteries |
MAX173031-Cell ModelGauge m5 EZ Fuel Gauge with Protector, Internal Self-Discharge Detection and SHA-256 Authentication | Evaluation Boards | 5 | Active | The MAX17300–MAX17303/MAX17310–MAX17313 is a 24μA IQstand-alone pack-side fuel gauge IC with protector and optional SHA-256 authentication for 1-cell lithium-ion/polymer batteries.The IC monitors the voltage, current, temperature, and state of the battery to provide against over/undervoltage, overcurrent, short-circuit, over/undertemperature and overcharge conditions protection using external high-side N-FETs, and provides charging prescription to ensure that the lithium-ion/polymer battery operates under safe conditions prolonging the life of the battery.To prevent battery pack cloning, the IC integrates SHA-256 authentication with a 160-bit secret key. Each IC incorporates a unique 64-bit ID.The fuel gauge uses ModelGauge m5 algorithm that combines the short-term accuracy and linearity of a coulomb counter with the long-term stability of a voltage-based fuel gauge to provide industry-leading fuel-gauge accuracy.The IC automatically compensates for cell aging, temperature, and discharge rate, and provides accurate state-of-charge (SOC) in milliampere-hours (mAh) or percentage (%) over a wide range of operating conditions.Dynamic power functionality provides the instantaneous maximum battery output power which can be delivered to the system without violating the minimum system input voltage.A Maxim 1-Wire®or 2-wire I2C interface provides access to data and control registers. The IC is available in a lead-free, 3mm x 3mm 14-pin TDFN and 1.7mm x 2.5mm 15-bump 0.5mm pitch WLP packages.ApplicationsSmartphones, Tablets, and 2-in-1 LaptopsSmartwatches and WearablesMedical Devices, Health and Fitness MonitorsDigital Still, Video, and Action CamerasHandheld Computers and TerminalsHandheld RadiosHome and Building Automation, SensorsSmart Batteries |
MAX173101-Cell ModelGauge m5 EZ Fuel Gauge with Protector, Internal Self-Discharge Detection and SHA-256 Authentication | Power Management (PMIC) | 3 | Active | The MAX17300–MAX17303/MAX17310–MAX17313 is a 24μA IQstand-alone pack-side fuel gauge IC with protector and optional SHA-256 authentication for 1-cell lithium-ion/polymer batteries.The IC monitors the voltage, current, temperature, and state of the battery to provide against over/undervoltage, overcurrent, short-circuit, over/undertemperature and overcharge conditions protection using external high-side N-FETs, and provides charging prescription to ensure that the lithium-ion/polymer battery operates under safe conditions prolonging the life of the battery.To prevent battery pack cloning, the IC integrates SHA-256 authentication with a 160-bit secret key. Each IC incorporates a unique 64-bit ID.The fuel gauge uses ModelGauge m5 algorithm that combines the short-term accuracy and linearity of a coulomb counter with the long-term stability of a voltage-based fuel gauge to provide industry-leading fuel-gauge accuracy.The IC automatically compensates for cell aging, temperature, and discharge rate, and provides accurate state-of-charge (SOC) in milliampere-hours (mAh) or percentage (%) over a wide range of operating conditions.Dynamic power functionality provides the instantaneous maximum battery output power which can be delivered to the system without violating the minimum system input voltage.A Maxim 1-Wire®or 2-wire I2C interface provides access to data and control registers. The IC is available in a lead-free, 3mm x 3mm 14-pin TDFN and 1.7mm x 2.5mm 15-bump 0.5mm pitch WLP packages.ApplicationsSmartphones, Tablets, and 2-in-1 LaptopsSmartwatches and WearablesMedical Devices, Health and Fitness MonitorsDigital Still, Video, and Action CamerasHandheld Computers and TerminalsHandheld RadiosHome and Building Automation, SensorsSmart Batteries |