A
Analog Devices Inc./Maxim Integrated
| Series | Category | # Parts | Status | Description |
|---|---|---|---|---|
| Part | Spec A | Spec B | Spec C | Spec D | Description |
|---|---|---|---|---|---|
| Series | Category | # Parts | Status | Description |
|---|---|---|---|---|
| Part | Spec A | Spec B | Spec C | Spec D | Description |
|---|---|---|---|---|---|
| Part | Category | Description |
|---|---|---|
Analog Devices Inc./Maxim Integrated LTC1879EGN#TRUnknown | Integrated Circuits (ICs) | IC REG BUCK ADJ 1.2A 16SSOP |
Analog Devices Inc./Maxim Integrated LTC2208CUP#TRUnknown | Integrated Circuits (ICs) | IC ADC 16BIT 130MSPS 64-QFN |
Analog Devices Inc./Maxim Integrated ADP2108ACBZ-1.1-R7Obsolete | Integrated Circuits (ICs) | IC REG BUCK 1.1V 600MA 5WLCSP |
Analog Devices Inc./Maxim Integrated EV1HMC832ALP6GObsolete | Development Boards Kits Programmers | EVAL BOARD FOR HMC832ALP6GE |
Analog Devices Inc./Maxim Integrated LTC488ISWUnknown | Integrated Circuits (ICs) | IC LINE RCVR RS485 QUAD 16-SOIC |
Analog Devices Inc./Maxim Integrated LTC6946IUFD-2Obsolete | Integrated Circuits (ICs) | IC CLK/FREQ SYNTH 28QFN |
Analog Devices Inc./Maxim Integrated MAX5556ESA+TObsolete | Integrated Circuits (ICs) | IC DAC/AUDIO 16BIT 50K 8SOIC |
Analog Devices Inc./Maxim Integrated EVAL-FLTR-LD-1RZUnknown | Unclassified | EVAL BRD FOR AD800 SERIES |
Analog Devices Inc./Maxim Integrated | Development Boards Kits Programmers | BOARD EVAL FOR AD9963 |
Analog Devices Inc./Maxim Integrated LTC1296CCSW#TRUnknown | Integrated Circuits (ICs) | IC DATA ACQ SYS 12BIT 5V 20SOIC |
| Series | Category | # Parts | Status | Description |
|---|---|---|---|---|
| Evaluation Boards | 3 | Active | ||
MAX147500Kbps 3.3V to 5V RS-485/RS-422 Transceiver with ±35kV HBM ESD Protection | Drivers, Receivers, Transceivers | 31 | Active | The MAX146/MAX147 12-bit data-acquisition systems combine an 8-channel multiplexer, high-bandwidth track/hold, and serial interface with high conversion speed and low power consumption. The MAX146 operates from a single +2.7V to +3.6V supply; the MAX147 operates from a single +2.7V to +5.25V supply. Both devices' analog inputs are software configurable for unipolar/bipolar and single-ended/differential operation.The 4-wire serial interface connects directly to SPI™/ QSPI™ and MICROWIRE™ devices without external logic. A serial strobe output allows direct connection to TMS320-family digital signal processors. The MAX146/MAX147 use either the internal clock or an external serial-interface clock to perform successive-approximation analog-to-digital conversions.The MAX146 has an internal 2.5V reference, while the MAX147 requires an external reference. Both parts have a reference-buffer amplifier with a ±1.5% voltage-adjustment range.These devices provide a hard-wired SHDN-bar pin and a software-selectable power-down, and can be programmed to automatically shut down at the end of a conversion. Accessing the serial interface automatically powers up the MAX146/MAX147, and the quick turn-on time allows them to be shut down between all conversions. This technique can cut supply current to under 60µA at reduced sampling rates.The MAX146/MAX147 are available in 20-pin DIP and SSOP packages.For 4-channel versions of these devices, see the MAX1246/MAX1247 data sheet.ApplicationsBattery-Powered ApplicationsData AcquisitionMedical InstrumentsPen DigitizersPortable Data LoggingProcess Control |
| RF Receivers | 4 | Active | ||
| Audio Special Purpose | 1 | Obsolete | ||
| Surge Suppression ICs | 1 | Active | ||
| Development Boards, Kits, Programmers | 6 | Active | ||
MAX14713Compact 6A Smart Power Path Selector | Evaluation Boards | 5 | Active | The MAX14713 compact 6A smart power path selector features a low, 11mΩ (typ) RONinternal FET and provides the system power from two separate power sources. The device has two switches in SPDT configuration, with bidirectional current-blocking capability when the switch is off.The MAX14713 features two individual enable inputs to control each power path. Each enable input controls the corresponding path as an independent switch. However, when both paths are enabled, the internal comparator controls the path based on the voltage at input nodes. The device also features an ultra-low supply current, in the operating or off states, for longer battery life.The device is available in a 15-bump (1.2mm x 2.0mm) wafer-level package (WLP) and operates over the -40ºC to +85ºC extended temperature range.Applicationse-ReadersSmart PhonesTablet PCsWearables |
| Integrated Circuits (ICs) | 2 | Active | ||
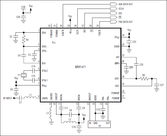
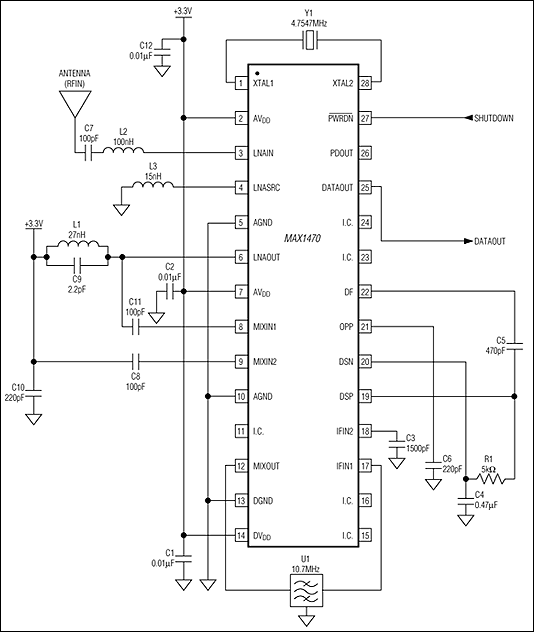
MAX1472300MHz-to-450MHz Low-Power, Crystal-Based ASK Transmitter | RF and Wireless | 3 | Active | The MAX1472 is a crystal-referenced phase-locked loop (PLL) VHF/UHF transmitter designed to transmit OOK/ASK data in the 300MHz to 450MHz frequency range. The MAX1472 supports data rates up to 100kbps, and adjustable output power to more than +10dBm into a 50Ω load. The crystal-based architecture of the MAX1472 eliminates many of the common problems with SAW transmitters by providing greater modulation depth, faster frequency settling, higher tolerance of the transmit frequency, and reduced temperature dependence. Combined, these improvements enable better overall receiver performance when using a superheterodyne receiver such as the MAX1470 or MAX1473.The MAX1472 is available in a 3mm x 3mm 8-pin SOT23 package and is specified for the automotive (-40°C to +125°C) temperature range. An evaluation kit is available. Contact Maxim Integrated for more information.ApplicationsRadio-Controlled ToysRemote Keyless Entry (RKE)RF Remote ControlsSecurity SystemsTire-Pressure Monitoring (TPM)Wireless Computer PeripheralsWireless Game ConsolesWireless Sensors |
MAX14720Power-Management Solution | Voltage Regulators - Linear + Switching | 7 | Active | The MAX14720/MAX14750 are compact power-management solutions for space-constrained, battery-powered applications where size and efficiency are critical. Both devices integrate a power switch, a linear regulator, a buck regulator, and a buck-boost regulator.The MAX14720 is designed to be the primary power-management device and is ideal for either non-rechargeable battery (coin-cell, dual alkaline) applications or for rechargeable solutions where the battery is removable and charged separately. The device includes a button monitor and sequencer.The MAX14750 works well as a companion to a charger or PMIC in rechargeable applications. It provides direct pin control of each function and allows greater flexibility for controlling sequencing.The devices include two programmable micro-IQ, high-efficiency switching converters: a buck-boost regulator and a synchronous buck regulator. These regulators feature a burst mode for increased efficiency during light-load operation.The low-dropout linear regulator has a programmable output. It can also operate as a power switch that can disconnect the quiescent load of system peripherals.The devices also include a power switch with battery-monitoring capability. The switch can isolate the battery from all system loads to maximize battery life when not operating. It is also used to isolate the battery-impedance measurements. This switch can operate as a general-purpose load switch as well.The MAX14720 includes a programmable power controller that allows the device to be configured either for use in applications that require a true off state or for always-on applications. This controller provides a delayed reset signal, voltage sequencing, and customized button timing for on/off control and recovery hard reset.Both devices also include a multiplexer for monitoring the power inputs and outputs of each function.These devices are available in a 25-bump, 0.4mm pitch, 2.26mm x 2.14mm wafer-level package (WLP) and operate over the -40°C to +85°C extended temperature range.Design Solution: How to Add ECG to Your Wearable Without Raising Your Heart Rate ›ApplicationsPortable Medical DevicesWearable Fitness DevicesWearable Medical Devices |