A
Analog Devices Inc./Maxim Integrated
| Series | Category | # Parts | Status | Description |
|---|---|---|---|---|
| Part | Spec A | Spec B | Spec C | Spec D | Description |
|---|---|---|---|---|---|
| Series | Category | # Parts | Status | Description |
|---|---|---|---|---|
| Part | Spec A | Spec B | Spec C | Spec D | Description |
|---|---|---|---|---|---|
| Part | Category | Description |
|---|---|---|
Analog Devices Inc./Maxim Integrated LTC1879EGN#TRUnknown | Integrated Circuits (ICs) | IC REG BUCK ADJ 1.2A 16SSOP |
Analog Devices Inc./Maxim Integrated LTC2208CUP#TRUnknown | Integrated Circuits (ICs) | IC ADC 16BIT 130MSPS 64-QFN |
Analog Devices Inc./Maxim Integrated ADP2108ACBZ-1.1-R7Obsolete | Integrated Circuits (ICs) | IC REG BUCK 1.1V 600MA 5WLCSP |
Analog Devices Inc./Maxim Integrated EV1HMC832ALP6GObsolete | Development Boards Kits Programmers | EVAL BOARD FOR HMC832ALP6GE |
Analog Devices Inc./Maxim Integrated LTC488ISWUnknown | Integrated Circuits (ICs) | IC LINE RCVR RS485 QUAD 16-SOIC |
Analog Devices Inc./Maxim Integrated LTC6946IUFD-2Obsolete | Integrated Circuits (ICs) | IC CLK/FREQ SYNTH 28QFN |
Analog Devices Inc./Maxim Integrated MAX5556ESA+TObsolete | Integrated Circuits (ICs) | IC DAC/AUDIO 16BIT 50K 8SOIC |
Analog Devices Inc./Maxim Integrated EVAL-FLTR-LD-1RZUnknown | Unclassified | EVAL BRD FOR AD800 SERIES |
Analog Devices Inc./Maxim Integrated | Development Boards Kits Programmers | BOARD EVAL FOR AD9963 |
Analog Devices Inc./Maxim Integrated LTC1296CCSW#TRUnknown | Integrated Circuits (ICs) | IC DATA ACQ SYS 12BIT 5V 20SOIC |
| Series | Category | # Parts | Status | Description |
|---|---|---|---|---|
| Integrated Circuits (ICs) | 3 | Active | ||
| Power Management - Specialized | 2 | Active | ||
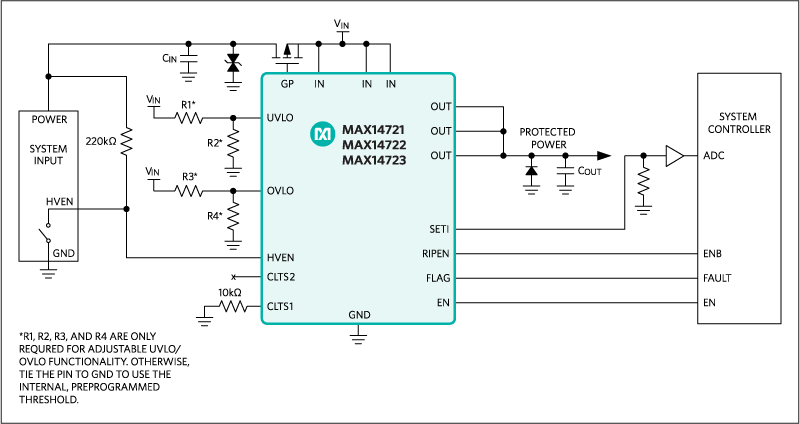
MAX14723High-Accuracy, Adjustable Power Limiters | Power Management - Specialized | 2 | Active | The MAX14721–MAX14723 adjustable overvoltage, undervoltage, and overcurrent protection devices guard systems against overcurrent faults in addition to positive overvoltage and reverse-voltage faults. When used with an optional external p-channel MOSFET, the devices also protect downstream circuitry from voltage faults up to +60V, -60V (for -60V external pFET rating). The devices feature a low, 76mΩ, on-resistance integrated FET.During startup, the devices are designed to charge large capacitances on the output in a continuous mode for applications where large reservoir capacitors are used on the inputs to downstream devices. Additionally, the MAX14721–MAX14723 feature a dual-stage, current-limit mode in which the current is continuously limited to 1x, 1.5x, and 2x the programmed limit, respectively, for a short time after startup. This enables faster charging of large loads during startup.The MAX14721–MAX14723 also feature reverse-current and overtemperature protection. The devices are available in a 20-pin (5mm x 5mm) TQFN package and operate over a -40°C to 125°C temperature range.ApplicationsControl and AutomationHigh-Power ApplicationsHuman Machine InterfacesIndustrial Power SystemsMotion System Drives |
| Evaluation Boards | 4 | Active | ||
| Evaluation Boards | 3 | Active | ||
MAX14728Dual-Input, Bidirectional Overvoltage Protector with Automatic Path Control | Integrated Circuits (ICs) | 2 | Active | The MAX14727/MAX14728/MAX14731 provide protection to valuable consumer circuits against two positive voltage faults up to +28VDC. An internal clamp also protects the devices from surges up to 100V. The devices automatically select the input source, with channel A being the primary supply.These devices feature reverse bias-blocking capabilities. Unlike other overvoltage protectors, when the devices are disabled, the voltage applied to OUT does not feed back into either INA or INB. These devices also feature two OTG enable pins (OTG_ENA, OTG_ENB) that allow OUT voltage to supply the corresponding input when OUT is higher than the output startup voltage.These overvoltage-protection devices feature high-voltage, low on-resistance (73mΩ, typ) internal FETs, effectively minimizing a voltage drop across the device. When the input voltage exceeds the overvoltage threshold, the internal FET is turned off to prevent damage to the protected components. The devices also have thermal-shutdown protection against overload conditions.The overvoltage-protection threshold can be adjusted with optional external resistors to any voltage between 4V and 14V. The devices automatically choose the appropriate internal trip thresholds when the overvoltage-lockout input is set lower than the external OVLO select voltage. The internal OVLO are preset to 13.75V (typ) (MAX14727), 10V (typ) (MAX14728), or 5.92V (typ) (MAX14731).The devices are specified over the extended -40°C to +85°C temperature range, and are available in a 30-bump, wafer-level package (WLP).Applicationse-ReadersSmartphonesTablets |
| RF, RFID, Wireless Evaluation Boards | 6 | Active | ||
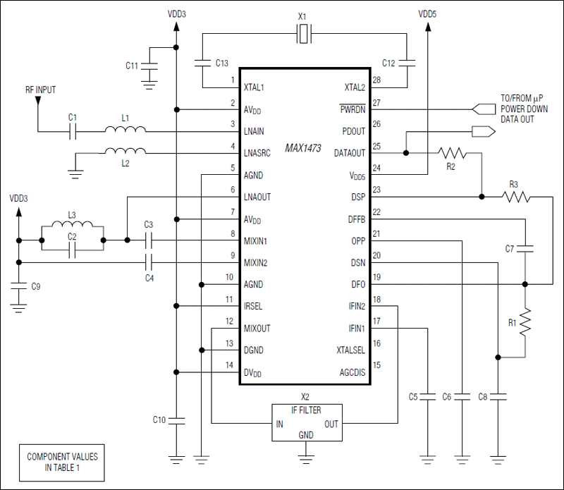
| RF Receivers | 1 | Obsolete | ||
| Integrated Circuits (ICs) | 2 | Active | ||
| RF and Wireless | 1 | Obsolete | ||