A
Analog Devices Inc./Maxim Integrated
| Series | Category | # Parts | Status | Description |
|---|---|---|---|---|
| Part | Spec A | Spec B | Spec C | Spec D | Description |
|---|---|---|---|---|---|
| Series | Category | # Parts | Status | Description |
|---|---|---|---|---|
| Part | Spec A | Spec B | Spec C | Spec D | Description |
|---|---|---|---|---|---|
| Part | Category | Description |
|---|---|---|
Analog Devices Inc./Maxim Integrated LTC1879EGN#TRUnknown | Integrated Circuits (ICs) | IC REG BUCK ADJ 1.2A 16SSOP |
Analog Devices Inc./Maxim Integrated LTC2208CUP#TRUnknown | Integrated Circuits (ICs) | IC ADC 16BIT 130MSPS 64-QFN |
Analog Devices Inc./Maxim Integrated ADP2108ACBZ-1.1-R7Obsolete | Integrated Circuits (ICs) | IC REG BUCK 1.1V 600MA 5WLCSP |
Analog Devices Inc./Maxim Integrated EV1HMC832ALP6GObsolete | Development Boards Kits Programmers | EVAL BOARD FOR HMC832ALP6GE |
Analog Devices Inc./Maxim Integrated LTC488ISWUnknown | Integrated Circuits (ICs) | IC LINE RCVR RS485 QUAD 16-SOIC |
Analog Devices Inc./Maxim Integrated LTC6946IUFD-2Obsolete | Integrated Circuits (ICs) | IC CLK/FREQ SYNTH 28QFN |
Analog Devices Inc./Maxim Integrated MAX5556ESA+TObsolete | Integrated Circuits (ICs) | IC DAC/AUDIO 16BIT 50K 8SOIC |
Analog Devices Inc./Maxim Integrated EVAL-FLTR-LD-1RZUnknown | Unclassified | EVAL BRD FOR AD800 SERIES |
Analog Devices Inc./Maxim Integrated | Development Boards Kits Programmers | BOARD EVAL FOR AD9963 |
Analog Devices Inc./Maxim Integrated LTC1296CCSW#TRUnknown | Integrated Circuits (ICs) | IC DATA ACQ SYS 12BIT 5V 20SOIC |
| Series | Category | # Parts | Status | Description |
|---|---|---|---|---|
| Power Management (PMIC) | 1 | Active | ||
MAX14676Wearable Charge Management Solution | Integrated Circuits (ICs) | 3 | Active | The MAX14676/MAX14676A are battery-charge-management solutions ideal for low-power wearable applications. These devices include a linear battery-charger with a Smart Power Selector™, ModelGauge™fuel gauge, and several power-optimized peripherals. They feature an ultra-low-power buck regulator with a quiescent current of 900nA (typical) and 74% efficiency with 10μA output.The battery charger features Smart Power Selector operation, allowing operation with dead battery. It limits input current based on a register setting. If the charger power source is unable to supply the entire system load, the smart power control circuit will supplement the system load with current from the battery.The MAX14676/MAX14676A embed a Maxim proprietary ModelGauge fuel gauge to provide an accurate estimate of the available capacity for rechargeable lithium batteries.The MAX14676/MAX14676A include a synchronous high-efficiency step-down converter. The device features a fixed-frequency PWM mode for tighter regulation, and a burst mode for increased efficiency during light-load operation.The MAX14676/MAX14676A have a boost regulator and three programmable current sinks that can be used to drive a variety of LED configurations. The boost converter is controlled independently from the current sinks, and they can be also used separately.The MAX14676/MAX14676A feature a power switch controller that allows the device to be turned on and off by a pushbutton. This controller also provides a delayed reset signal and voltage sequencing.These devices are available in a 42-bump, 0.5mm pitch, 3.497mm x 3.118mm wafer-level package (WLP).ApplicationsFitness MonitorsGPS WatchesPortable Medical DevicesWearable Electronics |
| Motor Drivers, Controllers | 1 | Obsolete | ||
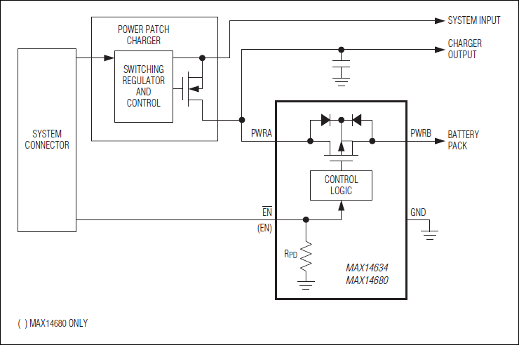
MAX14680Ultra-Low On-Resistance and Compact Bidirectional Battery Switches | Battery Management | 1 | Active | The MAX14634/MAX14680 bidirectional battery switches feature reverse blocking capability to isolate the battery from the system. These internal switches feature ultra-low 7mΩ (typ) on-resistance and operate from a +2.3V to +5.5V input voltage range, making these devices ideal battery-disconnect switches for high-capacity battery applications. The slew-rate controlled switches are also ideal for a large load capacitor as well as high-current load switching applications.The devices are available in an ultra-small 12-bump (1.3mm x 1.7mm, 0.4mm pitch) WLP package. The tiny, low-profile package is suitable for space-limited portable device applications. The devices operate over the -40°C to +85°C extended temperature range.ApplicationsBattery IsolatorsSmartphone Battery SwitchesTablet PC Battery Switches |
MAX14689Ultra-Small, Low-RON, Beyond-the-Rails DPDT Analog Switches | Evaluation Boards | 4 | Active | The MAX14689 ultra-small, low-on-resistance (RON) double-pole/double-throw (DPDT) analog switches feature Beyond-the-Rails™capability that allows signals from -5.5V to +5.5V to pass without distortion, even when the power supply is below the signal range. The low on-resistance (0.25Ω) also makes the device ideal for low-distortion switching applications, such as audio or video.The MAX14689 is fully specified to operate from a single +1.6V to +5.5V power supply. Because of the low supply current requirement, VCCcan be provided by a GPIO. When power is not applied, the switches go to a high-impedance mode and all analog signal ports can withstand signals from -5.5V to +5.5V. The switch is controlled with a single control bit, CB.The MAX14689 is available in a 1.2mm x 1.2mm, 0.4mm pitch, 9-bump wafer-level package (WLP) and 10-pin, 2.5mm x 2.0mm TDFN package. It operates over the -40°C to +85°C extended temperature range.ApplicationsLow-Distortion Signal SwitchesPortable Audio/Video EquipmentSmartphonesTablets |
| Power Management - Specialized | 9 | Active | ||
MAX14691High-Accuracy, Adjustable Power Limiter | Evaluation Boards | 3 | Active | The MAX14691–MAX14693 adjustable overvoltage, undervoltage, and overcurrent protection devices guard systems against overcurrent faults in addition to positive overvoltage and reverse-voltage faults. When used with an optional external pMOSFET, the devices also protect downstream circuitry from voltage faults up to +58V, -60V (for -60V external pFET rating). The devices feature a low, 31mΩ, on-resistance integrated FET.During startup, the devices are designed to charge large capacitances on the output in a continuous mode for applications where large reservoir capacitors are used on the inputs to downstream devices.Additionally, the devices feature a dual-stage, current-limit mode in which the current is continuously limited to 1x, 1.5x, and 2x the programmed limit, respectively, for a short time after startup. This enables faster charging of large loads during startup.The MAX14691–MAX14693 also feature reverse-current and overtemperature protection. The devices are available in a 20-pin (5mm x 5mm) TQFN package and operate over the -40°C to 125°C temperature range.ApplicationsControl and AutomationHigh-Power ApplicationsHuman Machine InterfacesIndustrial Power SystemsMotion System Drives |
| Power Management - Specialized | 2 | Active | ||
MAX14693High-Accuracy, Adjustable Power Limiter | Power Management - Specialized | 3 | Active | The MAX14691–MAX14693 adjustable overvoltage, undervoltage, and overcurrent protection devices guard systems against overcurrent faults in addition to positive overvoltage and reverse-voltage faults. When used with an optional external pMOSFET, the devices also protect downstream circuitry from voltage faults up to +58V, -60V (for -60V external pFET rating). The devices feature a low, 31mΩ, on-resistance integrated FET.During startup, the devices are designed to charge large capacitances on the output in a continuous mode for applications where large reservoir capacitors are used on the inputs to downstream devices.Additionally, the devices feature a dual-stage, current-limit mode in which the current is continuously limited to 1x, 1.5x, and 2x the programmed limit, respectively, for a short time after startup. This enables faster charging of large loads during startup.The MAX14691–MAX14693 also feature reverse-current and overtemperature protection. The devices are available in a 20-pin (5mm x 5mm) TQFN package and operate over the -40°C to 125°C temperature range.ApplicationsControl and AutomationHigh-Power ApplicationsHuman Machine InterfacesIndustrial Power SystemsMotion System Drives |
| Logic | 1 | Obsolete | ||