A
Analog Devices Inc./Maxim Integrated
| Series | Category | # Parts | Status | Description |
|---|---|---|---|---|
| Part | Spec A | Spec B | Spec C | Spec D | Description |
|---|---|---|---|---|---|
| Series | Category | # Parts | Status | Description |
|---|---|---|---|---|
| Part | Spec A | Spec B | Spec C | Spec D | Description |
|---|---|---|---|---|---|
| Part | Category | Description |
|---|---|---|
Analog Devices Inc./Maxim Integrated LTC1879EGN#TRUnknown | Integrated Circuits (ICs) | IC REG BUCK ADJ 1.2A 16SSOP |
Analog Devices Inc./Maxim Integrated LTC2208CUP#TRUnknown | Integrated Circuits (ICs) | IC ADC 16BIT 130MSPS 64-QFN |
Analog Devices Inc./Maxim Integrated ADP2108ACBZ-1.1-R7Obsolete | Integrated Circuits (ICs) | IC REG BUCK 1.1V 600MA 5WLCSP |
Analog Devices Inc./Maxim Integrated EV1HMC832ALP6GObsolete | Development Boards Kits Programmers | EVAL BOARD FOR HMC832ALP6GE |
Analog Devices Inc./Maxim Integrated LTC488ISWUnknown | Integrated Circuits (ICs) | IC LINE RCVR RS485 QUAD 16-SOIC |
Analog Devices Inc./Maxim Integrated LTC6946IUFD-2Obsolete | Integrated Circuits (ICs) | IC CLK/FREQ SYNTH 28QFN |
Analog Devices Inc./Maxim Integrated MAX5556ESA+TObsolete | Integrated Circuits (ICs) | IC DAC/AUDIO 16BIT 50K 8SOIC |
Analog Devices Inc./Maxim Integrated EVAL-FLTR-LD-1RZUnknown | Unclassified | EVAL BRD FOR AD800 SERIES |
Analog Devices Inc./Maxim Integrated | Development Boards Kits Programmers | BOARD EVAL FOR AD9963 |
Analog Devices Inc./Maxim Integrated LTC1296CCSW#TRUnknown | Integrated Circuits (ICs) | IC DATA ACQ SYS 12BIT 5V 20SOIC |
| Series | Category | # Parts | Status | Description |
|---|---|---|---|---|
MAX14656USB Charger Detection with Integrated Overvoltage Protection | Integrated Circuits (ICs) | 1 | Active | The MAX14656 is a USB charger detector compliant with USB Battery Charging Specification Revision 1.2. The USB charger detection circuitry detects USB standard downstream ports (SDPs), USB charging downstream ports (CDPs), or dedicated charger ports (DCPs), and controls an external lithium-ion (Li+) battery charger.The device implements USB Battery Charging Specification Revision 1.2-compliant detection logic. The device also includes Apple®charger detection that allows identification of resistor divider networks on D+/D-.The internal double-pole double-throw (DPDT) USB switch is compliant to Hi-Speed USB, full-speed USB, low-speed USB, and UART signals. The device’s internal switch features low on-resistance, low on-resistance flatness, and very low capacitance. The ID pin controls the DPDT switch position. The MAX14656 features high-ESD protection up to ±15kV Human Body Model (HBM) on CD+, CD-, and ID pins.The MAX14656 is available in a 16-bump, 0.4mm pitch, 1.8mm x 1.9mm WLP package and operates over the -40°C to +85°C extended temperature range.ApplicationsDSCs and Camcorderse-ReadersSmartphonesTablet PCs |
| Battery Chargers | 2 | Active | ||
| Battery Chargers | 2 | Active | ||
| Integrated Circuits (ICs) | 1 | Obsolete | ||
MAX14661Beyond-the-Rails 16:2 Multiplexer | Integrated Circuits (ICs) | 3 | Active | The MAX14661 is a serially controlled, dual-channel analog multiplexer allowing any of the 16 pins to be connected to either common pin simultaneously in any combination. The device features Beyond-the-Rails™capability so that ±5.5V signals can be passed with any single supply between +1.6V and +5.5V.The serial control is selectable between I2C and SPI. Both modes provide individual control of each independent switch so that any combination of switches can be applied. I2C mode provides two address-select pins allowing for addressing up to four devices on a single bus. The SPI mode includes a DOUT pin that can be used to chain multiple devices together with a single select signal.The IC is available in a 28-pin (4mm x 4mm) TQFN package and is specified over the -40ºC to +85ºC extended temperature range. The AB_ and COM_ pins provide ±10kV ESD protection (HBM).ApplicationsAudio Input SelectionData AcquisitionI2C Signal SwitchingSystem Diagnostics |
MAX14662Beyond-the-Rails Octal SPST Switches | Integrated Circuits (ICs) | 2 | Active | The MAX14662 is a serially controlled 8 x SPST switch for general purpose signal switching applications. The number of switches makes the device useful in a wide variety of applications while serial control maximizes flexibility with minimal pins. This part features Beyond-the-Rails™capability so that ±5.5V signals can be passed with any single supply between +1.6V and +5.5V.The serial control is selectable between I2C and SPI. Both modes provide individual control of each independent switch so that any combination of switches can be applied. I2C mode provides two address select pins allowing for addressing up to four devices on a single bus. The SPI mode includes a DOUT pin that can be used to chain multiple devices together with a single select signal.The MAX14662 is available in a 28-pin (4mm x 4mm) TQFN package and is specified over the -40°C to +85°C extended temperature range. The A_ and B_ pins provide ±15kV Human Body Model (HBM) ESD protection.ApplicationsAudio Switching/MultiplexingPort ProtectionPower Management |
MAX14663Portable Medical Power Management Solution with Cable Detection | Power Management (PMIC) | 1 | Active | The MAX14663 is a complete power solution for portable medical devices, including blood glucose meters.The device integrates a high-efficiency single-cell Li-ion switching charger targeted at space-limited portable applications with small batteries.An ultra low-power seal mode which significantly reduces standby current and preserves battery charge during prolonged periods of storage is also included. This mode extends battery shelf life, and enables improved customer experience with immediate out-of-box use.Additionally, the MAX14663 embeds a Maxim proprietary ModelGauge™ (fuel gauge), which provides an accurate estimate of the available capacity for rechargeable Li-ion batteries.A boost converter and LED current sinks are also integrated for powering OLED displays or LED backlights. Internal cable-detection circuitry enables the MAX14663 to identify the presence of an unpowered/unconnected USB cable. This information can be used by the portable system to intelligently select its operating mode, maximizing accuracy and minimizing measurement errors.The MAX14663 operates over the -20°C to +70°C temperature range and is available in a (5mm x 5mm), 40-pin, TQFN-EP package.ApplicationsPortable Blood Glucose MetersPortable Medical DevicesUSB Connected Devices |
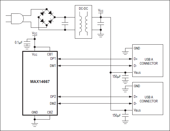
MAX14667Dual USB Charger Adapter Emulator | Specialized ICs | 2 | Obsolete | The MAX14667 is a dual USB charger adapter emulator with automatic host charger identification circuitry for USB dedicated chargers.The device allows USB wall adapters, travel chargers, and other dedicated chargers to identify themselves as a USB dedicated charger to USB devices, an Apple charger to Apple products, and a Samsung Galaxy Tablet dedicated charger port to Samsung Galaxy Tablet devices.The device features a control input that allows for charger mode selection. The MAX14667 supports USB Battery Charger (BC) revision 1.2 specification compliant devices, including all major brand USB devices from Samsung, Nokia, Blackberry, LG, Apple devices, and Samsung Galaxy devices in autodetection 1A or autodetection 2A modes.The MAX14667 is available in an 8-pin (2.9mm x 1.6mm) SOT23 package, and is specified over the -40°C to +85°C extended temperature range.ApplicationsUniversal Charger Including iPod®/iPad®/iPhone®USB Car Charger and Cigarette Lighter AdapterUSB Wall Charger and Travel Adapter |
| Power Management (PMIC) | 2 | Active | ||
| Integrated Circuits (ICs) | 1 | Active | ||