A
Analog Devices Inc./Maxim Integrated
| Series | Category | # Parts | Status | Description |
|---|---|---|---|---|
| Part | Spec A | Spec B | Spec C | Spec D | Description |
|---|---|---|---|---|---|
| Series | Category | # Parts | Status | Description |
|---|---|---|---|---|
| Part | Spec A | Spec B | Spec C | Spec D | Description |
|---|---|---|---|---|---|
| Part | Category | Description |
|---|---|---|
Analog Devices Inc./Maxim Integrated LTC1879EGN#TRUnknown | Integrated Circuits (ICs) | IC REG BUCK ADJ 1.2A 16SSOP |
Analog Devices Inc./Maxim Integrated LTC2208CUP#TRUnknown | Integrated Circuits (ICs) | IC ADC 16BIT 130MSPS 64-QFN |
Analog Devices Inc./Maxim Integrated ADP2108ACBZ-1.1-R7Obsolete | Integrated Circuits (ICs) | IC REG BUCK 1.1V 600MA 5WLCSP |
Analog Devices Inc./Maxim Integrated EV1HMC832ALP6GObsolete | Development Boards Kits Programmers | EVAL BOARD FOR HMC832ALP6GE |
Analog Devices Inc./Maxim Integrated LTC488ISWUnknown | Integrated Circuits (ICs) | IC LINE RCVR RS485 QUAD 16-SOIC |
Analog Devices Inc./Maxim Integrated LTC6946IUFD-2Obsolete | Integrated Circuits (ICs) | IC CLK/FREQ SYNTH 28QFN |
Analog Devices Inc./Maxim Integrated MAX5556ESA+TObsolete | Integrated Circuits (ICs) | IC DAC/AUDIO 16BIT 50K 8SOIC |
Analog Devices Inc./Maxim Integrated EVAL-FLTR-LD-1RZUnknown | Unclassified | EVAL BRD FOR AD800 SERIES |
Analog Devices Inc./Maxim Integrated | Development Boards Kits Programmers | BOARD EVAL FOR AD9963 |
Analog Devices Inc./Maxim Integrated LTC1296CCSW#TRUnknown | Integrated Circuits (ICs) | IC DATA ACQ SYS 12BIT 5V 20SOIC |
| Series | Category | # Parts | Status | Description |
|---|---|---|---|---|
| Sensor and Detector Interfaces | 2 | Active | ||
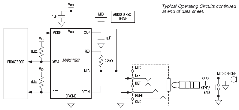
MAX14628Low-Power Headset Detectors with SEND/END Button Support | Audio Special Purpose | 2 | Active | The MAX14627/MAX14628 provide a simple solution for detecting the insertion and managing the operation of a 3.5mm stereo headset with a microphone. These devices integrate all circuitry needed to detect SEND/END button press events and generate required microphone bias voltages, and are fully compatible with Windows® Mobile 7.The devices need only three GPIOs from the host controller to select between call mode and standby mode, and monitor the SEND/END and jack insertion status. In call mode, the low-noise LDO is enabled to provide DC bias to the externally preamplified microphone. In standby mode, microphone low-power pulsing is enabled to reduce supply current while waiting for a SEND/END button press event. Two open-drain outputs signal the host controller when an insertion/removal or SEND/END button press event occurs. If a 3P headset without a microphone is inserted, the low-power pulsing can be disabled by setting the MODE input to high impedance.The MAX14627 operates from a 2.5V to 5.5V input voltage supply and features an internal 2.2V LDO output, while the MAX14628 operates from a 3.1V to 5.5V voltage supply and features an internal 2.8V LDO output voltage. Both devices control jack insertion detection by monitoring a 3.5mm socket with a normally open jack insertion switch. Additionally, the MAX14628 features open microphone detection.The MAX14627/MAX14628 are available in an 8-pin TDFN package, and are fully specified over the -40°C to +85°C extended temperature range.ApplicationsCell PhonesPortable Media PlayersTablet/Laptop PCs |
| Integrated Circuits (ICs) | 2 | Obsolete | ||
MAX14630USB Charger Adapter Emulators | Battery Chargers | 3 | Active | The MAX14630/MAX14632 are USB adapter emulators with automatic host charger identification circuitry for USB dedicated chargers.The devices allow USB wall adapters, travel chargers, and other dedicated chargers to identify themselves as a USB dedicated charger to USB devices, an Apple charger to Apple products, and a Samsung Galaxy dedicated charger port to legacy D+/D- short detection devices that use the D+ pullup of the USB transceiver.The devices feature a control input that allows for charger mode selection. The MAX14630 supports both Apple 2A and USB Battery Charger (BC) revision 1.2 specification compliant devices in Autodetection 2A mode and Samsung Galaxy Tablet 2A devices in SS 2A mode. The MAX14632 supports Autodetection 2A mode as well as Autodetection 1A mode for compatibility with most Apple and USB BC compliant devices.The devices are available in a 5-pin (2.9mm x 1.6mm) TSOT package and are specified over the -40°C to +85°C extended temperature range.ApplicationsUniversal Chargers including iPod®/iPad®/iPhone®USB Car Chargers and Cigarette Lighter AdaptersUSB Wall Chargers and Travel Adapters |
MAX14632USB Charger Adapter Emulators | Integrated Circuits (ICs) | 1 | Active | The MAX14630/MAX14632 are USB adapter emulators with automatic host charger identification circuitry for USB dedicated chargers.The devices allow USB wall adapters, travel chargers, and other dedicated chargers to identify themselves as a USB dedicated charger to USB devices, an Apple charger to Apple products, and a Samsung Galaxy dedicated charger port to legacy D+/D- short detection devices that use the D+ pullup of the USB transceiver.The devices feature a control input that allows for charger mode selection. The MAX14630 supports both Apple 2A and USB Battery Charger (BC) revision 1.2 specification compliant devices in Autodetection 2A mode and Samsung Galaxy Tablet 2A devices in SS 2A mode. The MAX14632 supports Autodetection 2A mode as well as Autodetection 1A mode for compatibility with most Apple and USB BC compliant devices.The devices are available in a 5-pin (2.9mm x 1.6mm) TSOT package and are specified over the -40°C to +85°C extended temperature range.ApplicationsUniversal Chargers including iPod®/iPad®/iPhone®USB Car Chargers and Cigarette Lighter AdaptersUSB Wall Chargers and Travel Adapters |
| Battery Management | 1 | Active | ||
MAX14636USB Charger Detectors | Power Management (PMIC) | 5 | Active | The MAX14576/MAX14636/MAX14637 are USB charger detectors. The MAX14576/MAX14636/MAX14637 will pass USB Battery Charger Specification Revision 1.2 (USB BC 1.2) compliance tests. The MAX14636/MAX14637 can also detect Apple chargers, and other nonstandard types. These devices are capable of detecting multiple USB battery charging methods including standard downstream ports (SDP), charging downstream ports (CDP), and dedicated charger ports (DCP). The devices also feature USB BC 1.2 defined dead-battery option support.The MAX14576/MAX14636/MAX14637 feature analog switches that are capable of passing USB Hi-Speed, full-speed, and low-speed signals. The switches have low on-resistance (3Ω, typ) and low on-capacitance (4.5pF, typ). The CDN and CDP are high ESD protected up to ±15kV Human Body Model (HBM), ±15kV IEC61000-4-2 Air Gap Discharge, and ±8kV IEC61000-4-2 Contact Discharge.The MAX14576/MAX14636/MAX14637 are available in a 10-pin (1.6mm x 2.1mm) UTQFN package and operate over the -40°C to +85°C extended temperature range.ApplicationsCell PhonesDigital CameraseBooksPortable Industrial ProductsTablets |
MAX14637USB Charger Detectors | Power Management - Specialized | 4 | Active | The MAX14576/MAX14636/MAX14637 are USB charger detectors. The MAX14576/MAX14636/MAX14637 will pass USB Battery Charger Specification Revision 1.2 (USB BC 1.2) compliance tests. The MAX14636/MAX14637 can also detect Apple chargers, and other nonstandard types. These devices are capable of detecting multiple USB battery charging methods including standard downstream ports (SDP), charging downstream ports (CDP), and dedicated charger ports (DCP). The devices also feature USB BC 1.2 defined dead-battery option support.The MAX14576/MAX14636/MAX14637 feature analog switches that are capable of passing USB Hi-Speed, full-speed, and low-speed signals. The switches have low on-resistance (3Ω, typ) and low on-capacitance (4.5pF, typ). The CDN and CDP are high ESD protected up to ±15kV Human Body Model (HBM), ±15kV IEC61000-4-2 Air Gap Discharge, and ±8kV IEC61000-4-2 Contact Discharge.The MAX14576/MAX14636/MAX14637 are available in a 10-pin (1.6mm x 2.1mm) UTQFN package and operate over the -40°C to +85°C extended temperature range.ApplicationsCell PhonesDigital CameraseBooksPortable Industrial ProductsTablets |
| Motor Drivers, Controllers | 2 | Obsolete | ||
| Evaluation and Demonstration Boards and Kits | 3 | Active | ||