PCMD3140-Q1Automotive, 127-dB SNR, 768-kHz, four-channel, PDM-input to TDM- or I²S-output converter | ADCs/DACs - Special Purpose | 1 | Active | The PCMD3140-Q1 is a high-performance, pulse-density-modulation (PDM) input to time-division multiplexing (TDM) or I2S output converter that supports simultaneous sampling of up to four digital channels for the PDM microphone input. The device integrates programable digital volume control, a microphone bias voltage, a phase-locked loop (PLL), a programmable high-pass filter (HPF), biquad filters, low-latency filter modes, and allows for output sample rates up to 768 kHz. The device supports time-division multiplexing (TDM), I2S, or left-justified (LJ) audio formats, and can be controlled with the I2C interface. Additionally, the PCMD3140-Q1 supports master and slave mode selection for the audio bus interface operation. These integrated high-performance features, along with the ability to be powered from a single-supply of 3.3 V or 1.8 V, make the device an excellent choice for space-constrained audio systems in far-field microphone recording applications.
The PCMD3140-Q1 is specified from –40°C to +125°C, and is offered in a 20-pin WQFN package.
The PCMD3140-Q1 is a high-performance, pulse-density-modulation (PDM) input to time-division multiplexing (TDM) or I2S output converter that supports simultaneous sampling of up to four digital channels for the PDM microphone input. The device integrates programable digital volume control, a microphone bias voltage, a phase-locked loop (PLL), a programmable high-pass filter (HPF), biquad filters, low-latency filter modes, and allows for output sample rates up to 768 kHz. The device supports time-division multiplexing (TDM), I2S, or left-justified (LJ) audio formats, and can be controlled with the I2C interface. Additionally, the PCMD3140-Q1 supports master and slave mode selection for the audio bus interface operation. These integrated high-performance features, along with the ability to be powered from a single-supply of 3.3 V or 1.8 V, make the device an excellent choice for space-constrained audio systems in far-field microphone recording applications.
The PCMD3140-Q1 is specified from –40°C to +125°C, and is offered in a 20-pin WQFN package. |
PCMD3180Eight-channel pulse-density-modulation input to TDM or I²S output converter | ADCs/DACs - Special Purpose | 2 | Active | The PCMD3180 is a high-performance, pulse-density-modulation (PDM) input to time-division multiplexing (TDM) or I2S output converter that supports simultaneous sampling of up to eight digital channels for the PDM microphone input. The device integrates programable digital volume control, a microphone bias voltage, a phase-locked loop (PLL), a programmable high-pass filter (HPF), biquad filters, low-latency filter modes, and allows for output sample rates up to 768 kHz. The device supports time-division multiplexing (TDM), I2S, or left-justified (LJ) audio formats, and can be controlled with either the I2C or SPI interface. Additionally, the PCMD3180 supports master and slave mode selection for the audio bus interface operation. These integrated high-performance features, along with the ability to be powered from a single-supply of 3.3 V or 1.8 V, make the device an excellent choice for space-constrained audio systems in far-field microphone recording applications.
The PCMD3180 is specified from –40°C to +125°C, and is offered in a 24-pin WQFN package.
The PCMD3180 is a high-performance, pulse-density-modulation (PDM) input to time-division multiplexing (TDM) or I2S output converter that supports simultaneous sampling of up to eight digital channels for the PDM microphone input. The device integrates programable digital volume control, a microphone bias voltage, a phase-locked loop (PLL), a programmable high-pass filter (HPF), biquad filters, low-latency filter modes, and allows for output sample rates up to 768 kHz. The device supports time-division multiplexing (TDM), I2S, or left-justified (LJ) audio formats, and can be controlled with either the I2C or SPI interface. Additionally, the PCMD3180 supports master and slave mode selection for the audio bus interface operation. These integrated high-performance features, along with the ability to be powered from a single-supply of 3.3 V or 1.8 V, make the device an excellent choice for space-constrained audio systems in far-field microphone recording applications.
The PCMD3180 is specified from –40°C to +125°C, and is offered in a 24-pin WQFN package. |
PCMD3180-Q1Automotive, eight-channel pulse-density-modulation input to TDM or I²S output converter | Integrated Circuits (ICs) | 1 | Active | The PCMD3180-Q1 is a high-performance, pulse-density-modulation (PDM) input to time-division multiplexing (TDM) or I2S output converter that supports simultaneous sampling of up to eight digital channels for the PDM microphone input. The device integrates programmable digital volume control, a microphone bias voltage, a phase-locked loop (PLL), a programmable high-pass filter (HPF), biquad filters, low-latency filter modes, and allows for output sample rates up to 768kHz. The device supports time-division multiplexing (TDM), I2S, or left-justified (LJ) audio formats, and can be controlled with either the I2C or SPI interface. Additionally, the PCMD3180-Q1 supports controller and target mode selection for the audio bus interface operation. These integrated high-performance features, along with the ability to be powered from a single-supply of 3.3V or 1.8V, make the device an excellent choice for space-constrained audio systems in far-field microphone recording applications.
The PCMD3180-Q1 is specified from –40°C to 125°C and is offered in a 24-pin WQFN package.
The PCMD3180-Q1 is a high-performance, pulse-density-modulation (PDM) input to time-division multiplexing (TDM) or I2S output converter that supports simultaneous sampling of up to eight digital channels for the PDM microphone input. The device integrates programmable digital volume control, a microphone bias voltage, a phase-locked loop (PLL), a programmable high-pass filter (HPF), biquad filters, low-latency filter modes, and allows for output sample rates up to 768kHz. The device supports time-division multiplexing (TDM), I2S, or left-justified (LJ) audio formats, and can be controlled with either the I2C or SPI interface. Additionally, the PCMD3180-Q1 supports controller and target mode selection for the audio bus interface operation. These integrated high-performance features, along with the ability to be powered from a single-supply of 3.3V or 1.8V, make the device an excellent choice for space-constrained audio systems in far-field microphone recording applications.
The PCMD3180-Q1 is specified from –40°C to 125°C and is offered in a 24-pin WQFN package. |
| Sensors, Transducers | 1 | Obsolete | |
| Unclassified | 20 | Obsolete | |
| Integrated Circuits (ICs) | 1 | Obsolete | |
| Integrated Circuits (ICs) | 1 | Obsolete | |
| Amplifiers | 1 | Unknown | |
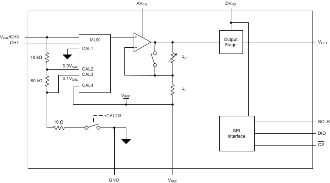
PGA112Zero-drift, 100-µV offset, 12-nV/√Hz noise, RRO (binary gain) programmable gain amp with 2-ch mux | Amplifiers | 2 | Active | The PGA112 and PGA113 devices (binary and scope gains) offer two analog inputs, a three-pin SPI interface, and software shutdown in a 10-pin, VSSOP package. The PGA116 and PGA117 (binary and scope gains) offer 10 analog inputs, a SPI interface with daisy-chain capability, and hardware and software shutdown in a 20-pin TSSOP package.
All versions provide internal calibration channels for system-level calibration. The channels are tied to GND, 0.9 VCAL, 0.1 VCAL, and VREF, respectively. VCAL, an external voltage connected to Channel 0, is used as the system calibration reference. Binary gains are: 1, 2, 4, 8, 16, 32, 64, and 128; scope gains are: 1, 2, 5, 10, 20, 50, 100, and 200.
The PGA112 and PGA113 devices (binary and scope gains) offer two analog inputs, a three-pin SPI interface, and software shutdown in a 10-pin, VSSOP package. The PGA116 and PGA117 (binary and scope gains) offer 10 analog inputs, a SPI interface with daisy-chain capability, and hardware and software shutdown in a 20-pin TSSOP package.
All versions provide internal calibration channels for system-level calibration. The channels are tied to GND, 0.9 VCAL, 0.1 VCAL, and VREF, respectively. VCAL, an external voltage connected to Channel 0, is used as the system calibration reference. Binary gains are: 1, 2, 4, 8, 16, 32, 64, and 128; scope gains are: 1, 2, 5, 10, 20, 50, 100, and 200. |
PGA113Zero-drift, 100-µV offset, 12-nV/√Hz noise, RRO (scope gain) programmable gain amp with 2-ch mux | Evaluation Boards | 4 | Active | The PGA112 and PGA113 devices (binary and scope gains) offer two analog inputs, a three-pin SPI interface, and software shutdown in a 10-pin, VSSOP package. The PGA116 and PGA117 (binary and scope gains) offer 10 analog inputs, a SPI interface with daisy-chain capability, and hardware and software shutdown in a 20-pin TSSOP package.
All versions provide internal calibration channels for system-level calibration. The channels are tied to GND, 0.9 VCAL, 0.1 VCAL, and VREF, respectively. VCAL, an external voltage connected to Channel 0, is used as the system calibration reference. Binary gains are: 1, 2, 4, 8, 16, 32, 64, and 128; scope gains are: 1, 2, 5, 10, 20, 50, 100, and 200.
The PGA112 and PGA113 devices (binary and scope gains) offer two analog inputs, a three-pin SPI interface, and software shutdown in a 10-pin, VSSOP package. The PGA116 and PGA117 (binary and scope gains) offer 10 analog inputs, a SPI interface with daisy-chain capability, and hardware and software shutdown in a 20-pin TSSOP package.
All versions provide internal calibration channels for system-level calibration. The channels are tied to GND, 0.9 VCAL, 0.1 VCAL, and VREF, respectively. VCAL, an external voltage connected to Channel 0, is used as the system calibration reference. Binary gains are: 1, 2, 4, 8, 16, 32, 64, and 128; scope gains are: 1, 2, 5, 10, 20, 50, 100, and 200. |