T
Texas Instruments
| Series | Category | # Parts | Status | Description |
|---|---|---|---|---|
| Part | Spec A | Spec B | Spec C | Spec D | Description |
|---|---|---|---|---|---|
| Series | Category | # Parts | Status | Description |
|---|---|---|---|---|
| Part | Spec A | Spec B | Spec C | Spec D | Description |
|---|---|---|---|---|---|
| Series | Category | # Parts | Status | Description |
|---|---|---|---|---|
| Op Amp Evaluation Boards | 1 | Active | ||
OPA855-Q1Automotive 8-GHz gain bandwidth, decompensated transimpedance amplifier with bipolar input | Amplifiers | 1 | Active | The OPA855-Q1 is a wideband, low-noise operational amplifier with bipolar inputs for wideband transimpedance and voltage amplifier applications. When the device is configured as a transimpedance amplifier (TIA), the 8-GHz gain bandwidth product (GBWP) enables high closed-loop bandwidths at transimpedance gains of up to tens of kΩs.
The following graph shows the bandwidth and noise performance of the OPA855-Q1 as a function of the photodiode capacitance when the amplifier is configured as a TIA. The total noise is calculated along a bandwidth range extending from DC to the calculated frequency (f) on the left scale. The OPA855-Q1 package has a feedback pin (FB) that simplifies the feedback network connection between the input and the output.
The OPA855-Q1 is optimized to operate in optical time-of-flight (ToF) systems where the OPA855-Q1 is used with time-to-digital converters, such as theTDC7201. Use the OPA855-Q1 to drive a high-speed analog-to-digital converter (ADC) in high-resolution LIDAR systems with a differential output amplifier, such as theTHS4541-Q1.
The OPA855-Q1 is a wideband, low-noise operational amplifier with bipolar inputs for wideband transimpedance and voltage amplifier applications. When the device is configured as a transimpedance amplifier (TIA), the 8-GHz gain bandwidth product (GBWP) enables high closed-loop bandwidths at transimpedance gains of up to tens of kΩs.
The following graph shows the bandwidth and noise performance of the OPA855-Q1 as a function of the photodiode capacitance when the amplifier is configured as a TIA. The total noise is calculated along a bandwidth range extending from DC to the calculated frequency (f) on the left scale. The OPA855-Q1 package has a feedback pin (FB) that simplifies the feedback network connection between the input and the output.
The OPA855-Q1 is optimized to operate in optical time-of-flight (ToF) systems where the OPA855-Q1 is used with time-to-digital converters, such as theTDC7201. Use the OPA855-Q1 to drive a high-speed analog-to-digital converter (ADC) in high-resolution LIDAR systems with a differential output amplifier, such as theTHS4541-Q1. |
OPA8561.1-GHz unity-gain bandwidth, 0.9 nV/√Hz, bipolar input amplifier | Instrumentation, Op Amps, Buffer Amps | 1 | Active | The OPA856 is a wideband, low-noise operational amplifier with bipolar inputs for wideband transimpedance and voltage amplifier applications. When the device is configured as a transimpedance amplifier (TIA), the 1.1-GHz gain bandwidth product (GBWP) enables high closed-loop bandwidths in low-capacitance photodiode applications.
The graph below shows the bandwidth and noise performance of the OPA856 as a function of the photodiode capacitance when the amplifier is configured as a TIA. The total noise is calculated along a bandwidth range extending from DC to the calculated frequency (f) on the left scale. The OPA856 package has a feedback pin (FB) that simplifies the feedback network connection between the input and the output.
The OPA856 is optimized to operate in optical time-of-flight (ToF) systems where the OPA856 is used with time-to-digital converters, such as theTDC7201. Use the OPA856 to drive a high-speed analog-to-digital converter (ADC) in high-resolution LIDAR systems with a differential output amplifier, such as theTHS4541orLMH5401.
The OPA856 is a wideband, low-noise operational amplifier with bipolar inputs for wideband transimpedance and voltage amplifier applications. When the device is configured as a transimpedance amplifier (TIA), the 1.1-GHz gain bandwidth product (GBWP) enables high closed-loop bandwidths in low-capacitance photodiode applications.
The graph below shows the bandwidth and noise performance of the OPA856 as a function of the photodiode capacitance when the amplifier is configured as a TIA. The total noise is calculated along a bandwidth range extending from DC to the calculated frequency (f) on the left scale. The OPA856 package has a feedback pin (FB) that simplifies the feedback network connection between the input and the output.
The OPA856 is optimized to operate in optical time-of-flight (ToF) systems where the OPA856 is used with time-to-digital converters, such as theTDC7201. Use the OPA856 to drive a high-speed analog-to-digital converter (ADC) in high-resolution LIDAR systems with a differential output amplifier, such as theTHS4541orLMH5401. |
OPA857Ultralow-Noise, Wideband, Pseudo-Differential Output Transimpedance Amplifier | Evaluation Boards | 4 | Active | The OPA857 is a wideband, fast overdrive recovery, fast-settling, ultralow-noise transimpedance amplifier targeted at photodiode monitoring applications. With selectable feedback resistance, the OPA857 simplifies the design of high-performance optical systems. Very fast overload recovery time and internal input protection provide the best combination to protect the remainder of the signal chain from overdrive while minimizing recovery time. The two selectable transimpedance gain configurations allow high dynamic range and flexibility required in modern transimpedance amplifier applications. The OPA857 is available in a 3-mm × 3-mm VQFN package.
The device is characterized for operation over the full industrial temperature range from –40°C to +85°C.
The OPA857 is a wideband, fast overdrive recovery, fast-settling, ultralow-noise transimpedance amplifier targeted at photodiode monitoring applications. With selectable feedback resistance, the OPA857 simplifies the design of high-performance optical systems. Very fast overload recovery time and internal input protection provide the best combination to protect the remainder of the signal chain from overdrive while minimizing recovery time. The two selectable transimpedance gain configurations allow high dynamic range and flexibility required in modern transimpedance amplifier applications. The OPA857 is available in a 3-mm × 3-mm VQFN package.
The device is characterized for operation over the full industrial temperature range from –40°C to +85°C. |
OPA8585.5 GHz Gain Bandwidth Product, Decompensated Transimpedance Amplifier with FET Input | Op Amp Evaluation Boards | 3 | Active | The OPA858 is a wideband, low-noise, operational amplifier with CMOS inputs for wideband transimpedance and voltage amplifier applications. When the device is configured as a transimpedance amplifier (TIA), the 5.5-GHz gain bandwidth product (GBWP) enables applications requiring high closed-loop bandwidths at transimpedance gains in the tens to hundreds of kΩs range.
The graph below demonstrates the bandwidth and noise performance of the OPA858 as a function of the photodiode capacitance when the amplifier is configured as a TIA. The total noise is calculated over a bandwidth range extending from DC to the calculated f-3dBfrequency on the left-hand scale. The OPA858 package features a feedback pin (FB) that simplifies the feedback network connection between the input and the output.
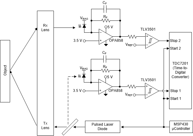
The OPA858 is optimized for use in optical Time-of-Flight (ToF) systems like the one shown in the figure below where the OPA858 is used with theTDC7201time-to-digital converter. The OPA858 can be used in high-resolution LIDAR systems with a high-speed analog-to-digital converter (ADC) and a differential output amplifier like theTHS4541orLMH5401to drive the ADC.
The OPA858 is a wideband, low-noise, operational amplifier with CMOS inputs for wideband transimpedance and voltage amplifier applications. When the device is configured as a transimpedance amplifier (TIA), the 5.5-GHz gain bandwidth product (GBWP) enables applications requiring high closed-loop bandwidths at transimpedance gains in the tens to hundreds of kΩs range.
The graph below demonstrates the bandwidth and noise performance of the OPA858 as a function of the photodiode capacitance when the amplifier is configured as a TIA. The total noise is calculated over a bandwidth range extending from DC to the calculated f-3dBfrequency on the left-hand scale. The OPA858 package features a feedback pin (FB) that simplifies the feedback network connection between the input and the output.
The OPA858 is optimized for use in optical Time-of-Flight (ToF) systems like the one shown in the figure below where the OPA858 is used with theTDC7201time-to-digital converter. The OPA858 can be used in high-resolution LIDAR systems with a high-speed analog-to-digital converter (ADC) and a differential output amplifier like theTHS4541orLMH5401to drive the ADC. |
OPA858-Q1Automotive 5.5-GHz gain bandwidth, decompensated transimpedance amplifier with FET input | Linear | 1 | Active | The OPA858-Q1 is a wideband, low-noise operational amplifier with CMOS inputs for wideband transimpedance and voltage amplifier applications. When the device is configured as a transimpedance amplifier (TIA), the 5.5-GHz gain bandwidth product (GBWP) enables high closed-loop bandwidths at transimpedance gains in the range of tens to hundreds of kΩs.
The graph below shows the bandwidth and noise performance of the OPA858-Q1 as a function of the photodiode capacitance when the amplifier is configured as a TIA. The total noise is calculated along a bandwidth range extending from DC to the calculated frequency (f) on the left scale. The OPA858-Q1 package has a feedback pin (FB) that simplifies the feedback network connection between the input and the output.
The OPA858-Q1 is optimized to operate in optical time-of-flight (ToF) systems where the OPA858-Q1 is used with time-to-digital converters, such as theTDC7201. Use the OPA858-Q1 to drive a high-speed analog-to-digital converter (ADC) in high-resolution LIDAR systems with a differential output amplifier, such as theTHS4541-Q1.
The OPA858-Q1 is a wideband, low-noise operational amplifier with CMOS inputs for wideband transimpedance and voltage amplifier applications. When the device is configured as a transimpedance amplifier (TIA), the 5.5-GHz gain bandwidth product (GBWP) enables high closed-loop bandwidths at transimpedance gains in the range of tens to hundreds of kΩs.
The graph below shows the bandwidth and noise performance of the OPA858-Q1 as a function of the photodiode capacitance when the amplifier is configured as a TIA. The total noise is calculated along a bandwidth range extending from DC to the calculated frequency (f) on the left scale. The OPA858-Q1 package has a feedback pin (FB) that simplifies the feedback network connection between the input and the output.
The OPA858-Q1 is optimized to operate in optical time-of-flight (ToF) systems where the OPA858-Q1 is used with time-to-digital converters, such as theTDC7201. Use the OPA858-Q1 to drive a high-speed analog-to-digital converter (ADC) in high-resolution LIDAR systems with a differential output amplifier, such as theTHS4541-Q1. |
OPA8591.8 GHz Unity-Gain Bandwidth, 3.3 nV/√Hz, FET Input Amplifier | Amplifiers | 1 | Active | The OPA859 is a wideband, low-noise operational amplifier with CMOS inputs for wideband transimpedance and voltage amplifier applications. When the device is configured as a transimpedance amplifier (TIA), the 0.9-GHz gain bandwidth product (GBWP) enables high closed-loop bandwidths in low-capacitance photodiode applications.
The graph below shows the bandwidth and noise performance of the OPA859 as a function of the photodiode capacitance when the amplifier is set as a TIA. The total noise is calculated along a bandwidth range extending from dc to the calculated frequency, f, on the left-hand scale. The OPA859 package has a feedback pin (FB) that simplifies the feedback network connection between the input and the output.
The OPA859 is optimized to operate in optical time-of-flight (ToF) systems where the OPA859 is used with time-to-digital converters, such as theTDC7201. Use the OPA859 to drive a high-speed analog-to-digital converter (ADC) in high-resolution LIDAR systems with a differential output amplifier, such as theTHS4541orLMH5401.
The OPA859 is a wideband, low-noise operational amplifier with CMOS inputs for wideband transimpedance and voltage amplifier applications. When the device is configured as a transimpedance amplifier (TIA), the 0.9-GHz gain bandwidth product (GBWP) enables high closed-loop bandwidths in low-capacitance photodiode applications.
The graph below shows the bandwidth and noise performance of the OPA859 as a function of the photodiode capacitance when the amplifier is set as a TIA. The total noise is calculated along a bandwidth range extending from dc to the calculated frequency, f, on the left-hand scale. The OPA859 package has a feedback pin (FB) that simplifies the feedback network connection between the input and the output.
The OPA859 is optimized to operate in optical time-of-flight (ToF) systems where the OPA859 is used with time-to-digital converters, such as theTDC7201. Use the OPA859 to drive a high-speed analog-to-digital converter (ADC) in high-resolution LIDAR systems with a differential output amplifier, such as theTHS4541orLMH5401. |
OPA860Wide Bandwidth Operational Transconductance Amplifier and Buffer | Integrated Circuits (ICs) | 3 | Active | The OPA860 is a versatile monolithic component designed for wide-bandwidth systems, including high performance video, RF and IF circuitry. It includes a wideband, bipolar operational transconductance amplifier (OTA), and voltage buffer amplifier.
The OTA or voltage-controlled current source can be viewed as anideal transistor. Like a transistor, it has three terminals—a high impedance input (base), a low-impedance input/output (emitter), and the current output (collector). The OTA, however, is self-biased and bipolar. The output collector current is zero for a zero base-emitter voltage. AC inputs centered about zero produce an output current, which is bipolar and centered about zero. The transconductance of the OTA can be adjusted with an external resistor, allowing bandwidth, quiescent current, and gain trade-offs to be optimized.
Also included in the OPA860 is an uncommited closed-loop, unity-gain buffer. This provides 1600MHz bandwidth and 4000V/µs slew rate.
Used as a basic building block, the OPA860 simplifies the design of AGC amplifiers, LED driver circuits for fiber optic transmission, integrators for fast pulses, fast control loop amplifiers and control amplifiers for capacitive sensors and active filters. The OPA860 is available in an SO-8 surface-mount package.
The OPA860 is a versatile monolithic component designed for wide-bandwidth systems, including high performance video, RF and IF circuitry. It includes a wideband, bipolar operational transconductance amplifier (OTA), and voltage buffer amplifier.
The OTA or voltage-controlled current source can be viewed as anideal transistor. Like a transistor, it has three terminals—a high impedance input (base), a low-impedance input/output (emitter), and the current output (collector). The OTA, however, is self-biased and bipolar. The output collector current is zero for a zero base-emitter voltage. AC inputs centered about zero produce an output current, which is bipolar and centered about zero. The transconductance of the OTA can be adjusted with an external resistor, allowing bandwidth, quiescent current, and gain trade-offs to be optimized.
Also included in the OPA860 is an uncommited closed-loop, unity-gain buffer. This provides 1600MHz bandwidth and 4000V/µs slew rate.
Used as a basic building block, the OPA860 simplifies the design of AGC amplifiers, LED driver circuits for fiber optic transmission, integrators for fast pulses, fast control loop amplifiers and control amplifiers for capacitive sensors and active filters. The OPA860 is available in an SO-8 surface-mount package. |
OPA861Wide Bandwidth Operational Transconductance Amplifier | Integrated Circuits (ICs) | 3 | Active | The OPA861 is a versatile monolithic component designed for wide-bandwidth systems, including high performance video, RF and IF circuitry. The OPA861 is a wideband, bipolar operational transconductance amplifier (OTA).
The OTA or voltage-controlled current source can be viewed as anideal transistor. Like a transistor, it has three terminals—a high impedance input (base), a low-impedance input/output (emitter), and the current output (collector). The OPA861, however, is self-biased and bipolar. The output collector current is zero for a zero base-emitter voltage. AC inputs centered about zero produce an output current, which is bipolar and centered about zero. The transconductance of the OPA861 can be adjusted with an external resistor, allowing bandwidth, quiescent current, and gain trade-offs to be optimized.
Used as a basic building block, the OPA861 simplifies the design of AGC amplifiers, LED driver circuits for fiber optic transmission, integrators for fast pulses, fast control loop amplifiers and control amplifiers for capacitive sensors, and active filters. The OPA861 is available in SO-8 and SOT23-6 surface-mount packages.
The OPA861 is a versatile monolithic component designed for wide-bandwidth systems, including high performance video, RF and IF circuitry. The OPA861 is a wideband, bipolar operational transconductance amplifier (OTA).
The OTA or voltage-controlled current source can be viewed as anideal transistor. Like a transistor, it has three terminals—a high impedance input (base), a low-impedance input/output (emitter), and the current output (collector). The OPA861, however, is self-biased and bipolar. The output collector current is zero for a zero base-emitter voltage. AC inputs centered about zero produce an output current, which is bipolar and centered about zero. The transconductance of the OPA861 can be adjusted with an external resistor, allowing bandwidth, quiescent current, and gain trade-offs to be optimized.
Used as a basic building block, the OPA861 simplifies the design of AGC amplifiers, LED driver circuits for fiber optic transmission, integrators for fast pulses, fast control loop amplifiers and control amplifiers for capacitive sensors, and active filters. The OPA861 is available in SO-8 and SOT23-6 surface-mount packages. |
| Instrumentation, Op Amps, Buffer Amps | 4 | Active | ||
| Part | Category | Description |
|---|---|---|
Texas Instruments | Integrated Circuits (ICs) | BUS DRIVER, BCT/FBT SERIES |
Texas Instruments | Integrated Circuits (ICs) | 12BIT 3.3V~3.6V 210MHZ PARALLEL VQFN-48-EP(7X7) ANALOG TO DIGITAL CONVERTERS (ADC) ROHS |
Texas Instruments | Integrated Circuits (ICs) | TMX320DRE311 179PIN UBGA 200MHZ |
Texas Instruments TPS61040DRVTG4Unknown | Integrated Circuits (ICs) | IC LED DRV RGLTR PWM 350MA 6WSON |
Texas Instruments LP3876ET-2.5Obsolete | Integrated Circuits (ICs) | IC REG LINEAR 2.5V 3A TO220-5 |
Texas Instruments LMS1585ACSX-ADJObsolete | Integrated Circuits (ICs) | IC REG LIN POS ADJ 5A DDPAK |
Texas Instruments INA111APG4Obsolete | Integrated Circuits (ICs) | IC INST AMP 1 CIRCUIT 8DIP |
Texas Instruments | Integrated Circuits (ICs) | AUTOMOTIVE, QUAD 36V 1.2MHZ OPERATIONAL AMPLIFIER |
Texas Instruments OPA340NA/3KG4Unknown | Integrated Circuits (ICs) | IC OPAMP GP 1 CIRCUIT SOT23-5 |
Texas Instruments PT5112AObsolete | Power Supplies - Board Mount | DC DC CONVERTER 8V 8W |