OPA830-EPLow-Power, Single-Supply, Wideband Operational Amplifier | Linear | 2 | Active | The OPA830 is a low-power, single-supply, wideband, voltage-feedback amplifier designed to operate on a single 3V or 5V supply. The device also supports operation on ±5V or +10V supplies. The input range extends below the negative supply and to within 1.7V of the positive supply. Using complementary common-emitter outputs provides an output swing to within 25mV of either supply while driving 150Ω. High output drive current (±80mA) and low differential gain and phase errors also make this device an excellent choice for single-supply consumer video products.
Low distortion operation is provided by the high gain bandwidth product (110MHz) and slew rate (550V/µs), making the OPA830 an excellent input buffer stage to 3V and 5V CMOS ADCs. Unlike other low-power, single-supply amplifiers, distortion performance improves as the signal swing decreases. A low 9.2nV/√Hz input voltage noise supports wide dynamic range operation.
The OPA830 is available in an industry-standard SO-8 package, and in an ultra-small SOT23-5 package. For fixed-gain line driver applications, consider the OPA832.
The OPA830 is a low-power, single-supply, wideband, voltage-feedback amplifier designed to operate on a single 3V or 5V supply. The device also supports operation on ±5V or +10V supplies. The input range extends below the negative supply and to within 1.7V of the positive supply. Using complementary common-emitter outputs provides an output swing to within 25mV of either supply while driving 150Ω. High output drive current (±80mA) and low differential gain and phase errors also make this device an excellent choice for single-supply consumer video products.
Low distortion operation is provided by the high gain bandwidth product (110MHz) and slew rate (550V/µs), making the OPA830 an excellent input buffer stage to 3V and 5V CMOS ADCs. Unlike other low-power, single-supply amplifiers, distortion performance improves as the signal swing decreases. A low 9.2nV/√Hz input voltage noise supports wide dynamic range operation.
The OPA830 is available in an industry-standard SO-8 package, and in an ultra-small SOT23-5 package. For fixed-gain line driver applications, consider the OPA832. |
| Video Amps and Modules | 5 | Active | |
OPA835Ultra Low Power, Rail to Rail Out, Negative Rail In, VFB Amplifier | Op Amp Evaluation Boards | 4 | Active | The OPA835 and OPA2835 devices (OPAx835) are single and dual ultra-low-power, rail-to-rail output, negative-rail input, voltage-feedback (VFB) operational amplifiers designed to operate over a power supply range of 2.5-V to 5.5-V with a single supply, or ±1.25-V to ±2.75-V with a dual supply. Consuming only 250 µA per channel and with a unity gain bandwidth of 56 MHz, these amplifiers set an industry-leading performance-to-power ratio for rail-to-rail amplifiers.
For battery-powered, portable applications where power is of key importance, the low power consumption and high-frequency performance of the OPA835 and OPA2835 devices offers performance versus power that is not attainable in other devices. Coupled with a power-savings mode to reduce current to < 1.5 µA, these devices offer an attractive solution for high-frequency amplifiers in battery-powered applications.
The OPA835 RUN package option includes integrated gain-setting resistors for the smallest possible footprint on a printed-circuit-board (approximately 2.00 mm × 2.00 mm). By adding circuit traces on the PCB, gains of +1, –1, –1.33, +2, +2.33, –3, +4, –4, +5, –5.33, +6.33, –7, +8 and inverting attenuations of –0.1429, –0.1875, –0.25, –0.33, –0.75 can be achieved. See Table 9-1 and Table 9-2 for details.
The OPA835 and OPA2835 devices are characterized for operation over the extended industrial temperature range of –40°C to +125°C.
The OPA835 and OPA2835 devices (OPAx835) are single and dual ultra-low-power, rail-to-rail output, negative-rail input, voltage-feedback (VFB) operational amplifiers designed to operate over a power supply range of 2.5-V to 5.5-V with a single supply, or ±1.25-V to ±2.75-V with a dual supply. Consuming only 250 µA per channel and with a unity gain bandwidth of 56 MHz, these amplifiers set an industry-leading performance-to-power ratio for rail-to-rail amplifiers.
For battery-powered, portable applications where power is of key importance, the low power consumption and high-frequency performance of the OPA835 and OPA2835 devices offers performance versus power that is not attainable in other devices. Coupled with a power-savings mode to reduce current to < 1.5 µA, these devices offer an attractive solution for high-frequency amplifiers in battery-powered applications.
The OPA835 RUN package option includes integrated gain-setting resistors for the smallest possible footprint on a printed-circuit-board (approximately 2.00 mm × 2.00 mm). By adding circuit traces on the PCB, gains of +1, –1, –1.33, +2, +2.33, –3, +4, –4, +5, –5.33, +6.33, –7, +8 and inverting attenuations of –0.1429, –0.1875, –0.25, –0.33, –0.75 can be achieved. See Table 9-1 and Table 9-2 for details.
The OPA835 and OPA2835 devices are characterized for operation over the extended industrial temperature range of –40°C to +125°C. |
OPA836Very Low Power, Rail to Rail out, Negative Rail in, VFB Op Amp | Op Amp Evaluation Boards | 5 | Active | The OPA836 and OPA2836 devices (OPAx836) are single- and dual-channel, ultra-low power, rail-to-rail output, negative-rail input, voltage-feedback (VFB) operational amplifiers designed to operate over a power-supply range of 2.5 V to 5.5 V with a single supply, or ±1.25 V to ±2.75 V with a dual supply. Consuming only 1 mA per channel and a unity-gain bandwidth of 205 MHz, these amplifiers set an industry-leading power-to-performance ratio for rail-to-rail amplifiers.
For battery-powered, portable applications where power is of key importance, the low-power consumption and high-frequency performance of the OPA836 and OPA2836 devices offer performance-versus-power capability that is not attainable in other devices. Coupled with a power-savings mode to reduce current to < 1.5 µA, these devices offer an attractive solution for high-frequency amplifiers in battery-powered applications.
The OPA836 RUN package option includes integrated gain-setting resistors for the smallest possible footprint on a printed-circuit board (approximately 2.00 mm × 2.00 mm). By adding circuit traces on the PCB, gains of +1, –1, –1.33, +2, +2.33, –3, +4, –4, +5, –5.33, +6.33, –7, +8 and inverting attenuations of –0.1429, –0.1875, –0.25, –0.33, –0.75 can be achieved. See Table 9-1 and Table 9-2 for details.
The OPA836 and OPA2836 devices are characterized for operation over the extended industrial temperature range of –40°C to +125°C.
The OPA836 and OPA2836 devices (OPAx836) are single- and dual-channel, ultra-low power, rail-to-rail output, negative-rail input, voltage-feedback (VFB) operational amplifiers designed to operate over a power-supply range of 2.5 V to 5.5 V with a single supply, or ±1.25 V to ±2.75 V with a dual supply. Consuming only 1 mA per channel and a unity-gain bandwidth of 205 MHz, these amplifiers set an industry-leading power-to-performance ratio for rail-to-rail amplifiers.
For battery-powered, portable applications where power is of key importance, the low-power consumption and high-frequency performance of the OPA836 and OPA2836 devices offer performance-versus-power capability that is not attainable in other devices. Coupled with a power-savings mode to reduce current to < 1.5 µA, these devices offer an attractive solution for high-frequency amplifiers in battery-powered applications.
The OPA836 RUN package option includes integrated gain-setting resistors for the smallest possible footprint on a printed-circuit board (approximately 2.00 mm × 2.00 mm). By adding circuit traces on the PCB, gains of +1, –1, –1.33, +2, +2.33, –3, +4, –4, +5, –5.33, +6.33, –7, +8 and inverting attenuations of –0.1429, –0.1875, –0.25, –0.33, –0.75 can be achieved. See Table 9-1 and Table 9-2 for details.
The OPA836 and OPA2836 devices are characterized for operation over the extended industrial temperature range of –40°C to +125°C. |
OPA837Low-power, precision 105-MHz voltage-feedback operational amplifier | Development Boards, Kits, Programmers | 6 | Active | The OPA837 and OPA2837 are single- and dual-channel unity-gain stable, voltage-feedback amplifiers that provide among the highest MHz per mW of bandwidth versus power among precision op amps. Using only 600 µA per channel on a single 5-V supply, these 3.0-mW devices deliver 105-MHz bandwidth at a gain of 1 V/V. The very low trimmed offset voltage of ±130 µV (maximum) comes with a typical (±1σ) drift of ±0.4 µV/°C.
Ideally suited to single-ended, successive-approximation register (SAR) analog-to-digital-converter (ADC) driving applications, the OPAx837 provides one of the lowest input spot noise levels at 4.7 nV/√Hzfor the 3-mW quiescent power. The very high 50-MHz gain bandwidth product provides the low output impedance to high frequencies required to supply the fast charging currents in SAR ADC driver applications. This low dynamic output impedance is also suitable for reference buffer applications with precision ADCs. The single-channel OPA837 is available in a 6-pin SOT-23 package (that includes a power shutdown feature) and a 5-pin SC70 package whereas the dual-channel OPA2837 is available in an 8-pin VSSOP package and a 10-pin WQFN package.
The OPAx837 is characterized for operation over the a wide temperature range of –40°C to +125°C.
The OPA837 and OPA2837 are single- and dual-channel unity-gain stable, voltage-feedback amplifiers that provide among the highest MHz per mW of bandwidth versus power among precision op amps. Using only 600 µA per channel on a single 5-V supply, these 3.0-mW devices deliver 105-MHz bandwidth at a gain of 1 V/V. The very low trimmed offset voltage of ±130 µV (maximum) comes with a typical (±1σ) drift of ±0.4 µV/°C.
Ideally suited to single-ended, successive-approximation register (SAR) analog-to-digital-converter (ADC) driving applications, the OPAx837 provides one of the lowest input spot noise levels at 4.7 nV/√Hzfor the 3-mW quiescent power. The very high 50-MHz gain bandwidth product provides the low output impedance to high frequencies required to supply the fast charging currents in SAR ADC driver applications. This low dynamic output impedance is also suitable for reference buffer applications with precision ADCs. The single-channel OPA837 is available in a 6-pin SOT-23 package (that includes a power shutdown feature) and a 5-pin SC70 package whereas the dual-channel OPA2837 is available in an 8-pin VSSOP package and a 10-pin WQFN package.
The OPAx837 is characterized for operation over the a wide temperature range of –40°C to +125°C. |
OPA8381mA, 300MHz gain bandwidth, voltage-feedback operational amplifier | Development Boards, Kits, Programmers | 6 | Active | The OPA838 decompensated voltage-feedback operational amplifier provides a high, 300MHz gain bandwidth product with 1.8nV/√Hz input noise voltage, requiring only a trimmed 0.95mA supply current. These features combine to provide an extremely power-efficient device for photodiode transimpedance designs and high-voltage gain stages, which require the lowest input voltage noise in signal receiver applications.
Operating at the minimum recommended noninverting gain of 6V/V results in a 90MHz, –3dB bandwidth. Extremely low input noise and offset voltage make the OPA838 an excellent choice for high gains. Even at a dc-coupled gain of 1000V/V, a 300kHz signal bandwidth is available with a maximum output offset voltage of ±125mV.
The single-channel OPA838 is available in 6-pin SOT-23, 6-pin SC70, and 8-pin X2QFN packages, all with a power shutdown feature. The OPA838 is also available in a 5-pin SC70 package.
The OPA838 decompensated voltage-feedback operational amplifier provides a high, 300MHz gain bandwidth product with 1.8nV/√Hz input noise voltage, requiring only a trimmed 0.95mA supply current. These features combine to provide an extremely power-efficient device for photodiode transimpedance designs and high-voltage gain stages, which require the lowest input voltage noise in signal receiver applications.
Operating at the minimum recommended noninverting gain of 6V/V results in a 90MHz, –3dB bandwidth. Extremely low input noise and offset voltage make the OPA838 an excellent choice for high gains. Even at a dc-coupled gain of 1000V/V, a 300kHz signal bandwidth is available with a maximum output offset voltage of ±125mV.
The single-channel OPA838 is available in 6-pin SOT-23, 6-pin SC70, and 8-pin X2QFN packages, all with a power shutdown feature. The OPA838 is also available in a 5-pin SC70 package. |
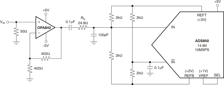
OPA842Wideband, Low Distortion, Unity Gain Stable, Voltage Feedback Operational Amplifier | Linear | 4 | Active | The OPA842 provides a level of speed and dynamic range previously unattainable in a monolithic op amp. Using unity-gain stable, voltage-feedback architecture with two internal gain stages, the OPA842 achieves exceptionally low harmonic distortion over a wide frequency range. Theclassicdifferential input provides all the familiar benefits of precision op amps, such as bias current cancellation and very low inverting current noise compared with wideband current differential gain/phase performance, low-voltage noise, and high output current drive make the OPA842 ideal for most high dynamic range applications.
Unity-gain stability makes the OPA842 particularly suitable for low-gain differential amplifiers, transimpedance amplifiers, gain of +2 video line drivers, wideband integrators, and low-distortion analog-to-digital converter (ADC) buffers. Where higher gain or even lower harmonic distortion is required, consider the OPA843—a higher-gain bandwidth and lower-noise version of the OPA842.
The OPA842 provides a level of speed and dynamic range previously unattainable in a monolithic op amp. Using unity-gain stable, voltage-feedback architecture with two internal gain stages, the OPA842 achieves exceptionally low harmonic distortion over a wide frequency range. Theclassicdifferential input provides all the familiar benefits of precision op amps, such as bias current cancellation and very low inverting current noise compared with wideband current differential gain/phase performance, low-voltage noise, and high output current drive make the OPA842 ideal for most high dynamic range applications.
Unity-gain stability makes the OPA842 particularly suitable for low-gain differential amplifiers, transimpedance amplifiers, gain of +2 video line drivers, wideband integrators, and low-distortion analog-to-digital converter (ADC) buffers. Where higher gain or even lower harmonic distortion is required, consider the OPA843—a higher-gain bandwidth and lower-noise version of the OPA842. |
OPA843Wideband, Low Distortion, Medium Gain, Voltage Feedback Operational Amplifier | Amplifiers | 5 | Active | The OPA843 provides a level of speed and dynamic range previously unattainable in a monolithic op amp. Using a high Gain Bandwidth (GBW), two gain-stage design, the OPA843 gives a medium gain range device with exceptional dynamic range. The "classic" differential input complements this high dynamic range with DC precision beyond most high-speed amplifier products. Very low input offset voltage and current, high Common-Mode Rejection Ratio (CMRR) and Power-Supply Rejection Ratio (PSRR), and high open-loop gain combine to give a high DC precision amplifier along with low noise and high 3rd-order intercept.
12- to 16-bit converter interfaces will benefit from this combination of features. High-speed transimpedance applications can be implemented with exceptional DC precision as well. Differential configurations using two OPA843s can deliver very low distortion to high output voltages, as shown below.
The OPA843 provides a level of speed and dynamic range previously unattainable in a monolithic op amp. Using a high Gain Bandwidth (GBW), two gain-stage design, the OPA843 gives a medium gain range device with exceptional dynamic range. The "classic" differential input complements this high dynamic range with DC precision beyond most high-speed amplifier products. Very low input offset voltage and current, high Common-Mode Rejection Ratio (CMRR) and Power-Supply Rejection Ratio (PSRR), and high open-loop gain combine to give a high DC precision amplifier along with low noise and high 3rd-order intercept.
12- to 16-bit converter interfaces will benefit from this combination of features. High-speed transimpedance applications can be implemented with exceptional DC precision as well. Differential configurations using two OPA843s can deliver very low distortion to high output voltages, as shown below. |
OPA846Wideband low-noise voltage-feedback operational amplifier | Instrumentation, OP Amps, Buffer Amps | 5 | Active | The OPA846 combines very high gain bandwidth and large signal performance with very low input voltage noise, while dissipating a low 12.6mA supply current. The classical differential input stage, along with two stages of forward gain and a high power output stage, combine to make the OPA846 an exceptionally low distortion amplifier with excellent DC accuracy and output drive. The voltage-feedback architecture allows all standard op amp applications to be implemented with very high performance.
The combination of low input voltage and current noise, along with a 1.75GHz gain bandwidth product, make the OPA846 an ideal amplifier for wideband transimpedance stages. As a voltage gain stage, the OPA846 is optimized for a flat response at a gain of +10 and is stable down to a gain of +7.
A new external compensation technique can be used to give a very flat frequency response below the minimum stable gain for the OPA846, further improving its already exceptional distortion performance. Using this compensation makes the OPA846 one of the premier 12– to 16–bit Analog–to–Digital (A/D) converter input drivers. The supply current for the OPA846 is precisely trimmed to 12.6mA at +25°C. This, along with carefully defined supply current tempco in the input and output stages, combine to provide exceptional performance over the full specified temperature range.
The OPA846 combines very high gain bandwidth and large signal performance with very low input voltage noise, while dissipating a low 12.6mA supply current. The classical differential input stage, along with two stages of forward gain and a high power output stage, combine to make the OPA846 an exceptionally low distortion amplifier with excellent DC accuracy and output drive. The voltage-feedback architecture allows all standard op amp applications to be implemented with very high performance.
The combination of low input voltage and current noise, along with a 1.75GHz gain bandwidth product, make the OPA846 an ideal amplifier for wideband transimpedance stages. As a voltage gain stage, the OPA846 is optimized for a flat response at a gain of +10 and is stable down to a gain of +7.
A new external compensation technique can be used to give a very flat frequency response below the minimum stable gain for the OPA846, further improving its already exceptional distortion performance. Using this compensation makes the OPA846 one of the premier 12– to 16–bit Analog–to–Digital (A/D) converter input drivers. The supply current for the OPA846 is precisely trimmed to 12.6mA at +25°C. This, along with carefully defined supply current tempco in the input and output stages, combine to provide exceptional performance over the full specified temperature range. |
OPA847Wideband, ultra-low noise, voltage feedback operational amplifier with shutdown | Integrated Circuits (ICs) | 5 | Active | The OPA847 combines very high gain bandwidth and large signal performance with an ultra-low input noise voltage (0.85nV/√Hz) while using only 18mA supply current. Where power saving is critical, the OPA847 also includes an optional power shutdown pin that, when pulled low, disables the amplifier and decreases the supply current to < 1% of the powered-up value. This optional feature may be left disconnected to ensure normal amplifier operation when no power-down is required.
The combination of very low input voltage and current noise, along with a 3.9GHz gain bandwidth product, make the OPA847 an ideal amplifier for wideband transimpedance applications. As a voltage gain stage, the OPA847 is optimized for a flat frequency response at a gain of +20V/V and is stable down to gains as low as +12V/V. New external compensation techniques allow the OPA847 to be used at any inverting gain with excellent frequency response control. Using this technique in a differential Analog-to-Digital Converter (ADC) interface application, shown below, can deliver one of the highest dynamic range interfaces available.
The OPA847 combines very high gain bandwidth and large signal performance with an ultra-low input noise voltage (0.85nV/√Hz) while using only 18mA supply current. Where power saving is critical, the OPA847 also includes an optional power shutdown pin that, when pulled low, disables the amplifier and decreases the supply current to < 1% of the powered-up value. This optional feature may be left disconnected to ensure normal amplifier operation when no power-down is required.
The combination of very low input voltage and current noise, along with a 3.9GHz gain bandwidth product, make the OPA847 an ideal amplifier for wideband transimpedance applications. As a voltage gain stage, the OPA847 is optimized for a flat frequency response at a gain of +20V/V and is stable down to gains as low as +12V/V. New external compensation techniques allow the OPA847 to be used at any inverting gain with excellent frequency response control. Using this technique in a differential Analog-to-Digital Converter (ADC) interface application, shown below, can deliver one of the highest dynamic range interfaces available. |