T
Texas Instruments
| Series | Category | # Parts | Status | Description |
|---|---|---|---|---|
| Part | Spec A | Spec B | Spec C | Spec D | Description |
|---|---|---|---|---|---|
| Series | Category | # Parts | Status | Description |
|---|---|---|---|---|
| Part | Spec A | Spec B | Spec C | Spec D | Description |
|---|---|---|---|---|---|
| Part | Category | Description |
|---|---|---|
Texas Instruments | Integrated Circuits (ICs) | BUS DRIVER, BCT/FBT SERIES |
Texas Instruments | Integrated Circuits (ICs) | 12BIT 3.3V~3.6V 210MHZ PARALLEL VQFN-48-EP(7X7) ANALOG TO DIGITAL CONVERTERS (ADC) ROHS |
Texas Instruments | Integrated Circuits (ICs) | TMX320DRE311 179PIN UBGA 200MHZ |
Texas Instruments TPS61040DRVTG4Unknown | Integrated Circuits (ICs) | IC LED DRV RGLTR PWM 350MA 6WSON |
Texas Instruments LP3876ET-2.5Obsolete | Integrated Circuits (ICs) | IC REG LINEAR 2.5V 3A TO220-5 |
Texas Instruments LMS1585ACSX-ADJObsolete | Integrated Circuits (ICs) | IC REG LIN POS ADJ 5A DDPAK |
Texas Instruments INA111APG4Obsolete | Integrated Circuits (ICs) | IC INST AMP 1 CIRCUIT 8DIP |
Texas Instruments | Integrated Circuits (ICs) | AUTOMOTIVE, QUAD 36V 1.2MHZ OPERATIONAL AMPLIFIER |
Texas Instruments OPA340NA/3KG4Unknown | Integrated Circuits (ICs) | IC OPAMP GP 1 CIRCUIT SOT23-5 |
Texas Instruments PT5112AObsolete | Power Supplies - Board Mount | DC DC CONVERTER 8V 8W |
| Series | Category | # Parts | Status | Description |
|---|---|---|---|---|
| Power Management (PMIC) | 6 | Active | ||
LM50057-75V Wide Vin, 2.5A Current Mode Non-Synchronous Buck Regulator | Voltage Regulators - DC DC Switching Regulators | 3 | Active | The LM5005 high-voltage buck converter features all of the functions necessary to implement an efficient high-voltage switching regulator with a minimum number of external components. This easy-to-use converter operates over an input voltage range from 7 V to 75 V and delivers a maximum output current of 2.5 A. The control loop architecture is based upon current-mode control using an emulated current ramp for high noise immunity. Current-mode control provides inherent line feed-forward, cycle-by-cycle overcurrent protection and straightforward loop compensation. The use of an emulated control ramp reduces noise sensitivity of the PWM circuit, allowing reliable control of small duty cycles necessary in high input voltage applications.
The switching frequency is resistor-programmable from 50 kHz to 500 kHz. To reduce EMI, an oscillator synchronization pin allows multiple LM5005 regulators to self-synchronize or be synchronized to an external clock signal. Additional protection features include configurable soft start, external power supply tracking, thermal shutdown with automatic recovery, and remote shutdown capability.
The LM5005 is available in an 20-pin HTSSOP package with an exposed pad that is soldered to the PCB to achieve a low junction-to-board thermal impedance. To create a custom regulator design, use the LM5005 with WEBENCH®Power Designer.
The LM5005 high-voltage buck converter features all of the functions necessary to implement an efficient high-voltage switching regulator with a minimum number of external components. This easy-to-use converter operates over an input voltage range from 7 V to 75 V and delivers a maximum output current of 2.5 A. The control loop architecture is based upon current-mode control using an emulated current ramp for high noise immunity. Current-mode control provides inherent line feed-forward, cycle-by-cycle overcurrent protection and straightforward loop compensation. The use of an emulated control ramp reduces noise sensitivity of the PWM circuit, allowing reliable control of small duty cycles necessary in high input voltage applications.
The switching frequency is resistor-programmable from 50 kHz to 500 kHz. To reduce EMI, an oscillator synchronization pin allows multiple LM5005 regulators to self-synchronize or be synchronized to an external clock signal. Additional protection features include configurable soft start, external power supply tracking, thermal shutdown with automatic recovery, and remote shutdown capability.
The LM5005 is available in an 20-pin HTSSOP package with an exposed pad that is soldered to the PCB to achieve a low junction-to-board thermal impedance. To create a custom regulator design, use the LM5005 with WEBENCH®Power Designer. |
LM50066-75V Wide Vin, 600mA Constant On-Time Non-Synchronous Buck Regulator | Development Boards, Kits, Programmers | 2 | Active | The LM5006 Step Down Switching Regulator features all of the functions needed to implement a low cost, efficient Buck bias regulator. This high voltage regulator contains an 80V N-Channel MOSFET Switch and a startup regulator. The device is easy to implement and is provided in an VSSOP-10 package. The regulator’s control scheme uses an on-time inversely proportional to VIN. This feature results in the operating frequency remaining relatively constant with line and load variations. The control scheme requires no loop compensation, resulting in fast transient response. An intelligent current limit is implemented with a forced off-time which is inversely proportional to VOUT. This scheme ensures short circuit control while providing minimum foldback. Other features include: Thermal Shutdown, VCC Under Voltage Lock-out, Max Duty Cycle Limiter, a Pre-charge Switch, a programmable Under Voltage Detector with a status flag output, and a gate driver output for a synchronous rectifier.
The LM5006 Step Down Switching Regulator features all of the functions needed to implement a low cost, efficient Buck bias regulator. This high voltage regulator contains an 80V N-Channel MOSFET Switch and a startup regulator. The device is easy to implement and is provided in an VSSOP-10 package. The regulator’s control scheme uses an on-time inversely proportional to VIN. This feature results in the operating frequency remaining relatively constant with line and load variations. The control scheme requires no loop compensation, resulting in fast transient response. An intelligent current limit is implemented with a forced off-time which is inversely proportional to VOUT. This scheme ensures short circuit control while providing minimum foldback. Other features include: Thermal Shutdown, VCC Under Voltage Lock-out, Max Duty Cycle Limiter, a Pre-charge Switch, a programmable Under Voltage Detector with a status flag output, and a gate driver output for a synchronous rectifier. |
LM50079-75V Wide Vin, 500mA Constant On-Time Non-Synchronous Buck Regulator | DC/DC & AC/DC (Off-Line) SMPS Evaluation Boards | 8 | Active | The LM5007 0.5-A step-down switching converter features all of the functions needed to implement a low-cost and efficient buck regulator. This high-voltage converter has an integrated 80-V, 0.7-A N-channel buck switch and operates over an input voltage range of 9 V to 75 V. The device is easy to implement and is provided in 8-pin VSSOP and thermally enhanced 8-pin WSON packages.
The converter uses a hysteretic control scheme with a PWM on-time inversely proportional to VIN. This feature allows the operating frequency to remain relatively constant with load and input voltage variations. The hysteretic control requires no loop compensation and provides fast transient response. An intelligent current limit is implemented with forced off-time that is inversely proportional to VOUT. This current limiting scheme ensures short-circuit protection while providing reduced load current foldback. Other protection features include thermal shutdown with automatic recovery, VCCand gate drive undervoltage lockout, and maximum duty cycle limiter.
The LM5007 0.5-A step-down switching converter features all of the functions needed to implement a low-cost and efficient buck regulator. This high-voltage converter has an integrated 80-V, 0.7-A N-channel buck switch and operates over an input voltage range of 9 V to 75 V. The device is easy to implement and is provided in 8-pin VSSOP and thermally enhanced 8-pin WSON packages.
The converter uses a hysteretic control scheme with a PWM on-time inversely proportional to VIN. This feature allows the operating frequency to remain relatively constant with load and input voltage variations. The hysteretic control requires no loop compensation and provides fast transient response. An intelligent current limit is implemented with forced off-time that is inversely proportional to VOUT. This current limiting scheme ensures short-circuit protection while providing reduced load current foldback. Other protection features include thermal shutdown with automatic recovery, VCCand gate drive undervoltage lockout, and maximum duty cycle limiter. |
LM5008A9.5-95V Wide Vin, 350mA Constant On-Time Non-Synchronous Buck Regulator | Development Boards, Kits, Programmers | 13 | Active | The LM5008A DC/DC converter is a functional variant of the LM5008 COT Buck Switching Regulator. The functional differences of the LM5008A are: the minimum input operating voltage is 6 V, the on-time equation is slightly different, and the requirement for a minimum load current is removed.
The LM5008A 350-mA step-down switching regulator features all of the functions required to implement a low-cost and efficient buck regulator. This high-voltage converter has an integrated 100-V N-channel buck switch and operates over an input voltage range of 6 V to 95 V. The device is easy to implement and is provided in 8-pin VSSOP and the thermally enhanced 8-pin WSON packages. The converter uses PWM control scheme with an on-time inversely proportional to VIN. This feature allows the operating frequency to remain relatively constant. The control scheme requires no loop compensation. An intelligent current limit is implemented with forced off-time, which is inversely proportional to VOUT. This scheme ensures short-circuit control while providing minimum foldback. Other features include: thermal shutdown, VCCundervoltage lockout, gate drive undervoltage lockout, maximum duty cycle limiter, and a pre-charge switch.
The LM5008A DC/DC converter is a functional variant of the LM5008 COT Buck Switching Regulator. The functional differences of the LM5008A are: the minimum input operating voltage is 6 V, the on-time equation is slightly different, and the requirement for a minimum load current is removed.
The LM5008A 350-mA step-down switching regulator features all of the functions required to implement a low-cost and efficient buck regulator. This high-voltage converter has an integrated 100-V N-channel buck switch and operates over an input voltage range of 6 V to 95 V. The device is easy to implement and is provided in 8-pin VSSOP and the thermally enhanced 8-pin WSON packages. The converter uses PWM control scheme with an on-time inversely proportional to VIN. This feature allows the operating frequency to remain relatively constant. The control scheme requires no loop compensation. An intelligent current limit is implemented with forced off-time, which is inversely proportional to VOUT. This scheme ensures short-circuit control while providing minimum foldback. Other features include: thermal shutdown, VCCundervoltage lockout, gate drive undervoltage lockout, maximum duty cycle limiter, and a pre-charge switch. |
LM5009A6-95V Wide Vin, 150mA Constant On-Time Non-Synchronous Buck Regulator | Evaluation Boards | 12 | Active | The LM5009A is a functional variant of the LM5009 COT buck switching regulator. The functional differences of the LM5009A are: The minimum input operating voltage is 6 V, the ON-time equation is slightly different, and the requirement for a minimum load current is removed.
The LM5009A step-down switching regulator features all of the functions required to implement a low cost, efficient, buck bias regulator. This high voltage regulator contains an 100-V N-channel buck switch. The device is easy to implement and is provided in the 8-pin VSSOP and the thermally enhanced 8-pin WSON packages. The regulator is based on a control scheme using an ON time inversely proportional to VIN. This feature allows the operating frequency to remain relatively constant. The control scheme requires no loop compensation. An intelligent current limit is implemented with forced OFF time, which is inversely proportional to VOUT. This scheme ensures short-circuit control while providing minimum foldback. Other features include: thermal shutdown, undervoltage lockout (VCC), gate drive undervoltage lockout, max duty cycle limiter, and a precharge switch.
The LM5009A is a functional variant of the LM5009 COT buck switching regulator. The functional differences of the LM5009A are: The minimum input operating voltage is 6 V, the ON-time equation is slightly different, and the requirement for a minimum load current is removed.
The LM5009A step-down switching regulator features all of the functions required to implement a low cost, efficient, buck bias regulator. This high voltage regulator contains an 100-V N-channel buck switch. The device is easy to implement and is provided in the 8-pin VSSOP and the thermally enhanced 8-pin WSON packages. The regulator is based on a control scheme using an ON time inversely proportional to VIN. This feature allows the operating frequency to remain relatively constant. The control scheme requires no loop compensation. An intelligent current limit is implemented with forced OFF time, which is inversely proportional to VOUT. This scheme ensures short-circuit control while providing minimum foldback. Other features include: thermal shutdown, undervoltage lockout (VCC), gate drive undervoltage lockout, max duty cycle limiter, and a precharge switch. |
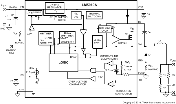
LM5010A-Q1Automotive Grade 0 and 1, 6-75V Wide Vin, 1A Constant On-Time Non-Synchronous Buck Regulator | Evaluation Boards | 14 | Active | The LM5010Ax step-down switching regulator is an enhanced version of the LM5010 with the input operating range extended to 6-V minimum. The LM5010Ax features all the functions needed to implement a low-cost, efficient, buck regulator capable of supplying in excess of 1-A load current. This high-voltage regulator integrates an N-Channel Buck Switch, and is available in thermally enhanced 10-pin WSON and 14-pin HTSSOP packages. The constant ON-time regulation scheme requires no loop compensation resulting in fast load transient response and simplified circuit implementation. The operating frequency remains constant with line and load variations due to the inverse relationship between the input voltage and the ON-time. The valley current limit detection is set at 1.25 A. Additional features include: VCC undervoltage lockout, thermal shutdown, gate drive undervoltage lockout, and maximum duty cycle limiter.
The LM5010Ax step-down switching regulator is an enhanced version of the LM5010 with the input operating range extended to 6-V minimum. The LM5010Ax features all the functions needed to implement a low-cost, efficient, buck regulator capable of supplying in excess of 1-A load current. This high-voltage regulator integrates an N-Channel Buck Switch, and is available in thermally enhanced 10-pin WSON and 14-pin HTSSOP packages. The constant ON-time regulation scheme requires no loop compensation resulting in fast load transient response and simplified circuit implementation. The operating frequency remains constant with line and load variations due to the inverse relationship between the input voltage and the ON-time. The valley current limit detection is set at 1.25 A. Additional features include: VCC undervoltage lockout, thermal shutdown, gate drive undervoltage lockout, and maximum duty cycle limiter. |
LM5012-Q1Automotive, 6-V to 100-V input, 2.5-A non-synchronous buck DC/DC converter | Power Management (PMIC) | 1 | Active | With an integrated high-side power MOSFET, the LM5012-Q1 delivers up to 2.5 A of output current. A constant on-time (COT) control architecture provides nearly constant switching frequency with excellent load and line transient response. Additional features of the LM5012-Q1 include ultra-low IQoperation for high light-load efficiency, innovative peak overcurrent protection, integrated VCC bias supply and bootstrap diode, precision enable and input UVLO, and thermal shutdown protection with automatic recovery. An open-drain PGOOD indicator provides sequencing, fault reporting, and output voltage monitoring.
The LM5012-Q1 2.5 A is qualified to automotive AEC-Q100 grade 1 and is available in a 8-pin SO PowerPAD™ integrated circuit package. The device 1.27-mm pin pitch provides adequate spacing for high-voltage applications.
With an integrated high-side power MOSFET, the LM5012-Q1 delivers up to 2.5 A of output current. A constant on-time (COT) control architecture provides nearly constant switching frequency with excellent load and line transient response. Additional features of the LM5012-Q1 include ultra-low IQoperation for high light-load efficiency, innovative peak overcurrent protection, integrated VCC bias supply and bootstrap diode, precision enable and input UVLO, and thermal shutdown protection with automatic recovery. An open-drain PGOOD indicator provides sequencing, fault reporting, and output voltage monitoring.
The LM5012-Q1 2.5 A is qualified to automotive AEC-Q100 grade 1 and is available in a 8-pin SO PowerPAD™ integrated circuit package. The device 1.27-mm pin pitch provides adequate spacing for high-voltage applications. |
LM5013-Q16-V to 100-V input, 3.5-A non-synchronous buck DC/DC converter with ultra-low quiescent current (IQ) | Power Management (PMIC) | 1 | Active | The LM5013-Q1 non-synchronous buck converter is designed to regulate over a wide input voltage range, minimizing the need for external surge suppression components. A minimum controllable on time of 50 ns facilitates large step-down conversion ratios, enabling the direct step-down from a 48-V nominal input to low-voltage rails for reduced system complexity and solution cost. The LM5013-Q1 operates during input voltage dips as low as 6 V, at nearly 100% duty cycle if needed, making it an excellent choice for high-performance 48-V battery automotive applications and MHEV/EV systems.
With integrated high-side power MOSFET, the LM5013-Q1 delivers up to 3.5 A of output current. A constant on-time (COT) control architecture provides nearly constant switching frequency with excellent load and line transient response. Additional features of the LM5013-Q1 include ultra-low IQoperation for high light-load efficiency, innovative peak overcurrent protection, integrated VCC bias supply and bootstrap diode, precision enable and input UVLO, and thermal shutdown protection with automatic recovery. An open-drain PGOOD indicator provides sequencing, fault reporting, and output voltage monitoring.
The LM5013-Q1 is qualified to automotive AEC-Q100 grade 1 and is available in a 8-pin SO PowerPAD™ package. The 1.27-mm pin pitch provides adequate spacing for high-voltage applications.
The LM5013-Q1 non-synchronous buck converter is designed to regulate over a wide input voltage range, minimizing the need for external surge suppression components. A minimum controllable on time of 50 ns facilitates large step-down conversion ratios, enabling the direct step-down from a 48-V nominal input to low-voltage rails for reduced system complexity and solution cost. The LM5013-Q1 operates during input voltage dips as low as 6 V, at nearly 100% duty cycle if needed, making it an excellent choice for high-performance 48-V battery automotive applications and MHEV/EV systems.
With integrated high-side power MOSFET, the LM5013-Q1 delivers up to 3.5 A of output current. A constant on-time (COT) control architecture provides nearly constant switching frequency with excellent load and line transient response. Additional features of the LM5013-Q1 include ultra-low IQoperation for high light-load efficiency, innovative peak overcurrent protection, integrated VCC bias supply and bootstrap diode, precision enable and input UVLO, and thermal shutdown protection with automatic recovery. An open-drain PGOOD indicator provides sequencing, fault reporting, and output voltage monitoring.
The LM5013-Q1 is qualified to automotive AEC-Q100 grade 1 and is available in a 8-pin SO PowerPAD™ package. The 1.27-mm pin pitch provides adequate spacing for high-voltage applications. |
LM50154.25-75V, Monolithic Two-Switch Forward DC-DC Regulator | Development Boards, Kits, Programmers | 5 | Active | The LM5015 high voltage switch mode regulator features all the functions necessary to implement efficient high voltage Two-Switch Forward and Two-Switch Flyback regulators, using a minimum of external components. This easy to use regulator integrates high side and low side 75 Volt N-Channel MOSFETs with a minimum 1 Amp peak current limit. The voltage across the MOSFETs employed in the two-switch topology is clamped to the input voltage, allowing the input voltage range to approach the rating of the MOSFETs. The regulator control method is based on current mode control providing inherent ease of loop compensation and line feed-forward for superior rejection of input transients.
The operating frequency is set with a single resistor and is programmable up to 750 kHz. The oscillator can also be synchronized to an external clock. Additional protection features include cycle-by-cycle current limiting, thermal shutdown, under-voltage lockout and remote shutdown capability. The device is available in the HTSSOP-14EP package featuring an exposed die attach pad to enhance thermal dissipation.
The LM5015 high voltage switch mode regulator features all the functions necessary to implement efficient high voltage Two-Switch Forward and Two-Switch Flyback regulators, using a minimum of external components. This easy to use regulator integrates high side and low side 75 Volt N-Channel MOSFETs with a minimum 1 Amp peak current limit. The voltage across the MOSFETs employed in the two-switch topology is clamped to the input voltage, allowing the input voltage range to approach the rating of the MOSFETs. The regulator control method is based on current mode control providing inherent ease of loop compensation and line feed-forward for superior rejection of input transients.
The operating frequency is set with a single resistor and is programmable up to 750 kHz. The oscillator can also be synchronized to an external clock. Additional protection features include cycle-by-cycle current limiting, thermal shutdown, under-voltage lockout and remote shutdown capability. The device is available in the HTSSOP-14EP package featuring an exposed die attach pad to enhance thermal dissipation. |