T
Texas Instruments
| Series | Category | # Parts | Status | Description |
|---|---|---|---|---|
| Part | Spec A | Spec B | Spec C | Spec D | Description |
|---|---|---|---|---|---|
| Series | Category | # Parts | Status | Description |
|---|---|---|---|---|
| Part | Spec A | Spec B | Spec C | Spec D | Description |
|---|---|---|---|---|---|
| Series | Category | # Parts | Status | Description |
|---|---|---|---|---|
| Amplifiers | 1 | Obsolete | ||
| Amplifiers | 2 | Obsolete | ||
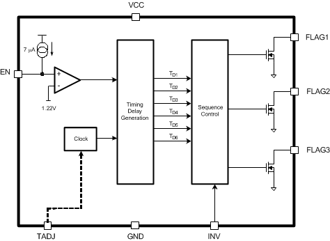
LM3880-Q1Automotive grade 3 rail simple power sequencer with fixed time delay | Power Management (PMIC) | 26 | Active | The LM3880-Q1 simple power supply sequencer offers the easiest method to control powerup sequencing and powerdown sequencing of multiple Independent voltage rails. By staggering the startup sequence, it is possible to avoid latch conditions or large in-rush currents that can affect the reliability of the system.
Available in a 6-pin SOT-23 package, the simple sequencer contains a precision enable pin and three open-drain output flags. The open-drain output flags permit that they can be pulled up to distinct voltage supplies separate from the sequencer VDD(only if they do not exceed the recommended maximum voltage of 0.3 V greater than VDD), so as to interface with ICs requiring a range of different enable signals. When the LM3880-Q1 is enabled, the three output flags sequentially release, after individual time delays, thus permitting the connected power supplies to start up. The output flags follow a reverse sequence during power down to avoid latch conditions.
EPROM capability allows every delay and sequence to be fully adjustable. Contact Texas Instruments to request a non-standard configuration.
The LM3880-Q1 simple power supply sequencer offers the easiest method to control powerup sequencing and powerdown sequencing of multiple Independent voltage rails. By staggering the startup sequence, it is possible to avoid latch conditions or large in-rush currents that can affect the reliability of the system.
Available in a 6-pin SOT-23 package, the simple sequencer contains a precision enable pin and three open-drain output flags. The open-drain output flags permit that they can be pulled up to distinct voltage supplies separate from the sequencer VDD(only if they do not exceed the recommended maximum voltage of 0.3 V greater than VDD), so as to interface with ICs requiring a range of different enable signals. When the LM3880-Q1 is enabled, the three output flags sequentially release, after individual time delays, thus permitting the connected power supplies to start up. The output flags follow a reverse sequence during power down to avoid latch conditions.
EPROM capability allows every delay and sequence to be fully adjustable. Contact Texas Instruments to request a non-standard configuration. |
LM38813 rail simple power sequencer with adjustable time delay | Power Supply Controllers, Monitors | 2 | Active | The LM3881 Simple Power Sequencer offers the easiest method to control power up and power down of multiple power supplies (switching or linear regulators). By staggering the start-up sequence, it is possible to avoid latch conditions or large inrush currents that can affect the reliability of the system.
Available in VSSOP-8 package, the Simple Sequencer contains a precision enable pin and three open-drain output flags. When the LM3881 is enabled, the three output flags will sequentially release, after individual time delays, thus permitting the connected power supplies to start up. The output flags will follow a reverse sequence during power down to avoid latch conditions. Time delays are defined using an external capacitor and the output flag states can be inverted by the user.
The LM3881 Simple Power Sequencer offers the easiest method to control power up and power down of multiple power supplies (switching or linear regulators). By staggering the start-up sequence, it is possible to avoid latch conditions or large inrush currents that can affect the reliability of the system.
Available in VSSOP-8 package, the Simple Sequencer contains a precision enable pin and three open-drain output flags. When the LM3881 is enabled, the three output flags will sequentially release, after individual time delays, thus permitting the connected power supplies to start up. The output flags will follow a reverse sequence during power down to avoid latch conditions. Time delays are defined using an external capacitor and the output flag states can be inverted by the user. |
LM388668W, 1 Ch, 20-94V supply stereo Class-AB amplifier w/ Mute | Audio Amplifiers | 4 | Active | The LM3886 is a high-performance audio power amplifier capable of delivering 68W of continuous average power to a 4Ω load and 38W into 8Ω with 0.1% THD+N from 20Hz–20kHz.
The performance of the LM3886, utilizing its Self Peak Instantaneous Temperature (°Ke) (SPiKe) protection circuitry, puts it in a class above discrete and hybrid amplifiers by providing an inherently, dynamically protected Safe Operating Area (SOA).SPiKeprotection means that these parts are completely safeguarded at the output against overvoltage, undervoltage, overloads, including shorts to the supplies, thermal runaway, and instantaneous temperature peaks.
The LM3886 maintains an excellent signal-to-noise ratio of greater than 92dB with a typical low noise floor of 2.0µV. It exhibits extremely low THD+N values of 0.03% at the rated output into the rated load over the audio spectrum, and provides excellent linearity with an IMD (SMPTE) typical rating of 0.004%.
The LM3886 is a high-performance audio power amplifier capable of delivering 68W of continuous average power to a 4Ω load and 38W into 8Ω with 0.1% THD+N from 20Hz–20kHz.
The performance of the LM3886, utilizing its Self Peak Instantaneous Temperature (°Ke) (SPiKe) protection circuitry, puts it in a class above discrete and hybrid amplifiers by providing an inherently, dynamically protected Safe Operating Area (SOA).SPiKeprotection means that these parts are completely safeguarded at the output against overvoltage, undervoltage, overloads, including shorts to the supplies, thermal runaway, and instantaneous temperature peaks.
The LM3886 maintains an excellent signal-to-noise ratio of greater than 92dB with a typical low noise floor of 2.0µV. It exhibits extremely low THD+N values of 0.03% at the rated output into the rated load over the audio spectrum, and provides excellent linearity with an IMD (SMPTE) typical rating of 0.004%. |
LM3900Quadruple Norton operational amplifier | Amplifiers | 2 | Active | These devices consist of four independent, high-gain frequency-compensated Norton operational amplifiers that were designed specifically to operate from a single supply over a wide range of voltages. Operation from split supplies is also possible. The low supply current drain is essentially independent of the magnitude of the supply voltage. These devices provide wide band- width and large output voltage swing.
The LM2900 is characterized for operation from -40°C to 85°C, and the LM3900 is characterized for operation from 0°C to 70°C.
These devices consist of four independent, high-gain frequency-compensated Norton operational amplifiers that were designed specifically to operate from a single supply over a wide range of voltages. Operation from split supplies is also possible. The low supply current drain is essentially independent of the magnitude of the supply voltage. These devices provide wide band- width and large output voltage swing.
The LM2900 is characterized for operation from -40°C to 85°C, and the LM3900 is characterized for operation from 0°C to 70°C. |
| Display Drivers | 4 | LTB | ||
| Power Management (PMIC) | 2 | Obsolete | ||
LM392-NLow Power Operational Amplifier/Voltage Comparator | Amplifiers | 10 | Active | The lm392-N series consists of 2 independent building block circuits. One is a high gain, internally frequency compensated operational amplifier, and the other is a precision voltage comparator. Both the operational amplifier and the voltage comparator have been specifically designed to operate from a single power supply over a wide range of voltages. Both circuits have input stages which will common-mode input down to ground when operating from a single power supply. Operation from split power supplies is also possible and the low power supply current is independent of the magnitude of the supply voltage.
Application areas include transducer amplifier with pulse shaper, DC gain block with level detector, VCO, as well as all conventional operational amplifier or voltage comparator circuits. Both circuits can be operated directly from the standard 5 VDCpower supply voltage used in digital systems, and the output of the comparator will interface directly with either TTL or CMOS logic. In addition, the low power drain makes the lm392-N extremely useful in the design of portable equipment.
The lm392-N series consists of 2 independent building block circuits. One is a high gain, internally frequency compensated operational amplifier, and the other is a precision voltage comparator. Both the operational amplifier and the voltage comparator have been specifically designed to operate from a single power supply over a wide range of voltages. Both circuits have input stages which will common-mode input down to ground when operating from a single power supply. Operation from split power supplies is also possible and the low power supply current is independent of the magnitude of the supply voltage.
Application areas include transducer amplifier with pulse shaper, DC gain block with level detector, VCO, as well as all conventional operational amplifier or voltage comparator circuits. Both circuits can be operated directly from the standard 5 VDCpower supply voltage used in digital systems, and the output of the comparator will interface directly with either TTL or CMOS logic. In addition, the low power drain makes the lm392-N extremely useful in the design of portable equipment. |
LM393LV-Q1Precision dual differential comparator, industrial grade | Linear | 47 | Active | The LM193-N series consists of two independent precision voltage comparators with an offset voltage specification as low as 2.0 mV max for two comparators which were designed specifically to operate from a single power supply over a wide range of voltages. Operation from split power supplies is also possible and the low power supply current drain is independent of the magnitude of the power supply voltage. These comparators also have a unique characteristic in that the input common-mode voltage range includes ground, even though operated from a single power supply voltage.
Application areas include limit comparators, simple analog to digital converters; pulse, squarewave and time delay generators; wide range VCO; MOS clock timers; multivibrators and high voltage digital logic gates. The LM193-N series was designed to directly interface with TTL and CMOS. When operated from both plus and minus power supplies, the LM19-N series will directly interface with MOS logic where their low power drain is a distinct advantage over standard comparators.
The LM393 and LM2903 parts are available in TI’s innovative thin DSBGA package with 8 (12 mil) large bumps.
The LM193-N series consists of two independent precision voltage comparators with an offset voltage specification as low as 2.0 mV max for two comparators which were designed specifically to operate from a single power supply over a wide range of voltages. Operation from split power supplies is also possible and the low power supply current drain is independent of the magnitude of the power supply voltage. These comparators also have a unique characteristic in that the input common-mode voltage range includes ground, even though operated from a single power supply voltage.
Application areas include limit comparators, simple analog to digital converters; pulse, squarewave and time delay generators; wide range VCO; MOS clock timers; multivibrators and high voltage digital logic gates. The LM193-N series was designed to directly interface with TTL and CMOS. When operated from both plus and minus power supplies, the LM19-N series will directly interface with MOS logic where their low power drain is a distinct advantage over standard comparators.
The LM393 and LM2903 parts are available in TI’s innovative thin DSBGA package with 8 (12 mil) large bumps. |
| Part | Category | Description |
|---|---|---|
Texas Instruments | Integrated Circuits (ICs) | BUS DRIVER, BCT/FBT SERIES |
Texas Instruments | Integrated Circuits (ICs) | 12BIT 3.3V~3.6V 210MHZ PARALLEL VQFN-48-EP(7X7) ANALOG TO DIGITAL CONVERTERS (ADC) ROHS |
Texas Instruments | Integrated Circuits (ICs) | TMX320DRE311 179PIN UBGA 200MHZ |
Texas Instruments TPS61040DRVTG4Unknown | Integrated Circuits (ICs) | IC LED DRV RGLTR PWM 350MA 6WSON |
Texas Instruments LP3876ET-2.5Obsolete | Integrated Circuits (ICs) | IC REG LINEAR 2.5V 3A TO220-5 |
Texas Instruments LMS1585ACSX-ADJObsolete | Integrated Circuits (ICs) | IC REG LIN POS ADJ 5A DDPAK |
Texas Instruments INA111APG4Obsolete | Integrated Circuits (ICs) | IC INST AMP 1 CIRCUIT 8DIP |
Texas Instruments | Integrated Circuits (ICs) | AUTOMOTIVE, QUAD 36V 1.2MHZ OPERATIONAL AMPLIFIER |
Texas Instruments OPA340NA/3KG4Unknown | Integrated Circuits (ICs) | IC OPAMP GP 1 CIRCUIT SOT23-5 |
Texas Instruments PT5112AObsolete | Power Supplies - Board Mount | DC DC CONVERTER 8V 8W |