INA4235Quad channel, 16-bit, ultra-precise, current, voltage, power and energy monitor with I²C Interface | Power Supply Controllers, Monitors | 1 | Active | The INA4235 device is a quad channel 16-bit digital current monitor with an I2C/SMBus-compatible interface that is compliant with digital bus voltages from 1.2V to 5V. The device monitors the voltage across an external sense resistor and reports values for shunt voltage, bus voltage, current, power, and energy for each channel.
The INA4235 features programmable ADC conversion times and averaging that is common for all channels. Each channel has a programmable calibration value with an internal multiplier that enables direct readouts of current in amperes, power in watts, and energy in joules. Each channel monitors the bus voltage present on the IN– pin and can alert on overcurrent and undercurrent conditions, as well as on overvoltage and undervoltage conditions.High input impedance while in current measurement mode allows use of larger current sense resistors needed to measure small value system currents.
The INA4235 senses current on common-mode bus voltages that can vary from –0.3V to 48V, independent of the supply voltage. The device operates from a single 1.7V to 5.5V supply, drawing a typical supply current of 400µA in normal operation. The device can be placed in a low-power standby mode where the typical operating current is 2.5µA and can be fully disabled using the enable pin to achieve an supply current less than 50nA. The device is specified over the operating temperature range between –40°C and 125°C and features up to 16 programmable addresses.
The INA4235 device is a quad channel 16-bit digital current monitor with an I2C/SMBus-compatible interface that is compliant with digital bus voltages from 1.2V to 5V. The device monitors the voltage across an external sense resistor and reports values for shunt voltage, bus voltage, current, power, and energy for each channel.
The INA4235 features programmable ADC conversion times and averaging that is common for all channels. Each channel has a programmable calibration value with an internal multiplier that enables direct readouts of current in amperes, power in watts, and energy in joules. Each channel monitors the bus voltage present on the IN– pin and can alert on overcurrent and undercurrent conditions, as well as on overvoltage and undervoltage conditions.High input impedance while in current measurement mode allows use of larger current sense resistors needed to measure small value system currents.
The INA4235 senses current on common-mode bus voltages that can vary from –0.3V to 48V, independent of the supply voltage. The device operates from a single 1.7V to 5.5V supply, drawing a typical supply current of 400µA in normal operation. The device can be placed in a low-power standby mode where the typical operating current is 2.5µA and can be fully disabled using the enable pin to achieve an supply current less than 50nA. The device is specified over the operating temperature range between –40°C and 125°C and features up to 16 programmable addresses. |
INA4290Quad-channel, 120-V, high-voltage, high-bandwidth, unidirectional current sense amplifier | Linear | 7 | Active | The INAx290 is an ultra-precise, current-sense amplifier that can measure voltage drops across shunt resistors over a wide common-mode range from 2.7 V to 120 V. The ultra-precise current measurement accuracy is achieved thanks to the combination of an ultra-low offset voltage of ±12 µV (maximum), a small gain error of ±0.1% (maximum), and a high DC CMRR of 160 dB (typical). The INAx290 is not only designed for DC current measurement, but also for high-speed applications (such as fast overcurrent protection, for example) with a high bandwidth of 1.1 MHz (at gain of 20 V/V) and an 85-dB AC CMRR (at 50 kHz).
The INAx290 provides the capability to make ultra- precise current measurements by sensing the voltage drop across a shunt resistor over a wide common- mode range from 2.7 V to 120 V. The INAx290 devices come in highly space-efficient packages. The single-channel INA290 device is featured in the SC-70 package, the dual-channel INA2290 device is available in the MSOP-8 package, and the quad-channel INA4290 device is available in the 4 mm x 4 mm QFN package.
The INAx290 operates from a single 2.7-V to 20-V supply with the single channel device only drawing 370-µA supply current per channel (typical). The devices are available with five gain options: 20 V/V, 50 V/V, 100 V/V, 200 V/V, and 500 V/V. The low offset of the zero-drift architecture enables current sensing with low ohmic shunts as specified over the extended operating temperature range (−40°C to +125°C).
The INAx290 is an ultra-precise, current-sense amplifier that can measure voltage drops across shunt resistors over a wide common-mode range from 2.7 V to 120 V. The ultra-precise current measurement accuracy is achieved thanks to the combination of an ultra-low offset voltage of ±12 µV (maximum), a small gain error of ±0.1% (maximum), and a high DC CMRR of 160 dB (typical). The INAx290 is not only designed for DC current measurement, but also for high-speed applications (such as fast overcurrent protection, for example) with a high bandwidth of 1.1 MHz (at gain of 20 V/V) and an 85-dB AC CMRR (at 50 kHz).
The INAx290 provides the capability to make ultra- precise current measurements by sensing the voltage drop across a shunt resistor over a wide common- mode range from 2.7 V to 120 V. The INAx290 devices come in highly space-efficient packages. The single-channel INA290 device is featured in the SC-70 package, the dual-channel INA2290 device is available in the MSOP-8 package, and the quad-channel INA4290 device is available in the 4 mm x 4 mm QFN package.
The INAx290 operates from a single 2.7-V to 20-V supply with the single channel device only drawing 370-µA supply current per channel (typical). The devices are available with five gain options: 20 V/V, 50 V/V, 100 V/V, 200 V/V, and 500 V/V. The low offset of the zero-drift architecture enables current sensing with low ohmic shunts as specified over the extended operating temperature range (−40°C to +125°C). |
INA500Low-power, greater than 1MΩ RIN, 13.5µA Iq small-size attenuating difference amplifier | Instrumentation, OP Amps, Buffer Amps | 4 | Active | The INA500 is a difference amplifier with integrated op-amp and matched resistors that offers three gain options. The INA500A version offers gain option of 1, while the INA500B and INA500C versions offer gain options of 0.50 and 0.25 respectively.
These are voltage sensing INAs in difference amplifier configuration with high input impedance of >1MΩ and low quiescent current of 13.5µA. The device achieves 75dB of minimum CMRR and an accurate ±0.05% of maximum gain error, along with 3.5mV of maximum offset (referred to output) in G = 1 configuration. The device can handle up to 27.5V (±13.75V) of input common-mode voltage in G = 0.25 with 5.5V (±2.75V) of supply voltage. The combination of specifications noted above are designed for a variety of level translation and battery monitoring applications.
The precision matched integrated resistors of the INA500 saves BOM costs and board space by removing the need for precise and low tolerance external resistors. The INA500 can interface directly to low-speed, 8-bit to 12-bit, analog-to-digital converters (ADC) and is an excellent choice for replacing discrete implementation of difference amplifiers built with commodity amplifiers and discrete resistors. The INA500 is offered in standard 6-pin packages such as SOT-23 and SC70 as well as the space saving, X2SON package.
The INA500 is a difference amplifier with integrated op-amp and matched resistors that offers three gain options. The INA500A version offers gain option of 1, while the INA500B and INA500C versions offer gain options of 0.50 and 0.25 respectively.
These are voltage sensing INAs in difference amplifier configuration with high input impedance of >1MΩ and low quiescent current of 13.5µA. The device achieves 75dB of minimum CMRR and an accurate ±0.05% of maximum gain error, along with 3.5mV of maximum offset (referred to output) in G = 1 configuration. The device can handle up to 27.5V (±13.75V) of input common-mode voltage in G = 0.25 with 5.5V (±2.75V) of supply voltage. The combination of specifications noted above are designed for a variety of level translation and battery monitoring applications.
The precision matched integrated resistors of the INA500 saves BOM costs and board space by removing the need for precise and low tolerance external resistors. The INA500 can interface directly to low-speed, 8-bit to 12-bit, analog-to-digital converters (ADC) and is an excellent choice for replacing discrete implementation of difference amplifiers built with commodity amplifiers and discrete resistors. The INA500 is offered in standard 6-pin packages such as SOT-23 and SC70 as well as the space saving, X2SON package. |
INA592High-precision (40-µV offset), 2-MHz, 88-dB CMRR, low-power, e-trim™ difference amplifier | Linear | 1 | Active | The INA592 device is a low-power, wide bandwidth difference amplifier consisting of a precision operational amplifier (op amp) and a precision resistor network. Excellent tracking of resistors (TCR) maintains gain accuracy and common-mode rejection over temperature. Unique features such as low offset 40 µV (maximum), low offset drift (2 µV/°C maximum) high slew rate (18 V/µs), and high capacitive load drive of up to 500 pF make the INA592 a robust, high-performance difference amplifier for high-voltage industrial applications. The common-mode range of the internal op amp extends to the negative supply, enabling the device to operate in single-supply applications. The device operates on single (4.5 V to 36 V) or dual supplies (±2.25 V to ±18 V).
The difference amplifier is the foundation of many commonly used circuits. The INA592 provides this circuit function without using an expensive precision resistor network.
The INA592 device is a low-power, wide bandwidth difference amplifier consisting of a precision operational amplifier (op amp) and a precision resistor network. Excellent tracking of resistors (TCR) maintains gain accuracy and common-mode rejection over temperature. Unique features such as low offset 40 µV (maximum), low offset drift (2 µV/°C maximum) high slew rate (18 V/µs), and high capacitive load drive of up to 500 pF make the INA592 a robust, high-performance difference amplifier for high-voltage industrial applications. The common-mode range of the internal op amp extends to the negative supply, enabling the device to operate in single-supply applications. The device operates on single (4.5 V to 36 V) or dual supplies (±2.25 V to ±18 V).
The difference amplifier is the foundation of many commonly used circuits. The INA592 provides this circuit function without using an expensive precision resistor network. |
INA597Precision (200µV offset), 2MHz, 88 dB CMRR, low power, e-trim™ difference amplifier | Integrated Circuits (ICs) | 5 | Active | The INA597 is a low-power, wide-bandwidth, difference amplifier for cost-sensitive applications. The INA597 consists of a precision operational amplifier (op amp) and a precision resistor network. Excellent tracking of resistors maintains gain accuracy and common-mode rejection over temperature. Unique features such as low offset (200 µV, maximum), low offset drift (5 µV/°C maximum) high slew rate (18 V/µs), and high capacitive load drive of up to 500 pF make the INA597 a robust, high-performance difference amplifier for high-voltage industrial applications.
The common-mode range of the internal op amp extends to the negative supply, and enables the device to operate in single-supply applications. The device operates on single (4.5 V to 36 V) or dual supplies (±2.25 V to ±18 V).
The difference amplifier is the foundation of many commonly used circuits. The INA597 provides this circuit function without using an expensive precision resistor network.
The INA597 is a low-power, wide-bandwidth, difference amplifier for cost-sensitive applications. The INA597 consists of a precision operational amplifier (op amp) and a precision resistor network. Excellent tracking of resistors maintains gain accuracy and common-mode rejection over temperature. Unique features such as low offset (200 µV, maximum), low offset drift (5 µV/°C maximum) high slew rate (18 V/µs), and high capacitive load drive of up to 500 pF make the INA597 a robust, high-performance difference amplifier for high-voltage industrial applications.
The common-mode range of the internal op amp extends to the negative supply, and enables the device to operate in single-supply applications. The device operates on single (4.5 V to 36 V) or dual supplies (±2.25 V to ±18 V).
The difference amplifier is the foundation of many commonly used circuits. The INA597 provides this circuit function without using an expensive precision resistor network. |
INA740B85-V 16-bit I²C-output digital power monitor with 800-µΩ EZShunt™ Technology | Integrated Circuits (ICs) | 1 | Active | The INA740x is a digital power monitor with an integrated current sensing element along with a 16-bit delta-sigma ADC specifically designed for current-sensing applications. The device can measure full-scale currents up to ±39.32 A with common-mode voltage support from –0.1 V to +85 V.
The INA740x reports current, bus voltage, die temperature, power, energy and charge accumulation while employing a precision ±0.5% integrated oscillator, all while performing the needed calculations in the background. The integrated temperature sensor is ±2.5°C accurate over the junction temperature range.
The low offset and gain drift design of the INA740x allows the device to be used in precise systems that do not undergo multi-temperature calibration during manufacturing.
The device allows for selectable ADC conversion times from 50 µs to 4.12 ms as well as sample averaging from 1x to 1024x, which further helps reduce the noise of the measured data.
The INA740x is a digital power monitor with an integrated current sensing element along with a 16-bit delta-sigma ADC specifically designed for current-sensing applications. The device can measure full-scale currents up to ±39.32 A with common-mode voltage support from –0.1 V to +85 V.
The INA740x reports current, bus voltage, die temperature, power, energy and charge accumulation while employing a precision ±0.5% integrated oscillator, all while performing the needed calculations in the background. The integrated temperature sensor is ±2.5°C accurate over the junction temperature range.
The low offset and gain drift design of the INA740x allows the device to be used in precise systems that do not undergo multi-temperature calibration during manufacturing.
The device allows for selectable ADC conversion times from 50 µs to 4.12 ms as well as sample averaging from 1x to 1024x, which further helps reduce the noise of the measured data. |
INA745B40-V 16-bit I²C-output digital power monitor with 800-µΩ EZShunt™ Technology | Power Management (PMIC) | 1 | Active | The INA745x is a digital power monitor with an integrated current sensing element along with a 16-bit delta-sigma ADC specifically designed for current-sensing applications. The device can measure full-scale currents up to ±39.32 A with common-mode voltage support from –0.1 V to +40 V.
The INA745x reports current, bus voltage, die temperature, power, energy and charge accumulation while employing a precision ±0.5% integrated oscillator, all while performing the needed calculations in the background. The integrated temperature sensor is ±2.5°C accurate over the junction temperature range.
The low offset and gain drift design of the INA745x allows the device to be used in precise systems that do not undergo multi-temperature calibration during manufacturing.
The device allows for selectable ADC conversion times from 50 µs to 4.12 ms as well as sample averaging from 1x to 1024x, which further helps reduce the noise of the measured data.
The INA745x is a digital power monitor with an integrated current sensing element along with a 16-bit delta-sigma ADC specifically designed for current-sensing applications. The device can measure full-scale currents up to ±39.32 A with common-mode voltage support from –0.1 V to +40 V.
The INA745x reports current, bus voltage, die temperature, power, energy and charge accumulation while employing a precision ±0.5% integrated oscillator, all while performing the needed calculations in the background. The integrated temperature sensor is ±2.5°C accurate over the junction temperature range.
The low offset and gain drift design of the INA745x allows the device to be used in precise systems that do not undergo multi-temperature calibration during manufacturing.
The device allows for selectable ADC conversion times from 50 µs to 4.12 ms as well as sample averaging from 1x to 1024x, which further helps reduce the noise of the measured data. |
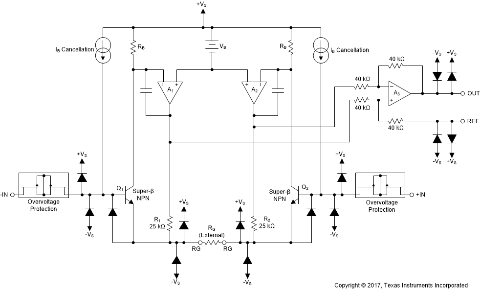
INA818Low power (350-µA), precision instrumentation amp with ±60-V overvoltage protection (gain pins 1, 8) | Integrated Circuits (ICs) | 2 | Active | The INA818 is a high-precision instrumentation amplifier that offers low power consumption and operates over a very wide single-supply or dual-supply range. A single external resistor sets any gain from 1 to 10000. The device offers high precision as a result of super-beta input transistors, which provide exceptionally low input offset voltage, offset voltage drift, input bias current, input voltage, and current noise. Additional circuitry protects the inputs against overvoltage up to ±60 V.
The INA818 is optimized to provide a high common-mode rejection ratio. At G = 1, the common-mode rejection ratio exceeds 90 dB across the full input common-mode range. The device is designed for low-voltage operation from a 4.5-V single supply, as well as dual supplies up to ±18 V.
The INA818 is available in an 8-pin SOIC package and is specified over the –40°C to +125°C temperature range.
The INA818 is a high-precision instrumentation amplifier that offers low power consumption and operates over a very wide single-supply or dual-supply range. A single external resistor sets any gain from 1 to 10000. The device offers high precision as a result of super-beta input transistors, which provide exceptionally low input offset voltage, offset voltage drift, input bias current, input voltage, and current noise. Additional circuitry protects the inputs against overvoltage up to ±60 V.
The INA818 is optimized to provide a high common-mode rejection ratio. At G = 1, the common-mode rejection ratio exceeds 90 dB across the full input common-mode range. The device is designed for low-voltage operation from a 4.5-V single supply, as well as dual supplies up to ±18 V.
The INA818 is available in an 8-pin SOIC package and is specified over the –40°C to +125°C temperature range. |
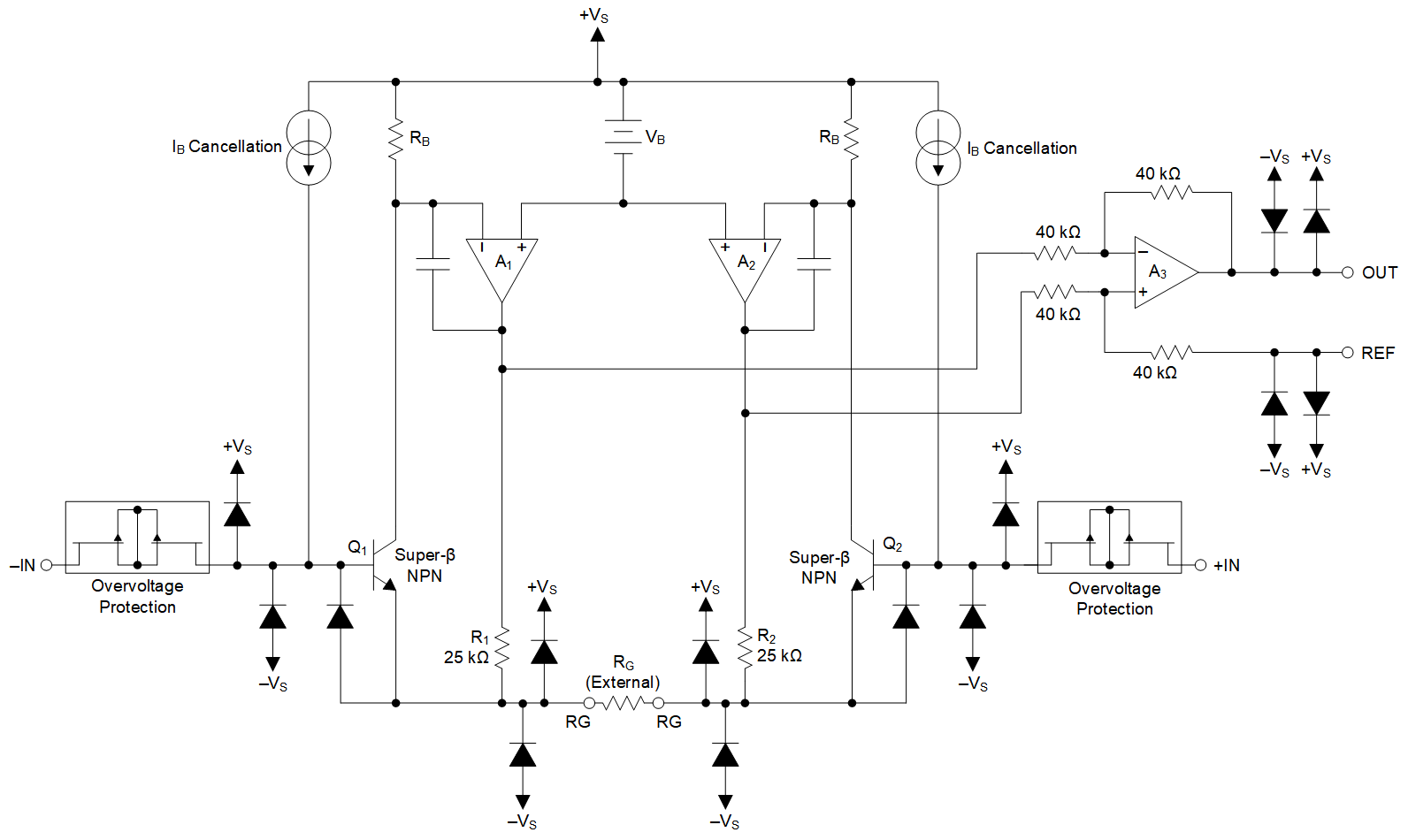
INA819Low power (350-µA), precision instrumentation amp with ±60-V overvoltage protection (gain pins 2, 3) | Instrumentation, Op Amps, Buffer Amps | 6 | Active | The INA819 is a high-precision instrumentation amplifier that offers low power consumption and operates over a very wide single-supply or dual-supply range. A single external resistor sets any gain from 1 to 10,000. The device offers high precision as a result of super-beta input transistors, which provide exceptionally low input offset voltage, offset voltage drift, input bias current, input voltage, and current noise. Additional circuitry protects the inputs against overvoltage up to ±60 V.
The INA819 is optimized to provide a high common-mode rejection ratio. At G = 1, the common-mode rejection ratio exceeds 90 dB across the full input common-mode range. The device is designed for low-voltage operation from a 4.5-V single supply, as well as dual supplies up to ±18 V.
The INA819 is available in 8-pin SOIC, VSSOP, and WSON packages, and is specified over the –40°C to +125°C temperature range.
The INA819 is a high-precision instrumentation amplifier that offers low power consumption and operates over a very wide single-supply or dual-supply range. A single external resistor sets any gain from 1 to 10,000. The device offers high precision as a result of super-beta input transistors, which provide exceptionally low input offset voltage, offset voltage drift, input bias current, input voltage, and current noise. Additional circuitry protects the inputs against overvoltage up to ±60 V.
The INA819 is optimized to provide a high common-mode rejection ratio. At G = 1, the common-mode rejection ratio exceeds 90 dB across the full input common-mode range. The device is designed for low-voltage operation from a 4.5-V single supply, as well as dual supplies up to ±18 V.
The INA819 is available in 8-pin SOIC, VSSOP, and WSON packages, and is specified over the –40°C to +125°C temperature range. |
INA821High bandwidth (4.7MHz), low noise (7nV/√Hz), precision (35μV), low-power, instrumentation amp | Integrated Circuits (ICs) | 5 | Active | The INA821 is a high-precision instrumentation amplifier that offers low power consumption and operates over a wide single-supply or dual-supply range. A single external resistor sets any gain from 1 to 10,000. The device has high precision as a result of super-beta input transistors, which provide low input offset voltage, offset voltage drift, input bias current, and input voltage and current noise. Additional circuitry protects the inputs against overvoltage up to ±40 V.
The INA821 is optimized to provide a high common-mode rejection ratio. At G = 1, the common-mode rejection ratio exceeds 92 dB across the full input common-mode range. The device is designed for low-voltage operation from a 4.5-V single supply, and dual supplies up to ±18 V.
The INA821 is available in 8-pin SOIC, VSSOP, and WSON packages, and is specified over the –40°C to +125°C temperature range.
The INA821 is a high-precision instrumentation amplifier that offers low power consumption and operates over a wide single-supply or dual-supply range. A single external resistor sets any gain from 1 to 10,000. The device has high precision as a result of super-beta input transistors, which provide low input offset voltage, offset voltage drift, input bias current, and input voltage and current noise. Additional circuitry protects the inputs against overvoltage up to ±40 V.
The INA821 is optimized to provide a high common-mode rejection ratio. At G = 1, the common-mode rejection ratio exceeds 92 dB across the full input common-mode range. The device is designed for low-voltage operation from a 4.5-V single supply, and dual supplies up to ±18 V.
The INA821 is available in 8-pin SOIC, VSSOP, and WSON packages, and is specified over the –40°C to +125°C temperature range. |