| Integrated Circuits (ICs) | 2 | Obsolete | |
| Microprocessors | 1 | Obsolete | |
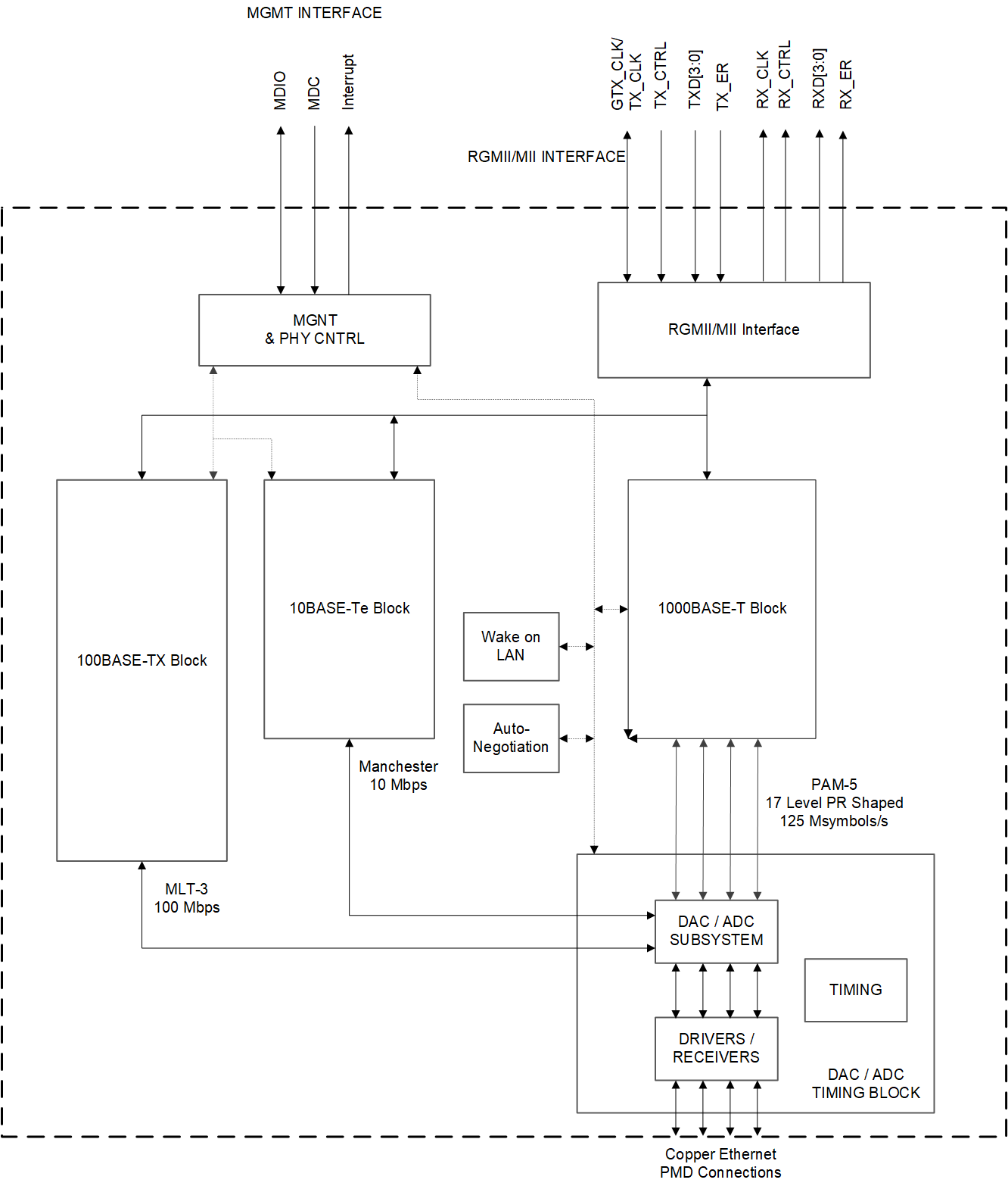
DP83561-SPSpace grade (QMLV-RHA) 10/100/1000 Ethernet PHY with SEFI monitoring suite | Integrated Circuits (ICs) | 1 | Active | The DP83561-SP is a high reliability gigabit ethernet PHY designed for the high-radiation environment of space. The DP83561-SP is a low power, fully featured physical layer transceiver with integrated PMD sub-layers to support 10BASE-Te, 100BASE-TX and 1000BASE-T Ethernet protocols.
The DP83561-SP is designed for easy implementation of 10/100/1000 Mbps Ethernet LANs in extremely hostile environments. It interfaces directly to twisted pair media through an external transformer. This device interfaces directly to the MAC layer through Reduced GMII (RGMII) and MII.
The device is Radiation Hardened by Design (RHBD), fabricated by Texas Instruments using a CMOS process, and is available in 64-pin Ceramic Quad Flat Pack (CQFP) package, with a 11-mm × 11-mm body size (nominal).
The DP83561-SP is a high reliability gigabit ethernet PHY designed for the high-radiation environment of space. The DP83561-SP is a low power, fully featured physical layer transceiver with integrated PMD sub-layers to support 10BASE-Te, 100BASE-TX and 1000BASE-T Ethernet protocols.
The DP83561-SP is designed for easy implementation of 10/100/1000 Mbps Ethernet LANs in extremely hostile environments. It interfaces directly to twisted pair media through an external transformer. This device interfaces directly to the MAC layer through Reduced GMII (RGMII) and MII.
The device is Radiation Hardened by Design (RHBD), fabricated by Texas Instruments using a CMOS process, and is available in 64-pin Ceramic Quad Flat Pack (CQFP) package, with a 11-mm × 11-mm body size (nominal). |
DP83620Industrial temperature, 10/100-Mbps Ethernet PHY transceiver with JTAG & fiber support | Integrated Circuits (ICs) | 2 | Active | The DP83620 is a highly reliable, feature rich device suited for industrial applications. The DP83620 offers low power consumption, including several intelligent power down states. In addition to low power, the DP83620 is optimized for cable length performance far exceeding IEEE specifications. The DP83620 includes a 25MHz clock out. This allows the application to be designed with a minimum of external parts, which in turn results in the lowest possible total cost of the solution.
The DP83620 offers innovative diagnostic features unique to Texas Instruments, including dynamic monitoring of link quality during standard operation for fault prediction. These advanced features allow the system designer to implement a fault prediction mechanism to detect and warn of deteriorating and changing link conditions. This single port fast Ethernet transceiver can support both copper and fiber media. The DP838620 also provides flexibility by supporting both MII and RMII interfaces.
The DP83620 is a highly reliable, feature rich device suited for industrial applications. The DP83620 offers low power consumption, including several intelligent power down states. In addition to low power, the DP83620 is optimized for cable length performance far exceeding IEEE specifications. The DP83620 includes a 25MHz clock out. This allows the application to be designed with a minimum of external parts, which in turn results in the lowest possible total cost of the solution.
The DP83620 offers innovative diagnostic features unique to Texas Instruments, including dynamic monitoring of link quality during standard operation for fault prediction. These advanced features allow the system designer to implement a fault prediction mechanism to detect and warn of deteriorating and changing link conditions. This single port fast Ethernet transceiver can support both copper and fiber media. The DP838620 also provides flexibility by supporting both MII and RMII interfaces. |
| Integrated Circuits (ICs) | 1 | Active | |
| Interface | 3 | Active | |
DP8381510/100 Mbps integrated PCI Ethernet media access controller & physical layer (MacPhyter) | Integrated Circuits (ICs) | 3 | NRND | DP83815 is a single-chip 10/100 Mb/s Ethernet Controller for the PCI bus. It is targeted at low-cost, high volume PC mother boards, adapter cards, and embedded systems. The DP83815 fully implements the V2.2 33 MHz PCI bus interface for host communications with power management support. Packet descriptors and data are transferred via bus-mastering, reducing the burden on the host CPU. The DP83815 can support full duplex 10/100 Mb/s transmission and reception, with minimum interframe gap.
The DP83815 device is an integration of an enhanced version of the National Semiconductor PCI MAC/BIU (Media Access Controller/Bus Interface Unit) and a 3.3V CMOS physical layer interface.
DP83815 is a single-chip 10/100 Mb/s Ethernet Controller for the PCI bus. It is targeted at low-cost, high volume PC mother boards, adapter cards, and embedded systems. The DP83815 fully implements the V2.2 33 MHz PCI bus interface for host communications with power management support. Packet descriptors and data are transferred via bus-mastering, reducing the burden on the host CPU. The DP83815 can support full duplex 10/100 Mb/s transmission and reception, with minimum interframe gap.
The DP83815 device is an integration of an enhanced version of the National Semiconductor PCI MAC/BIU (Media Access Controller/Bus Interface Unit) and a 3.3V CMOS physical layer interface. |
DP83816EX10/100 Mbps integrated PCI Ethernet media access controller & physical layer (MacPhyter-II) extend | Controllers | 4 | NRND | DP83816-EX is a single-chip 10/100 Mb/s Ethernet Controller for the PCI bus. It is targeted at single board computers for embedded applications requiring a high speed PCI bus.. The DP83816-EX fully implements the V2.2 33 MHz PCI bus interface for host communications with power management support. Packet descriptors and data are transferred via bus-mastering, reducing the burden on the host CPU. The DP83816-EX can support full duplex 10/100 Mb/s transmission and reception, with minimum interframe gap.
The DP83816-EX device is an integration of an enhanced version of the National Semiconductor PCI MAC/BIU (Media Access Controller/Bus Interface Unit) and a 3.3V CMOS physical layer interface.
DP83816-EX is a single-chip 10/100 Mb/s Ethernet Controller for the PCI bus. It is targeted at single board computers for embedded applications requiring a high speed PCI bus.. The DP83816-EX fully implements the V2.2 33 MHz PCI bus interface for host communications with power management support. Packet descriptors and data are transferred via bus-mastering, reducing the burden on the host CPU. The DP83816-EX can support full duplex 10/100 Mb/s transmission and reception, with minimum interframe gap.
The DP83816-EX device is an integration of an enhanced version of the National Semiconductor PCI MAC/BIU (Media Access Controller/Bus Interface Unit) and a 3.3V CMOS physical layer interface. |
| Integrated Circuits (ICs) | 1 | Obsolete | |
DP83822HFExtended temperature, robust 10/100-Mbps Ethernet PHY transceiver with fiber support & 16-kV ESD | Evaluation and Demonstration Boards and Kits | 8 | Active | Designed for harsh industrial environments, the DP83822 is an ultra-robust, low-power single-port 10/100 Mbps Ethernet PHY. The DP83822 provides all physical layer functions needed to transmit and receive data over standard twisted-pair cables, or connect to an external fiber optic transceiver. Additionally, the DP83822 provides flexibility to connect to a MAC through a standard MII, RMII, or RGMII interface.
The DP83822 offers integrated cable diagnostic tools, built-in self-test, and loopback capabilities for ease of use. The device supports multiple industrial fieldbuses with fast link-down detection as well as Auto-MDIX in forced modes.
The DP83822 offers an remarkable and robust approach for reducing power consumption through EEE, WoL and other programmable energy savings modes.
The DP83822 is a feature rich and pin-to-pin upgradeable option for the TLK105, TLK106, TLK105L and TLK106L 10/100 Mbps Ethernet PHYs.
The DP83822 comes in a 32-pin 5.00-mm × 5.00-mm VQFN package.
Designed for harsh industrial environments, the DP83822 is an ultra-robust, low-power single-port 10/100 Mbps Ethernet PHY. The DP83822 provides all physical layer functions needed to transmit and receive data over standard twisted-pair cables, or connect to an external fiber optic transceiver. Additionally, the DP83822 provides flexibility to connect to a MAC through a standard MII, RMII, or RGMII interface.
The DP83822 offers integrated cable diagnostic tools, built-in self-test, and loopback capabilities for ease of use. The device supports multiple industrial fieldbuses with fast link-down detection as well as Auto-MDIX in forced modes.
The DP83822 offers an remarkable and robust approach for reducing power consumption through EEE, WoL and other programmable energy savings modes.
The DP83822 is a feature rich and pin-to-pin upgradeable option for the TLK105, TLK106, TLK105L and TLK106L 10/100 Mbps Ethernet PHYs.
The DP83822 comes in a 32-pin 5.00-mm × 5.00-mm VQFN package. |