BQ25770GI²C, 2-cell to 5-cell, NVDC dual-phase buck-boost battery charge controller for GAN HEMT | Uncategorized | 1 | Active | The BQ25770G is a synchronous NVDC buck-boost battery charge controller to charge a 2- to 5-cell battery from a wide range of input sources including USB adapter, extended power range (EPR) USB-C Power Delivery (PD) sources, standard power range (SPR) USB-C Power Delivery (PD) sources and traditional adapters. The device offers a low component count, high efficiency solution for space constrained, 2- to 5-cell battery charging applications.
The NVDC configuration allows the system to be regulated based on battery voltage, but not drop below system minimum voltage. The system keeps operating even when the battery is completely discharged or removed. When load power exceeds input source rating, the battery goes into supplement mode and prevents the system from crashing.
During power up, the charger sets the converter to a buck, boost, or buck-boost configuration based on the input source and battery conditions. The charger seamlessly transits between the buck, boost, and buck-boost operation modes without host control. The TI patented quasi dual phase converter can interleave dual phase under high power buck mode helping thermal distribution and reduce each inductor size. At same time it only needs two boost side switching MOSFETs to save overall system area and cost due to limited power operation under boost mode.
In the absence of an input source, the BQ25770G supports the USB On-the-Go (OTG) function from a 2- to 5-cell battery to generate an adjustable 3V to 5V output on VBUS with 20mV resolution.
When only a battery powers the system and no external load is connected to the USB OTG port, the BQ25770G implements the latest Intel Vmin Active Protection (VAP) feature, in which the device charges up the VBUS voltage from the battery to store some energy in the input decoupling capacitors. During a system peak power spike, the energy stored in the input capacitors supplements the system, to prevent the system voltage from dropping below the minimum system voltage and causing a system crash.
The BQ25770G monitors adapter current, battery current, and system power. The flexibly programmable PROCHOT output goes directly to the CPU for throttling back when needed.
The latest version of the USB-C PD specification includes Fast Role Swap (FRS) to ensure power role swapping occurs in a timely fashion so that the device(s) connected to the dock can avoid experiencing momentary power loss or glitching. This device integrates FRS in compliance with the PD specification.
TI patented switching frequency dithering pattern can significantly reduce EMI noise over the whole conductive EMI frequency range (150kHz to 30MHz). Multiple dithering scale options are available and provide flexibility for different applications. The ditherring feature greatly simplify EMI noise filter design.
The charger operate in the TI patented Pass Through Mode (PTM) to improve efficiency over the full load range. In PTM, input power directly pass through the charger to the system. Switching losses of the MOSFETs and inductor core loss can be saved thus achieving high efficiency operation.
The BQ25770G is available in a 36-pin 4mm × 5mm WQFN package.
The BQ25770G is a synchronous NVDC buck-boost battery charge controller to charge a 2- to 5-cell battery from a wide range of input sources including USB adapter, extended power range (EPR) USB-C Power Delivery (PD) sources, standard power range (SPR) USB-C Power Delivery (PD) sources and traditional adapters. The device offers a low component count, high efficiency solution for space constrained, 2- to 5-cell battery charging applications.
The NVDC configuration allows the system to be regulated based on battery voltage, but not drop below system minimum voltage. The system keeps operating even when the battery is completely discharged or removed. When load power exceeds input source rating, the battery goes into supplement mode and prevents the system from crashing.
During power up, the charger sets the converter to a buck, boost, or buck-boost configuration based on the input source and battery conditions. The charger seamlessly transits between the buck, boost, and buck-boost operation modes without host control. The TI patented quasi dual phase converter can interleave dual phase under high power buck mode helping thermal distribution and reduce each inductor size. At same time it only needs two boost side switching MOSFETs to save overall system area and cost due to limited power operation under boost mode.
In the absence of an input source, the BQ25770G supports the USB On-the-Go (OTG) function from a 2- to 5-cell battery to generate an adjustable 3V to 5V output on VBUS with 20mV resolution.
When only a battery powers the system and no external load is connected to the USB OTG port, the BQ25770G implements the latest Intel Vmin Active Protection (VAP) feature, in which the device charges up the VBUS voltage from the battery to store some energy in the input decoupling capacitors. During a system peak power spike, the energy stored in the input capacitors supplements the system, to prevent the system voltage from dropping below the minimum system voltage and causing a system crash.
The BQ25770G monitors adapter current, battery current, and system power. The flexibly programmable PROCHOT output goes directly to the CPU for throttling back when needed.
The latest version of the USB-C PD specification includes Fast Role Swap (FRS) to ensure power role swapping occurs in a timely fashion so that the device(s) connected to the dock can avoid experiencing momentary power loss or glitching. This device integrates FRS in compliance with the PD specification.
TI patented switching frequency dithering pattern can significantly reduce EMI noise over the whole conductive EMI frequency range (150kHz to 30MHz). Multiple dithering scale options are available and provide flexibility for different applications. The ditherring feature greatly simplify EMI noise filter design.
The charger operate in the TI patented Pass Through Mode (PTM) to improve efficiency over the full load range. In PTM, input power directly pass through the charger to the system. Switching losses of the MOSFETs and inductor core loss can be saved thus achieving high efficiency operation.
The BQ25770G is available in a 36-pin 4mm × 5mm WQFN package. |
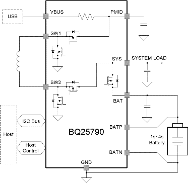
BQ25790Integrated, NVDC, 5-A 1-cell to 4-cell switch-mode buck-boost battery charger | Power Management (PMIC) | 1 | Active | The BQ25790 is a fully integrated switch-mode buck-boost charger for 1-4 cell Li-ion battery and Li-polymer battery. The integration includes 4 switching MOSFETs (Q1, Q2, Q3, Q4), input and charging current sensing circuits, the battery FET (QBAT) and all the loop compensation of the buck-boost converter. It provides high power density and design flexibility to charge batteries across the full input voltage range for USB Type-C™ and USB power delivery (USB-PD) applications such as smart phone, tablet and other portable devices.
The charger supports the narrow VDC power path management, in which the system is regulated at a voltage slightly higher than the battery voltage, but not drop below the minimum system voltage. The system keeps operating even when the battery is completely discharged or removed. When load power exceeds input source rating, the battery gets into supplement mode and prevents the input source from being overloaded and the system from crashing.
The device charges a battery from a wide range of the input sources including legacy USB adapter to high voltage USB PD adapter and traditional barrel adapter. The charger automatically sets converter to be buck, boost or buck-boost configurations based on input voltage and battery voltage without the host control. The dual input source selector manages the power flowing from two different input sources. The inputs selection is controlled by the host through I2C with default source #1 (VAC1) as the primary input and the source #2 (VAC2) as the secondary input.
To support fast charging using adjustable high voltage adapter, the device provides D+/D- handshake. The device is compliant with USB 2.0 and USB 3.0 power delivery specification with input current and voltage regulation. In addition, the Input Current Optimizer (ICO) allows the detection of maximum power point of an unknown input source.
Besides the I2C host controlled charging mode, this charger also supports autonomous charging mode. After power up, the charging is enabled with default register settings. The device can complete a charging cycle without any software engagements. It detects battery voltage and charges the battery in different phases: trickle charging, pre-charging, constant current (CC) charging and constant voltage (CV) charging. At the end of the charging cycle, the charger automatically terminates when the charge current is below a pre-set limit (termination current) in the constant voltage phase. When the full battery falls below the recharge threshold, the charger will automatically start another charging cycle.
In the absence of input sources, this device supports USB On-the-Go (OTG) function, discharging battery to generate an adjustable 2.8V~22V voltage on VBUS with 10mV step size, which is compliant to the USB PD 3.0 specification defined programmable power supply (PPS) feature.
The charger provides various safety features for battery charging and system operations, including battery temperature negative thermistor monitoring, trickle charge, pre-charge and fast charge timers and over-voltage/over-current protections on battery and input. The thermal regulation reduces charge current when the junction temperature exceeds a programmable threshold. The STAT output of the device reports the charging status and any fault conditions. ThePGoutput indicates if a good power source is present. TheINTpin immediately notifies host when fault occurs.
The device also provides a 16-bit analog-to-digital converter (ADC) for monitoring charge current and input/battery/system (VAC, VBUS, BAT, SYS, TS) voltages.
It is available in a 56-pin 2.9mm × 3.3mm WCSP package.
The BQ25790 is a fully integrated switch-mode buck-boost charger for 1-4 cell Li-ion battery and Li-polymer battery. The integration includes 4 switching MOSFETs (Q1, Q2, Q3, Q4), input and charging current sensing circuits, the battery FET (QBAT) and all the loop compensation of the buck-boost converter. It provides high power density and design flexibility to charge batteries across the full input voltage range for USB Type-C™ and USB power delivery (USB-PD) applications such as smart phone, tablet and other portable devices.
The charger supports the narrow VDC power path management, in which the system is regulated at a voltage slightly higher than the battery voltage, but not drop below the minimum system voltage. The system keeps operating even when the battery is completely discharged or removed. When load power exceeds input source rating, the battery gets into supplement mode and prevents the input source from being overloaded and the system from crashing.
The device charges a battery from a wide range of the input sources including legacy USB adapter to high voltage USB PD adapter and traditional barrel adapter. The charger automatically sets converter to be buck, boost or buck-boost configurations based on input voltage and battery voltage without the host control. The dual input source selector manages the power flowing from two different input sources. The inputs selection is controlled by the host through I2C with default source #1 (VAC1) as the primary input and the source #2 (VAC2) as the secondary input.
To support fast charging using adjustable high voltage adapter, the device provides D+/D- handshake. The device is compliant with USB 2.0 and USB 3.0 power delivery specification with input current and voltage regulation. In addition, the Input Current Optimizer (ICO) allows the detection of maximum power point of an unknown input source.
Besides the I2C host controlled charging mode, this charger also supports autonomous charging mode. After power up, the charging is enabled with default register settings. The device can complete a charging cycle without any software engagements. It detects battery voltage and charges the battery in different phases: trickle charging, pre-charging, constant current (CC) charging and constant voltage (CV) charging. At the end of the charging cycle, the charger automatically terminates when the charge current is below a pre-set limit (termination current) in the constant voltage phase. When the full battery falls below the recharge threshold, the charger will automatically start another charging cycle.
In the absence of input sources, this device supports USB On-the-Go (OTG) function, discharging battery to generate an adjustable 2.8V~22V voltage on VBUS with 10mV step size, which is compliant to the USB PD 3.0 specification defined programmable power supply (PPS) feature.
The charger provides various safety features for battery charging and system operations, including battery temperature negative thermistor monitoring, trickle charge, pre-charge and fast charge timers and over-voltage/over-current protections on battery and input. The thermal regulation reduces charge current when the junction temperature exceeds a programmable threshold. The STAT output of the device reports the charging status and any fault conditions. ThePGoutput indicates if a good power source is present. TheINTpin immediately notifies host when fault occurs.
The device also provides a 16-bit analog-to-digital converter (ADC) for monitoring charge current and input/battery/system (VAC, VBUS, BAT, SYS, TS) voltages.
It is available in a 56-pin 2.9mm × 3.3mm WCSP package. |
BQ25792I2C controlled, 5-A, 1-4 cell buck-boost charger with dual-input selector and USB PD 3.0 OTG output | Development Boards, Kits, Programmers | 2 | Active | The BQ25792 is a fully integrated switch-mode buck -boost charger for 1-4 cell Li-ion batteries and Li-polymer batteries. The integration includes 4 switching MOSFETs (Q1, Q2, Q3, Q4), input and charging current sensing circuits, the battery FET (QBAT) and all the loop compensation of the buck-boost converter. It uses NVDC power path management, regulating the system slightly above the battery voltage without dropping below a configurable minimum system voltage. When system power exceeds the input source rating, battery supplement mode supports the system without overloading the input source. BQ25792 supports the full input and output (OTG) voltage ranges for USB Type-C™ and USB power delivery (USB-PD) applications.
The BQ25792 is a fully integrated switch-mode buck -boost charger for 1-4 cell Li-ion batteries and Li-polymer batteries. The integration includes 4 switching MOSFETs (Q1, Q2, Q3, Q4), input and charging current sensing circuits, the battery FET (QBAT) and all the loop compensation of the buck-boost converter. It uses NVDC power path management, regulating the system slightly above the battery voltage without dropping below a configurable minimum system voltage. When system power exceeds the input source rating, battery supplement mode supports the system without overloading the input source. BQ25792 supports the full input and output (OTG) voltage ranges for USB Type-C™ and USB power delivery (USB-PD) applications. |
BQ25798I²C controlled, 1-4-cell, 5-A buck-boost solar battery charger with dual-input selector and MPPT | Power Management (PMIC) | 1 | Active | The BQ25798 is a fully integrated switch-mode buck -boost charger for 1-4 cell Li-ion batteries and Li-polymer batteries. The integration includes 4 switching MOSFETs, input and charging current sensing circuits, the battery FET and all the loop compensation of the buck-boost converter. It uses NVDC power path management, regulating the system not dropping below a configurable minimum system voltage. When system power exceeds the input source rating, battery supplement mode supports the system without overloading the input source. BQ25798 also maximizes power from photovoltaic panels using its built-in VOCscaling MPPT algorithm. BQ25798 supports ultra-fast switchover from the adapter to a converted battery voltage in Backup Mode.
The BQ25798 is a fully integrated switch-mode buck -boost charger for 1-4 cell Li-ion batteries and Li-polymer batteries. The integration includes 4 switching MOSFETs, input and charging current sensing circuits, the battery FET and all the loop compensation of the buck-boost converter. It uses NVDC power path management, regulating the system not dropping below a configurable minimum system voltage. When system power exceeds the input source rating, battery supplement mode supports the system without overloading the input source. BQ25798 also maximizes power from photovoltaic panels using its built-in VOCscaling MPPT algorithm. BQ25798 supports ultra-fast switchover from the adapter to a converted battery voltage in Backup Mode. |
| Evaluation Boards | 3 | Active | |
BQ25872I2C 1cell 7A battery switch charger with ADC and external OVP controller | Development Boards, Kits, Programmers | 3 | Active | The device is a 7-A battery switch charger with an integrated 10-bit ADC. The high-current battery switch charger is a 13-mΩ MOSFET with reverse current blocking designed for high efficiency and minimal voltage drop. The high-charge current capability of the device makes it ideal for smartphones, tablets, and other portable devices with large battery capacity.
The integrated 10-bit ADC can measure input voltage and current, battery voltage and current, as well as battery temperature and input connector temperature. This allows the user application to continuously monitor the power input and battery charging parameters to ensure the safety of the battery charging. The flexible OVP and OCP thresholds for VBUS, VOUT, and battery can be modified via I2C registers as the battery goes through constant current (CC) and constant voltage (CV) mode.
The I2C serial interface of the device can operate at speeds up to 1 MHz and allows access to the ADC’s measurements of the different charging parameters and also allows for flexible software control of the device. TheINTpin provides instantaneous feedback to the host in case of a fault condition. I2C status registers allow the host to read the current status of all faults and events.
The device is a 7-A battery switch charger with an integrated 10-bit ADC. The high-current battery switch charger is a 13-mΩ MOSFET with reverse current blocking designed for high efficiency and minimal voltage drop. The high-charge current capability of the device makes it ideal for smartphones, tablets, and other portable devices with large battery capacity.
The integrated 10-bit ADC can measure input voltage and current, battery voltage and current, as well as battery temperature and input connector temperature. This allows the user application to continuously monitor the power input and battery charging parameters to ensure the safety of the battery charging. The flexible OVP and OCP thresholds for VBUS, VOUT, and battery can be modified via I2C registers as the battery goes through constant current (CC) and constant voltage (CV) mode.
The I2C serial interface of the device can operate at speeds up to 1 MHz and allows access to the ADC’s measurements of the different charging parameters and also allows for flexible software control of the device. TheINTpin provides instantaneous feedback to the host in case of a fault condition. I2C status registers allow the host to read the current status of all faults and events. |
BQ25882I2C 2 cell 2A Boost battery charger for USB input in a WCSP package with Power Path | Evaluation Boards | 2 | Active | The BQ25882 is a highly-integrated 2-A switch-mode battery charge management and system power path management device for dual-cell Li-Ion and Li-polymer batteries. The I2C Serial interface with charging and system settings makes the device a truly flexible solution.
The BQ25882 is a highly-integrated 2-A switch-mode battery charge management and system power path management device for dual-cell Li-Ion and Li-polymer batteries. The I2C Serial interface with charging and system settings makes the device a truly flexible solution. |
BQ25883I2C 2 cell 2A Boost battery charger for USB input in a WQFN package with Power Path | Evaluation Boards | 3 | Active | The BQ25883 is a highly-integrated 2-A boost switch-mode battery charge management and system power path management device for 2-cell (2s) Li-Ion and Li-polymer battery. The BQ25883 has I2C control with OTG and power path.
The BQ25883 is a highly-integrated 2-A boost switch-mode battery charge management and system power path management device for 2-cell (2s) Li-Ion and Li-polymer battery. The BQ25883 has I2C control with OTG and power path. |
BQ25886Standalone 2 cell 2A Boost battery charger for USB input with Power Path | Battery Chargers | 1 | Active | The BQ25886 is a highly-integrated 2-A boost switch-mode battery charge management and system PowerPath management which enables instant power on and provides accurate termination control device for 2-cell (2s) Li-Ion and Li-polymer battery. The BQ25886 is a standalone solution with PowerPath and OTG.
The BQ25886 is a highly-integrated 2-A boost switch-mode battery charge management and system PowerPath management which enables instant power on and provides accurate termination control device for 2-cell (2s) Li-Ion and Li-polymer battery. The BQ25886 is a standalone solution with PowerPath and OTG. |
BQ25887I2C 2 cell 2A Boost battery charger for USB input and integrated cell balancing | Power Management (PMIC) | 2 | Active | The BQ25887 is a highly-integrated 2-A boost switch-mode battery charge management device for 2-cell (2s) Li-Ion and Li-polymer battery. The BQ25887 has I2C control with cell balancing for USB input.
The BQ25887 is a highly-integrated 2-A boost switch-mode battery charge management device for 2-cell (2s) Li-Ion and Li-polymer battery. The BQ25887 has I2C control with cell balancing for USB input. |