BQ25176M800-mA linear battery charger for one-cell Li-ion and LiFePO4 with VINDPM | Battery Chargers | 1 | Active | The BQ25176M is an integrated 800-mA linear solar charger for 1-cell Li-Ion, Li-Polymer, and LiFePO4batteries with continual charge mode and battery tracking VINDPM. The device has a single power output that charges the battery. When the system load is placed in parallel with the battery, the charge current is shared between the system and the battery.
The device has four phases for charging a Li-Ion/Li-Poly battery: trickle charge to bring the battery voltage up to VBAT_SHORT, precharge to recover a fully discharged battery, fast-charge constant current to supply the bulk of the charge, and voltage regulation to reach full capacity.
In all charge phases, an internal control loop monitors the IC junction temperature and reduces the charge current if an internal temperature threshold, TREG, is exceeded.
The charger power stage and charge current sense functions are fully integrated. The charger function has high accuracy current and voltage regulation loops, charge status display, and automatic charge termination. The charge voltage and fast charge current are programmable through external resistors. The precharge and termination current threshold track the fast charge current setting.
The BQ25176M is an integrated 800-mA linear solar charger for 1-cell Li-Ion, Li-Polymer, and LiFePO4batteries with continual charge mode and battery tracking VINDPM. The device has a single power output that charges the battery. When the system load is placed in parallel with the battery, the charge current is shared between the system and the battery.
The device has four phases for charging a Li-Ion/Li-Poly battery: trickle charge to bring the battery voltage up to VBAT_SHORT, precharge to recover a fully discharged battery, fast-charge constant current to supply the bulk of the charge, and voltage regulation to reach full capacity.
In all charge phases, an internal control loop monitors the IC junction temperature and reduces the charge current if an internal temperature threshold, TREG, is exceeded.
The charger power stage and charge current sense functions are fully integrated. The charger function has high accuracy current and voltage regulation loops, charge status display, and automatic charge termination. The charge voltage and fast charge current are programmable through external resistors. The precharge and termination current threshold track the fast charge current setting. |
| Power Management (PMIC) | 1 | Active | |
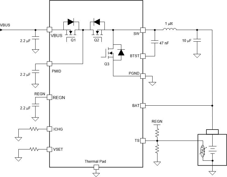
BQ251851-cell, 1-A stand-alone linear battery charger with power path and solar input support | Battery Chargers | 1 | Active | The BQ25185 is a linear battery charger IC focusing on small solution size and low quiescent current for extending battery life. The device is available in a leadless, small package with a thermal pad giving thermal performance. The device can support up to 1-A charging and system loads of up to 3.125 A.
The battery is charged using a standard Li-ion or LiFePO4 charge profile with three phases: precharge, constant current and constant voltage. Thermal regulation provides the maximum charge current while managing the device temperature. The charger is also optimized for battery to battery charging with 3-V minimum input voltage operation and can withstand 25-V absolute maximum line transients. The device integrates a single push-button input to reduce the total solution footprint.
The BQ25185 is a linear battery charger IC focusing on small solution size and low quiescent current for extending battery life. The device is available in a leadless, small package with a thermal pad giving thermal performance. The device can support up to 1-A charging and system loads of up to 3.125 A.
The battery is charged using a standard Li-ion or LiFePO4 charge profile with three phases: precharge, constant current and constant voltage. Thermal regulation provides the maximum charge current while managing the device temperature. The charger is also optimized for battery to battery charging with 3-V minimum input voltage operation and can withstand 25-V absolute maximum line transients. The device integrates a single push-button input to reduce the total solution footprint. |
BQ25302Standalone single cell 2.0-A buck battery charger | Integrated Circuits (ICs) | 1 | Active | The BQ25302 is a highly-integrated standalone switch-mode battery charger for single cell Li-Ion and Li-polymer batteries. The BQ25302 supports 4.1-V to 6.2-V input voltage and 2-A fast charge. The integrated current sensing topology of the device enables high charge efficiency and low BOM cost. The best-in-class 200-nA low quiescent current of the device conserves battery energy and maximizes the shelf time for portable devices. The BQ25302 is available in a 3x3 WQFN package for easy 2-layer layout and space limited applications.
The BQ25302supports 4.1-V to 6.2-V input to charge single cell batteries. The BQ25302 provides up to 2-A continuous fast charge current to a single cell battery. The device features fast charging for portable devices. Its input voltage regulation delivers maximum charging power to the battery from input source. The solution is highly integrated with an input reverse-blocking FET (RBFET, Q1), high-side switching FET (HSFET, Q2), and low-side switching FET (LSFET, Q3).
The BQ25302 features lossless integrated current sensing to reduce power loss and BOM cost with minimized component count. It also integrates a bootstrap diode for the high-side gate drive and battery temperature monitor to simplify system design. The device initiates and completes a charging cycle without host control. The BQ25302 charge voltage and charge current are set by external resistors. The BQ25302detects the charge voltage setting at startup and charges the battery in four phases: battery short, pre-conditioning, constant current, and constant voltage. At the end of the charging cycle, the charger automatically terminates if the charge current is below the termination current threshold and the battery voltage is above the recharge threshold. When the battery voltage falls below the recharge threshold, the charger will automatically start another charging cycle. The charger provides various safety features for battery charging and system operations, including battery temperature monitoring based on negative temperature coefficient (NTC) thermistor, charge safety timer, input over-voltage and over-current protections, as well as battery over-voltage protection. Pin open and short protection is also built in to protect against the charge current setting pin ICHG accidently open or short to GND. The thermal regulation regulates charge current to limit die temperature during high power operation or high ambient temperature conditions.
The STAT pin output reports charging status and fault conditions. When the input voltage is removed, the device automatically enters HiZ mode with very low leakage current from battery to the charger device. The BQ25302 is available in a 3 mm x 3 mm thin WQFN package.
The BQ25302 is a highly-integrated standalone switch-mode battery charger for single cell Li-Ion and Li-polymer batteries. The BQ25302 supports 4.1-V to 6.2-V input voltage and 2-A fast charge. The integrated current sensing topology of the device enables high charge efficiency and low BOM cost. The best-in-class 200-nA low quiescent current of the device conserves battery energy and maximizes the shelf time for portable devices. The BQ25302 is available in a 3x3 WQFN package for easy 2-layer layout and space limited applications.
The BQ25302supports 4.1-V to 6.2-V input to charge single cell batteries. The BQ25302 provides up to 2-A continuous fast charge current to a single cell battery. The device features fast charging for portable devices. Its input voltage regulation delivers maximum charging power to the battery from input source. The solution is highly integrated with an input reverse-blocking FET (RBFET, Q1), high-side switching FET (HSFET, Q2), and low-side switching FET (LSFET, Q3).
The BQ25302 features lossless integrated current sensing to reduce power loss and BOM cost with minimized component count. It also integrates a bootstrap diode for the high-side gate drive and battery temperature monitor to simplify system design. The device initiates and completes a charging cycle without host control. The BQ25302 charge voltage and charge current are set by external resistors. The BQ25302detects the charge voltage setting at startup and charges the battery in four phases: battery short, pre-conditioning, constant current, and constant voltage. At the end of the charging cycle, the charger automatically terminates if the charge current is below the termination current threshold and the battery voltage is above the recharge threshold. When the battery voltage falls below the recharge threshold, the charger will automatically start another charging cycle. The charger provides various safety features for battery charging and system operations, including battery temperature monitoring based on negative temperature coefficient (NTC) thermistor, charge safety timer, input over-voltage and over-current protections, as well as battery over-voltage protection. Pin open and short protection is also built in to protect against the charge current setting pin ICHG accidently open or short to GND. The thermal regulation regulates charge current to limit die temperature during high power operation or high ambient temperature conditions.
The STAT pin output reports charging status and fault conditions. When the input voltage is removed, the device automatically enters HiZ mode with very low leakage current from battery to the charger device. The BQ25302 is available in a 3 mm x 3 mm thin WQFN package. |
BQ25303JStandalone 1-cell 17-V, 3.0-A battery charger with JEITA battery temperature monitoring | Integrated Circuits (ICs) | 1 | Active | The BQ25303J is a highly-integrated standalone switch-mode battery charger for 1-cell Li-ion and Li-polymer batteries. The BQ25303J supports 4.1-V to 17-V input voltage and 3-A fast charge current. The integrated current sensing topology of the device enables high charge efficiency and low BOM cost. The best-in-class 200-nA low quiescent current of the device conserves battery energy and maximizes the shelf time for portable devices. The BQ25303J is available in a 3x3 WQFN package for easy 2-layer layout and space limited applications.
The BQ25303Jsupports 4.1-V to 17-V input to charge single cell batteries. The BQ25303Jprovides up to 3-A continuous charge current to a single cell 1S battery The device features fast charging for portable devices. Its input voltage regulation delivers maximum charging power to the battery from input source. The solution is highly integrated with an input reverse-blocking FET (RBFET, Q1), high-side switching FET (HSFET, Q2), and low-side switching FET (LSFET, Q3).
The BQ25303J features lossless integrated current sensing to reduce power loss and BOM cost with minimized component count. It also integrates a bootstrap diode for the high-side gate drive and battery temperature monitor to simplify system design. The device initiates and completes a charging cycle without host control. The BQ25303J charge voltage and charge current are set by external resistors. The BQ25303Jdetects the charge voltage setting at startup and charges the battery in four phases: battery short, pre-conditioning, constant current, and constant voltage. At the end of the charging cycle, the charger automatically terminates if the charge current is below the termination current threshold and the battery voltage is above the recharge threshold. When the battery voltage falls below the recharge threshold, the charger will automatically start another charging cycle. The charger provides various safety features for battery charging and system operations, including battery temperature monitoring based on negative temperature coefficient (NTC) thermistor, charge safety timer, input over-voltage and over-current protections, as well as battery over-voltage protection. Pin open and short protection is also built in to protect against the charge current setting pin ICHG accidently open or short to GND. The thermal regulation regulates charge current to limit die temperature during high power operation or high ambient temperature conditions.
The STAT pin output reports charging status and fault conditions. When the input voltage is removed, the device automatically enters HiZ mode with very low leakage current from battery to the charger device. The BQ25303J is available in a 3 mm x 3 mm thin WQFN package.
The BQ25303J is a highly-integrated standalone switch-mode battery charger for 1-cell Li-ion and Li-polymer batteries. The BQ25303J supports 4.1-V to 17-V input voltage and 3-A fast charge current. The integrated current sensing topology of the device enables high charge efficiency and low BOM cost. The best-in-class 200-nA low quiescent current of the device conserves battery energy and maximizes the shelf time for portable devices. The BQ25303J is available in a 3x3 WQFN package for easy 2-layer layout and space limited applications.
The BQ25303Jsupports 4.1-V to 17-V input to charge single cell batteries. The BQ25303Jprovides up to 3-A continuous charge current to a single cell 1S battery The device features fast charging for portable devices. Its input voltage regulation delivers maximum charging power to the battery from input source. The solution is highly integrated with an input reverse-blocking FET (RBFET, Q1), high-side switching FET (HSFET, Q2), and low-side switching FET (LSFET, Q3).
The BQ25303J features lossless integrated current sensing to reduce power loss and BOM cost with minimized component count. It also integrates a bootstrap diode for the high-side gate drive and battery temperature monitor to simplify system design. The device initiates and completes a charging cycle without host control. The BQ25303J charge voltage and charge current are set by external resistors. The BQ25303Jdetects the charge voltage setting at startup and charges the battery in four phases: battery short, pre-conditioning, constant current, and constant voltage. At the end of the charging cycle, the charger automatically terminates if the charge current is below the termination current threshold and the battery voltage is above the recharge threshold. When the battery voltage falls below the recharge threshold, the charger will automatically start another charging cycle. The charger provides various safety features for battery charging and system operations, including battery temperature monitoring based on negative temperature coefficient (NTC) thermistor, charge safety timer, input over-voltage and over-current protections, as well as battery over-voltage protection. Pin open and short protection is also built in to protect against the charge current setting pin ICHG accidently open or short to GND. The thermal regulation regulates charge current to limit die temperature during high power operation or high ambient temperature conditions.
The STAT pin output reports charging status and fault conditions. When the input voltage is removed, the device automatically enters HiZ mode with very low leakage current from battery to the charger device. The BQ25303J is available in a 3 mm x 3 mm thin WQFN package. |
| Integrated Circuits (ICs) | 2 | Active | |
| Power Management (PMIC) | 2 | Active | |
| Power Management - Specialized | 2 | Active | |
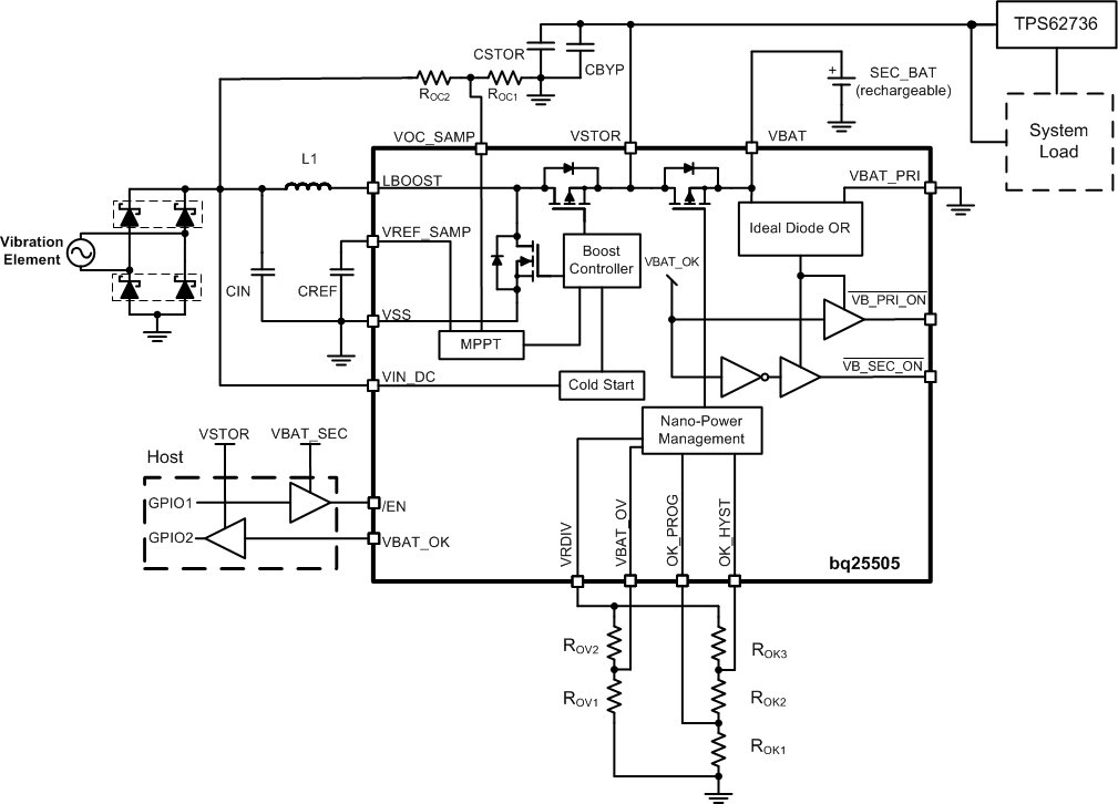
BQ25570Ultra Low power Harvester power Management IC with boost charger, and Nanopower Buck Converter | Power Management (PMIC) | 2 | Active | The bq25570 device is specifically designed to efficiently extract microwatts (µW) to milliwatts (mW) of power generated from a variety of high output impedance DC sources like photovoltaic (solar) or thermal electric generators (TEG) without collapsing those sources. The battery management features ensure that a rechargeable battery is not overcharged by this extracted power, with voltage boosted, or depleted beyond safe limits by a system load. In addition to the highly efficient boosting charger, the bq25570 integrates a highly efficient, nano- power buck converter for providing a second power rail to systems such as wireless sensor networks (WSN) which have stringent power and operational demands. All the capabilities of bq25570 are packed into a small foot-print 20-lead 3.5-mm x 3.5-mm QFN package (RGR).
The bq25570 device is specifically designed to efficiently extract microwatts (µW) to milliwatts (mW) of power generated from a variety of high output impedance DC sources like photovoltaic (solar) or thermal electric generators (TEG) without collapsing those sources. The battery management features ensure that a rechargeable battery is not overcharged by this extracted power, with voltage boosted, or depleted beyond safe limits by a system load. In addition to the highly efficient boosting charger, the bq25570 integrates a highly efficient, nano- power buck converter for providing a second power rail to systems such as wireless sensor networks (WSN) which have stringent power and operational demands. All the capabilities of bq25570 are packed into a small foot-print 20-lead 3.5-mm x 3.5-mm QFN package (RGR). |
BQ25600DI2C 1cell 3A Buck battery charger with power path, USB detection and OTG in WCSP | Evaluation and Demonstration Boards and Kits | 8 | Active | The BQ25600 and BQ25600D are highly-integrated 3.0-A switch-mode battery charge management and system power path management devices for single cell Li-ion and Li-polymer batteries. The low impedance power path optimizes switch-mode operation efficiency, reduces battery charging time, and extends battery life during discharging phase. The I2C serial interface with charging and system settings makes the device a truly flexible solution.
The BQ25600 and BQ25600D feature fast charging with high input voltage support for a wide range of smartphones, tablets and portable devices. Its input voltage and current regulation and battery remote sensing deliver maximum charging power to the battery. It also integrates a bootstrap diode for the high-side gate drive for simplified system design. The I2C serial interface with charging and system settings makes the device a truly flexible solution.
The device supports a wide range of input sources, including standard USB host port, USB charging port, and USB compliant high voltage adapter. The device sets the default input current limit based on the built-in USB interface. To set the default input current limit, the device uses the built-in USB interface, or takes the result from the detection circuit in the system, such as USB PHY device. The device is compliant with the USB 2.0 and USB 3.0 power specs with input current and voltage regulation. The device also meets the USB On-the-Go (OTG) operation power rating specification by supplying 5.15 V on VBUS with a constant current limit up to 1.2 A.
The power path management regulates the system slightly above battery voltage but does not drop below the 3.5-V minimum system voltage (programmable). With this feature, the system maintains operation even when the battery is completely depleted or removed. When the input current limit or voltage limit is reached, the power path management automatically reduces the charge current to zero. As the system load continues to increase, the power path discharges the battery until the system power requirement is met. This Supplement mode prevents overloading the input source.
The device initiates and completes a charging cycle without software control. It senses battery voltage and charges the battery in three phases: pre-conditioning, constant current, and constant voltage. At the end of the charging cycle, the charger automatically terminates when the charge current is below a preset limit and the battery voltage is higher than the recharge threshold. If the fully charged battery falls below the recharge threshold, the charger automatically starts another charging cycle.
The charger provides various safety features for battery charging and system operations including: battery negative temperature coefficient thermistor monitoring, charging safety timer, and overvoltage and overcurrent protections. The thermal regulation reduces charge current when the junction temperature exceeds 110°C (programmable). The STAT output reports charging status and any fault conditions. Other safety features include battery temperature sensing for charge and boost mode, thermal regulation and thermal shutdown, and input UVLO and overvoltage protection. The VBUS_GD bit indicates if a good power source is present. TheINToutput immediately notifies the host when a fault occurs.
The device also provides theQONpin for BATFET enable and reset control to exit low power ship mode or the full system reset function.
The device family is available in a 30-ball, 2.0 mm × 2.4 mm WCSP package.
The BQ25600 and BQ25600D are highly-integrated 3.0-A switch-mode battery charge management and system power path management devices for single cell Li-ion and Li-polymer batteries. The low impedance power path optimizes switch-mode operation efficiency, reduces battery charging time, and extends battery life during discharging phase. The I2C serial interface with charging and system settings makes the device a truly flexible solution.
The BQ25600 and BQ25600D feature fast charging with high input voltage support for a wide range of smartphones, tablets and portable devices. Its input voltage and current regulation and battery remote sensing deliver maximum charging power to the battery. It also integrates a bootstrap diode for the high-side gate drive for simplified system design. The I2C serial interface with charging and system settings makes the device a truly flexible solution.
The device supports a wide range of input sources, including standard USB host port, USB charging port, and USB compliant high voltage adapter. The device sets the default input current limit based on the built-in USB interface. To set the default input current limit, the device uses the built-in USB interface, or takes the result from the detection circuit in the system, such as USB PHY device. The device is compliant with the USB 2.0 and USB 3.0 power specs with input current and voltage regulation. The device also meets the USB On-the-Go (OTG) operation power rating specification by supplying 5.15 V on VBUS with a constant current limit up to 1.2 A.
The power path management regulates the system slightly above battery voltage but does not drop below the 3.5-V minimum system voltage (programmable). With this feature, the system maintains operation even when the battery is completely depleted or removed. When the input current limit or voltage limit is reached, the power path management automatically reduces the charge current to zero. As the system load continues to increase, the power path discharges the battery until the system power requirement is met. This Supplement mode prevents overloading the input source.
The device initiates and completes a charging cycle without software control. It senses battery voltage and charges the battery in three phases: pre-conditioning, constant current, and constant voltage. At the end of the charging cycle, the charger automatically terminates when the charge current is below a preset limit and the battery voltage is higher than the recharge threshold. If the fully charged battery falls below the recharge threshold, the charger automatically starts another charging cycle.
The charger provides various safety features for battery charging and system operations including: battery negative temperature coefficient thermistor monitoring, charging safety timer, and overvoltage and overcurrent protections. The thermal regulation reduces charge current when the junction temperature exceeds 110°C (programmable). The STAT output reports charging status and any fault conditions. Other safety features include battery temperature sensing for charge and boost mode, thermal regulation and thermal shutdown, and input UVLO and overvoltage protection. The VBUS_GD bit indicates if a good power source is present. TheINToutput immediately notifies the host when a fault occurs.
The device also provides theQONpin for BATFET enable and reset control to exit low power ship mode or the full system reset function.
The device family is available in a 30-ball, 2.0 mm × 2.4 mm WCSP package. |