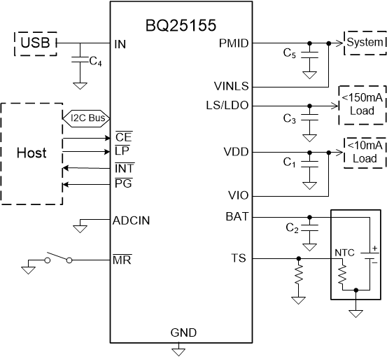
BQ25125Low IQ highly integrated battery charge management solution for wearables and IoT | Integrated Circuits (ICs) | 1 | Active | The BQ25125 is a highly integrated battery charge management IC that integrates the most common functions for wearable devices: Linear charger, regulated output, load switch, manual reset with timer, and battery voltage monitor. The integrated buck converter is a high efficiency, low IQswitcher using DCS-Control™ that extends light load efficiency down to 10-µA load currents.
The low quiescent current during operation and shutdown enables maximum battery life. The device supports charge currents from 5 mA to 300 mA. The input current limit, charge current, buck converter output voltage, LDO output voltage, and other parameters are programmable through the I2C interface.
The battery is charged using a standard Li-Ion charge profile with three phases: precharge, constant current and constant voltage. A voltage-based JEITA compatible battery pack thermistor monitoring input (TS) is included that monitors battery temperature and automatically changes charge parameters to prevent the battery from charging outside of its safe temperature range. The charger is optimized for 5-V USB input, with 20-V tolerance to withstand line transients. The buck converter is run from the input or battery. When in battery only mode, the device can run from a battery up to 4.65 V.
A configurable load switch allows system optimization by disconnecting infrequently used devices. The manual reset with timer allows multiple different configuration options for wake are reset optimization. A simple voltage based monitor provides battery level information to the host in 2% increments from 60% to 100% of the programmed V(BATREG).
The BQ25125 is a highly integrated battery charge management IC that integrates the most common functions for wearable devices: Linear charger, regulated output, load switch, manual reset with timer, and battery voltage monitor. The integrated buck converter is a high efficiency, low IQswitcher using DCS-Control™ that extends light load efficiency down to 10-µA load currents.
The low quiescent current during operation and shutdown enables maximum battery life. The device supports charge currents from 5 mA to 300 mA. The input current limit, charge current, buck converter output voltage, LDO output voltage, and other parameters are programmable through the I2C interface.
The battery is charged using a standard Li-Ion charge profile with three phases: precharge, constant current and constant voltage. A voltage-based JEITA compatible battery pack thermistor monitoring input (TS) is included that monitors battery temperature and automatically changes charge parameters to prevent the battery from charging outside of its safe temperature range. The charger is optimized for 5-V USB input, with 20-V tolerance to withstand line transients. The buck converter is run from the input or battery. When in battery only mode, the device can run from a battery up to 4.65 V.
A configurable load switch allows system optimization by disconnecting infrequently used devices. The manual reset with timer allows multiple different configuration options for wake are reset optimization. A simple voltage based monitor provides battery level information to the host in 2% increments from 60% to 100% of the programmed V(BATREG). |
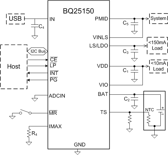
BQ25150I2C controlled 500-mA linear battery charger with Power Path, Low Iq, integrated LDO and 16-bit ADC | Development Boards, Kits, Programmers | 3 | Active | The BQ25150 is a highly integrated battery charge management IC that integrates the most common functions for wearable devices, namely a charger, an output voltage rail, ADC for battery and system monitoring, and push-button controller.
The BQ25150 IC integrates a linear charger that enables quick and accurate charging for small batteries. The device supports charge current up to 500 mA and supports termination current down to 0.5 mA for maximum charge. The battery is charged using a standard Li-Ion charge profile with three phases: pre-charge, constant current and constant voltage regulation.
The device integrates advanced power path management and control that allows the device to provide power to the system while charging the battery even with poor adapters. The host may also control the power path through I 2C allowing it to disconnect the input adapter and/or battery without physically removing them. The single push-button input eliminates the need of a separate button controller IC reducing the total solution footprint. The push-button input can be used for wake functions or to reset the system. A 12-bit effective ADC enables accurate battery voltage monitoring and can be used to enable a low Iq gauging to monitor battery health. It can also be used to measure the battery temperature using a thermistor connected to the TS pin as well as external system signals through the ADCIN pin. The low quiescent current during operation and shutdown enables maximum battery life. The input current limit, charge current, LDO output voltage, and other parameters are programmable through the I 2C interface making the BQ25150 a very flexible charging solution. A voltage-based JEITA compatible (or standard HOT/COLD) battery pack thermistor monitoring input (TS) is included that monitors battery temperature and automatically changes charge parameters to prevent the battery from charging outside of its safe temperature range. The temperature thresholds are also programable through I 2C allowing the host to customize the thermal charging profile. The charger is optimized for 5-V USB input, with 20-V absolute maximum tolerance to withstand line transients. The device also integrates a linear regulator to provide a quiet rail for radios or processors and can be independently sourced and controlled through I 2C.
The BQ25150 is a highly integrated battery charge management IC that integrates the most common functions for wearable devices, namely a charger, an output voltage rail, ADC for battery and system monitoring, and push-button controller.
The BQ25150 IC integrates a linear charger that enables quick and accurate charging for small batteries. The device supports charge current up to 500 mA and supports termination current down to 0.5 mA for maximum charge. The battery is charged using a standard Li-Ion charge profile with three phases: pre-charge, constant current and constant voltage regulation.
The device integrates advanced power path management and control that allows the device to provide power to the system while charging the battery even with poor adapters. The host may also control the power path through I 2C allowing it to disconnect the input adapter and/or battery without physically removing them. The single push-button input eliminates the need of a separate button controller IC reducing the total solution footprint. The push-button input can be used for wake functions or to reset the system. A 12-bit effective ADC enables accurate battery voltage monitoring and can be used to enable a low Iq gauging to monitor battery health. It can also be used to measure the battery temperature using a thermistor connected to the TS pin as well as external system signals through the ADCIN pin. The low quiescent current during operation and shutdown enables maximum battery life. The input current limit, charge current, LDO output voltage, and other parameters are programmable through the I 2C interface making the BQ25150 a very flexible charging solution. A voltage-based JEITA compatible (or standard HOT/COLD) battery pack thermistor monitoring input (TS) is included that monitors battery temperature and automatically changes charge parameters to prevent the battery from charging outside of its safe temperature range. The temperature thresholds are also programable through I 2C allowing the host to customize the thermal charging profile. The charger is optimized for 5-V USB input, with 20-V absolute maximum tolerance to withstand line transients. The device also integrates a linear regulator to provide a quiet rail for radios or processors and can be independently sourced and controlled through I 2C. |
| Integrated Circuits (ICs) | 2 | Active | |
BQ25170J800-mA JEITA-compliant linear battery charger for 1-cell Li-Ion and LiFePO4 | Integrated Circuits (ICs) | 2 | Active | The BQ25170J is an integrated 800-mA linear charger for 1-cell Li-Ion, Li-Polymer, and LiFePO4batteries targeted at space-limited portable applications. The device has a single power output that charges the battery. The system load can be placed in parallel with the battery, as long as the average system load does not prevent the battery from charging fully within the safety timer duration. When the system load is placed in parallel with the battery, the charge current is shared between the system and the battery.
The device has three phases for charging a Li-Ion battery: precharge to recover a fully discharged battery, fast-charge constant current to supply the bulk of the charge, and voltage regulation to reach full capacity.
In all charge phases, an internal control loop monitors the IC junction temperature and reduces the charge current if an internal temperature threshold, TREG, is exceeded.
The charger power stage and charge current sense functions are fully integrated. The charger function has high accuracy current and voltage regulation loops, charge status display, and automatic charge termination. The charge voltage and fast charge current are programmable through external resistors. The precharge and termination current threshold track the fast charge current setting.
The BQ25170J is an integrated 800-mA linear charger for 1-cell Li-Ion, Li-Polymer, and LiFePO4batteries targeted at space-limited portable applications. The device has a single power output that charges the battery. The system load can be placed in parallel with the battery, as long as the average system load does not prevent the battery from charging fully within the safety timer duration. When the system load is placed in parallel with the battery, the charge current is shared between the system and the battery.
The device has three phases for charging a Li-Ion battery: precharge to recover a fully discharged battery, fast-charge constant current to supply the bulk of the charge, and voltage regulation to reach full capacity.
In all charge phases, an internal control loop monitors the IC junction temperature and reduces the charge current if an internal temperature threshold, TREG, is exceeded.
The charger power stage and charge current sense functions are fully integrated. The charger function has high accuracy current and voltage regulation loops, charge status display, and automatic charge termination. The charge voltage and fast charge current are programmable through external resistors. The precharge and termination current threshold track the fast charge current setting. |
BQ25171-Q1Automotive, 800-mA linear battery charger for 1- to 2-cell Li-ion, LiFePO4, and 1- to 6-cell NiMH | Integrated Circuits (ICs) | 1 | Active | The BQ25171-Q1 is an automotive rated, 800-mA linear charger for 1-cell and 2-cell Li-Ion, Li-Polymer, and LiFePO4, in addition to 1-cell up to 6-cell NiMH battery applications.The device has a single power output that charges the battery. The system load can be placed in parallel with the battery, as long as the average system load does not prevent the battery from charging fully within the safety timer duration. When the system load is placed in parallel with the battery, the charge current is shared between the system and the battery.
The device has three phases for charging a Li-Ion battery: precharge to recover a fully discharged battery, fast-charge constant current to supply the bulk of the charge, and voltage regulation to reach full capacity.
The device charges a NiMH in constant current mode only, and terminates the charge cycle when the programmable timer expires or the battery voltage exceeds the VOUT_OVP threshold.In all charge phases, an internal control loop monitors the IC junction temperature and reduces the charge current if an internal temperature threshold, TREG, is exceeded.
The BQ25171-Q1 is an automotive rated, 800-mA linear charger for 1-cell and 2-cell Li-Ion, Li-Polymer, and LiFePO4, in addition to 1-cell up to 6-cell NiMH battery applications.The device has a single power output that charges the battery. The system load can be placed in parallel with the battery, as long as the average system load does not prevent the battery from charging fully within the safety timer duration. When the system load is placed in parallel with the battery, the charge current is shared between the system and the battery.
The device has three phases for charging a Li-Ion battery: precharge to recover a fully discharged battery, fast-charge constant current to supply the bulk of the charge, and voltage regulation to reach full capacity.
The device charges a NiMH in constant current mode only, and terminates the charge cycle when the programmable timer expires or the battery voltage exceeds the VOUT_OVP threshold.In all charge phases, an internal control loop monitors the IC junction temperature and reduces the charge current if an internal temperature threshold, TREG, is exceeded. |
BQ251720.8-A, one- to six-cell NiMH stand-alone linear charger in a QFN package | Integrated Circuits (ICs) | 1 | Active | The BQ25172 is an integrated 800-mA linear charger for 1-cell to 6-cell NiMH batteries targeted at industrial and medical applications. The device has a single power output that charges the battery. The system load can be placed in parallel with the battery, as long as the average system load does not prevent the battery from being charged fully within the safety timer duration. When the system load is placed in parallel with the battery, the charge current is shared between the system and the battery.
The device charges NiMH cells in constant current mode only and terminates the charge cycle when the programmable timer expires or the battery voltage exceeds the VOUT_OVPthreshold. In all charge phases, an internal control loop monitors the IC junction temperature and reduces the charge current if an internal temperature threshold TREG, is exceeded.
The charger power stage and charge current sense functions are fully integrated. The charger function has high accuracy current, charge status display, and timer-based charge termination. The series cell-count, charge current, and charge timer are programmable through external resistors. Intermittent charging allows a NiMH battery to automatically recharge for a reduced timer duration once its voltage falls below the recharge threshold.
The BQ25172 is an integrated 800-mA linear charger for 1-cell to 6-cell NiMH batteries targeted at industrial and medical applications. The device has a single power output that charges the battery. The system load can be placed in parallel with the battery, as long as the average system load does not prevent the battery from being charged fully within the safety timer duration. When the system load is placed in parallel with the battery, the charge current is shared between the system and the battery.
The device charges NiMH cells in constant current mode only and terminates the charge cycle when the programmable timer expires or the battery voltage exceeds the VOUT_OVPthreshold. In all charge phases, an internal control loop monitors the IC junction temperature and reduces the charge current if an internal temperature threshold TREG, is exceeded.
The charger power stage and charge current sense functions are fully integrated. The charger function has high accuracy current, charge status display, and timer-based charge termination. The series cell-count, charge current, and charge timer are programmable through external resistors. Intermittent charging allows a NiMH battery to automatically recharge for a reduced timer duration once its voltage falls below the recharge threshold. |
BQ25173800-mA linear charger for 1-cell to 4-cell supercapacitor | Development Boards, Kits, Programmers | 2 | Active | The BQ25173 is an integrated 800-mA linear charger for 1- to 4-cell supercapacitors targeted at space-limited applications. The device has a single power output that charges the supercapacitor. The system load can be placed in parallel with the supercapacitor; the charge current is shared between the system and supercapacitor.
During charging, an internal control loop monitors the IC junction temperature and reduces the charge current if the internal temperature threshold, TREG, is exceeded. This feature allows for fast charging of a fully discharged supercapacitor.
The charger power stage and charge current sense functions are fully integrated. The charger function has high accuracy current and voltage regulation loops, charge status display, and charge function control. The charge voltage and fast-charge current are programmable through external resistors.
The BQ25173 is an integrated 800-mA linear charger for 1- to 4-cell supercapacitors targeted at space-limited applications. The device has a single power output that charges the supercapacitor. The system load can be placed in parallel with the supercapacitor; the charge current is shared between the system and supercapacitor.
During charging, an internal control loop monitors the IC junction temperature and reduces the charge current if the internal temperature threshold, TREG, is exceeded. This feature allows for fast charging of a fully discharged supercapacitor.
The charger power stage and charge current sense functions are fully integrated. The charger function has high accuracy current and voltage regulation loops, charge status display, and charge function control. The charge voltage and fast-charge current are programmable through external resistors. |
BQ25173-Q1Automotive 800-mA programmable linear charger for one- to four-cell supercapacitor with status pins | Battery Chargers | 1 | Active | The BQ25173-Q1 is an automotive rated, 800-mA linear charger for 1- to 4-cell supercapacitors targeted at space-limited applications. The device has a single power output that charges the supercapacitor. The system load can be placed in parallel with the supercapacitor and the charge current is shared between the system and supercapacitor.
During charging, an internal control loop monitors the IC junction temperature and reduces the charge current if the internal temperature threshold, T REG, is exceeded. This feature allows for fast charging of a fully discharged supercapacitor.
The charger power stage and charge current sense functions are fully integrated. The charger function has high accuracy current and voltage regulation loops, charge status display, and charge function control. The charge voltage and fast-charge current are programmable through external resistors.
The BQ25173-Q1 is an automotive rated, 800-mA linear charger for 1- to 4-cell supercapacitors targeted at space-limited applications. The device has a single power output that charges the supercapacitor. The system load can be placed in parallel with the supercapacitor and the charge current is shared between the system and supercapacitor.
During charging, an internal control loop monitors the IC junction temperature and reduces the charge current if the internal temperature threshold, T REG, is exceeded. This feature allows for fast charging of a fully discharged supercapacitor.
The charger power stage and charge current sense functions are fully integrated. The charger function has high accuracy current and voltage regulation loops, charge status display, and charge function control. The charge voltage and fast-charge current are programmable through external resistors. |
BQ25175Standalone 1-cell 800-mA linear battery charger in a WCSP package | Integrated Circuits (ICs) | 1 | Active | The BQ25175 is an integrated 800-mA linear charger for 1-cell Li-Ion and Li-Poly batteries. The device has a single power output that charges the battery. The system load can be placed in parallel with the battery, as long as the average system load does not prevent the battery from charging fully within the safety timer duration. When the system load is placed in parallel with the battery, the charge current is shared between the system and the battery.
The device has three phases for charging a Li-Ion/Li-Poly battery: precharge to recover a fully discharged battery, fast-charge constant current to supply the bulk of the charge, and voltage regulation to reach full capacity.
In all charge phases, an internal control loop monitors the IC junction temperature and reduces the charge current if an internal temperature threshold, TREG, is exceeded.
The charger power stage and charge current sense functions are fully integrated. The charger function has high accuracy current and voltage regulation loops, charge status display, and automatic charge termination. The fast charge current is programmable through an external resistor. The precharge and termination current thresholds track the fast charge current setting.
The BQ25175 is an integrated 800-mA linear charger for 1-cell Li-Ion and Li-Poly batteries. The device has a single power output that charges the battery. The system load can be placed in parallel with the battery, as long as the average system load does not prevent the battery from charging fully within the safety timer duration. When the system load is placed in parallel with the battery, the charge current is shared between the system and the battery.
The device has three phases for charging a Li-Ion/Li-Poly battery: precharge to recover a fully discharged battery, fast-charge constant current to supply the bulk of the charge, and voltage regulation to reach full capacity.
In all charge phases, an internal control loop monitors the IC junction temperature and reduces the charge current if an internal temperature threshold, TREG, is exceeded.
The charger power stage and charge current sense functions are fully integrated. The charger function has high accuracy current and voltage regulation loops, charge status display, and automatic charge termination. The fast charge current is programmable through an external resistor. The precharge and termination current thresholds track the fast charge current setting. |
BQ25176J800-mA linear charger for one-cell Li-ion and LiFePO4 with VINDPM and JEITA | Battery Chargers | 1 | Active | The BQ25176J is an integrated 800-mA linear charger for 1-cell Li-Ion, Li-Polymer, and LiFePO 4 batteries targeted at space-limited portable applications. The device has a single power output that charges the battery. The system load can be placed in parallel with the battery, as long as the average system load does not prevent the battery from charging fully within the safety timer duration. When the system load is placed in parallel with the battery, the charge current is shared between the system and the battery.
The device has four phases for charging a Li-Ion/Li-Poly battery: trickle charge to bring the battery voltage up to V BAT_SHORT, precharge to recover a fully discharged battery, fast-charge constant current to supply the bulk of the charge, and voltage regulation to reach full capacity.
In all charge phases, an internal control loop monitors the IC junction temperature and reduces the charge current if an internal temperature threshold, T REG, is exceeded.
The charger power stage and charge current sense functions are fully integrated. The charger function has high accuracy current and voltage regulation loops, charge status display, and automatic charge termination. The charge voltage and fast charge current are programmable through external resistors. The precharge and termination current threshold track the fast charge current setting.
The BQ25176J is an integrated 800-mA linear charger for 1-cell Li-Ion, Li-Polymer, and LiFePO 4 batteries targeted at space-limited portable applications. The device has a single power output that charges the battery. The system load can be placed in parallel with the battery, as long as the average system load does not prevent the battery from charging fully within the safety timer duration. When the system load is placed in parallel with the battery, the charge current is shared between the system and the battery.
The device has four phases for charging a Li-Ion/Li-Poly battery: trickle charge to bring the battery voltage up to V BAT_SHORT, precharge to recover a fully discharged battery, fast-charge constant current to supply the bulk of the charge, and voltage regulation to reach full capacity.
In all charge phases, an internal control loop monitors the IC junction temperature and reduces the charge current if an internal temperature threshold, T REG, is exceeded.
The charger power stage and charge current sense functions are fully integrated. The charger function has high accuracy current and voltage regulation loops, charge status display, and automatic charge termination. The charge voltage and fast charge current are programmable through external resistors. The precharge and termination current threshold track the fast charge current setting. |