T
Texas Instruments
| Series | Category | # Parts | Status | Description |
|---|---|---|---|---|
| Part | Spec A | Spec B | Spec C | Spec D | Description |
|---|---|---|---|---|---|
| Series | Category | # Parts | Status | Description |
|---|---|---|---|---|
| Part | Spec A | Spec B | Spec C | Spec D | Description |
|---|---|---|---|---|---|
| Series | Category | # Parts | Status | Description |
|---|---|---|---|---|
| LED Drivers | 2 | Active | ||
| Power Management (PMIC) | 2 | Obsolete | ||
| Development Boards, Kits, Programmers | 4 | NRND | ||
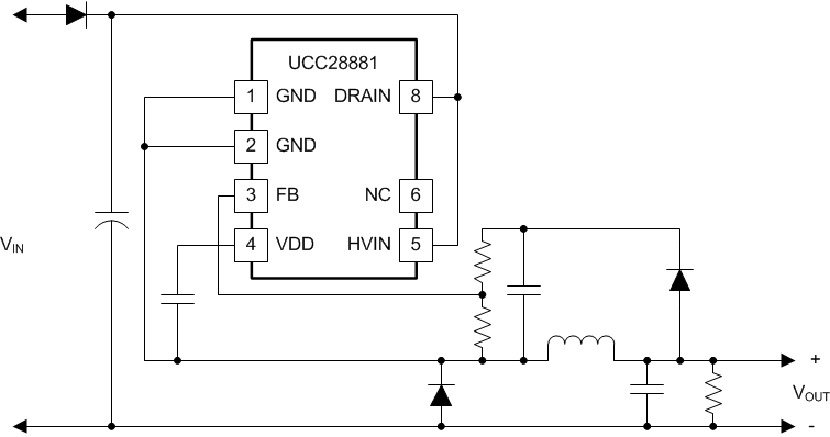
UCC28881700-V Lowest Quiescent current off-line switcher | DC/DC & AC/DC (Off-Line) SMPS Evaluation Boards | 3 | Active | The UCC28881 integrates the controller and a 14-Ω, 700-V power MOSFET into one monolithic device. The device also integrates a high-voltage current source, enabling start up and operation directly from the rectified mains voltage. UCC28881 is the same family device of UCC28880, with higher current handling capability.
The low quiescent current of the device enables excellent efficiency. With the UCC28881 the most common converter topologies, such as buck, buck-boost and flyback can be built using a minimum number of external components.
The UCC28881 incorporates a soft-start feature for controlled start up of the power stage which minimizes the stress on the power-stage components.
The UCC28881 integrates the controller and a 14-Ω, 700-V power MOSFET into one monolithic device. The device also integrates a high-voltage current source, enabling start up and operation directly from the rectified mains voltage. UCC28881 is the same family device of UCC28880, with higher current handling capability.
The low quiescent current of the device enables excellent efficiency. With the UCC28881 the most common converter topologies, such as buck, buck-boost and flyback can be built using a minimum number of external components.
The UCC28881 incorporates a soft-start feature for controlled start up of the power stage which minimizes the stress on the power-stage components. |
| Integrated Circuits (ICs) | 3 | Active | ||
| Development Boards, Kits, Programmers | 7 | Active | ||
| Power Management (PMIC) | 3 | Active | ||
UCC28911700V Flyback switcher with constant-voltage constant-current and primary-side regulation | Evaluation Boards | 3 | Active | The UCC28910 and UCC28911 are high-voltage flyback switchers that provide output voltageand current regulation without the use of an optical coupler. Both devices incorporate a 700-Vpower FET and a controller that process operating information from the flyback auxiliary windingand power FET to provide a precise output voltage and current control. The integrated high-voltage current source for startup that is switched off during device operation, and the controller current consumption is dynamically adjusted with load. Both enablethe very low stand-by power consumption.
Control algorithms in the UCC28910 and UCC28911, combining switching frequency and peakprimary current modulation, allow operating efficiencies to meet or exceed applicable standards.Discontinuous conduction mode (DCM) with valley switching is used to reduce switching losses.Built-in protection features help to keep secondary and primary component stress levels in check across the operating range. The frequency jitter helps to reduce EMI filter
The UCC28910 and UCC28911 are high-voltage flyback switchers that provide output voltageand current regulation without the use of an optical coupler. Both devices incorporate a 700-Vpower FET and a controller that process operating information from the flyback auxiliary windingand power FET to provide a precise output voltage and current control. The integrated high-voltage current source for startup that is switched off during device operation, and the controller current consumption is dynamically adjusted with load. Both enablethe very low stand-by power consumption.
Control algorithms in the UCC28910 and UCC28911, combining switching frequency and peakprimary current modulation, allow operating efficiencies to meet or exceed applicable standards.Discontinuous conduction mode (DCM) with valley switching is used to reduce switching losses.Built-in protection features help to keep secondary and primary component stress levels in check across the operating range. The frequency jitter helps to reduce EMI filter |
UCC289216V active clamp current mode PWM controller with P-channel clamp FET and line OV protection | Power Management (PMIC) | 6 | Active | The UCC2891/2/3/4 family of PWM controllers is designed to simplify implementation of the various active clamp/reset switching power topologies.
The UCC289x is a peak current-mode, fixedfrequency, high-performance pulse width modulator. It includes the logic and the drive capability for the auxiliary switch with a simple method of programming the critical delays for proper active clamp operation.
The UCC2891/3 includes a 110-V start-up regulator for initial start-up and to provide keep-alive power during stand-by.
Additional features include an internal programmable slope compensation circuit, precise DMAXlimit, and a single resistor programmable synchronizable oscillator. An accurate line monitoring function also programs the converter\x92s ON and OFF transitions with regard to the bulk input voltage. Along with the UCC2897, this UCC289x family allows the power supply designer to eliminate many of the external components, reducing the size and complexity of the design.
The UCC2891/2/3/4 family of PWM controllers is designed to simplify implementation of the various active clamp/reset switching power topologies.
The UCC289x is a peak current-mode, fixedfrequency, high-performance pulse width modulator. It includes the logic and the drive capability for the auxiliary switch with a simple method of programming the critical delays for proper active clamp operation.
The UCC2891/3 includes a 110-V start-up regulator for initial start-up and to provide keep-alive power during stand-by.
Additional features include an internal programmable slope compensation circuit, precise DMAXlimit, and a single resistor programmable synchronizable oscillator. An accurate line monitoring function also programs the converter\x92s ON and OFF transitions with regard to the bulk input voltage. Along with the UCC2897, this UCC289x family allows the power supply designer to eliminate many of the external components, reducing the size and complexity of the design. |
| Power Management (PMIC) | 5 | Active | ||
| Part | Category | Description |
|---|---|---|
Texas Instruments BQ2002CSNTRG4Unknown | Integrated Circuits (ICs) | LINEAR BATTERY CHARGER NICD/NIMH 2000MA 0V TO 6V 8-PIN SOIC T/R |
Texas Instruments LM3676SDX-3.3Obsolete | Integrated Circuits (ICs) | IC REG BUCK 3.3V 600MA 8WSON |
Texas Instruments | Integrated Circuits (ICs) | TMX320DRE311 179PIN UBGA 200MHZ |
Texas Instruments UCC3580N-1G4Obsolete | Integrated Circuits (ICs) | IC REG CTRLR FWRD CONV 16DIP |
Texas Instruments LM2831YMF EVALObsolete | Development Boards Kits Programmers | EVAL BOARD FOR LM2831 |
Texas Instruments | Integrated Circuits (ICs) | BUFFER/LINE DRIVER 8-CH NON-INVERTING 3-ST CMOS 20-PIN SSOP T/R |
Texas Instruments | Integrated Circuits (ICs) | ANALOG OTHER PERIPHERALS |
Texas Instruments | Integrated Circuits (ICs) | RADIATION-HARDENED, QMLP 60V HAL |
Texas Instruments SN75LVDS051DRObsolete | Integrated Circuits (ICs) | IC TRANSCEIVER FULL 2/2 16SOIC |
Texas Instruments | Integrated Circuits (ICs) | AUTOMOTIVE OCTAL D-TYPE FLIP-FLO |